BANK COMM(601328)
Search documents
交通银行(601328.SH)发布2025年度业绩,归母净利润956.22亿元,同比增长2.18%
智通财经网· 2026-03-27 17:35
智通财经APP讯,交通银行(601328.SH)发布2025年年度报告,报告期内,集团实现净利润(归属于母公 司股东)956.22亿元,同比增长2.18%;实现营业收入2,650.71亿元,同比增长2.02%。拟向普通股股东每 10股分配现金股利人民币1.684元(含税)。 报告期末,集团资产总额15.55万亿元,较上年末增长4.35%。其中客户贷款余额9.12万亿元,较上年末 增加5,684.49亿元,增幅6.64%;客户存款余额9.31万亿元,较上年末增加5,074.80亿元,增幅5.77%。 报告期末,集团不良贷款率1.28%,较上年末下降0.03个百分点;拨备覆盖率208.38%,较上年末上升6.44 个百分点。 ...
交通银行副行长周万阜:2026年净息差能保持企稳向好的态势
Zhong Guo Jing Ying Bao· 2026-03-27 17:02
谈及如何努力保持净息差稳定,周万阜表示,将重点做好三方面工作:一是严格开展存贷款量价评审管 理,压实各业务条线及经营单位在量价平衡发展中的责任;二是精细化实施存贷款定价管理,严格遵守 定价自律机制;三是动态优化调整资产负债结构。 (编辑:杨井鑫 审核:朱紫云 校对:颜京宁) 中经记者 张漫游 北京报道 3月27日,交通银行召开2025年度业绩说明会。针对业内关注的银行净息差表现,该行执行董事、副行 长周万阜表示,2025年以来,交通银行通过多方面的努力实现了净息差的基本平稳,该行自2025年三季 度起净息差基本稳定。 周万阜指出,展望2026年全年,预计净息差能够保持企稳向好的态势,其支撑条件一方面是存款再定 价,另一方面是定价自律机制约束明显增强。 ...
交通银行(601328) - 2025 Q4 - 年度财报


2026-03-27 15:40
公司代码:601328 公司简称:交通银行 交通银行股份有限公司 2025 年度报告 1 目 录 | 重要提示 | 3 | | --- | --- | | 释义 | 4 | | 公司基本情况 | 5 | | 财务摘要 | 11 | | 董事长致辞 | 14 | | 行长致辞 | 17 | | 管理层讨论与分析 | 19 | | 一、经济金融形势 | 19 | | 二、业务回顾 | 19 | | 三、财务报表分析 | 37 | | 四、风险管理 | 51 | | 五、展望 | 60 | | 六、资本市场关注的热点问题 | 62 | | 股份变动及股东情况 | 65 | | 公司治理 | 74 | | 董事会报告 | 103 | | 环境和社会责任 | 109 | | 重要事项 | 118 | | 组织架构与机构名录 | 122 | | 董事、高级管理人员对年度报告确认意见 | 128 | | 财务报表及其他 | 130 | | 审计报告 | 131 | | 财务报表 | 142 | | 财务报表附注 | 158 | | 补充资料 | 359 | 2 重要提示 一、本行董事会及董事、高级管理人员保证年度报告内容的 ...
交通银行(601328) - 交通银行董事会关于独立董事独立性自查情况的专项报告


2026-03-27 15:11
经核查上述独立董事的任职经历以及提交的相关自查 文件,上述人员未在本行担任除独立董事、董事会专门委员 会委员或主任委员以外的其他职务,与本行以及本行的主要 股东之间不存在利害关系或其他可能影响其进行独立客观 判断的关系,符合相关法律法规及《交通银行股份有限公司 章程》中关于独立董事独立性的相关要求。 交通银行股份有限公司董事会 交通银行股份有限公司董事会关于 独立董事独立性自查情况的专项报告 根据《上市公司独立董事管理办法》等要求,交通银行 股份有限公司(以下简称本行)董事会就在任独立董事张向 东、李晓慧、马骏、王天泽、肖伟、刘瑞霞的独立性情况进 行评估并出具如下专项意见: 2026 年 3 月 27 日 ...
交通银行(601328) - 交通银行:自2025年1月1日至2025年12月31日止年度财务报表


2026-03-27 15:10
交通银行股份有限公司 自 2025 年 1 月 1 日 至 2025 年 12 月 31 日止年度财务报表 KPMG Huazhen LLP 8th Floor, KPMG Tower Oriental Plaza 1 East Chang An Avenue Beijing 100738 China Telephone +86 (10) 8508 5000 Fax +86 (10) 8518 5111 Internet kpmg.com/cn 毕马威华振会计师事务所 (特殊普通合伙) 中国北京 东长安街 1 号 东方广场毕马威大楼 8 层 邮政编码:100738 电话 +86 (10) 8508 5000 传真 +86 (10) 8518 5111 网址 kpmg.com/cn 审计报告 毕马威华振审字第 2604990 号 交通银行股份有限公司全体股东: 一、审计意见 我们审计了后附的交通银行股份有限公司 (以下简称"交通银行") 财务报表,包括 2025 年 12 月 31 日的合并资产负债表和资产负债表,2025 年度的合并利润表和利润表、合并现金 流量表和现金流量表、合并股东权益变动表和股东权益变动 ...
交通银行(601328) - 交通银行董事会审计委员会2025年度履职情况报告


2026-03-27 15:10
交通银行股份有限公司董事会 审计委员会2025年度履职情况报告 根据《上海证券交易所上市公司自律监管指引第 1 号— —规范运作》及《交通银行股份有限公司章程》《交通银行 股份有限公司董事会审计委员会工作规则》(以下分别简称 《公司章程》《审计委员会工作规则》)等规定,交通银行 股份有限公司(以下简称本行)董事会审计委员会认真执行 年初既定工作计划,在审核财务信息及披露、执行会计政策、 强化内外部审计监督、完善内部控制体系等方面积极履行咨 询和监督等职能,保障了本行各项财务信息的真实准确、内 部控制体系的稳定有效以及经营管理的稳健运营。现将委员 会 2025 年度履职情况报告如下: 一、会议召开及委员出席情况 2025 年,委员会召开 5 次会议,审议(审阅)通过定期 业绩报告、财务决算报告、利润分配方案、固定资产投资计 划、修订《审计委员会工作规则》等 41 项议案和报告,向 董事会提交审议意见。年内委员会各次会议的召开程序、表 决方式和通过的议案均符合《公司章程》《审计委员会工作 规则》等规定。 各位委员认真勤勉履职,遵循高标准的职业道德准则, 积极参与对议案的研究、讨论和决策工作,同时发挥自身专 业专长 ...
交通银行(601328) - 交通银行第十一届董事会第六次会议决议公告


2026-03-27 15:07
股票代码:601328 股票简称:交通银行 编号:临2026-005 交通银行股份有限公司 第十一届董事会第六次会议决议公告 交通银行股份有限公司(以下简称"交通银行"或"本行")董事会及全体董事保证本 公告内容不存在任何虚假记载、误导性陈述或者重大遗漏,并对其内容的真实性、准确性和 完整性承担法律责任。 一、董事会会议召开情况 本行第十一届董事会第六次会议于 2026 年 3 月 27 日以现场和视频相结合的 方式,在上海、香港和北京召开。本行于 2026 年 3 月 13 日以书面方式向全体董 事发出本次会议通知。会议由任德奇董事长主持,应出席董事 15 名,亲自出席董 事 15 名。部分高管列席会议。本次会议的召开符合《中华人民共和国公司法》 等法律法规和《交通银行股份有限公司章程》的规定。 二、董事会会议审议情况 (一)关于 2025 年度董事会工作报告的决议 会议审议通过了《2025 年度董事会工作报告》,同意将该报告提交股东会 审议批准。 表决情况:同意 15 票,反对 0 票,弃权 0 票 (二)关于 2025 年度行长工作报告的决议 会议审议批准了《2025 年度行长工作报告》。 表决情况:同 ...
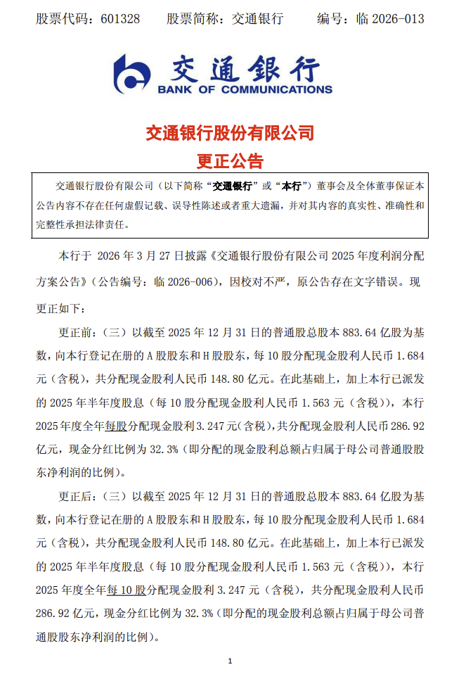
交通银行(601328) - 交通银行2025年度利润分配方案公告


2026-03-27 15:06
股票代码:601328 股票简称:交通银行 编号:临 2026-006 交通银行股份有限公司 2025 年度利润分配方案公告 交通银行股份有限公司(以下简称"交通银行"或"本行")董事会及全体董事保证本 公告内容不存在任何虚假记载、误导性陈述或者重大遗漏,并对其内容的真实性、准确性和 完整性承担法律责任。 重要内容提示 每 10 股分配现金股利 1.684 元(含税)。 本次利润分配以本行截至 2025 年 12 月 31 日的普通股总股本 883.64 亿 股为基数。本行若在本次权益分派的股权登记日前总股本发生变动,将维持分配 现金股利总额不变,相应调整每股分配金额,并将另行公告具体调整情况。 (一)按照中国会计准则报表银行净利润的 10%提取法定盈余公积人民币 80.77 亿元。 (二)按照一般准备余额不低于风险资产期末余额 1.5%的原则等规定,提 1 本次利润分配方案不触及《上海证券交易所股票上市规则》(以下简称 《股票上市规则》)第 9.8.1 条第一款第(八)项规定的可能被实施其他风险警 示的情形。 一、利润分配方案内容 经毕马威华振会计师事务所(特殊普通合伙)和毕马威会计师事务所审计, 截至 2 ...
交通银行(601328) - 国泰海通证券股份有限公司、中信建投证券股份有限公司关于交通银行股份有限公司2025年度持续督导年度报告书


2026-03-27 15:02
国泰海通证券股份有限公司、中信建投证券股份有限公司 关于交通银行股份有限公司 2025 年度持续督导年度报告书 | 保荐机构名称:国泰海通证券股份有限公司、 | 被保荐公司简称:交通银行 | | --- | --- | | 中信建投证券股份有限公司 | | | 国泰海通保荐代表人姓名:蔡锐、徐立 | 被保荐公司代码:601328.SH | | 中信建投保荐代表人姓名:周子昊、杨成 | | 经中国证券监督管理委员会《关于同意交通银行股份有限公司向特定对象发 行股票注册的批复》(证监许可〔2025〕1081 号)批复,交通银行股份有限公司 (以下简称"上市公司"、"公司"或"发行人")向特定对象发行 A 股股票 1,410,105.76 万股,每股面值人民币 1 元,每股发行价格人民币 8.51 元,募集资 金总额为人民币 12,000,000 万元,扣除发行费用后,实际募集资金净额为人民币 11,994,055.49 万元。本次发行证券已于 2025 年 6 月 17 日在上海证券交易所上 市。国泰海通证券股份有限公司及中信建投证券股份有限公司(以下合称"联席 保荐人")担任其持续督导保荐机构,持续督导期间为 ...
交通银行(601328) - 交通银行:2025年度非经营性资金占用及其他关联资金往来情况的专项说明


2026-03-27 15:01
关于交通银行股份有限公司 2025 年度非经营性资金占用及其他关联资金往来情况的专项说明 KPMG Huazhen LLP 8th Floor, KPMG Tower Oriental Plaza 1 East Chang An Avenue Beijing 100738 China Telephone +86 (10) 8508 5000 Fax +86 (10) 8518 5111 Internet kpmg.com/cn 毕马威华振会计师事务所 (特殊普通合伙) 中国北京 东长安街 1 号 东方广场毕马威大楼 8 层 邮政编码:100738 电话 +86 (10) 8508 5000 传真 +86 (10) 8518 5111 网址 kpmg.com/cn 为了更好地理解交通银行 2025 年度非经营性资金占用及其他关联资金往来情况,汇总 表应当与已审计的财务报表一并阅读。 KPMG Huazhen LLP, a People's Republic of China partnership and a member firm of the KPMG global organisation of inde ...