Yuancheng(603388)
Search documents
A股平均股价13.89元 19股股价不足2元
Zheng Quan Shi Bao Wang· 2025-11-17 09:07
Core Viewpoint - The average stock price of A-shares is 13.89 yuan, with 19 stocks priced below 2 yuan, the lowest being *ST Yuan Cheng at 0.58 yuan [1] Stock Price Distribution - As of November 17, the Shanghai Composite Index closed at 3972.03 points, with a relatively small proportion of high-priced and low-priced stocks in the A-share market [1] - Among the low-priced stocks, 19 are priced below 2 yuan, with *ST Yuan Cheng being the lowest at 0.58 yuan, followed by *ST Su Wu at 0.98 yuan and *ST Jin Ke at 1.48 yuan [1] Characteristics of Low-Priced Stocks - Of the stocks priced below 2 yuan, 8 are ST stocks, accounting for 42.11% of this group [1] - In terms of market performance, 3 of the low-priced stocks increased in price, with *ST Su Wu, Liao Port Co., and Greenland Holdings rising by 1.03%, 0.57%, and 0.53% respectively [1] - Conversely, 10 stocks declined, with *ST Jin Ke, Rongsheng Development, and ST Yigou experiencing declines of 3.90%, 3.59%, and 3.30% respectively [1] Low-Priced Stock Rankings - The table lists various low-priced stocks, including their latest closing prices, daily price changes, turnover rates, price-to-book ratios, and industries [1]
325只个股流通市值不足20亿元
Zheng Quan Shi Bao Wang· 2025-11-17 01:45
Core Insights - Small-cap stocks exhibit higher volatility and activity compared to large-cap stocks, making them more likely to become market leaders [1] Market Overview - As of November 14, there are 863 stocks with a circulating market value below 3 billion yuan, and 325 stocks with a circulating market value below 2 billion yuan [1] - A total of 1,590 stocks have a total market value below 5 billion yuan, with 472 stocks below 3 billion yuan [1] Smallest Stocks by Circulating Market Value - The three stocks with the smallest circulating market values are: - *ST元成: 189 million yuan - *ST苏吴: 690 million yuan - 坤泰股份: 691 million yuan [1] Smallest Stocks by Total Market Value - The three stocks with the smallest total market values are: - *ST元成: 189 million yuan - *ST苏吴: 690 million yuan - *ST长药: 802 million yuan [1] Selected Stocks with Low Market Values - A list of stocks with circulating market values below 1 billion yuan includes: - *ST元成: 189 million yuan, PE ratio: N/A, Industry: Construction Decoration - *ST苏吴: 690 million yuan, PE ratio: N/A, Industry: Pharmaceutical Biology - 坤泰股份: 691 million yuan, PE ratio: 50.28, Industry: Automotive - 康力源: 715 million yuan, PE ratio: 37.01, Industry: Light Industry Manufacturing - 科瑞思: 748 million yuan, PE ratio: 182.81, Industry: Communication [1][2]
A股平均股价13.92元 20股股价不足2元
Zheng Quan Shi Bao Wang· 2025-11-14 09:25
Core Viewpoint - The average stock price of A-shares is 13.92 yuan, with 20 stocks priced below 2 yuan, the lowest being *ST Yuan Cheng at 0.58 yuan [1] Stock Price Distribution - As of November 14, the Shanghai Composite Index closed at 3990.49 points, with a relatively small proportion of high-priced and low-priced stocks in the A-share market [1] - Among the low-priced stocks, 8 are ST stocks, accounting for 40% of those priced below 2 yuan [1] Market Performance - Out of the low-priced stocks, 18 saw an increase today, with notable gains from Rongsheng Development (10.17%), Yongtai Energy (9.82%), and *ST Jinke (4.76%) [1] Low-Priced Stock Rankings - The table lists various low-priced stocks, including their latest closing prices, daily price changes, turnover rates, price-to-book ratios, and industries [1] - For example, *ST Yuan Cheng has a closing price of 0.58 yuan, while *ST Suwu and *ST Jinke are at 0.97 yuan and 1.54 yuan respectively [1]
新股发行及今日交易提示-20251114





HWABAO SECURITIES· 2025-11-14 08:20
New Stock Issuance - Hai'an Group (Stock Code: 001233) issued at a price of 48.00 on November 14, 2025[1] - Hangzhou Qilun B (Stock Code: 200771) has a cash option declaration period from November 19 to November 25, 2025[1] - Hailianxun (Stock Code: 300277) has a buyback request declaration period from November 12 to November 18, 2025[1] Market Alerts - Pingming Technology (Stock Code: 688109) reported severe abnormal fluctuations on November 13, 2025[1] - ST Yuancheng (Stock Code: 603388) and ST Zhongzhu (Stock Code: 600568) also reported abnormal fluctuations on November 11, 2025[1] - ST Green Kang (Stock Code: 002868) and Dongbai Group (Stock Code: 600693) reported abnormal fluctuations on November 14, 2025[1] Additional Information - Multiple companies including ST Meigu (Stock Code: 000615) and ST Xiangyu (Stock Code: 600107) have ongoing announcements related to stock performance and market conditions[1][2] - The report includes links to detailed announcements for each stock, providing transparency and access to further information for investors[1]
331只个股流通市值不足20亿元
Zheng Quan Shi Bao Wang· 2025-11-14 01:56
Core Insights - Small-cap stocks exhibit higher volatility and activity compared to large-cap stocks, making them more likely to become market leaders [1] Market Overview - As of November 13, there are 866 stocks with a circulating market value below 3 billion yuan, and 331 stocks with a circulating market value below 2 billion yuan [1] - A total of 1587 stocks have a total market value below 5 billion yuan, with 483 stocks below 3 billion yuan [1] Smallest Stocks - The three stocks with the smallest circulating market values are *ST Yuan Cheng at 189 million yuan, Kuntai Co. at 674 million yuan, and *ST Su Wu at 697 million yuan [1] - The three stocks with the smallest total market values are also *ST Yuan Cheng at 189 million yuan, *ST Su Wu at 697 million yuan, and *ST Chang Yao at 778 million yuan [1] Stock Data Summary - A detailed list of stocks with circulating market values below 2 billion yuan includes various sectors such as construction decoration, automotive, and pharmaceuticals, with notable stocks like *ST Yuan Cheng, Kuntai Co., and *ST Su Wu [1][2]
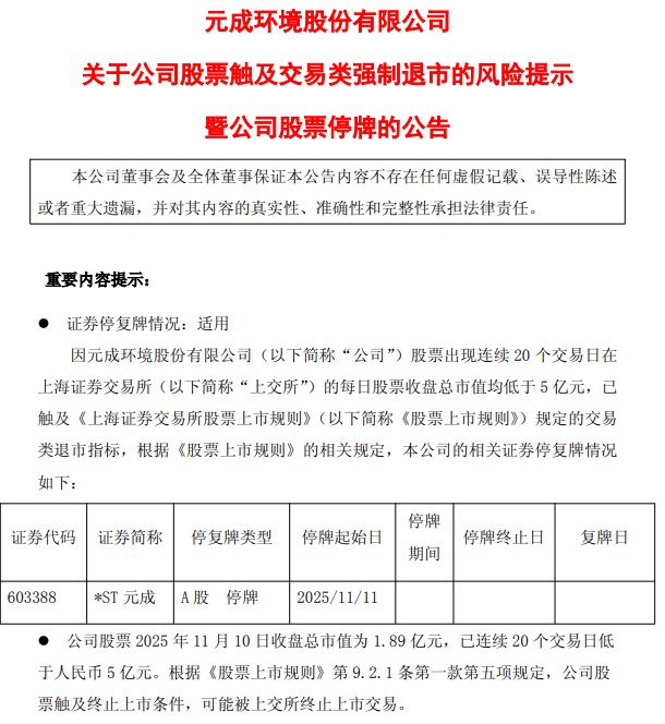
元成股份收退市监管工作函投资者还可索赔,鼎信通讯索赔案已有胜诉先例

Xin Lang Cai Jing· 2025-11-13 09:59
Group 1 - Yuan Cheng Co., Ltd. (元成股份) has received a regulatory notice regarding the termination of its listing due to its stock market value being below 500 million yuan for 20 consecutive trading days as of November 10, 2025 [1] - The Shanghai Stock Exchange will review the termination of the company's stock listing after the company completes its hearing and defense process within 15 trading days [1] - The company is currently facing investor claims, with a legal team continuing to accept additional claims from other investors [1] Group 2 - Lawyer Xu Feng indicates that investors who purchased Yuan Cheng shares between April 15, 2021, and January 31, 2024, and sold or held the shares after January 31, 2024, may initiate claims [2] - Xu Feng's team is also handling claims related to Dingxin Communications (鼎信通讯), which has recently won a final judgment in a false statement lawsuit [2] - Dingxin Communications failed to timely disclose significant changes in external conditions affecting its operations, which is a violation of securities law [2][3] Group 3 - Dingxin Communications also did not disclose the disposal of shares by its controlling shareholder and actual controller in a timely manner [3] - Xu Feng suggests that investors who bought Dingxin Communications shares between March 1, 2024, and March 30, 2024, and sold or held the shares after March 30, 2024, can still initiate claims [4] Group 4 - Yuan Cheng Co., Ltd. has been found to have false records in its annual reports from 2020 to 2022, including inflating project costs and revenues [5] - The company failed to account for discrepancies in the Huaiyin project in a timely manner, leading to inflated revenues and profits in its 2022 annual report [5]
新股发行及今日交易提示-20251113





HWABAO SECURITIES· 2025-11-13 09:47
New Stock Issuance - Cash option declaration period for Hangzhou Steam Turbine (200771) is from November 19 to November 25, 2025[1] - Acquisition request period for Hailianxun (300277) is from November 12 to November 18, 2025[1] Trading Alerts - Severe abnormal fluctuation reported for Haike Xinyuan (301292) on November 11, 2025[1] - Abnormal fluctuation noted for ST Yuancheng (603388) on November 11, 2025[1] Company Announcements - Announcement for Tianji Co., Ltd. (002759) on November 13, 2025[1] - Announcement for Huatong Technology (688109) on November 13, 2025[1] Other Notable Events - ST Meigu (000615) reported on November 13, 2025[1] - ST Zhongdi (000609) reported on November 13, 2025[1]
A股平均股价14.08元 20股股价不足2元
Zheng Quan Shi Bao Wang· 2025-11-13 08:33
Core Viewpoint - The average stock price in the A-share market is 14.08 yuan, with 20 stocks priced below 2 yuan, the lowest being *ST Yuan Cheng at 0.58 yuan [1] Summary by Category Stock Price Distribution - As of November 13, the Shanghai Composite Index closed at 4029.50 points, with the average A-share price at 14.08 yuan [1] - There are 20 stocks priced below 2 yuan, with *ST Yuan Cheng being the lowest at 0.58 yuan, followed by *ST Su Wu at 0.98 yuan and *ST Jin Ke at 1.47 yuan [1] - Among the low-priced stocks, 8 are ST stocks, accounting for 40% of the total [1] Market Performance - Out of the low-priced stocks, 16 saw an increase today, with the highest gains from ST Yi Gou (5.29%), *ST Jin Ke (5.00%), and Rongsheng Development (4.73%) [1] - Only 2 stocks experienced a decline, with ST Ling Nan and *ST Hui Feng dropping by 1.03% and 0.53%, respectively [1] Low-Priced Stock Rankings - A detailed ranking of low-priced stocks includes: - *ST Yuan Cheng: Latest closing price 0.58 yuan, market-to-book ratio 0.27, industry: construction decoration [1] - *ST Su Wu: Latest closing price 0.98 yuan, daily turnover rate 1.97%, industry: pharmaceutical [1] - *ST Jin Ke: Latest closing price 1.47 yuan, daily increase 5.00%, industry: real estate [1] - Other notable stocks include Chongqing Steel (1.59 yuan), Yongtai Energy (1.63 yuan), and Shandong Steel (1.65 yuan) [1]
A股平均股价13.93元 20股股价不足2元
Zheng Quan Shi Bao Wang· 2025-11-12 09:24
Core Points - The average stock price of A-shares is 13.93 yuan, with 20 stocks priced below 2 yuan, the lowest being *ST Yuan Cheng at 0.58 yuan [1] - As of November 12, the Shanghai Composite Index closed at 4000.14 points, indicating a relatively low proportion of both high-priced and low-priced stocks in the A-share market [1] - Among the low-priced stocks, 8 are ST stocks, accounting for 40% of the total [1] Low-Priced Stocks Summary - The lowest priced stock is *ST Yuan Cheng at 0.58 yuan, followed by *ST Su Wu at 0.98 yuan and *ST Jin Ke at 1.40 yuan [1] - In terms of market performance, 4 of the low-priced stocks increased in price, with Haihang Holdings, *ST Hui Feng, and *ST Su Wu showing gains of 1.09%, 1.08%, and 1.03% respectively [1] - Conversely, 12 stocks declined, with Chongqing Steel, Rongsheng Development, and Yabo Co. experiencing drops of 1.88%, 1.74%, and 1.53% respectively [1] Low-Priced Stocks Table - The table lists various low-priced stocks along with their latest closing prices, daily price changes, turnover rates, price-to-book ratios, and industries [1]
新股发行及今日交易提示-20251112





HWABAO SECURITIES· 2025-11-12 09:20
New Stock Issuance - The stock code 300277 (Hai Lian Xun) has a subscription period for acquisition rights from November 12 to November 18, 2025[1] - Stock code 688353 (Hua Sheng Lithium) reported severe abnormal fluctuations on November 11, 2025[1] - Stock code 603122 (He Fu China) has an announcement dated November 8, 2025[1] Trading Alerts - Stock code 601888 (China Zhong Mian) has an announcement dated November 12, 2025[1] - Stock code 600537 (Yi Jing Guang Dian) has an announcement dated November 12, 2025[1] - Stock code 688028 (Wo Er De) has an announcement dated November 12, 2025[1] Abnormal Fluctuations - Stock code 600815 (Xia Gong Co.) reported abnormal fluctuations on November 6, 2025[2] - Stock code 603557 (ST Qi Bu) reported abnormal fluctuations on November 7, 2025[3] - Stock code 002478 (Chang Bao Co.) reported abnormal fluctuations on November 7, 2025[3]