Workflow
国家医保药品目录
icon
Search documents
新版医保目录实施后,多款创新药开出“医保首方”,患者用药门槛降低
Xin Lang Cai Jing· 2026-01-27 10:06
Core Viewpoint - The implementation of the new National Medical Insurance Drug List and the Commercial Insurance Innovative Drug List on January 1, 2026, marks a significant enhancement in drug accessibility for patients, with 114 new drugs added to the national list and 19 to the commercial list, optimizing medication security for the public [1][3][4]. Summary by Sections National Medical Insurance Drug List - The new National Medical Insurance Drug List includes 114 new drugs, with 50 classified as innovative drugs, representing the highest number and proportion of innovative drugs added in history [4][15]. - The newly added drugs aim to fill clinical treatment gaps, offer superior alternatives, or provide better cost-effectiveness, particularly enhancing coverage for cancer, chronic diseases, mental health, rare diseases, and pediatric medications [4][15]. Commercial Insurance Innovative Drug List - The first version of the Commercial Insurance Innovative Drug List includes 19 drugs, focusing on high innovation, significant clinical value, and patient benefits that exceed basic insurance coverage [5][16]. - The list features treatments for conditions such as cancer (e.g., CAR-T therapies), rare diseases (e.g., neuroblastoma, Gaucher disease), and Alzheimer's disease, reflecting a commitment to support innovative therapies [5][16]. Implementation and Accessibility - As of January 20, 2026, 99 new drugs from the basic medical insurance list are available in 12,198 designated medical institutions, while 14 drugs from the commercial list are available in 223 institutions [7][19]. - Local medical insurance departments are actively ensuring the supply and settlement of new drugs, with measures such as updating drug databases and holding specialized drug meetings to facilitate the integration of new drugs into hospital procurement lists [19][20]. Public Access and Information - The public can access information about the drugs included in the new lists through the "National Medical Insurance Bureau" WeChat account, allowing users to search for drug names and check their status in the directories [17]. Future Directions - The implementation of the dual directories (national and commercial) is expected to enhance the efficiency of medical insurance fund usage and improve public medication security, with ongoing adjustments to ensure that essential and effective new drugs are included while removing outdated ones [11][24][25].
和黄医药(00013.HK):商业化产品的国家医保药品目录覆盖围进一步扩大并获纳入首版国家商保创新药目录
Ge Long Hui· 2025-12-08 00:15
Core Insights - Hutchison China MediTech Limited (HCM) announced the renewal of its medical insurance agreements with the National Healthcare Security Administration (NHSA) for several of its drugs, effective from January 1, 2026 [1][2] - The inclusion of ELUNATE® (fruquintinib), ORPATHYS® (savolitinib), and SULANDA® (surufatinib) in the updated National Medical Insurance Drug List signifies continued support for innovative cancer treatments in China [1][2] - TAZVERIK® (tazemetostat) has been added to the inaugural Commercial Health Insurance Innovative Drug List, enhancing access to advanced therapies for patients with specific conditions [1][2] Drug-Specific Summaries - ELUNATE® is approved for use in combination with the anti-PD-1 therapy, sintilimab, for treating advanced endometrial cancer patients who have failed prior systemic anti-tumor therapy and are not suitable for curative surgery or radiotherapy [1] - ELUNATE® is also renewed for treating metastatic colorectal cancer patients who have previously received fluorouracil, oxaliplatin, and irinotecan-based chemotherapy, as well as those who have received or are unsuitable for VEGF and EGFR-targeted therapies [1] - ORPATHYS® is included for treating adults with locally advanced or metastatic non-small cell lung cancer harboring MET exon 14 alterations [1][2] - SULANDA® is renewed for treating unresectable locally advanced or metastatic, progressive, non-functional, well-differentiated (G1, G2) neuroendocrine tumors of pancreatic and non-pancreatic origin [2] - TAZVERIK® is included in the Commercial Health Insurance Innovative Drug List for adult patients with EZH2 mutation-positive relapsed or refractory follicular lymphoma who have received at least two prior systemic therapies [2] Policy and Market Implications - The NHSA's announcement of the 2025 adjustment plan for the National Medical Insurance Drug List and the Commercial Health Insurance Innovative Drug List highlights a focus on high-innovation, clinically valuable drugs that exceed the basic insurance coverage [2] - The establishment of the Commercial Health Insurance Innovative Drug List aims to enhance patient access to breakthrough therapies and supports the sustainable development of China's innovative pharmaceutical industry [2]
先声药业:恩泽舒 与恩度 纳入新版国家医保药品目录
Zhi Tong Cai Jing· 2025-12-07 23:13
Core Viewpoint - The announcement by the company indicates that its drug, Enze Shu (Suvorexant injection), has been officially included in the National Medical Insurance Catalog for 2025, effective from January 1, 2026, which is a significant milestone for the company and its product offerings [1] Group 1: Drug Approvals and Listings - Enze Shu has been approved for the treatment of adult patients with recurrent ovarian cancer, fallopian tube cancer, or primary peritoneal cancer who have received no more than one prior systemic therapy [1] - The drug was granted market approval in China on June 30, 2025, marking its entry into the market [1] - The company’s other drug, Endu (recombinant human vascular endothelial growth factor inhibitor injection), has successfully completed the renewal process for inclusion in the National Reimbursement Drug List (NRDL) [1] Group 2: Market Position and Significance - Enze Shu is a next-generation recombinant humanized monoclonal antibody targeting VEGF, which positions it as a novel treatment option in the oncology space [1] - Endu is recognized as China's first anti-angiogenesis targeted drug and the only endothelial inhibitor approved for sale globally, establishing it as a cornerstone treatment for advanced non-small cell lung cancer since its inclusion in the NRDL in 2017 [1]
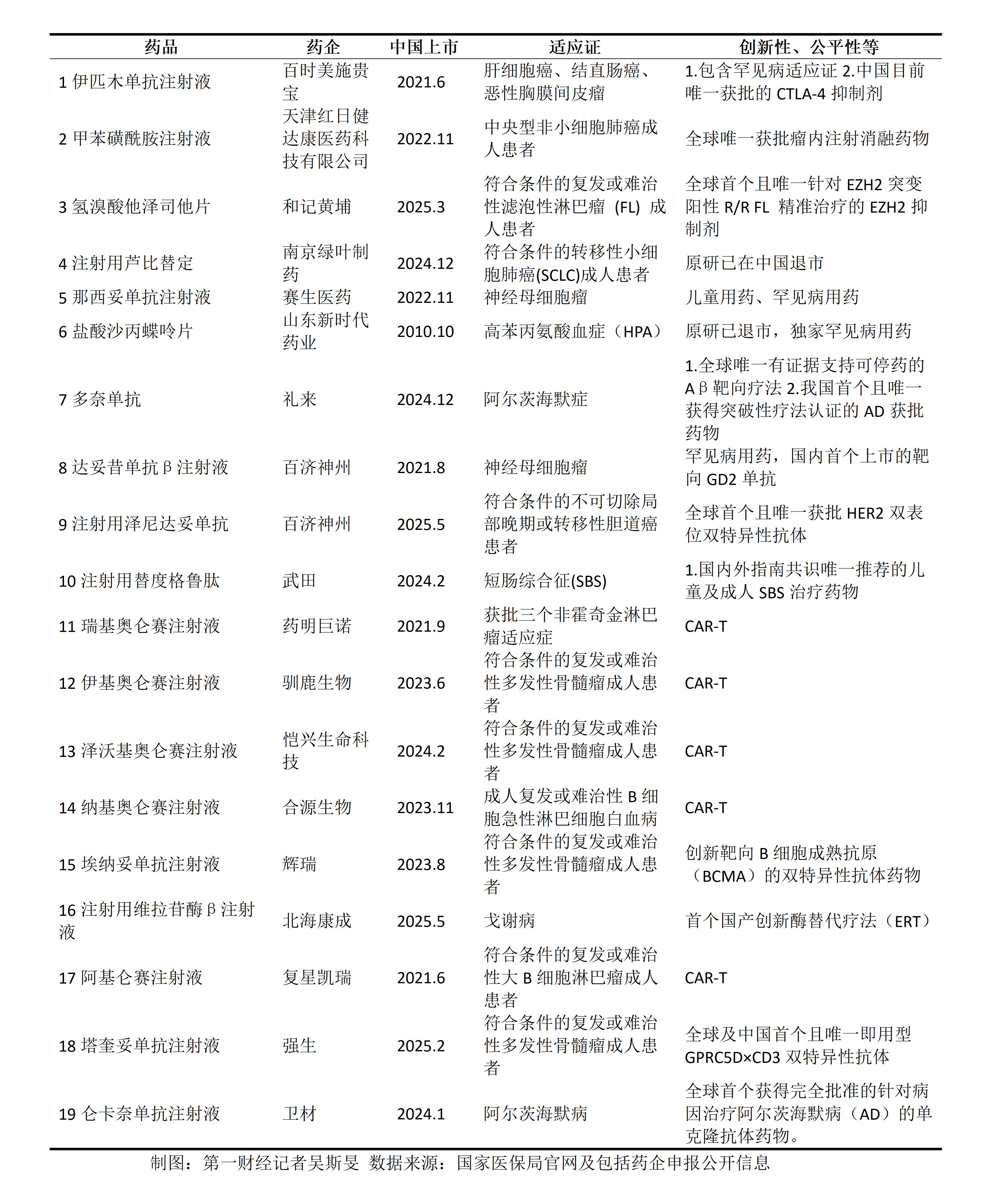
首版商保创新药目录出炉:入选药有四大共性,含5款“天价抗癌药”
Di Yi Cai Jing· 2025-12-07 11:47
Core Insights - The first version of the commercial insurance innovative drug directory has been released, including 19 new drugs from 18 innovative pharmaceutical companies, with a roughly equal share of domestic and imported drugs [1][2] - The directory focuses heavily on oncology drugs, which account for 70% of the list, including five CAR-T products, and also includes rare disease medications and Alzheimer's treatments [1][11] Summary by Category Drug Inclusion - A total of 121 drug generic names passed the review for the commercial insurance innovative drug directory, with only 19 drugs ultimately selected, resulting in an acceptance rate of approximately 16% [6] - The directory includes a variety of drugs, with a significant number targeting rare diseases and high-cost innovative treatments [12][14] Market Dynamics - The commercial insurance innovative drug directory is expected to enhance the payment space for rare disease treatments and provide policy advantages for hospital access [1][11] - The directory's limited number of drugs aims to facilitate implementation, as having too many drugs could complicate market entry [8][11] Drug Characteristics - The drugs in the directory generally have a small patient base or clear indications, minimizing the risk of clinical misuse, and are often high-value innovative drugs that fill clinical gaps [11][12] - The directory includes multiple oncology treatments, particularly those for rare or difficult-to-treat cancers, which are expected to have a significant market impact [12][13] Commercial Insurance Implications - The commercial insurance innovative drug directory serves as a reference for various commercial insurance entities, allowing them to negotiate with innovative drug companies without the need for exclusive selections [14] - The directory is anticipated to support the development of multi-tiered medical insurance systems, encouraging commercial insurance companies to design new products based on the directory [16]
康方生物(09926.HK)5款已上市药物所有获批适应症均被成功纳入最新版国家医保药品目录
Ge Long Hui· 2025-12-07 10:36
Core Insights - 康方生物's five approved drugs have been successfully included in the latest National Medical Insurance Drug List (2025) by the National Healthcare Security Administration of China, effective from January 1, 2026 [1][2][3] Group 1: Drug Approvals and Indications - 开坦尼 (卡度尼利, PD-1/CTLA-4) has renewed its existing indication for recurrent or metastatic cervical cancer and added new indications for first-line treatment of locally advanced unresectable or metastatic gastric or gastroesophageal junction cancer, as well as first-line treatment for persistent, recurrent, or metastatic cervical cancer [1] - 依达方 (依沃西, PD-1/VEGF) has renewed its existing indication for locally advanced or metastatic non-squamous non-small cell lung cancer (NSCLC) after progression on EGFR TKI treatment and added a new indication for first-line treatment of PD-L1 positive (TPS≥1%) locally advanced or metastatic NSCLC [1] - 安尼可 (派安普利, PD-1) is included for the treatment of second-line and above classical Hodgkin lymphoma, first-line locally advanced or metastatic squamous NSCLC, second-line or above nasopharyngeal carcinoma, and first-line nasopharyngeal carcinoma [2] - 伊喜宁 (伊努西, PCSK9) is included for the treatment of primary hypercholesterolemia and mixed hyperlipidemia, as well as heterozygous familial hypercholesterolemia [2] - 爱达罗 (依若奇, IL-12/IL-23) is included for the treatment of moderate to severe plaque psoriasis [3] Group 2: Company Commitment and Future Plans - The company is dedicated to providing more globally innovative and best-in-class treatment options, continuously improving patient accessibility and affordability [3] - The company aims to deepen its focus in various disease areas and promote more innovative drugs and new indications to be included in the National Medical Insurance Drug List, benefiting more patients [3]
新华社权威快报丨114种新药进入2025年国家医保药品目录
Xin Hua She· 2025-12-07 01:58
Core Points - The 2025 National Medical Insurance Drug List and the first version of the Commercial Insurance Innovative Drug List were released on December 7 in Guangzhou [3] - A total of 114 new drugs were added to the National Medical Insurance Drug List, with 50 being first-class innovative drugs, achieving an overall success rate of 88%, a significant increase from 76% in 2024 [3] - The new drug list includes medications for major diseases such as triple-negative breast cancer, pancreatic cancer, and lung cancer, as well as treatments for rare diseases and chronic conditions [3] Group 1 - The National Medical Insurance Drug List now includes a total of 3,253 drugs, comprising 1,857 Western medicines and 1,396 traditional Chinese medicines [3] - The inclusion of drugs in the Commercial Insurance Innovative Drug List includes 19 medications, such as CAR-T for cancer treatment and drugs for rare diseases like neuroblastoma and Gaucher disease [3] - The adjustment significantly enhances the coverage for key areas such as cancer, chronic diseases, mental health, rare diseases, and pediatric medications [3]