冶金工程服务
Search documents
中国中冶(01618) - 海外监管公告 - 2025年年度报告、年报摘要、审计报告
2026-03-30 14:58
香港交易及結算所有限公司及香港聯合交易所有限公司對本公告的內 容 概 不 負 責,對 其 準 確 性 或 完 整 性 亦 不 發 表 任 何 聲 明,並 明 確 表 示,概 不對因本公告全部或任何部份內容而產生或因倚賴該等內容而引致的 任 何 損 失 承 擔 任 何 責 任。 海外監管公告 本公告乃根據香港聯合交易所有限公司證券上市規則第13.10B條而發表。 以下為中國冶金科工股份有限公司(「本公司」)於 二零二六年 三 月 三 十 日 在 上 海 證 券 交 易 所 網 站 刊 發 的 資 料 全 文,僅 供 提 供 信 息 之 用。 承董事會命 中國冶金科工股份有限公司 常 琦 聯席公司秘書 北 京,中 國 二零二六年三月 三 十 日 於 本 公 告 日 期,本 公 司 董 事 會 包 括 執 行 董 事:陳 建 光 先 生 及 白 小 虎 先 生; 非 執 行 董 事:郎 加 先 生 及 閆 愛 中 先 生(職工代表董事);以 及 獨 立 非 執 行 董 事:劉力先生、吳 嘉 寧 先 生 及 周 國 萍 女 士。 * 僅供識別 中国冶金科工股份有限公司 2025 年年度报告 公司代码:601618 公 ...
中国中冶资产出售完成,业绩下滑,启动股份回购
Jing Ji Guan Cha Wang· 2026-02-12 06:33
Core Viewpoint - China Metallurgical Group Corporation (China MCC) has recently completed a large-scale asset disposal plan and initiated a share buyback, while the 2025 performance forecast indicates a significant decline in net profit [1][4]. Stock Performance - To stabilize market sentiment, the company announced on December 17, 2025, a plan to repurchase A-shares (amounting to 1 billion to 2 billion yuan) and H-shares (not exceeding 500 million yuan), with the repurchased shares to be canceled to reduce registered capital [2]. - On January 23, 2026, the company clarified that the upper limit for the A-share repurchase price would be 4.9 yuan per share, which is viewed by the market as a support measure for the stock price [2]. Recent Events - On December 8, 2025, China MCC announced plans to sell multiple assets to its controlling shareholder, China Minmetals, and related parties for 606.76 billion yuan, including 100% equity of MCC Real Estate and stakes in various subsidiaries, aiming to focus on core businesses in metallurgical engineering [3]. - The proposal was approved at a temporary shareholders' meeting on December 29, 2025, but faced opposition, with approximately 23.38% of A-share votes and 53.86% of H-share votes against it, indicating some investors' concerns regarding transaction pricing and business adjustments [3]. Performance and Operations - The earnings forecast released on January 23, 2026, indicates that the net profit attributable to shareholders for 2025 is expected to be between 1.3 billion and 1.6 billion yuan, representing a year-on-year decline of 76.28% to 80.73%, primarily due to losses in the real estate sector, over 26 billion yuan in asset impairments, and a downturn in the construction industry [4]. - In 2025, the total new contract value was 1,113.6 billion yuan, a year-on-year decrease of 10.8%, with overseas contracts amounting to 94.88 billion yuan (a year-on-year increase of 1.9%) [5]. - The company is accelerating its focus on core areas such as metallurgical construction and industrial manufacturing, with a 28.4% year-on-year decline in housing construction contract value, while industrial manufacturing and metallurgical engineering achieved positive growth [5]. Future Development - The company emphasizes that by 2026, it will largely complete the disposal of its real estate business, gradually alleviating the pressure of losses, and aims to enhance long-term competitiveness through technological innovation and business integration [6]. - As of September 30, 2025, the asset-liability ratio was 78.7%, and funds from the asset sale are expected to be used to reduce financial leverage [6].
央国企动态系列报告之53:央国企整合呈现多元模式,契合“十五五”盘活主线
CMS· 2025-12-15 04:34
Group 1: Central State-Owned Enterprises (SOEs) Restructuring - China Metallurgical Group is divesting non-core assets worth approximately RMB 606.76 billion to refocus on its core engineering business[8] - The merger between Haiguang Information and Zhongke Shuguang was terminated due to market volatility, maintaining independent operations[14] - Hubei's state-owned assets have acquired around 15 listed companies, with over 50% of these being newly added through mergers in the past five years[16] Group 2: Asset Activation Strategies - The "14th Five-Year Plan" emphasizes asset activation as part of industrial upgrading strategies across various provinces[22] - Sichuan has introduced a three-year action plan to support enterprises in listing and mergers, focusing on a full lifecycle service[26] - Hubei's mergers are strategically aligned with the "51020" modern industrial cluster, targeting sectors like new energy and high-end equipment manufacturing[18] Group 3: Market Performance of Central SOEs - As of December 12, 2025, the total market capitalization of A-share listed central SOEs is RMB 35.1 trillion, accounting for 30.3% of the A-share market[32] - The National New SOE small-cap index has risen by 2.5% over the past two weeks, outperforming the Shanghai and Shenzhen 300 index by 1.3 percentage points[32] - The average price-to-earnings (P/E) ratio for central SOEs is 45.1 times, which is relatively high compared to the overall A-share market[32]
炸锅了!中国中冶闪崩跌停,28万投资者深夜无眠,散户该何去何从
Sou Hu Cai Jing· 2025-12-13 16:23
Core Viewpoint - The sudden drop in stock price of China Metallurgical Group Corporation (China MCC) is attributed to the announcement of a significant asset sale, leading to a market reaction that interpreted the move as a desperate divestment of valuable assets [4][6]. Group 1: Stock Performance - On December 9, China MCC's stock price fell to 3.05 CNY, marking a 10.03% decline, with a trading volume of 23.94 billion CNY and a turnover rate of 4.36%, the highest for the year [1][2]. - The Hong Kong-listed shares of China MCC plummeted over 20%, closing at 1.88 HKD, resulting in a market value loss of billions [1][4]. Group 2: Asset Sale Announcement - China MCC announced a plan to sell 100% equity of its subsidiary, China MCC Real Estate, and other core assets for 606.76 billion CNY, with the transaction to be settled in cash [4][6]. - The company claims this move aligns with the central enterprise's strategy for professional integration, focusing on its metallurgical engineering core business [4]. Group 3: Investor Concerns - Investors expressed anger over the sale of high-quality assets, particularly the resource assets expected to generate a combined net profit of 1.209 billion CNY in 2024, with some assets showing an appreciation rate exceeding 180% [6]. - The real estate division's assets were sold at a significant discount, with a devaluation rate of 45.18%, raising questions about the fairness of the transaction [6]. - The company's financial performance is under pressure, with a reported 18.79% year-on-year revenue decline and a 41.88% drop in net profit for the third quarter of 2025 [6][11]. Group 4: Market Reaction - The market reaction was severe, with institutional investors and northbound funds selling off shares, leading to significant losses for new shareholders, including a social security fund that recently acquired shares at a higher price [9][11]. - The drastic decline in stock price has raised concerns about the company's future performance and whether this asset sale will lead to a recovery or further decline [13].
超600亿剖离非主业,中国中冶被市场错杀的背后
Zhi Tong Cai Jing· 2025-12-12 08:56
Core Viewpoint - China Metallurgical Group Corporation (China MCC) announced the sale of non-core assets for approximately 60.68 billion yuan, aiming to focus on its core business, but the market reacted negatively, leading to a 21% drop in stock price and a market value loss of over 10 billion HKD [1][5] Group 1: Asset Sale Details - The company plans to sell 100% equity of MCC Real Estate and related debts for about 3.12 billion yuan, and 100% equity of several subsidiaries for approximately 2.94 billion yuan, totaling 60.68 billion yuan [1][2] - The total revenue of the six sold entities from January to July was 12.21 billion yuan, accounting for only 5.1% of the total revenue, with a combined net profit loss of 1.84 billion yuan [2][5] - The sale price represents a significant premium over the net asset value, with a total asset value of 83.64 billion yuan for the sold entities, which is 9.75% of the total assets [2][4] Group 2: Financial Impact - The sale is expected to increase the company's net assets by 11%, with a cash inflow of over 60 billion yuan, enhancing liquidity to support core business development [4][7] - The company has reported a decline in revenue and net profit over the past two years, with a 21.8% drop in engineering contracting revenue in the first half of 2025 [5][6] - The core business, particularly metallurgical construction, has a strong competitive advantage, with significant project contracts exceeding 100 billion yuan in the first half of 2025 [6][7] Group 3: Market Reaction and Valuation - The market's reaction to the asset sale was overly negative, with a significant drop in stock price, but this presents a buying opportunity for long-term investors, as the current price-to-book (PB) ratio is only 0.3, indicating high value potential [8]
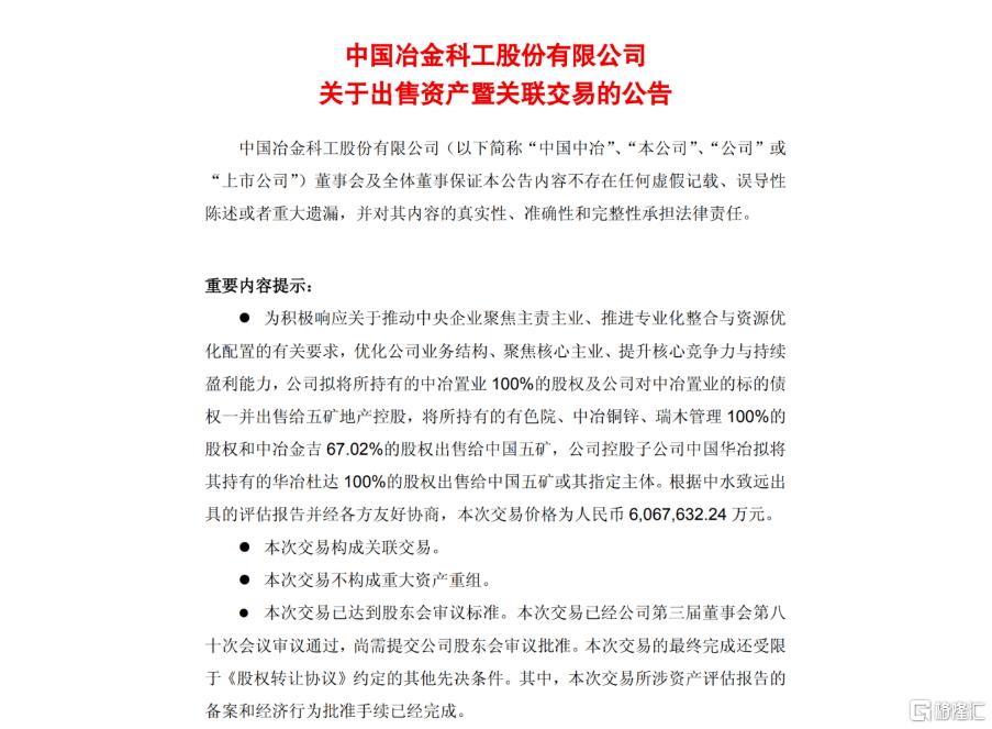
中国中冶607亿元出售资产,港股暴跌超20%
Huan Qiu Lao Hu Cai Jing· 2025-12-10 02:19
Group 1 - The core point of the news is that China Metallurgical Group Corporation (China MCC) plans to sell its 100% stake in MCC Real Estate and other subsidiaries to China Minmetals, with a total transaction value of 60.676 billion yuan [1] - The transaction involves the sale of four mining companies, which collectively reported a net profit of approximately 701 million yuan for the first seven months of 2025, with valuation appreciation rates exceeding 120% [1] - Following the announcement, China MCC's stock price experienced a significant decline, with a drop of over 20% in Hong Kong and a 10.03% drop in A-shares, reducing its market value to 59.36 billion yuan [1] Group 2 - China MCC stated that the transaction aims to divest non-core assets and optimize resource allocation, allowing the company to focus on its core business areas, including metallurgical engineering and emerging industries [2] - The company has faced declining performance due to external factors such as reduced demand in the steel industry and adjustments in the real estate sector, with net profit dropping from 10.276 billion yuan in 2022 to 6.746 billion yuan in 2024 [2] - In the first three quarters of 2025, China MCC reported a revenue of 335.094 billion yuan, a year-on-year decrease of 18.79%, and a net profit of 3.970 billion yuan, down 41.88% year-on-year [2]
中冶、五矿启动607亿资产交易 地产平台进行大整合
2 1 Shi Ji Jing Ji Bao Dao· 2025-12-09 23:08
Core Viewpoint - China Metallurgical Group Corporation (China MCC) announced a significant transaction involving the sale of various assets to China Minmetals, aimed at optimizing resource allocation and focusing on core business areas [2][3]. Group 1: Transaction Details - China MCC plans to sell 100% equity of MCC Real Estate and related debts to Minmetals Real Estate, along with 100% equity of several subsidiaries to China Minmetals [1][2]. - The total transaction price is approximately 60.676 billion yuan, constituting an associated transaction rather than a major asset restructuring [2]. - The sale of MCC Real Estate accounts for over half of the total transaction value, approximately 31.24 billion yuan, despite a significant discount from its assessed value of 46.17 billion yuan due to market value decline [5][6]. Group 2: Strategic Implications - This transaction is part of a broader strategy to respond to the central government's call for state-owned enterprises to focus on their main responsibilities and optimize resource allocation [2][3]. - Post-transaction, China MCC will concentrate on metallurgical engineering, non-ferrous and mining engineering, high-end infrastructure, industrial construction, and emerging industries, enhancing its core competitiveness and sustainable profitability [2][3]. - The transaction is expected to lead to a new round of personnel and structural adjustments, helping both companies focus on their strengths and reduce competition [4]. Group 3: Industry Context - The merger between China MCC and China Minmetals marks another significant consolidation in the state-owned enterprise sector, following previous mergers like CSR and CNR [3]. - China Minmetals, established in 1950, has a total asset value exceeding 1.3 trillion yuan and is ranked 86th in the Fortune Global 500 [3]. - Both companies have faced challenges in recent years, with declining revenues and profits attributed to the deep adjustment in the real estate sector [7].
超600亿“打包出售”资产包!中国中冶大“瘦身”
Ge Long Hui· 2025-12-09 00:50
Core Viewpoint - China Metallurgical Group Corporation (China MCC) announced a significant asset sale, indicating a strategic shift to focus on its core business and optimize its asset structure [3][9]. Asset Sale Details - The company plans to sell a package of assets, including 100% equity of MCC Real Estate and other subsidiaries, for a total of 60.676 billion yuan [2][5][6]. - This transaction is classified as a related party transaction and does not constitute a major asset restructuring, requiring approval from the shareholders' meeting [7]. Business Focus and Strategy - The divestiture of MCC Real Estate, a key real estate platform, is particularly noteworthy as it aligns with the company's strategy to concentrate on its core competencies in engineering and construction [9][10]. - The company aims to enhance its core competitiveness and sustainable profitability by shedding non-core assets and reallocating resources [13]. Financial Performance - In Q3, China MCC reported a significant decline in net profit, down 67.52% year-on-year, with revenue decreasing by 14.25% [15]. - For the first three quarters, revenue was 335.094 billion yuan, a decrease of 18.79%, and net profit was 39.7 billion yuan, down 41.88% [16]. Market Outlook - Analysts suggest that the asset restructuring will clarify China MCC's valuation logic and may lead to a more stable performance in the mining resources sector, especially if copper prices rise [21]. - The company is expected to focus on metallurgical engineering, high-end infrastructure, and emerging industries for future growth [15].
见证历史!刚刚,A股重磅突发!
券商中国· 2025-12-08 13:17
Core Viewpoint - China Metallurgical Group Corporation (China MCC) announced a significant asset sale of 60.676 billion yuan to Minmetals Land Holdings and China Minmetals, aiming to optimize its business structure and focus on core operations [1][2]. Group 1: Asset Sale Details - The total transaction price for the assets is 60.676 billion yuan, which includes the sale of 100% equity in China MCC Real Estate and related debts amounting to 46.164 billion yuan [2][3]. - The assets being sold also include 100% equity in China Nonferrous Engineering, China MCC Copper Zinc, and other related companies, with a combined valuation of approximately 29.43973 billion yuan [3]. Group 2: Strategic Implications - This transaction is part of China MCC's response to central government directives to focus on core responsibilities and optimize resource allocation, marking a key step towards high-quality development [4]. - Post-transaction, China MCC will concentrate on metallurgical engineering, nonferrous and mining engineering, high-end infrastructure, industrial construction, and emerging industries, enhancing its core competitiveness and sustainable profitability [4]. Group 3: Financial Impact - The funds from the asset sale will primarily support the company's diversified business system, reinforcing its core metallurgical construction business and facilitating new industrialization and urbanization projects [5]. - The company plans to allocate funds for advanced research platforms, equipment upgrades, and the development of engineering services, new materials, high-end equipment, energy conservation, and smart applications [5]. Group 4: Performance Context - In the first three quarters of 2025, China MCC reported a revenue of 335.094 billion yuan, a year-on-year decrease of 18.79%, with net profit attributable to shareholders dropping by 41.88% to 3.97 billion yuan [6]. - The decline in performance is attributed to external factors such as reduced demand in the steel and construction industries, as well as internal challenges related to business restructuring [6].