Orient Securities(600958)
Search documents
任职一年推动战略转型,东方证券龚德雄因工作调动辞职,副董事长鲁伟铭代行职责
Mei Ri Jing Ji Xin Wen· 2025-12-08 13:01
12月8日下午,东方证券发布公告,公司董事长龚德雄因工作调动原因申请辞去董事长、执行董事等职务,辞职后不再担任公司及控股子公司任何职务。 关于市场高度关注的龚德雄调任去向,此前已有较为明确信号。今年11月14日上海市市管干部任职前公示显示,56岁的龚德雄作为申能(集团)有限公司副 总经理,拟提名任市管企业经理班子正职。申能集团是东方证券第一大股东,此次调动被业内解读为国资系统内部对优秀金融管理人才的重要任用。 调任去向已明确:拟升任市管企业正职 近期关于东方证券董事长龚德雄即将离职的传闻终于尘埃落定。 今日收盘后,东方证券发布公告称,"于近日收到龚德雄先生的辞职报告。因工作调动原因,龚德雄先生申请辞去公司董事长、执行董事和董事会战略与可 持续发展委员会主任委员、薪酬与提名委员会委员等职务,辞职后不再担任公司及控股子公司任何职务。"此次离任距离龚德雄2024 年11月正式就任董事长 一年有余,原定任期至2027年11月。 公开信息显示,龚德雄拥有逾30年金融从业履历。其职业生涯始于1992年的上海国际信托投资公司,先后任职于上海证券、上海国际集团、国泰君安等机 构,在投资、资管、财富管理等领域积累了丰富经验。2 ...
东方证券董事长辞任
Bei Ke Cai Jing· 2025-12-08 12:00
新京报贝壳财经讯 12月8日,东方证券发布公告称,公司于近日收到龚德雄的辞职报告。龚德雄因工作 调动,申请辞去公司董事长、执行董事和董事会战略与可持续发展委员会主任委员、薪酬与提名委员会 委员等职务,辞职后不再担任公司及控股子公司任何职务。 ...
东方证券董事长辞职
Shang Hai Zheng Quan Bao· 2025-12-08 11:29
| 姓名 | 离任职务 | 离任时间 | 原定任期 到期日 | 离任原因 | 是否继 续在上 而公司 及其控 股子公 司任职 | 是否存 在未展 行完毕 的公开 承诺 | | --- | --- | --- | --- | --- | --- | --- | | 聋德雄 | 董事长、执 行童事、战 略与可持 续发展委 | 2025 年 12 | 2027年11 | 工作调动 | 否 | 否 | | | 员会主任 | 月8日 | 月 21 日 | | | | | | 委员、新酬 | | | | | | | | 与提名委 | | | | | | | | 员会委员 | | | | | | 根据公司《章程》等规定,在新任董事长任职前,由公司副董事长鲁伟铭代为履行董事长、法定代表人 及香港联交所授权代表职责。 12月8日晚,东方证券发布公告称,公司于近日收到龚德雄的辞职报告。因工作调动原因,龚德雄申请 辞去公司董事长、执行董事和董事会战略与可持续发展委员会主任委员、薪酬与提名委员会委员等职 务,辞职后不再担任公司及控股子公司任何职务。原定到任日期为2027年11月21日。 公司董事会对龚德雄为公司发展作出的卓越贡献表示 ...
东方证券董事长龚德雄卸任,拟升任上海市管企业正职,在任力推“大财富、大投行、大机构”战略
Sou Hu Cai Jing· 2025-12-08 11:28
12月8日晚间,东方证券发布公告,龚德雄因工作调动原因申请辞去公司董事长、执行董事和董事会战略与可持续发展委员会主任 委员、薪酬与提名委员会委员等职务,辞职后不再担任公司及控股子公司任何职务。 东方证券在新任董事长任职前,由副董事长鲁伟铭代为履行相关职责。 根据官方信息,鲁伟铭1971年生,为经济学硕士,经济师。现任东方证券副董事长、执行董事,东方金融控股(香港)有限公司 董事。鲁伟铭于1994年7月至1998年3月担任中国国泰证券有限公司交易部业务员、交易部经营处项目经理;1998年3月至2022年3 月担任东方证券交易总部证券投资部副总经理,东方证券固定收益业务总部总经理助理、副总经理、副总经理(主持工作)、总 经理,公司总裁助理,公司副总裁等职务,2022年3月至2024年12月担任东方证券总裁。2022年6月起担任执行董事,2024年12月 起担任东方证券副董事长。 在规划中,东方证券聚焦"大财富、大投行、大机构"三大方向,力图成为"一流现代投资银行"。 财报数据显示,龚德雄在任期间,东方证券业绩稳步提升,2024年营业收入和净利润分别为191.90亿元、33.50亿元,同比增长 12.29%和21. ...
东方证券董事长龚德雄卸任
券商中国· 2025-12-08 11:13
12月8日晚间,东方证券董事长龚德雄辞职,由副董事长鲁伟铭代为履行董事长职责。 董事长龚德雄辞职 12月8日,东方证券公告,公司于近日收到龚德雄的辞职报告。因工作调动原因,龚德雄先生申请辞去公司董 事长、执行董事和董事会战略与可持续发展委员会主任委员、薪酬与提名委员会委员等职务,辞职后不再担任 公司及控股子公司任何职务。 龚德雄的卸任早有端倪。 根据此前上海发布11月14日的消息,东方证券党委书记、董事长龚德雄拟提名任市 管企业经理班子正职。而最新公告显示,龚德雄的原定任期到期日为2027年11月21日,正式离任日期为2025年 12月8日。 东方证券公告称,龚德雄自2023年9月起,先后任职公司党委书记、执行董事、董事长等职,始终恪守金融报 国初心,践行金融为民使命,围绕建设具有国内竞争力和国际影响力的一流现代投资银行的公司愿景,提 出"三步走"中长期战略路线图,主导制定和推动实施公司2025—2027年战略规划。 公告还提到,龚德雄坚持和加强党的全面领导,坚持全面深化改革,围绕"数字化、集团化、国际化"的战略方 向,聚焦大财富、大投行两大重点领域,推动公司锻造综合化客群经营、数字化科技驱动、内生性合规风控 ...
龚德雄离任东方证券董事长,三年战略布局落地,鲁伟铭代行职责
Xin Lang Cai Jing· 2025-12-08 11:06
炒股就看金麒麟分析师研报,权威,专业,及时,全面,助您挖掘潜力主题机会! 今日(12月8日)晚间,东方证券公告,掌舵公司数年的龚德雄正式离任董事长一职,副董事长鲁伟铭 将代行董事长职责。此前有消息称,执掌东方证券近三年的董事长龚德雄或将开启职业生涯新篇章,上 海市委组织部公示其拟任市管企业经理班子正职。 龚德雄自2023年9月出任东方证券党委书记、2024年11月正式接任董事长,在此期间,东方证券业绩显 著回暖,2025年前三季度实现营业收入127.08亿元,同比增长39.38%;归母净利润达51.10亿元,同比 激增54.76%,在42家上市券商中稳居营收前十。 龚德雄的"东方印记":战略布局者 2019年,龚德雄执掌东方证券,明确了公司2025–2027年三年战略路径,聚焦"大财富、大投行、大机 构"三大方向,推动公司向"一流现代投资银行"迈进。 在"三大体系"驱动下,东方证券近年来财务表现稳健,资产规模、营业收入、净利润等关键指标位居行 业前列,净资产收益率(ROE)持续优异,为股东创造丰厚回报。公司风险管控能力也经受住市场考 验,资本实力雄厚,连续多年获行业最高监管评级。这些均深深烙下龚德雄作为掌舵人 ...
东方证券(03958) - 董事名单与其角色和职能

2025-12-08 11:02
( 於 中 華 人 民 共 和 國 註 冊 成 立 之 股 份 有 限 公 司 ,中 文 公 司 名 稱 為 「東 方 証 券 股 份 有 限 公 司 」, 在 香 港 以「 東 方 證 券」(中 文 )及「DFZQ」( 英 文 ) 開 展 業 務 ) (股份代號:03958) 董事名單與其角色和職能 非執行董事 劉煒先生 楊波先生 石磊先生 李芸女士 徐永淼先生 任志祥先生 孫維東先生 (職工董事) 獨立非執行董事 吳弘先生 馮興東先生 羅新宇先生 陳漢先生 朱凱先生 1 董事會下設四個委員會。下表提供各董事會成員所屬委員會中所擔任職務之信息: | | 董事委員會 | 戰略與 | 合規與風險 | | 薪酬與提名 | | --- | --- | --- | --- | --- | --- | | | | 可持續發展 | 管理委員會 | 審計委員會 | 委員會 | | 董事 | | 委員會 | | | | | 魯偉銘先生 | | M | C | | | | 盧大印先生 | | M | | | | | 劉煒先生 | | | | M | | | 楊波先生 | | M | | | | | 石磊先生 | | | | M ...
东方证券官宣,董事长辞任!
Xin Lang Cai Jing· 2025-12-08 10:55
炒股就看金麒麟分析师研报,权威,专业,及时,全面,助您挖掘潜力主题机会! 来源:中国基金报 记者 孙越 【导读】东方证券董事长龚德雄因工作调动辞职,副董事长鲁伟铭暂代为履行职责 东方证券迎来重大人事变动。 12月8日,东方证券发布公告称,公司于近日收到龚德雄的辞职报告。龚德雄因工作调动,申请辞去公 司董事长、执行董事和董事会战略与可持续发展委员会主任委员、薪酬与提名委员会委员等职务,辞职 后不再担任公司及控股子公司任何职务。 在新任董事长任职前,东方证券副董事长鲁伟铭将代为履行董事长、法定代表人及香港联交所授权代表 职责。 | 姓名 | 离任职务 | 离任时间 | 原定任期 | 离任原因 | 是否第 续在上 市公司 | 是否存 在未履 行完毕 | | --- | --- | --- | --- | --- | --- | --- | | | | | 到期日 | | 及其控 | 的公开 | | | | | | | 股子公 | 承该 | | | | | | | 司任职 | | | | 董事长、执 | | | | | | | | 行童事、战 | | | | | | | | 略与可持 | | | | | | | | ...
东方证券(03958):龚德雄辞任董事长
智通财经网· 2025-12-08 10:55
根据《公司章程》等规定,在新任董事长任职前,由公司副董事长鲁伟铭先生代为履行董事长、法定代 表人及香港联交所授权代表(就《香港联合交易所有限公司证券上市规则》第3.05条而言)职责。 智通财经APP讯,东方证券(03958)发布公告,于2025年12月8日收到公司董事长龚德雄先生提交的书面 辞职报告,龚德雄先生因工作调动原因提出辞去公司董事长、执行董事、法定代表人及香港联合交易所 有限公司授权代表(就《香港联合交易所有限公司证券上市规则》第3.05条而言)等职务,同时一并辞去 董事会战略与可持续发展委员会主任委员职务及薪酬与提名委员会委员职务,其辞职之后将不再担任公 司及控股子公司任何职务。 ...
东方证券官宣,董事长辞任!
中国基金报· 2025-12-08 10:49
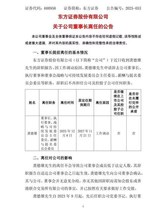
【导读】 东方证券董事长龚德雄因工作调动辞职,副董事长鲁伟铭暂代为履行职责 中国基金报记者 孙越 东方证券迎来重大人事变动。 12月8日,东方证券发布公告称,公司于近日收到龚德雄的辞职报告。龚德雄因工作调动,申 请辞去公司董事长、执行董事和董事会战略与可持续发展委员会主任委员、薪酬与提名委员 会委员等职务,辞职后不再担任公司及控股子公司任何职务。 在新任董事长任职前,东方证券副董事长鲁伟铭将代为履行董事长、法定代表人及香港联交 所授权代表职责。 证券代码:600958 证券简称:东方证券 公告编号:2025-053 关于公司董事长离任的公告 本公司董事会及全体董事保证本公告内容不存在任何虚假记载、误导性陈述 或者重大遗漏,并对其内容的真实性、准确性和完整性承担法律责任。 一、董事长提前离任的基本情况 东方证券股份有限公司(以下简称"公司")于近日收到龚德雄 先生的辞职报告。因工作调动原因,龚德雄先生申请辞去公司董事长、 执行董事和董事会战略与可持续发展委员会主任委员、薪酬与提名委 员会委员等职务,辞职后不再担任公司及控股子公司任何职务。 | 姓名 | 离任职务 | 离任时间 | 原定任期 到期日 | 离任原因 ...