Orient Securities(600958)
Search documents
东方证券(03958) - 董事长辞任

2025-12-08 10:47
香港交易及結算所有限公司及香港聯合交易所有限公司對本公告的內容概不負 責,對其準確性或完整性亦不發表任何聲明,並明確表示,概不對因本公告全部或 任何部份內容而產生或因倚賴該等內容而引致的任何損失承擔任何責任。 ( 於 中 華 人 民 共 和 國 註 冊 成 立 之 股 份 有 限 公 司 ,中 文 公 司 名 稱 為 「東 方 証 券 股 份 有 限 公 司 」, 在 香 港 以「 東 方 證 券」(中 文 )及「DFZQ」( 英 文 ) 開 展 業 務 ) (股份代號:03958) 董事長辭任 東方證券股份有限公司(「公司」)董事會(「董事會」)於 2025年 12月 8日收到公司董事 長龔德雄先生提交的書面辭職報告,龔德雄先生因工作調動原因提出辭去公司董 事長、執行董事、法定代表人及香港聯合交易所有限公司(「香港聯交所」)授權代表 (就《香港聯合交易所有限公司證券上市規則》第 3.05條而言)等職務,同時一併辭去 董事會戰略與可持續發展委員會主任委員職務及薪酬與提名委員會委員職務,其辭 職之後將不再擔任公司及控股子公司任何職務。龔德雄先生向董事會確認,其與公 司及董事會並無任何意見分歧,亦無有關其辭任而須 ...
12月8日晚间重要公告一览
Xi Niu Cai Jing· 2025-12-08 10:32
剑桥科技:拟出资4亿元参与设立光器件与芯片产业基金 12月8日晚,剑桥科技(603083)发布公告称,公司拟使用H股募集资金4亿元,受让并增资入伙扬中幸福 家园创业投资合伙企业(有限合伙),交易完成后将持有该基金99.9975%的份额,并将其纳入合并报 表范围。该基金聚焦光器件、芯片及核心IC等硬科技领域,主要投资初创期和成长期企业。 隧道股份:联合体中标64.9亿元河南高速公路特许经营项目 12月8日晚,隧道股份(600820)发布公告称,公司下属五家子公司组成的联合体于12月8日正式中标"辉 县至鄄城(豫鲁界)高速公路辉县至卫辉段项目"特许经营者。项目总投资64.9亿元,采用BOT模式, 合作期33.25年(含建设期3.5年、收费期29.75年),将负责全长50.32公里的四车道高速建设与运营。 宏润建设:中标2.3亿元工程 12月8日晚,宏润建设(002062)发布公告称,公司于近日收到中标通知书,杭州市城市轨道交通18号线 一期工程车站(含区间)设备安装及装修工程I标段项目由公司中标承建,工程中标价2.3亿元。该工程 中标价占公司2024年度营业收入的3.88%。 同仁堂:产品参苓白术散获得加拿大产品 ...
东方证券:董事长龚德雄因工作调动原因辞任

Bei Jing Shang Bao· 2025-12-08 10:03
北京商报讯(记者 李海媛)12月8日,东方证券公告称,于近日收到龚德雄的辞职报告。因工作调动原 因,龚德雄申请辞去公司董事长、执行董事和董事会战略与可持续发展委员会主任委员、薪酬与提名委 员会委员等职务,辞职后不再担任公司及控股子公司任何职务。 东方证券表示,根据公司《章程》等规定,在新任董事长任职前,由公司副董事长鲁伟铭代为履行董事 长、法定代表人及香港联交所授权代表职责。 | 姓名 | 离任职务 | 离任时间 | 原定任期 到期日 | 离任原因 | 是否继 续在上 市公司 及其控 | 是否存 在未展 行完毕 的公开 | | --- | --- | --- | --- | --- | --- | --- | | | | | | | 股子公 | | | | | | | | 司任职 | 承诺 | | 黄德雄 | 董事长、执 行重事、战 略与可持 续发展委 员会主任 | 2025 年 12 月8日 | 2027年11 月 21 日 | | | | | | | | | 工作调动 | 否 | 否 | | | 委员、新酬 | | | | | | | | 与提名委 | | | | | | | | 员会委员 | | | | ...
花旗:内地政策支持A股市场 中资券商股首选东方证券
智通财经网· 2025-12-08 09:55
花旗发布研报称,中国证监会主席吴清指,要通过并购或行业整合建立一流投资银行的政策方向,并放 宽对部分证券商的资本要求,鼓励他们提高杠杆。 该行相信,中国券商将受惠于A股市场支持政策,特别是具有高杠杆比率的券商,如中金公司 (03908,601995.SH)、中信证券(06030,600030.SH)、及东方证券(03958,600958.SH),预计中国证券商的 ROE将进一步上升,并可能促使公司重新估值,行业首选东方证券H股。 MACD金叉信号形成,这些股涨势不错! 该行提到,中国证监会就《基金管理公司绩效评估管理指引》向基金管理公司征求意见,为使公募基金 经理的利益与其基金的长期表现保持一致,另政策持续鼓励保险公司调整风险因素,将更多长期资金投 入A股市场,显示出内地对市场的支持。 ...
花旗:内地政策支持A股市场 中资券商股首选东方证券(03958)
智通财经网· 2025-12-08 09:48
该行相信,中国券商将受惠于A股市场支持政策,特别是具有高杠杆比率的券商,如中金公司 (03908,601995.SH)、中信证券(06030,600030.SH)、及东方证券(03958,600958.SH),预计中国证券商的 ROE将进一步上升,并可能促使公司重新估值,行业首选东方证券H股。 该行提到,中国证监会就《基金管理公司绩效评估管理指引》向基金管理公司征求意见,为使公募基金 经理的利益与其基金的长期表现保持一致,另政策持续鼓励保险公司调整风险因素,将更多长期资金投 入A股市场,显示出内地对市场的支持。 智通财经APP获悉,花旗发布研报称,中国证监会主席吴清指,要通过并购或行业整合建立一流投资银 行的政策方向,并放宽对部分证券商的资本要求,鼓励他们提高杠杆。 ...
证券板块12月8日涨1.79%,兴业证券领涨,主力资金净流入9.28亿元
Zheng Xing Xing Ye Ri Bao· 2025-12-08 09:09
| 代码 | 名称 | 收盘价 | 涨跌幅 | 成交量(手) | 成交额(元) | | | --- | --- | --- | --- | --- | --- | --- | | 601377 | 兴业证券 | 7.70 | 6.94% | 829.99万 | | 64.86 乙 | | 000686 | 东北证券 | 9.61 | 4.12% | 154.40万 | | 15.03亿 | | 601688 | 华泰证券 | 22.66 | 3.94% | 158.21万 | | 266.55 | | 601211 | 圖泰海通 | 20.38 | 3.29% | 232.95万 | | 47.69亿 | | 600909 | 华安证券 | 6.68 | 3.09% | 129.95万 | | 8.73亿 | | 600030 | 中信证券 | 28.70 | 3.02% | 314.62万 | | 90.58亿 | | 002736 | 国信证券 | 13.48 | 2.74% | 67.93万 | | 2616 | | 600958 | 东方证券 | 10.81 | 2.66% | 161.80万 | | ...
东方证券:龚德雄辞去公司董事长等职务
Mei Ri Jing Ji Xin Wen· 2025-12-08 09:07
截至发稿,东方证券市值为918亿元。 2025年1至6月份,东方证券的营业收入构成为:机构及销售交易占比39.93%,证券经纪业务占比 32.07%,国际及其他业务占比15.73%,投行及另类投资占比12.46%,抵销占比-0.2%。 (记者 王晓波) 每经头条(nbdtoutiao)——处方药变"瘾品":国内首次报告普瑞巴林滥用致成瘾病例,网络平台暴 露"无病历可购药"漏洞,列管与否尚需科学考量 每经AI快讯,东方证券(SH 600958,收盘价:10.81元)12月8日晚间发布公告称,因工作调动原因, 龚德雄先生申请辞去公司董事长、执行董事和董事会战略与可持续发展委员会主任委员、薪酬与提名委 员会委员等职务,辞职后不再担任公司及控股子公司任何职务。在新任董事长任职前,由公司副董事长 鲁伟铭先生代为履行董事长、法定代表人及香港联交所授权代表职责。 ...
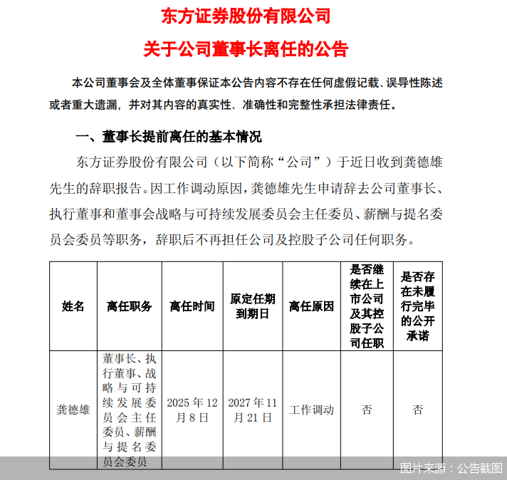
东方证券(600958) - 东方证券股份有限公司关于董事长离任的公告

2025-12-08 09:00
证券代码:600958 证券简称:东方证券 公告编号:2025-053 东方证券股份有限公司 关于公司董事长离任的公告 本公司董事会及全体董事保证本公告内容不存在任何虚假记载、误导性陈述 或者重大遗漏,并对其内容的真实性、准确性和完整性承担法律责任。 一、董事长提前离任的基本情况 东方证券股份有限公司(以下简称"公司")于近日收到龚德雄 先生的辞职报告。因工作调动原因,龚德雄先生申请辞去公司董事长、 执行董事和董事会战略与可持续发展委员会主任委员、薪酬与提名委 员会委员等职务,辞职后不再担任公司及控股子公司任何职务。 | 姓名 | 离任职务 | | 离任时间 | 原定任期 到期日 | 离任原因 | 是否继 续在上 市公司 及其控 股子公 | 是否存 在未履 行完毕 的公开 承诺 | | --- | --- | --- | --- | --- | --- | --- | --- | | | 董事长、执 行董事、战 | | | | | 司任职 | | | | 略 与 | 可 持 | | | | | | | 龚德雄 | 续 发 | 展 委 | 2025 年 12 | 2027 年 11 | 工作调动 | 否 | 否 ...
东方证券(600958.SH):公司董事长龚德雄辞职
Ge Long Hui A P P· 2025-12-08 08:52
格隆汇12月8日丨东方证券(600958.SH)公布,公司于近日收到龚德雄先生的辞职报告。因工作调动原 因,龚德雄先生申请辞去公司董事长、执行董事和董事会战略与可持续发展委员会主任委员、薪酬与提 名委员会委员等职务,辞职后不再担任公司及控股子公司任何职务。 ...
东方证券:董事长龚德雄因工作调动提前离任
Xin Lang Cai Jing· 2025-12-08 08:41
东方证券公告称,近日收到龚德雄辞职报告,因其工作调动,申请辞去董事长等职务,2025年12月8日 离任,原定任期至2027年11月21日,离任后不再任职。其离任不会使董事会成员低于法定人数,辞职报 告送达生效。龚德雄任职期间推动公司发展,业绩和地位提升。在新任董事长到岗前,由副董事长鲁伟 铭代行董事长等职责。 ...