LY iTECH(002600)

Search documents
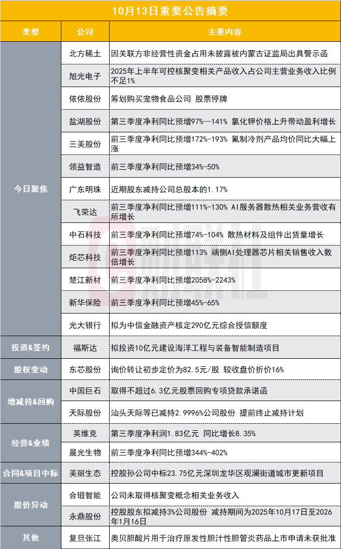
上市公司动态 | 盐湖股份前三季度净利预增36.89%-49.62%,领益智造前三季度净利同比预增34%-50%,北方稀土收到内蒙古证监局警示函
Sou Hu Cai Jing· 2025-10-13 15:16
Group 1 - Salt Lake Co. expects net profit for the first three quarters of 2025 to be between 4.3 billion and 4.7 billion yuan, representing a year-on-year increase of 36.89% to 49.62% [1][2] - The increase in profit is attributed to the rise in potassium chloride prices compared to the previous year, which boosted profitability in that segment [1] - Lithium carbonate market prices have seen a downward adjustment, but overall performance remains positive compared to the previous year [1] Group 2 - Lingyi Technology anticipates net profit for the first three quarters of 2025 to be between 1.89 billion and 2.12 billion yuan, reflecting a growth of 34.10% to 50.42% year-on-year [4][5] - The growth is driven by the launch of new AI terminal products and increased production capacity [5] Group 3 - Xinhua Insurance projects net profit for the first three quarters of 2025 to be between 29.986 billion and 34.122 billion yuan, an increase of 45% to 65% year-on-year [7] - The growth is attributed to improved asset allocation and a favorable capital market environment, leading to significant investment income [7] Group 4 - Sanmei Co. expects net profit for the first three quarters of 2025 to be between 1.524 billion and 1.646 billion yuan, indicating a year-on-year increase of 171.73% to 193.46% [22] - The increase is driven by the reduction in production quotas for certain refrigerants and rising market prices [22] Group 5 - Flying Technology anticipates net profit for the first three quarters of 2025 to be between 275 million and 300 million yuan, representing a growth of 110.80% to 129.96% year-on-year [24] - The growth is supported by increased investment in cutting-edge fields and a recovery in consumer electronics demand [24] Group 6 - Northern Rare Earth received a warning letter from the Inner Mongolia Securities Regulatory Bureau for failing to disclose related party non-operating fund occupation [6] - The company incurred costs related to employee salaries and benefits post-acquisition, which were not disclosed as required [6] Group 7 - Gansu Energy expects net profit for the first three quarters of 2025 to be between 1.55 billion and 1.6 billion yuan, reflecting a year-on-year increase of 11.86% to 15.47% [29] - The increase is attributed to a decrease in power generation costs compared to the previous year [29] Group 8 - Dongfang Tower anticipates net profit for the first three quarters of 2025 to be between 750 million and 900 million yuan, indicating a growth of 60.83% to 93% year-on-year [30] - The growth is driven by stable production in potassium chloride and rising market prices [30]
最高预增超2000%!多家公司业绩大涨
Zhong Guo Zheng Quan Bao· 2025-10-13 15:08
A股上市公司前三季度业绩预告,正加速披露。 Wind数据显示,截至10月13日20时,A股共有75家上市公司披露前三季度业绩预告。其中,略增18家、 扭亏4家、预增41家,预喜比例高达84%。 10月13日晚,16家上市公司披露前三季度业绩预告。楚江新材预计前三季度归母净利润同比增长 2057.62%至2242.56%。 前海开源基金首席经济学家杨德龙分析认为,三季度科技板块行情进一步扩散,算力、算法、人工智能 等科技创新板块轮番上涨。很多科技股实现了翻倍涨幅,赚钱效应明显。有业绩支撑的企业可能脱颖而 出,无业绩的则可能会回落。 三季报陆续披露 今晚,英维克、中宠股份、雅葆轩等公司也披露了三季报。 英维克三季报显示,前三季度,公司共实现营业收入约40.26亿元,同比增长40.19%;实现归母净利润 约3.99亿元,同比增长13.13%。其中,第三季度,公司共实现营业收入约14.53亿元,同比增长 25.34%;实现归母净利润约1.83亿元,同比增长8.35%。 多家公司业绩大幅预喜 楚江新材业绩预告显示,预计前三季度实现归母净利润3.5亿元至3.8亿元,同比增长2057.62%至 2242.56%。 公开资料 ...
领益智造前三季净利润预计增长34.10%~50.42%
Zheng Quan Shi Bao Wang· 2025-10-13 14:12
领益智造(002600)10月13日发布前三季业绩预增公告,预计实现净利润为18.90亿元~21.20亿元,净 利润同比增长34.10%~50.42%。 证券时报·数据宝统计显示,领益智造今日收于15.30元,下跌4.61%,日换手率为5.79%,成交额为62.32 亿元,近5日上涨4.01%。 资金面上,该股今日主力资金净流出4.55亿元,近5日资金净流入1.46亿元。最新(10月10日)两融余额 26.22亿元,其中,融资余额26.20亿元,环比前一交易日下降3.96%,近5日融资余额累计下降3.21%。 (数据宝) (文章来源:证券时报网) ...
AI浪潮加速演进,多家上市公司前三季度业绩预增
Zheng Quan Shi Bao Wang· 2025-10-13 13:53
Group 1 - The core viewpoint of the articles highlights the positive impact of the ongoing AI wave on the performance of several listed companies, with significant revenue and profit growth expected in the third quarter of 2025 [1][2][3] Group 2 - Lingyi Technology (领益智造) forecasts a net profit of 1.89 billion to 2.12 billion yuan for the first three quarters of 2025, representing a year-on-year growth of 34.1% to 50.42%, driven by new AI terminal products and increased overseas factory revenue [1] - The company emphasizes its focus on AI server opportunities, collaborating with global clients on cooling products for GPUs, CPUs, and AI applications, showcasing a comprehensive range of cooling solutions [1] Group 3 - Yuchip Technology (炬芯科技) anticipates a revenue of 721 million yuan for the first three quarters of 2025, reflecting a year-on-year increase of 54.5%, and a net profit of 151 million yuan, up 112.94% [2][3] - The company attributes its growth to the strong empowerment of AI technology, focusing on the AI transformation of edge products and increasing R&D investment [2] Group 4 - Yuchip Technology's product matrix is expanding due to the AI trend, with significant sales growth in edge AI processors and low-latency audio products, enhancing market penetration and collaboration with leading audio brands [3] - The company plans to continue enhancing its product competitiveness through increased R&D and market demand alignment [3] Group 5 - Feirongda (飞荣达) expects revenue of approximately 4.617 billion yuan for the first three quarters of 2025, a year-on-year growth of about 29.95%, and a net profit between 275 million and 300 million yuan, representing a growth of 110.8% to 129.96% [4] - The company attributes its revenue increase to the orderly advancement of AI server cooling-related business and strategic R&D investments in high-value products [4]
新华保险:前三季度净利同比预增45%—65%丨公告精选
2 1 Shi Ji Jing Ji Bao Dao· 2025-10-13 13:24
今日焦点新华保险:前三季度净利同比预增45%—65% 领益智造公告称,领益智造发布2025年前三季度业绩预告,预计归属于上市公司股东的净利润为18.90 亿元—21.20亿元,比上年同期增长34.10%—50.42%。基本每股收益为0.27元/股—0.30元/股。2025年前 三季度公司业绩与上年同期相比增长的主要原因是:首先,三季度AI终端产品进入新品发布季,公司 三季度新产品开始量产交付及产线稼动率提升,使得公司整体利润实现较快增长。其次,公司海外工厂 收入大幅增长,盈利能力有所提升。 新华保险公告称,预计2025年前三季度归属于母公司股东的净利润为299.86亿元至341.22亿元,同比增 长45%至65%。业绩增长主要因公司深化改革发展,提升保险业务价值与经营质量,推进分红险转型, 同时优化资产配置,投资收益在去年同期高基数上继续大幅增长。 光大银行:拟为中信金融资产核定290亿元综合授信额度 光大银行公告称,公司拟为中国中信金融资产管理股份有限公司核定人民币290亿元综合授信额度,期 限12个月,信用方式。中信金融资产持有光大银行8.02%股份,并派出1名董事,为本行主要股东,本 次交易构成关联交易 ...
业绩预喜汇总 | 这家公司前三季度净利同比预增2057.62%—2242.56%





Di Yi Cai Jing· 2025-10-13 13:16
楚江新材:前三季度净利润同比预增2057.62%—2242.56% 新华保险:前三季度净利润同比预增45%至65% 三美股份:前三季度净利润同比预增171.73%—193.46% 东方铁塔:前三季度净利润同比预增60.83%—93% 隆鑫通用:前三季度净利润同比预增69.13%到80.26% 博俊科技:前三季度净利润同比预增50%—80% 道恩股份:前三季度净利润同比预增30%—40% 盐湖股份:前三季度净利润同比预增36.89%—49.62% 中石科技:前三季度净利润同比预增74.16%—104.45% 飞荣达:前三季度净利润同比预增110.8%—129.96% 晨光生物:前三季度净利同比预增344.05%至401.55% 领益智造:前三季度净利润同比预增34.1%—50.42% 粤桂股份:前三季度净利润同比预增86.87%—109.11% (本文来自第一财经) ...


领益智造:关于“领益转债”即将停止转股暨赎回前最后一个交易日的重要提示性公告
Zheng Quan Ri Bao Zhi Sheng· 2025-10-13 13:11
(编辑 楚丽君) 证券日报网讯 10月13日晚间,领益智造发布公告称,根据安排,截至2025年10月14日收市后仍未转股 的"领益转债"将被强制赎回。本次赎回完成后,"领益转债"将在深圳证券交易所摘牌,特提醒"领益转 债"债券持有人注意在限期内转股。债券持有人持有的"领益转债"如存在被质押或被冻结的,建议在停 止转股日前解除质押或冻结,以免出现因无法转股而被赎回的情形。 ...
突发!3天2板稀土龙头因关联方非经营性资金占用未披露被出具警示函|盘后公告集锦
Xin Lang Cai Jing· 2025-10-13 12:04
Company Announcements - Northern Rare Earth received a warning letter from the Inner Mongolia Securities Regulatory Bureau due to undisclosed non-operating fund occupation by related parties, amounting to 8.9485 million yuan, which has been fully repaid [2] - Aosheng Electronics reported that revenue from controllable nuclear fusion-related products will account for less than 1% of its main business revenue in the first half of 2025 [2] - Yiyi Co. is planning to acquire a pet food company, leading to a stock suspension [3] - Sanmei Co. expects a net profit increase of 172%-193% year-on-year for the first three quarters, driven by a significant rise in the average price of fluorinated refrigerants [4] - Feirongda anticipates a net profit increase of 111%-130% year-on-year for the first three quarters, with growth in AI server cooling-related business revenue [4] - Zhongshi Technology expects a net profit increase of 74%-104% year-on-year for the first three quarters, benefiting from increased shipments of thermal materials and components [4] - Juxin Technology forecasts a net profit increase of 113% year-on-year for the first three quarters, with sales revenue from edge AI processor chips increasing significantly [4] - Chuangjiang New Materials expects a staggering net profit increase of 2058%-2243% year-on-year for the first three quarters [4] - New China Life Insurance anticipates a net profit increase of 45%-65% year-on-year for the first three quarters [4] Investment & Contracts - Fostda plans to invest 1 billion yuan in the construction of an intelligent manufacturing project for marine engineering and equipment [11] Shareholding Changes - Dongxin Co. has set an initial transfer price of 82.5 yuan per share for its inquiry transfer, which is a 16% discount from the closing price [11] - China Jushi has obtained a commitment letter for a stock repurchase loan of up to 630 million yuan [12] - Tianji Co. has reduced its holdings by 2.9996% of the company's shares and has terminated its reduction plan early [3] Performance & Operations - Yingweike reported a net profit of 183 million yuan for the third quarter, an increase of 8.35% year-on-year [13] - Chenguang Biological expects a net profit increase of 344%-402% year-on-year for the first three quarters [14] - Meili Ecology's subsidiary won a bid for a 2.375 billion yuan urban renewal project in Shenzhen [18] Stock Price Movements - Hezhu Intelligent has not generated any revenue related to nuclear fusion concepts [19] - Jinli Yongci confirmed that its recent stock price fluctuations are not due to undisclosed significant matters [20] Other Developments - Heng Rui Medicine's subsidiary received approval for clinical trials of SHR-1905 injection [24] - Renfu Medicine received a drug registration certificate for Dapoxetine Hydrochloride Tablets, which are expected to generate approximately 1.1 billion yuan in sales in 2024 [26]
领益智造(002600.SZ):预计前三季度净利润同比增长34.1%-50.42%
Ge Long Hui A P P· 2025-10-13 11:55
Core Viewpoint - Leading Technology (002600.SZ) expects a significant increase in net profit for the first three quarters, indicating strong growth driven by new product launches and increased overseas revenue [1] Financial Performance - The company anticipates net profit attributable to shareholders to be between 1.89 billion and 2.12 billion yuan, representing a year-on-year growth of 34.10% to 50.42% [1] - The net profit after deducting non-recurring gains and losses is projected to be between 1.46 billion and 1.69 billion yuan, reflecting a year-on-year increase of 23.04% to 42.42% [1] Growth Drivers - The primary reasons for the growth in performance compared to the same period last year include: 1. The launch season for AI terminal products in the third quarter, leading to new product mass production and improved production line utilization, which contributed to rapid profit growth [1] 2. Significant revenue growth from overseas factories, enhancing overall profitability [1]
领益智造(002600.SZ)发预增,预计前三季度归母净利润18.9亿元至21.2亿元,增长34.1%至50.42%
智通财经网· 2025-10-13 11:29
公告称,三季度AI终端产品进入新品发布季,公司三季度新产品开始量产交付及产线稼动率提升,使 得公司整体利润实现较快增长。公司海外工厂收入大幅增长,盈利能力有所提升。 智通财经APP讯,领益智造(002600.SZ)披露2025年前三季度业绩预告,公司预计前三季度归属于上市公 司股东的净利润18.9亿元至21.2亿元,同比增长34.10%至50.42%;扣除非经常性损益后的净利润14.6亿元 至16.9亿元,同比增长23.04%至42.42%。 ...