动力电池数字身份证
Search documents
动力电池回收新规将落地:堵住回收漏洞 全产业链闭环监管时代开启
Xin Lang Cai Jing· 2026-01-20 16:47
Core Viewpoint - The Ministry of Industry and Information Technology (MIIT) and five other departments have jointly issued the "Interim Measures for the Recycling and Comprehensive Utilization Management of Waste Power Batteries from New Energy Vehicles," which will take effect on April 1, 2026. This regulation aims to strengthen the management of power battery recycling and utilization through legal means, addressing the challenges posed by the increasing volume of retired batteries as the new energy vehicle industry rapidly develops [1][3]. Group 1 - The new regulation mandates a "vehicle-battery integration" approach, requiring that if a battery is missing during the recycling process, the vehicle will be deemed "missing." This aims to tackle the issue of retired batteries flowing into non-compliant channels [7][8]. - The regulation is expected to fill existing institutional gaps and centralize control over the end of the industry chain, thereby improving the market environment for compliant enterprises [3][9]. - Approximately 75% of retired power batteries currently flow into non-compliant channels, exacerbating environmental pollution and safety risks. The regulation aims to address this by enforcing stricter compliance measures [8][10]. Group 2 - A nationwide traceability information platform for power batteries will be established, generating a unique digital identity for each battery to monitor its lifecycle from production to recycling [9][10]. - The regulation specifies the extended producer responsibility for battery and vehicle manufacturers, requiring them to establish recovery service points and provide necessary information for battery recycling [10][11]. - Administrative penalties will be imposed for non-compliance with the recycling responsibilities, including fines and corrective orders, thereby enhancing accountability within the industry [10][11].
废旧动力电池综合利用红线划定
Ren Min Ri Bao· 2026-01-19 01:14
Core Viewpoint - The article discusses the rapid development of the new energy vehicle (NEV) industry in China and the upcoming large-scale retirement of power batteries, emphasizing the need for a comprehensive management system for battery recycling and utilization [1]. Group 1: Regulatory Framework - The Ministry of Industry and Information Technology, along with five other departments, has issued interim measures for the recycling and comprehensive utilization of used power batteries, effective from April 1, 2023 [1]. - The new regulations emphasize a "vehicle-battery integrated scrapping" system, requiring that scrapped NEVs must have their batteries processed together with the vehicle to prevent unregulated handling [3]. Group 2: Recycling and Utilization Guidelines - The measures prohibit any organization or individual from using used power batteries for electric bicycles or other areas banned by laws and regulations [4]. - Consumers are advised to hand over scrapped vehicles and batteries to licensed recycling enterprises and not to sell them through unregulated channels [4]. Group 3: Digital Management System - A digital identity management system for power batteries will be established, providing each battery pack with a unique digital ID to track its lifecycle from production to recycling [6]. - The digital ID will facilitate monitoring and traceability across various stages, including production, sales, maintenance, and recycling [6]. Group 4: Information Management and Security - The measures outline specific information reporting requirements for various stakeholders, including NEV manufacturers and recycling enterprises, to ensure proper data collection and management [7]. - Data security measures are mandated to protect the information processed on the platform, ensuring compliance with relevant laws and regulations [7]. Group 5: Conditions for Comprehensive Utilization Enterprises - The regulations set clear conditions for enterprises engaged in the comprehensive utilization of used power batteries, ensuring compliance with environmental protection and safety standards [8]. - Companies involved in battery recycling must obtain necessary approvals and permits before engaging in comprehensive utilization activities [8].
政策解读|废旧动力电池综合利用红线划定
Ren Min Ri Bao· 2026-01-17 06:37
Core Viewpoint - The article discusses the rapid development of the new energy vehicle (NEV) industry in China and the upcoming large-scale retirement of power batteries, emphasizing the need for a comprehensive management system for battery recycling and utilization. Group 1: Policy Implementation - The Ministry of Industry and Information Technology and five other departments released interim measures for the recycling and comprehensive utilization of used power batteries, effective from April 1, 2023, aiming for full lifecycle management [1] - The measures establish a "vehicle-battery integrated scrapping" system, requiring scrapping enterprises to legally recover and dismantle NEVs, preventing the issue of batteries being removed before scrapping [3] Group 2: Recycling and Utilization Guidelines - The measures prohibit any organization or individual from using waste power batteries for electric bicycles or other prohibited areas, urging consumers to avoid purchasing non-compliant battery products [4] - Consumers are advised to hand over scrapped vehicles and batteries to authorized scrapping enterprises to ensure proper disposal [4] Group 3: Digital Management - A digital identity management system for power batteries will be established, providing each battery pack with a unique digital ID to monitor its lifecycle from production to recycling [5] - The measures outline information reporting requirements for various stakeholders in the battery lifecycle, ensuring traceability and compliance [6] Group 4: Data Security and Protection - The measures emphasize the need for data security and protection, mandating that information platforms adhere to relevant laws and establish management systems to safeguard data [7] Group 5: Comprehensive Utilization Standards - The measures set clear conditions for enterprises engaged in the comprehensive utilization of waste power batteries, ensuring compliance with environmental and safety regulations [8] - The concept of "cascade utilization" is no longer adopted due to varying quality standards among products in the market [8] Group 6: Producer Responsibility - Battery and NEV manufacturers are required to assume extended producer responsibility for battery recycling, while other related enterprises must also fulfill their responsibilities in the recycling process [9]
新能源车动力电池将有“身份证”了 新规出台解决哪些痛点
2 1 Shi Ji Jing Ji Bao Dao· 2026-01-16 23:09
Core Viewpoint - The new regulations on the recycling and comprehensive utilization of used power batteries for new energy vehicles (NEVs) are aimed at addressing current industry pain points and ensuring a systematic approach to battery recycling as the volume of retired batteries increases significantly in the coming years [1][5][14]. Group 1: Characteristics and Highlights of the New Regulations - The new regulations emphasize "full channel, full chain, and full lifecycle" management of used power batteries, covering all aspects from production to recycling [7][16]. - A nationwide information platform for tracking the lifecycle of power batteries will be established, incorporating a digital identity system for batteries to enhance traceability and accountability [9][18]. - The concept of "cascade utilization" for used batteries is eliminated to prevent confusion regarding battery quality and safety, with strict prohibitions on using recycled batteries in certain applications [11][22]. Group 2: Addressing Current Industry Needs - The introduction of the new regulations is timely, as the previous guidelines lacked strong enforcement mechanisms and did not fully address emerging issues in the battery recycling industry [13][14]. - The regulations clarify the responsibilities and obligations of various stakeholders in the battery production and recycling chain, enhancing the overall regulatory framework [14][27]. - Efficient recycling of batteries is crucial for resource conservation, particularly for critical metals like lithium and nickel, which have high external dependency in China [14]. Group 3: Implementation and Coordination - Provinces are encouraged to establish their own recycling systems while ensuring coordination to avoid resource wastage and promote shared service networks [24][25]. - The regulations stipulate penalties for non-compliance, including fines and potential criminal charges, reinforcing the regulatory framework's strength [27].
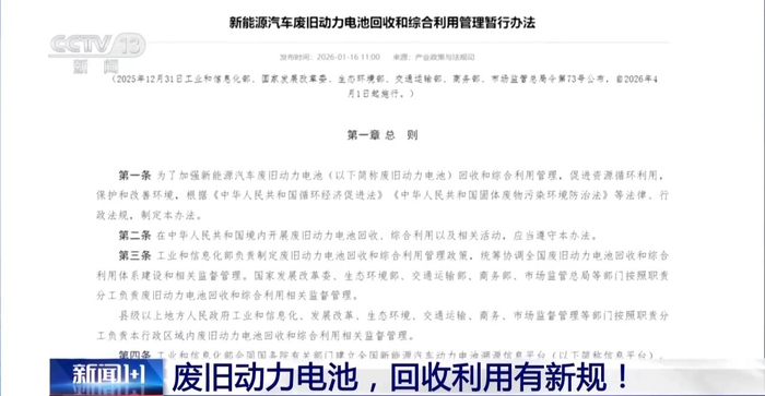
动力电池回收迎强监管:报废应“车电一体”,取消梯次利用
2 1 Shi Ji Jing Ji Bao Dao· 2026-01-16 12:20
Core Viewpoint - The Ministry of Industry and Information Technology, along with five other departments, has issued the "Interim Measures for the Recycling and Comprehensive Utilization of Waste Power Batteries from New Energy Vehicles," which will take effect on April 1, 2026. This regulation aims to enhance the legal framework for managing waste batteries and curb illegal dismantling practices [1][5]. Group 1: Key Features of the Management Measures - The "vehicle-battery integrated scrapping" system is a significant design of the measures, mandating that scrapped new energy vehicles must include their power batteries; otherwise, they will be considered as lacking essential components [2][6]. - The measures will replace the previously used concept of "cascade utilization" with stricter regulations, prohibiting any organization or individual from using waste power batteries directly or after processing in prohibited fields, such as electric bicycles [2][11]. - The measures emphasize a "full-channel, full-chain, and full-lifecycle" management approach, ensuring that all aspects of battery production, scrapping, and recycling are regulated [6][7]. Group 2: Industry Impact and Future Projections - The volume of waste power batteries is expected to exceed 1 million tons by 2030, indicating a significant increase in the need for effective recycling and management solutions [4]. - The measures will enhance the traceability of waste batteries through a national information platform and a digital identity system for each battery, allowing for comprehensive monitoring throughout its lifecycle [9][10]. - The new regulations will also impose stricter conditions for enterprises involved in the comprehensive utilization of waste batteries, ensuring compliance with environmental and safety standards [10].
动力电池要配“数字身份证” 新能源汽车电池回收迎新规
Bei Jing Ri Bao Ke Hu Duan· 2026-01-16 09:03
Core Viewpoint - The new regulations for the recycling and comprehensive utilization of used power batteries from new energy vehicles will be implemented starting April 1, 2026, aiming to enhance the management and traceability of battery life cycles [1][3]. Group 1: Industry Overview - The penetration rate of new energy passenger vehicles has exceeded 50%, leading to an increase in the generation of used power batteries [1]. - The production of used power batteries in China is expected to exceed 1 million tons by 2030, as the capacity of batteries in sold vehicles declines [3]. - By 2025, the comprehensive utilization of used power batteries in China is projected to surpass 400,000 tons, representing a year-on-year growth of 32.9% [3]. Group 2: Regulatory Framework - The new regulations emphasize the establishment of a national traceability information platform for new energy vehicle power batteries, facilitating monitoring and information tracking throughout the battery's life cycle [3][4]. - Each power battery will be assigned a "digital ID" that links to information regarding its production, sales, maintenance, and recycling, ensuring comprehensive traceability [4]. Group 3: Responsibilities and Compliance - The regulations outline the responsibilities of battery manufacturers to code and label their products according to national standards [4]. - There are specified penalties for non-compliance with battery coding requirements, failure to fulfill recycling responsibilities, and neglecting information reporting obligations [5].