轻资产业务转型
Search documents
看开局|头部房企2026开年说了啥
Zhong Guo Jing Ji Wang· 2026-01-13 06:56
Core Viewpoint - The real estate industry is gradually bottoming out and undergoing value reconstruction, adhering to the core concept of "long-termism" [1] Group 1: Sales Performance - In 2025, 10 real estate companies achieved sales exceeding 100 billion yuan, with 4 companies surpassing 200 billion yuan [1] - The top 10 companies by sales in 2025 were: Poly Developments (253 billion), Greentown China (251.9 billion), China Overseas Land & Investment (251.2 billion), China Resources Land (233.6 billion), China Merchants Shekou (186 billion), Vanke (178 billion), Jianfa Real Estate (156 billion), China Jinmao (135 billion), Yuexiu Property (128 billion), and Binjiang Group (105 billion) [2] Group 2: Investment Trends - The investment amount in 2025 reflects the industry's situation, with state-owned enterprises dominating the top ten in investment [2] - China Overseas Land & Investment, China Resources Land, Poly Developments, and China Merchants Shekou accounted for over 30% of the total investment among the top ten companies [2] - Private enterprises showed signs of recovering investment confidence, with total land acquisition exceeding 100 billion yuan in 2025, marking an 8% year-on-year increase [3] Group 3: Market Outlook - The year 2026 is expected to be a pivotal year for the industry, with ongoing debt restructuring among real estate companies and a focus on completing housing delivery tasks [3] - The market is anticipated to seek a new supply-demand balance while maintaining a stable adjustment, with potential structural recovery in residential market transactions [3] - The average annual sales area of new residential buildings in the next five years is projected to remain between 700 million and 800 million square meters [4] Group 4: Company Visions for 2026 - Poly Developments aims to enhance its core value through refined operations and digital marketing while expanding into property services and light-asset construction [5] - Greentown China focuses on product innovation and community service, emphasizing high quality and sustainability [6] - China Overseas Land & Investment plans to deepen its core business and enhance its competitive edge through technology and investment [7] - China Resources Land intends to accelerate its strategic layout and ensure high-quality project execution [8] - China Jinmao aims to become a leader in product innovation and sustainable development through a three-step strategic plan [9] - Yuexiu Property emphasizes high-quality growth through enhanced service offerings and community engagement [10] - Country Garden is shifting its focus from housing delivery to optimizing its debt structure and restoring normal operations [11] - China Communications Construction Company is committed to urban deep cultivation and digital transformation [12]
碧桂园最新!境外债务重组新动态→
证券时报· 2025-11-06 04:40
Core Viewpoint - Country Garden's offshore debt restructuring plan has been successfully approved by creditors, marking a significant milestone for the company in overcoming its debt challenges [1][2]. Group 1: Debt Restructuring Details - The restructuring plan was approved with over 75% of the voting creditor amount in favor, with 83.71% support from the syndicate loan group and 96.03% from the dollar bond and other creditors [1]. - The total debt involved in the restructuring amounts to approximately $17.7 billion, equivalent to about 127 billion yuan [1]. - The restructuring strategy includes a combination of cash buybacks, equity instruments, new debt swaps, and physical interest payments, aiming to systematically reshape the debt structure across scale, duration, and cost [2]. Group 2: Financial Impact - Post-restructuring, Country Garden expects to reduce its debt by approximately $11.7 billion, corresponding to about 84 billion yuan of interest-bearing debt [2]. - The company anticipates recognizing up to 70 billion yuan in restructuring gains, which will significantly enhance its net assets [2]. Group 3: Operational Strategy - Country Garden's operational focus is shifting from ensuring property delivery to debt repair and normal operations, indicating a critical turning point in its business strategy [3]. - The company is implementing a "one body, two wings" strategy, with real estate development as the core and technology construction and management services as the two wings, aligning with policy directions and creating new growth opportunities [3]. - The company has developed nearly 50 types of construction robots, with 28 already in commercial use as of October 31 [3]. Group 4: Industry Trends - Analysts suggest that many distressed companies will focus on light asset businesses such as property management and asset management after completing debt restructuring, as these require less capital and do not increase interest-bearing liabilities [4]. - The core capabilities accumulated by distressed real estate companies, such as product strength and brand influence, remain intact, providing a viable path for transformation and resource activation [4].
21家出险房企已化债约1.2万亿元!房企压力显著减轻
2 1 Shi Ji Jing Ji Bao Dao· 2025-11-05 14:32
Core Viewpoint - The acceleration of debt restructuring among real estate companies is significantly reducing their short-term debt repayment pressure, with a total debt restructuring scale of approximately 1.2 trillion yuan as of October 2023, which is expected to facilitate the industry's risk clearing process [1] Group 1: Debt Restructuring Progress - As of October 2023, 21 distressed real estate companies have a total debt restructuring scale of about 1.2 trillion yuan, which is expected to alleviate their short-term debt repayment pressure [1] - Companies like Country Garden, Sunac, and CIFI are actively engaging in overseas debt restructuring, with some already receiving creditor approval for their debt restructuring plans [3][4] - The debt restructuring strategies have shifted from merely extending repayment periods to directly reducing debt amounts, with many companies aiming to significantly lower their debt principal repayment ratios [5][6] Group 2: Impact on Investment Decisions - Following debt restructuring, many real estate companies are resuming investments, indicating that those who manage debt negotiations effectively can still find opportunities in the current market [4][9] - For instance, Gemdale Group has restarted land acquisitions in major cities after successfully repaying approximately 20 billion yuan in public market debts, citing reduced debt pressure and improved market conditions as key factors [9] Group 3: Future Strategic Focus - Post-restructuring, many companies are expected to shift their focus towards light asset operations, emphasizing development in areas such as property management and asset management, which require less capital investment [10] - The industry is anticipated to transition from incremental development to stock operation, with significant opportunities in property and asset management sectors [10]
房企万亿债务化解加速,房企经营重回轨道
2 1 Shi Ji Jing Ji Bao Dao· 2025-11-05 11:47
Group 1 - The core viewpoint of the articles is that real estate companies are accelerating their debt restructuring efforts, with a total debt reduction scale of approximately 1.2 trillion yuan, significantly alleviating short-term repayment pressures [1][3][4] - The debt restructuring plans are shifting from merely extending repayment periods to directly reducing debt amounts, providing companies with a chance for "rebirth" [3][4] - Major companies like Country Garden and Sunac have recently made progress in their overseas debt restructuring, with significant support from creditors [5][7] Group 2 - As of October 2023, 21 distressed real estate companies have made substantial progress in debt restructuring, with many achieving over 50% debt reduction in their overseas debt [7][8] - Companies that have successfully managed their debt negotiations are beginning to resume investments, indicating a potential recovery in the market [4][8] - The focus for many companies post-restructuring is shifting towards light asset operations, such as property management and asset management, to enhance their financial stability [9][10]
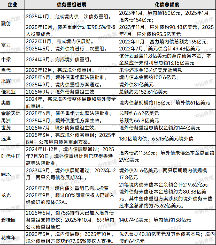
中指研究院:出险房企近2万亿元债务进入安全期
Zheng Quan Shi Bao Wang· 2025-10-30 07:10
Core Insights - 21 distressed real estate companies have undergone debt restructuring or reorganization, with a total debt reduction scale of approximately RMB 1.2 trillion, indicating a significant step towards risk clearance in the real estate sector [1] - The total interest-bearing liabilities of these companies are close to RMB 2 trillion, suggesting manageable short-term repayment pressures and a transition into a safer period [1] Group 1: Debt Restructuring Details - Companies that have completed domestic and overseas debt restructuring include Sunac, R&F, Aoyuan, and others, with notable approvals for overseas debt restructuring from companies like Kaisa and Greenland [1] - Typical methods for debt restructuring include debt-to-equity swaps, asset offsets, and full-term extensions, aimed at reducing actual debt burdens and improving balance sheets [1][2] - For instance, Longguang's domestic debt restructuring involved cash tender offers, debt-to-equity swaps, and asset offsets, while its overseas debt restructuring utilized cash payments and convertible bonds [1] Group 2: Debt Reduction Ratios - Some companies have publicly disclosed their overseas debt restructuring plans, with debt reduction ratios ranging from 40% to 70%, exemplified by Longguang achieving a 70% reduction [2] - Sunac's second round of overseas debt restructuring resulted in a complete debt reduction, while its domestic debt restructuring achieved over 50% reduction [2] - Other companies like CIFI, Kaisa, Aoyuan, and Shimao also reported debt reduction ratios exceeding 50% following their restructuring efforts [2] Group 3: Strategic Focus Post-Restructuring - After ensuring project delivery and completing debt restructuring, many distressed companies are shifting their focus towards light asset businesses, such as property management and asset management [2] - This strategic pivot is due to the ongoing pressure on their balance sheets, as light asset businesses require less capital investment and do not increase interest-bearing liabilities, aiding in recovery [2] - The core competencies of these companies, including product strength and brand influence, remain intact, providing a solid foundation for transitioning to resource revitalization and operational management [2]
*ST南置2025年10月28日涨停分析:重大资产重组+轻资产业务转型+财务指标改善
Xin Lang Cai Jing· 2025-10-28 02:05
Core Viewpoint - *ST Nanzhi's stock reached the daily limit with a price of 2.82 yuan, reflecting a 5.08% increase, driven by significant asset restructuring, a shift towards light asset business transformation, and improved financial indicators [1] Group 1: Asset Restructuring - Nanguo Real Estate plans to sell its real estate development business assets to its controlling shareholder for 1 yuan, which will help to divest loss-making assets and improve the company's financial condition [1] - Post-transaction, the projected net profit for 2024 is expected to shift from -2.238 billion yuan to +225 million yuan, and net assets will turn from negative to positive, indicating the positive impact of the asset restructuring [1] Group 2: Business Transformation - The company, originally focused on real estate development, intends to divest this business and transition towards light asset operations, including commercial operations and urban management, aligning with industry development trends [1] - This transformation positions the company to become a listed platform for urban comprehensive operation business within the China Electric Power Construction Group, focusing on commercial operations, office management, and supporting consulting services [1] Group 3: Market Performance - On October 27, 2025, *ST Nanzhi was included in the "Dragon and Tiger List," with institutional net buying contributing to a transaction volume of 17.6911 million yuan, indicating positive sentiment from institutional investors [1] - The current real estate development sector is experiencing active performance among certain stocks due to policy influences, creating a certain level of sectoral linkage effect [1]
两年亏损68亿元 中交地产“披星戴帽”
Zhong Guo Jing Ying Bao· 2025-04-17 22:37
Core Viewpoint - China Communications Real Estate Company Limited (中交地产) reported a significant decline in performance for 2024, with a revenue of 18.302 billion yuan, a year-on-year decrease of 44.59%, and a net loss of 5.179 billion yuan, marking a substantial increase in losses by 221.44% [2][3] Financial Performance - The company experienced a continuous decline in performance over the past two years, accumulating losses of 6.8 billion yuan [2][4] - In 2023, the company reported a revenue of 32.468 billion yuan, down 15.60% year-on-year, and a net loss of 1.673 billion yuan [4][6] - Real estate sales revenue for the previous year was 17.181 billion yuan, a decrease of 46.69% [4][6] - The total sales amount for the company was 15.643 billion yuan, down 58.13% year-on-year, with a signed sales area of 853,200 square meters, a decrease of 52.51% [4][5] Business Strategy and Transition - In January 2024, the company announced its exit from the real estate business, focusing on light asset businesses such as property services and asset management [2][6] - The company plans to transfer its real estate development assets and liabilities to its controlling shareholder, China Communications Real Estate Group [6][7] - The company has restructured its real estate operations, reducing the number of city companies from 16 to 9 and simplifying management layers [4][6] Asset Management and Property Services - As of the end of 2024, the company held 117 real estate projects, primarily cooperative projects, with a total land area reduced to 10.45 million square meters [7] - The company reported a revenue of 172 million yuan from property leasing and 728 million yuan from property management, with the latter showing a year-on-year increase of 56.82% [7][8] - The company acquired 100% equity of a property company from its parent company, which contributed to the expansion of its property management business [8] Stock Market and Risk Warning - The company was placed under delisting risk warning and its stock name changed to "*ST中地" after a one-day suspension [2][8] - As of the end of 2024, the company's total assets were 107.698 billion yuan, with a net asset value of -3.579 billion yuan, leading to the delisting risk [8]
2024年净亏损51.79亿元,中交地产“披星戴帽”,将“退房”转型轻资产业务
Hua Xia Shi Bao· 2025-04-16 07:18
Core Viewpoint - In 2024, China Communications Real Estate Company (000736.SZ) experienced a significant increase in losses, with a net loss of 5.179 billion yuan, leading to a negative net asset value and subsequent stock delisting risk warning [2][3]. Financial Performance - The company's revenue for 2024 was 18.302 billion yuan, a year-on-year decrease of 44.59% [2][3]. - The net loss for 2024 was 5.179 billion yuan, representing a year-on-year decline of 221.44% [2][3]. - As of December 31, 2024, total assets were 107.698 billion yuan, down 12.63% from the previous year, and net assets attributable to shareholders decreased by 3.579 billion yuan [3][4]. Sales and Market Activity - The company reported a signed sales area of 853,200 square meters in 2024, a decrease of 52.51% year-on-year, with a signed sales amount of 15.643 billion yuan, down 58.13% [4]. - The cash collection from sales was 24.707 billion yuan, a decline of 45.07% compared to the previous year [4]. - The company did not acquire new land in the public market during 2024, maintaining 117 real estate projects with a total land area of 10.45 million square meters [4]. Strategic Response - To mitigate delisting risks and improve financial performance, the company plans to transfer its real estate development assets and liabilities to its controlling shareholder, China Communications Real Estate Group [6][7]. - The company aims to focus on light asset businesses such as property services and asset management post-asset transfer [6][7]. Business Composition and Margins - As of 2024, the contribution of property management and project management to total revenue was less than 1% [8]. - The company completed the acquisition of 100% equity in China Communications Property Service Group in 2024, which increased property management revenue to 72.8 million yuan, accounting for 3.98% of total revenue [8]. - The gross margin for property management was 16.23%, down 7.14 percentage points year-on-year [8].