Workflow
消费级SSD
icon
Search documents
大普微IPO,中国企业级 SSD 的历史性一跃,存储产业迎来关键力量
梧桐树下V· 2026-01-24 06:05
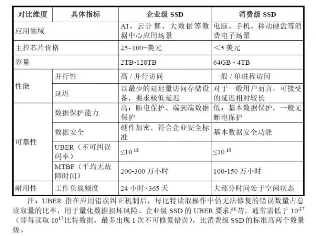
Core Viewpoint - The article discusses the evolution of the global storage industry, highlighting the absence of Chinese companies in core storage technologies and the transition towards enterprise-level SSDs, which represent a critical opportunity for the Chinese storage industry [1]. Industry Evolution - The storage industry began with IBM's first hard disk in 1956, leading to a market dominated by companies like Western Digital, Seagate, and Toshiba for over half a century [1]. - The introduction of flash memory by Toshiba in 1984 marked a significant technological shift, leading to the commercialization of SSDs in the early 2000s and their eventual dominance in data centers and cloud computing [1]. Enterprise SSD Characteristics - Enterprise SSDs differ from consumer SSDs in their application in complex data center environments, requiring high reliability, low latency, and robust data protection [3]. - Key performance metrics for enterprise SSDs include higher parallel access, lower latency, and greater durability compared to consumer SSDs [4]. Company Overview - Dapu Microelectronics, established in 2016, focuses on the high-barrier field of enterprise SSDs, developing a comprehensive R&D system around controller chips, firmware algorithms, and module engineering [10]. - The company has achieved significant growth, with a compound annual growth rate of 57.66% in main business revenue from 2022 to 2024 [10]. Market Position and Growth - Dapu Microelectronics is recognized as a leading provider of enterprise SSDs in China, with a strong engineering capability and a product matrix that includes SCM, TLC, and QLC SSDs [6][12]. - The company has successfully completed system-level validations and is entering a phase of significant business expansion, driven by favorable policies and market demand for data storage [14]. Future Projections - The global enterprise SSD market is expected to reach $51.418 billion by 2027, with a compound annual growth rate of approximately 20.25% [15]. - Dapu Microelectronics anticipates a revenue of 2.05 to 2.35 billion yuan in 2025, reflecting a year-on-year growth of 113.06% to 144.24% [18]. Investment and Development Plans - The company plans to raise approximately 1.878 billion yuan through its IPO, focusing on the development of next-generation controller chips and enterprise SSDs, as well as establishing a mass production testing base [18][19]. - The investment strategy aims to enhance the company's capabilities in large-scale delivery and supply chain stability, crucial for participation in larger data center projects [18]. Strategic Importance - The storage capacity is becoming a critical variable in infrastructure competition, with the transition from HDD to enterprise SSDs providing a window for Chinese companies to re-enter the global competitive landscape [20]. - Dapu Microelectronics' full-stack capabilities in controller chips, firmware, and modules position it favorably to meet the evolving storage needs driven by AI and cloud computing [20].
未盈利企业也能IPO过会?原来是这样一个“小巨人”
Sou Hu Cai Jing· 2025-12-26 07:16
Group 1 - The core point of the news is that Shenzhen Dapu Microelectronics Co., Ltd. has successfully passed the IPO application review by the Shenzhen Stock Exchange, marking it as the first unprofitable company to be approved for listing on the ChiNext board [1] - Dapu Micro focuses on data center storage scenarios and is one of the few domestic companies with full-stack self-research capabilities in enterprise-level SSDs, including "main control chips + firmware algorithms + modules" [3] - The company has achieved international advanced levels in key performance indicators such as sequential and random read/write speeds and latency, and has begun mass production of new product forms like SCM SSDs and computable storage SSDs [3] Group 2 - Dapu Micro has a total of 156 invention patents and has invested 737 million yuan in R&D over the past three years, accounting for 36.15% of its cumulative operating income [3] - Financial data shows that Dapu Micro's operating income for 2022, 2023, and 2024 is projected to be 557 million yuan, 519 million yuan, and 962 million yuan respectively, with an expected income of 2.158 billion yuan in 2025, representing a 124% year-on-year growth [3] - The demand for a domestically controlled enterprise-level SSD ecosystem is increasingly strong, which is a key factor driving the development of the domestic semiconductor industry [3][4]
大普微IPO过会:创业板新标领跑企业级存储赛道
Cai Fu Zai Xian· 2025-12-25 12:26
Core Viewpoint - Shenzhen Dapu Microelectronics Co., Ltd. has successfully passed the IPO application on the Shenzhen Stock Exchange's ChiNext board, marking a significant milestone for the company as a leading provider of enterprise-grade SSD products in China [1][5]. Company Overview - Dapu Micro specializes in the research and sales of enterprise-grade SSD products, possessing full-stack self-research capabilities in "controller chips + firmware algorithms + modules" [1][5]. - The company has developed a core technology system encompassing controller chip design, firmware algorithms, module design, and validation testing, successfully launching multiple high-performance enterprise-grade SSD products [5][10]. Market Position - Dapu Micro is positioned as the first domestic company focused on enterprise-grade SSDs, differentiating itself from competitors primarily targeting consumer-grade SSDs [3][5]. - The company has achieved significant technological advancements, being among the first globally to mass-produce enterprise-grade PCIe 5.0 SSDs and large-capacity QLC SSDs [6][10]. Industry Trends - The global storage market is shifting focus from consumer electronics to data centers, driven by the demand for high-performance storage due to AI training and inference [8][10]. - The enterprise SSD market is projected to reach $51.418 billion by 2027, with a compound annual growth rate (CAGR) of 20.25% from 2022 to 2027, while the Chinese market is expected to reach $13.509 billion with a CAGR of 24.75% [8][11]. Competitive Landscape - Dapu Micro's products are designed to meet the high technical requirements of data center applications, including performance, reliability, and durability, which are critical for enterprise clients [4][10]. - The company’s competitive edge lies in its ability to innovate and adapt to market trends, enhancing product performance while reducing costs and energy consumption [10][11]. Strategic Importance - The successful IPO of Dapu Micro reflects the capital market's support for high-growth, high-quality R&D enterprises, signaling a strategic focus on advancing core technologies in the semiconductor storage sector [2][11]. - The collaboration among Dapu Micro, Yangtze Memory Technologies, and Changxin Memory Technologies aims to create a complete domestic storage technology ecosystem, addressing the market's needs from storage media to enterprise storage solutions [7].
存储芯片板块爆发!全球涨价潮延续,市场供需失衡加剧
Jin Shi Shu Ju· 2025-09-30 07:53
Group 1 - The A-share storage chip sector experienced a strong surge, with significant gains in semiconductor stocks, indicating global market optimism towards storage chips [1] - In September, the storage market entered a second round of price increases, with SanDisk raising prices by over 10% and Micron notifying channel partners of price hikes between 20% to 30% [1][2] - The price adjustments are attributed to supply-demand imbalances, driven by industry giants' capacity adjustments and increased demand from AI applications [2] Group 2 - Market research indicates a 72% increase in the DRAM price index over six months, with consumer SSD prices rising by 40% in just over a month [3] - The rise in demand for high-bandwidth memory (HBM) is driven by the growth of AI applications, with HBM2e prices increasing by 80% and HBM3e exceeding $100 per GB [3] - Storage module manufacturers are feeling the pressure from rising prices, leading to a pause in DDR4 pricing, while companies like Xiaomi are facing margin pressures due to unexpected price increases [3]
诚邦股份: 诚邦生态环境股份有限公司2025年度以简易程序向特定对象发行股票募集资金使用的可行性分析报告
Zheng Quan Zhi Xing· 2025-08-22 13:19
Fundraising Plan - The company plans to raise a total of no more than 129.38 million yuan, which will be used for specific projects after deducting related issuance costs [1] - The total investment for the projects is 163.77 million yuan, with the raised funds covering 12.94 million yuan [1] Project Necessity and Feasibility Embedded Storage Chip Expansion Project - The project aims to expand the production capacity of embedded storage chips, focusing on LPDDR, EMMC, and SD NAND, to meet the growing market demand [2] - The embedded storage market is expected to grow significantly due to the increasing data volume and the proliferation of smart devices [2] - The project aligns with national policies promoting semiconductor localization and aims to enhance the company's competitiveness in the semiconductor storage sector [2] AI-Driven Market Expansion - The rapid development of AI technology is driving the demand for high-performance embedded storage solutions, particularly in AI applications [3][4] - The company plans to introduce high-performance embedded storage products to support AI terminals and edge computing devices, creating new growth engines [4] Advanced Production Equipment Introduction - The project will introduce advanced automated production equipment to enhance manufacturing precision and product consistency [5] - This upgrade is essential for meeting the increasing demand for high-performance storage chips in various applications, including smart wearables and smartphones [5] SSD High-End Upgrade Project - The project focuses on upgrading existing SSD products to high-capacity and high-performance models to capture the growing AI data center market [7][8] - The global enterprise SSD market is projected to grow from approximately 29 billion USD in 2024 to 51.4 billion USD by 2027, with a CAGR of about 21% [8][9] - The company aims to transition from traditional consumer SSDs to enterprise-grade SSDs, which are increasingly in demand due to their reliability and performance [9][10] Funding for Working Capital - The company plans to allocate 36 million yuan from the raised funds to supplement working capital, addressing the financial pressures from its ecological environment business [14][15] - This funding will help optimize the company's capital structure, reduce financial risks, and improve overall profitability [15] Overall Impact on Operations and Financial Status - The fundraising will enhance the company's capital strength and improve its capital structure, although short-term returns may decline until projects are completed [15][16] - Successful implementation of the projects is expected to boost the company's competitive edge and sustainable development, benefiting shareholders in the long run [16]