R&F PROPERTIES(02777)

Search documents
 出险房企化债超1.2万亿元 行业风险出清进程加速
 Zheng Quan Ri Bao· 2025-10-30 16:41
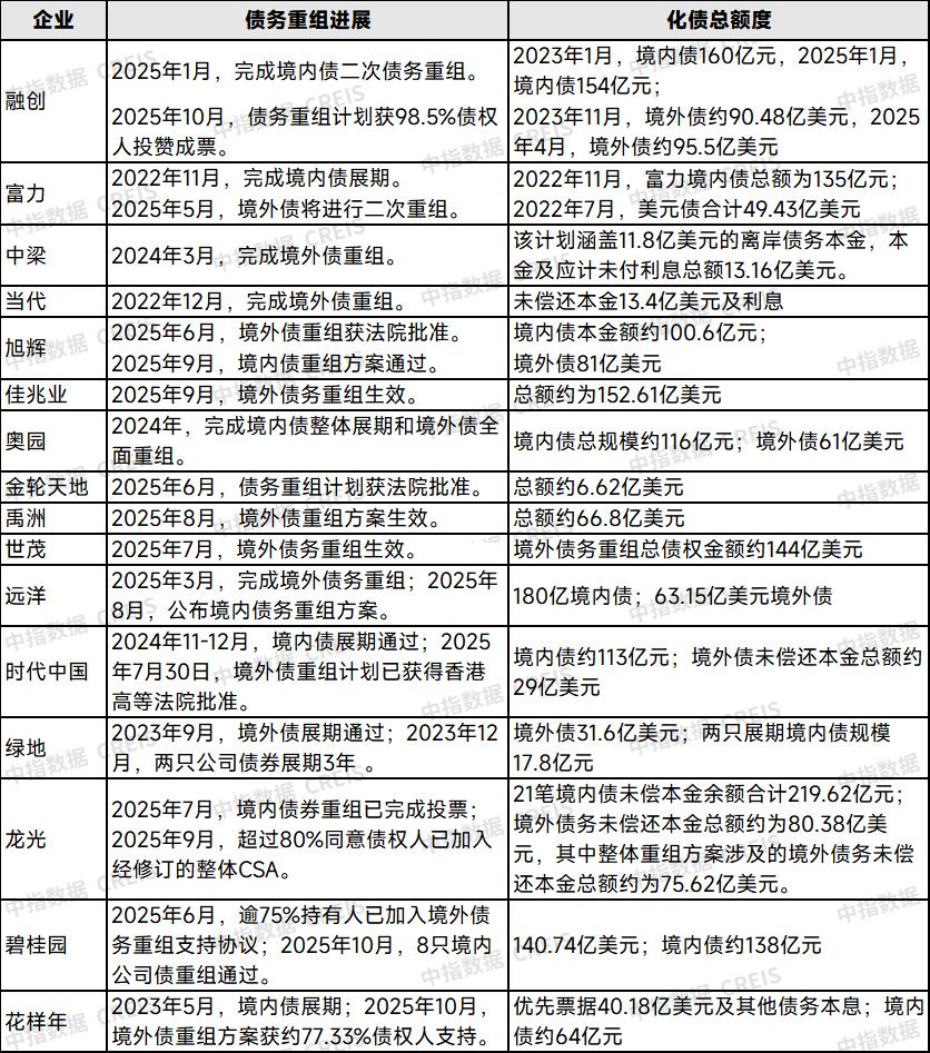
房企化债取得实质性进展。中指研究院数据显示,截至10月30日,21家出险房企债务重组、重整获批及 完成,化债总规模约合1.2万亿元。 中指研究院企业研究总监刘水向《证券日报》记者表示:"这些企业总有息负债规模接近2万亿元,债务 重组及重整获批,将极大减轻上述企业在短期内公开债务偿还压力,使得企业得以进入安全期。出险房 企通过多种方式削债,改善资产负债表,将加速房地产行业整体风险出清进程。" 中指研究院统计数据显示,截至2025年10月份,境内及境外债重组均完成的企业有融创中国控股有限公 司(以下简称"融创中国")、广州富力地产股份有限公司,旭辉控股(集团)有限公司(以下简称"旭辉集团") 等房企;完成境外债重组的企业有中梁控股集团有限公司等房企。境外债重组获批的企业有佳兆业集团 控股有限公司(以下简称"佳兆业")、碧桂园控股有限公司等。除此之外,A股方面,近几年,已有新华 联文化旅游发展股份有限公司、金科地产集团股份有限公司等上市房企完成重整。 出险房企在重组过程中,主要通过债转股、以资抵债、全额长展期等方式降低债务负担,优化资产负债 表,为长期恢复经营创造条件。以龙光集团有限公司为例,其境内债重组方案采用现 ...
 港股收评:恒科指跌0.68%,有色金属股强势,北水大举抄底110亿港元!
 Ge Long Hui· 2025-10-30 08:53
10月30日,中美元首今日会晤,港股三大指数呈现先抑后扬态势,午后出现直线转跌行情,尾盘又再度回稳。 截止收盘,恒生指数跌0.24%,国企指数跌0.31%,恒生科技指数跌0.68%。 | 名称 | | 最新价 | 涨跌额 | 涨跌幅 | | --- | --- | --- | --- | --- | | 恒生指数 | | 26282.69 | -63.45 | -0.24% | | 800000 | 125 | | | | | 国企指数 | -1300 | 9346.86 | -28.93 | -0.31% | | 800100 | WWF | | | | | 恒生科技指数 | Real Property | 6051.76 | -41.68 | -0.68% | | 800700 | 15 | | | | 此外,南下资金大举抄底净买入超110亿港元。其中,港股通(沪)净买入66.12亿港元,港股通(深)净买入70.3亿港元。 盘面上,大型科技股走势明显分化,铜业股、黄金股领衔有色金属股上涨,锂电池板块全天表现强势,赣锋锂业业绩超预期大涨近15%领衔;煤炭股、港口 及海运股、光伏股、核电股、家电股、建材水泥股 ...
 出险房企近2万亿债务进入安全期,加速房地产风险出清进程
 3 6 Ke· 2025-10-30 08:36
截至目前,21家出险房企债务重组、重整获批及完成,化债总规模约合人民币1.2万亿元,将极大减轻这些企业在短期 内公开债务偿还压力。这些企业总有息负债规模接近2万亿,短期内偿还压力较小,进入安全期。出险房企通过多种方 式削债,改善资产负债表。出险房企债务重组及重整获批,将加速整体房地产风险出清进程。 出险房企化债规模约1.2万亿元,2万亿债务进入安全期 根据统计,截至2025年10月,完成境内及境外债重组的企业有融创、富力、奥园、远洋、时代中国、龙光、旭辉。完 成境外债重组企业有中梁、当代等。境外债重组获批的企业有佳兆业、金轮天地、禹洲地产、世茂、绿地、碧桂园 等。近几年,已经有华晨地产、新华联和金科完成重整。霍煤龙兴房地产公司重整和协信远创进行重整,已经获得法 院批准,目前在执行阶段。 截至目前,21家出险房企债务重组、重整获批及完成,化债总规模约合人民币1.2万亿元,将极大减轻这些企业在短期 内公开债务偿还压力,为其他有息债务展期创造有利条件。这些企业总有息负债规模接近2万亿,短期内偿还压力较 小,进入安全期。出险房企债务重组及重整获批,将加速整体房地产风险出清进程。 表:出险房企市场化债务重组案例 | 1 ...
 港股内房股集体走低
 Mei Ri Jing Ji Xin Wen· 2025-10-30 06:56
每经AI快讯,10月30日,港股内房股集体走低,截至发稿,融信中国(03301.HK)跌5.42%,报0.157港 元;中国海外宏洋集团(00081.HK)跌5.22%,报2.18港元;富力地产(02777.HK)跌5%,报0.57港元;绿 城中国(03900.HK)跌4.82%,报8.3港元。 (文章来源:每日经济新闻) ...
 内房股集体走低 惠誉称房地产市场尚未触底 预计2026年销售额继续下滑
 Zhi Tong Cai Jing· 2025-10-30 06:49
消息面上,国家统计局数据显示,1-9月份,全国新建商品房销售面积约6.58亿平方米,同比下降 5.5%,降幅较1-8月扩大0.8个百分点。销售额方面,前三季度新建商品房销售额约6.3万亿元,同比下降 7.9%,降幅较1-8月扩大0.6个百分点。此外,据智通财经报道,融信中国原计划10月推出的境内债务重 组方案仍未确定,拟对相关债券再展期。 此外,10月29日,惠誉评级亚太区企业评级董事石露露指出,中国房地产行业尚未触底,复苏趋势存在 不确定性。今年一季度市场虽短暂回稳,但自4月份起新房销售额和价格均回落至下跌区间,6月份跌幅 进一步扩大,二手房价格环比降幅也持续扩大,一线城市未能例外。展望2026年,房地产市场销售额可 能继续下滑。 内房股集体走低,截至发稿,融信中国(03301)跌5.42%,报0.157港元;中国海外宏洋集团(00081)跌 5.22%,报2.18港元;富力地产(02777)跌5%,报0.57港元;绿城中国(03900)跌4.82%,报8.3港元。 ...
 港股异动 | 内房股集体走低 惠誉称房地产市场尚未触底 预计2026年销售额继续下滑
 智通财经网· 2025-10-30 06:44
消息面上,国家统计局数据显示,1-9月份,全国新建商品房销售面积约6.58亿平方米,同比下降 5.5%,降幅较1-8月扩大0.8个百分点。销售额方面,前三季度新建商品房销售额约6.3万亿元,同比下降 7.9%,降幅较1-8月扩大0.6个百分点。此外,据智通财经报道,融信中国原计划10月推出的境内债务重 组方案仍未确定,拟对相关债券再展期。 此外,10月29日,惠誉评级亚太区企业评级董事石露露指出,中国房地产行业尚未触底,复苏趋势存在 不确定性。今年一季度市场虽短暂回稳,但自4月份起新房销售额和价格均回落至下跌区间,6月份跌幅 进一步扩大,二手房价格环比降幅也持续扩大,一线城市未能例外。展望2026年,房地产市场销售额可 能继续下滑。 智通财经APP获悉,内房股集体走低,截至发稿,融信中国(03301)跌5.42%,报0.157港元;中国海外宏 洋集团(00081)跌5.22%,报2.18港元;富力地产(02777)跌5%,报0.57港元;绿城中国(03900)跌4.82%, 报8.3港元。 ...
 卖资产回血,广州老牌房企又一项目7折法拍
 Nan Fang Du Shi Bao· 2025-10-28 09:19
据了解,该项目2017年由富力地产以亿元拿地,后联合万达打造综合体,原计划2021年完工开业,却因 流动性问题停摆近4年,目前仅完成土建,外立面、装修及配套工程均未完工,后续需大量资金投入, 且商业和办公存在自持要求,对接盘者压力不小。从权属来看,项目已被上海市第一中级人民法院正式 查封、上海金融法院轮候查封,抵押权人为中国建设银行股份有限公司上海奉贤支行,债权额约7.31亿 元。 8年前,富力地产斥189.55亿元拿下万达系73家城市酒店,头顶着"全球最大豪华酒店业主"的光环,一 时风头无两。然而短短8年,这场商业布局的走向却彻底逆转。 近期,富力地产资产处置动作密集,多项核心资产被推上法拍台。10月27日,上海奉贤富力万达项目正 式开拍,起拍价12.23亿元,较17.47亿元评估价打了7折;与此同时,富力地产在福建泉州、宁德及河北 廊坊等地的万达系酒店也将陆续折价拍卖。 作为广州老牌房企,富力地产曾是"华南五虎"的一哥。回溯2017年,富力地产曾斥资百亿收购73家万达 系酒店,手握89家豪华酒店成"全球最大酒店业主";如今,其酒店资产已缩水至2024年底的22家,且即 将跌破20家。债务高压下,资产"割肉 ...
 富力旗下酒店打折拍卖,公司曾是“全球最大豪华酒店业主”
 第一财经· 2025-10-27 14:02
2025.10. 27 本文字数:1286,阅读时长大约2.5分钟 作者 | 第一财经 郑娜 富力地产(02777.HK)旗下又一项资产被摆上货架。 10月27日起,上海市奉贤区江海镇16街坊7/50丘的土地使用权及地上建筑物进入一拍, 即上海奉 贤富力万达项目,起拍价定为12.2299亿元,保证金1.2亿元;项目评估价约17.47亿元,起拍价相 当于打了7折。 该次拍卖的整体竞价周期为3天,将于10月30日10时止。 根据规划,该项目总建筑面积达26.13万平方米,包括一座万达广场、商业街和商务写字楼。2018 年项目开工,原计划在2021年完工并开业,但由于富力的流动性压力,至今已停摆约4年。 近期,富力地产旗下还有多处资产被拿去拍卖。据京东资产交易平台披露,河北省廊坊市的富力万达 嘉华酒店在历经两次流拍后,将在11月3日时再度拍卖,起拍价1.55亿元,较评估价2.77亿元打 了"骨折"。 同日,位于福建泉州的富力万达文华酒店也将整栋开拍,起拍价约3.31亿元,较评估价4.73亿元大 约打了个7折;福建宁德的一家富力万达嘉华酒店也将约7折开拍。 不只是单个酒店被拍卖,2024年9月时,因一笔6.14亿美元 ...
 富力旗下酒店打折拍卖,公司曾是“全球最大豪华酒店业主”
 Di Yi Cai Jing· 2025-10-27 12:35
廊坊一家酒店起拍价打了55折。 10月27日起,上海市奉贤区江海镇16街坊7/50丘的土地使用权及地上建筑物进入一拍,即上海奉贤富力万达项目,起拍价定为12.2299亿元,保证金1.2亿 元;项目评估价约17.47亿元,起拍价相当于打了7折。 该次拍卖的整体竞价周期为3天,将于10月30日10时止。 根据拍卖标的介绍,该项目规划总建筑面积为26.13万平方米,包含14幢楼,其中1号楼总高22层,2至8号楼为5层商业用房,9号楼共18层,10号楼为公交始 末站等。 目前,各幢建筑物已完成土建工程,但建筑外立面、室内装修工程、场地内绿化及配套工程均未完工。这也意味着,该项目后续还需要大量资金投入。此 外,根据项目土地出让合同要求,商业和办公还有大量自持要求,对接盘者来说将会有不小的压力。 该项目由上海市第一中级人民法院正式查封,被上海金融法院轮候查封;项目抵押权人是建设银行上海奉贤支行,债权数额约为7.31亿元。 富力地产(02777.HK)旗下又一项资产被摆上货架。 公开信息显示,富力地产在2017年时以7.31亿元的总价拿下了奉贤南桥新城一宗地块,此后联手万达集团共同该综合体项目。 根据规划,该项目总建筑面积 ...
 富力奉贤万达广场7折拍卖起拍价12.23亿元
 Cai Jing Wang· 2025-10-27 12:00
#富力奉贤万达广场7折甩卖#【超12亿元!#富力奉贤万达广场被7折拍卖#】10月27日,智通财经从阿里 资产平台获悉,10月27日至10月30日,上海市奉贤区江海镇16街坊7/50丘的土地使用权及地上建筑物, 因为司法裁定,正在该平台被拍卖。据拍卖平台视频介绍信息,被拍标的物为富力万达广场。该标的物 规划总建筑面积约26.13万平方米,共有14幢楼,土地用途为铁路用地、商业、办公。本次拍卖起拍总 价约12.23亿元,标的物评估价约17.47亿元,相当于7折甩卖。 据拍卖标的调查情况表,本项目证照齐全,主体结构已验收,并取得部分建筑的预售许可。14幢楼中, 1号楼总高22层,建筑高度98米;2到8号楼总高5层,建筑高度22.4米,9号楼总高18层,建筑高度80 米;10号楼总高2层,12号楼、14号楼为地下车库及设备用房。大部分楼的外立面及内部装修,均未完 工。1号楼的项目商场部分外立面局部开工,商场内电梯大量堆放但未安装,办公部分外立面未开工, 办公楼内电梯并未安装。 此前,上述拍卖标的被上海市第一中级人民法院正式查封;该项目抵押权人为中国建设银行上海奉贤支 行,债权数额为7.31亿元,债务履行期限从2019 ...







