Sunriver Culture Tourism(600576)
Search documents
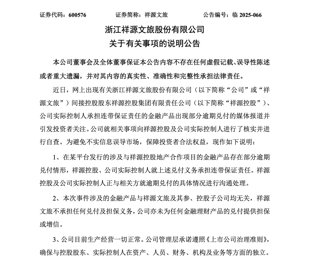
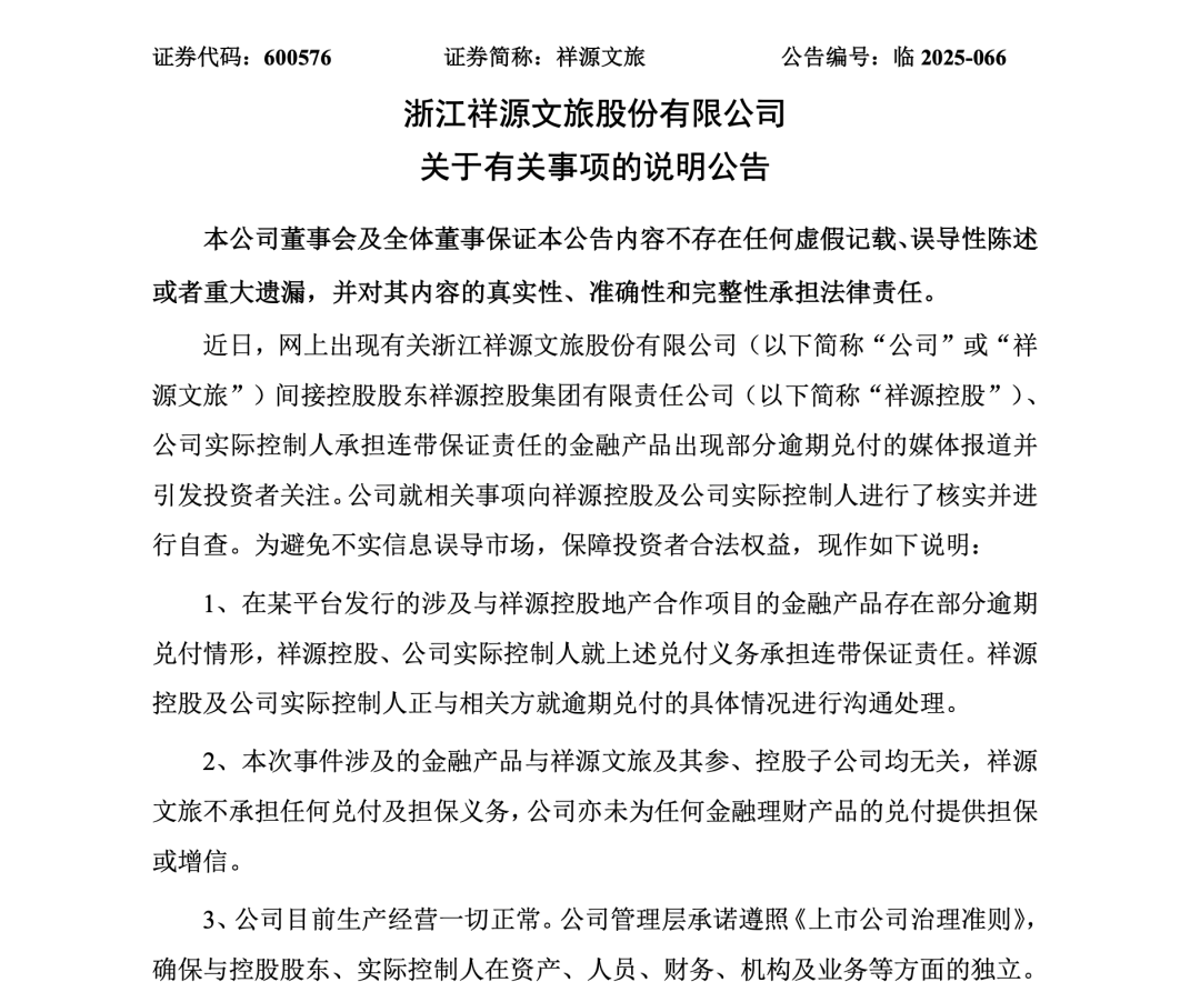
浙金中心董事长丁建林已被采取刑事拘留强制措施
Mei Ri Jing Ji Xin Wen· 2025-12-23 07:08
Group 1 - Zhejiang Zhejin Asset Operation Co., Ltd. (formerly Zhejiang Financial Asset Trading Center Co., Ltd.) Chairman Ding Jianlin has been criminally detained by the Shaoxing Public Security Bureau since December 12 [1] - The actual controller of Xiangyuan Group, Yu Faxiang, has also been criminally detained, with the investigation ongoing [1] - Xiangyuan Group's financial products, linked to real estate projects, have faced default issues, with over 200 products involved and a total transaction scale exceeding 10 billion [2] Group 2 - Xiangyuan Group's subsidiaries, including Xiangyuan Culture and Construction Shares, have received regulatory work letters regarding information disclosure requirements [6] - The company has confirmed that its control has not changed and that operations are normal despite the ongoing investigations [2] - A resignation notice from board member Yu Honghua has been submitted, citing personal reasons for her departure [3][4] Group 3 - A provincial task force has been established to handle the case, involving multiple government departments, and has implemented judicial measures including freezing shares and assets [7] - A total of 6.12 million shares of Xiangyuan Culture and 2.9 million shares of Construction Shares have been frozen, along with 1165 properties and 90 land plots [7] - The assets of Zhejin Center have also been controlled, with related accounts frozen, amounting to approximately 8.937 million [7]
祥源系实控人俞发祥被采取刑事强制措施 旗下股权被司法冻结
Xin Jing Bao· 2025-12-23 07:01
Core Viewpoint - Xiangyuan Cultural Tourism announced that its actual controller, Yu Faxiang, has been subjected to criminal coercive measures by the Shaoxing Public Security Bureau, which is currently under investigation. The company stated that this matter will not significantly impact its normal production and operations [2]. Group 1: Company Impact - Yu Faxiang, while being the actual controller of Xiangyuan Cultural Tourism, does not hold any official position within the company [2]. - Following the financial issues related to Xiangyuan's wealth management products, shares of Xiangyuan Cultural Tourism, as well as its affiliated companies, have seen significant declines, with stock prices dropping by 17.73%, 34.46%, and 31.43% respectively [2]. Group 2: Financial and Legal Issues - A work team from Shaoxing has been assigned to assist Xiangyuan Holdings in investigating its assets and liabilities, ensuring the company fulfills its debt responsibilities [2]. - A significant number of shares from Xiangyuan Cultural Tourism and its affiliate, Jiaojian Co., have been frozen, with approximately 390 million shares (37.03% of total shares) of Xiangyuan Cultural Tourism being judicially frozen [3]. - For Jiaojian Co., about 4.5 million shares (7.31% of total shares) have been frozen, along with additional shares under various judicial statuses, indicating substantial legal and financial challenges for the company [3].
200亿自融资金崩塌:“祥源系”的教训值得深刻反思
Sou Hu Cai Jing· 2025-12-23 06:32
Core Viewpoint - The recent announcements from three listed companies, Xiangyuan Cultural Tourism, Jiaojian Co., and Haichang Ocean Park, reveal that their common actual controller, Yu Faxiang, has been subjected to criminal coercive measures by the Shaoxing Public Security Bureau, indicating a significant financial crisis involving debts amounting to 20 billion yuan [1] Group 1: Crisis Trigger - The crisis first emerged on November 28, when multiple financial products guaranteed by Xiangyuan Holdings and Yu Faxiang began to default, revealing a significant risk as these products were backed by receivables from Xiangyuan's own real estate projects [3] - Over 200 financial products were involved, with a staggering amount of funds awaiting redemption, highlighting a self-financing model that poses a risk of explosion [3] Group 2: Operational Vulnerability - The operational model of Xiangyuan is characterized by self-financing, where the issuer is the company's own platform, and the guarantor is the controlling shareholder, leading to a seemingly secure but fundamentally fragile capital game [4] - The lack of genuine risk isolation in this model has become apparent as the real estate sector faces a downturn, exposing the vulnerabilities of this self-reliant structure [4] Group 3: Escalation of Crisis - The situation escalated rapidly, with the first acknowledgment of defaults on December 7, followed by the entry of a support team from Shaoxing on December 12, and the freezing of shares held by Yu Faxiang and Xiangyuan Holdings by December 16 [5] - By December 22, Yu Faxiang was subjected to criminal coercive measures, indicating a swift deterioration of the financial situation within just ten days [5] Group 4: Compound Risks - The crisis faced by Xiangyuan is a compound risk involving both financial and real estate sectors, with the self-financing model amplifying the risks [6] - The freezing of over 600 million shares of Xiangyuan Cultural Tourism and 274 million shares of Jiaojian Co. underscores the severity of the issues at hand [6] Group 5: Market Reaction - Despite assurances from the three companies that their operations remain normal, the market reacted negatively, with Xiangyuan Cultural Tourism's stock dropping over 17% and Jiaojian Co. plummeting 34% [7] - The market's lack of confidence is evident given the serious allegations against the actual controller [7] Group 6: Capital Warning - The downfall of Yu Faxiang, who previously built a 60 billion yuan business empire, highlights the dangers of poorly designed financial strategies [8] - The collapse of Xiangyuan reveals deep governance issues within private capital enterprises, including a lack of effective corporate governance and excessive reliance on leverage without adequate risk management [8] Group 7: Regulatory Signals - The swift action by the Shaoxing police sends a clear message about the increasing stringency of financial regulations, indicating that those who challenge legal boundaries will face severe consequences [9] - The Xiangyuan incident serves as a warning to investors to remain vigilant regarding "low-risk, high-return" financial products and to scrutinize underlying assets carefully [9]
百亿兑付危机引爆,祥源系实控人俞发祥被采取刑事强制措施
经济观察报· 2025-12-23 06:19
Core Viewpoint - The article discusses the financial crisis faced by Xiangyuan Holdings, which has led to a significant inability to repay financial asset income rights products, amounting to over 10 billion yuan, following the criminal measures taken against its actual controller, Yu Faxiang [1][2]. Group 1: Background of the Crisis - The crisis began on November 28, when multiple financial asset income rights products guaranteed by Yu Faxiang and Xiangyuan Holdings failed to meet their repayment obligations, with the total repayment amount reaching over 10 billion yuan [1][2]. - On December 22, Yu Faxiang was taken into criminal custody by the Shaoxing Public Security Bureau due to suspected criminal activities, which has raised concerns about the company's financial stability [2]. - Prior to the crisis, Yu Faxiang's shares in Xiangyuan Holdings' listed companies were judicially frozen, indicating potential financial distress [3]. Group 2: Company Expansion and Financial Performance - Yu Faxiang, born in 1971, is the chairman of Xiangyuan Holdings, which has expanded into various sectors including real estate, cultural tourism, and construction since its inception in 1992 [5]. - Xiangyuan Holdings has received accolades for its performance in the real estate sector, ranking among the top 100 real estate developers in China and the top 10 in cultural tourism real estate [6]. - Despite previous successes, the company has faced a significant decline in revenue over the past three years, with reported revenues of 136.59 billion yuan in 2022, 118.46 billion yuan in 2023, and 107.26 billion yuan in 2024, reflecting an average annual decline of 11.39% [9][10]. Group 3: Financial Challenges - As of June 2025, Xiangyuan Holdings reported total assets of approximately 600 billion yuan and liabilities of 400 billion yuan, indicating a precarious financial position exacerbated by a downturn in the real estate market [8]. - The company has experienced a substantial drop in cash flow, with net cash flow from operating activities showing negative figures over the past three years, indicating ongoing liquidity issues [10]. - The company's real estate development segment has seen a significant reduction in new construction and sales, with new construction areas dropping from 61.53 million square meters in 2022 to just 9.65 million square meters in 2024 [10]. Group 4: Response to the Crisis - A support task force was established on December 12 to assess the company's assets and liabilities, aiming to stabilize the situation and protect investor interests [12]. - Investors have expressed hope that the task force will lead to a resolution of the repayment issues, although specific repayment plans have yet to be disclosed [13]. - Following the crisis, stock prices for Xiangyuan Holdings' associated companies have seen significant declines, reflecting market concerns over the company's financial health [13].
祥源系实控人俞发祥涉嫌犯罪被绍兴警方刑拘


Zhong Guo Jing Ying Bao· 2025-12-23 05:36
【#百亿富豪俞发祥被采取刑事强制措施#】"祥源系"实控人俞发祥,已被警方采取刑事强制措施。12月 22日晚,祥源文旅、交建股份、海昌海洋公园同步发布公告,公司实控人俞发祥因涉嫌犯罪,被绍兴市 公安局采取刑事强制措施,案件正在调查过程中。 公开资料显示,俞发祥1971年出生于浙江嵊州,现任祥源控股集团有限责任公司董事长,旗下拥有海昌 海洋公园、交建股份及祥源文旅等多家上市公司。2025年10月,俞发祥以145亿元身家位列《胡润百富 榜》第465位。(红星新闻) ...
百亿兑付危机引爆,祥源系实控人俞发祥被采取刑事强制措施
Jing Ji Guan Cha Wang· 2025-12-23 05:24
Core Viewpoint - The financial crisis involving Zhejiang businessman Yu Faxiang has escalated, leading to his criminal detention due to the inability to repay over 10 billion yuan in financial products linked to his company, Xiangyuan Holdings [2][8]. Company Overview - Yu Faxiang, born in 1971 in Zhejiang, is the chairman of Xiangyuan Holdings, which owns three listed companies: Haichang Ocean Park, Jiaojian Co., and Xiangyuan Cultural Tourism [3][4]. - Xiangyuan Holdings has focused on three main industries: cultural tourism, real estate, and construction since entering the cultural tourism sector in 2010 [5][6]. Financial Performance - Xiangyuan Holdings has faced significant financial challenges, with total assets of approximately 60 billion yuan and liabilities of 40 billion yuan, indicating a temporary cash flow crisis due to the downturn in the real estate sector [8]. - The company has experienced a continuous decline in revenue over the past three years, with revenues of 13.66 billion yuan, 11.84 billion yuan, and 10.73 billion yuan from 2022 to 2024, reflecting an average annual decline of 11.39% [9]. - The real estate segment has been particularly affected, with new construction areas dropping significantly from 615,300 square meters in 2022 to 96,500 square meters in 2024 [9]. Crisis Development - The crisis began on November 28, when multiple financial products guaranteed by Yu Faxiang and Xiangyuan Holdings failed to meet repayment obligations, leading to a total repayment amount exceeding 10 billion yuan [2]. - Following the crisis, Yu Faxiang's shares in Xiangyuan Cultural Tourism and Jiaojian Co. were frozen, and he was detained by the authorities [2][8]. Regulatory Response - A support task force was established on December 12 to assess the company's assets and liabilities, aiming to ensure the company meets its debt obligations and maintains normal operations [11]. - The task force's primary goal is to conduct a comprehensive audit of Xiangyuan Holdings' financial situation, although specific repayment plans have yet to be disclosed [13].
深陷百亿兑付危机!70后浙商大佬涉嫌犯罪被控制,身家一度达145亿
Xin Lang Cai Jing· 2025-12-23 04:46
Core Viewpoint - The "Xiangyuan System" is facing a liquidity crisis due to over 10 billion yuan in financial products that have defaulted, leading to criminal measures against its principal, Yu Faxiang [1][6][19]. Group 1: Company Overview - Yu Faxiang controls three listed companies: Jiaojian Co., Xiangyuan Culture, and Ocean Park Haichang, creating a business empire with total assets exceeding 60 billion yuan [4][15]. - As of December 23, stock prices for Xiangyuan Culture, Jiaojian Co., and Ocean Park Haichang dropped significantly, with declines of 28%, 4.64%, and 6.25% respectively [4][15]. Group 2: Financial Crisis Details - The "Xiangyuan System" financial products were reported to have overdue payments in early December, revealing Yu Faxiang's liquidity risks [6][19]. - The total assets of Xiangyuan Holdings are reported at 60 billion yuan, with liabilities exceeding 40 billion yuan, exacerbated by a downturn in the real estate market and the cancellation of trading qualifications for its financing platform [21][19]. Group 3: Shareholder Information - As of December 16, Yu Faxiang and his associated entities hold 612 million shares of Xiangyuan Culture, representing 58.08% of the total share capital, with all shares being judicially frozen [20][21]. - The judicial freezing of shares is linked to debt risks associated with platforms related to Xiangyuan Holdings [21]. Group 4: Historical Context - Yu Faxiang's entrepreneurial journey began in 1992, transitioning from the renovation industry to real estate, and later expanding into cultural tourism [23]. - In June 2025, Xiangyuan Holdings made a significant acquisition of Ocean Park Haichang for 2.295 billion HKD, raising questions about the strategic direction of the company [24].
深陷百亿兑付危机!70后浙商大佬涉嫌犯罪被控制,身家一度达145亿
21世纪经济报道· 2025-12-23 04:40
Core Viewpoint - The "Xiangyuan System" is facing a liquidity crisis due to over 10 billion yuan in financial products that have defaulted on payments, leading to the criminal investigation of Zhejiang businessman Yu Faxiang [1][6][8]. Group 1: Company Overview - Yu Faxiang, with a net worth exceeding 10 billion yuan, has been placed under criminal coercive measures by the Shaoxing Public Security Bureau due to suspected criminal activities [2][3]. - He controls three listed companies: Jiaojian Co., Xiangyuan Cultural Tourism, and Ocean Park Haichang, creating a business empire with total assets exceeding 60 billion yuan across various sectors including real estate, cultural tourism, and infrastructure [5][6]. Group 2: Financial Crisis Details - The Xiangyuan System's financial products were reported to have overdue payment issues in early December, with Yu Faxiang bearing joint guarantee responsibilities, exposing his liquidity risks [6][8]. - As of December 16, Yu Faxiang and his associated entities held 612 million shares in Xiangyuan Cultural Tourism, accounting for 58.08% of the company's total equity, with all shares being judicially frozen due to debt risks [7][8]. - The total assets of Xiangyuan Holdings are reported to be 60 billion yuan, with liabilities exceeding 40 billion yuan, exacerbated by a downturn in the real estate market and the cancellation of financing platform qualifications [8]. Group 3: Market Reaction - Following the news of Yu Faxiang's legal troubles, shares of Xiangyuan Cultural Tourism and Jiaojian Co. saw significant declines, with stock prices dropping by 28% and 4.64% respectively, while Ocean Park Haichang fell by 6.25% [5][6].
百亿富豪被采取刑事强制措施,旗下三上市公司股价大幅走低
2 1 Shi Ji Jing Ji Bao Dao· 2025-12-23 03:53
Core Insights - The "Xiangyuan System" faced a significant market shock on December 23, with three listed companies experiencing substantial stock price declines due to the criminal investigation of their actual controller, Yu Faxiang [1][3]. Group 1: Company Announcements - Xiangyuan Cultural Tourism (600576.SH), Jiaojian Co., Ltd. (603815.SH), and Ocean Park Holdings (02255.HK) all confirmed that their actual controller, Yu Faxiang, was subjected to criminal coercive measures by the Shaoxing Public Security Bureau [1][3]. - The companies emphasized that there was no change in control and that operations were normal, expecting no significant impact on business [3]. Group 2: Financial Crisis Background - The crisis stems from a financial product default issue that began in late November 2025, where several financial asset income rights products guaranteed by Xiangyuan Holdings and Yu Faxiang faced payment failures [3][4]. - On December 7, the companies acknowledged overdue payments related to these financial products but clarified that they bore no responsibility for the guarantees [3]. Group 3: Regulatory and Government Response - The Shanghai Stock Exchange issued regulatory letters to Xiangyuan Cultural Tourism and Jiaojian Co., Ltd. regarding information disclosure [3]. - A significant portion of shares held by the actual controller and major shareholders were judicially frozen to prevent further risk spread, with local government intervention initiated to assess the financial situation of Xiangyuan Holdings [4]. Group 4: Profile of Yu Faxiang - Yu Faxiang, born in 1971, founded Weixiang Decoration Company, the predecessor of Xiangyuan Holdings, in 1992, and later expanded into the cultural tourism sector [4]. - He successfully controlled multiple companies, including Xiangyuan Cultural Tourism and Jiaojian Co., Ltd., and made significant investments in Ocean Park Holdings, completing a comprehensive capital matrix [4].
浙商大佬俞发祥被采取刑事强制措施,旗下3家上市公司股价齐跌
2 1 Shi Ji Jing Ji Bao Dao· 2025-12-23 03:39
俞发祥目前手握交建股份(603815)、祥源文旅(600576)、海昌海洋公园等3家上市公司。 因"祥源系"超百亿元金融产品陷入兑付危机,浙商大佬俞发祥被推至风口浪尖。 12月22日晚,交建股份(603815.SH)、祥源文旅(600576.SH)等先后公告称,公司实控人俞发祥因涉嫌犯罪被绍兴市公安局 采取刑事强制措施,案件正在调查过程中。 值得一提的是,俞发祥目前手握交建股份、祥源文旅、海昌海洋公园(02255.HK)等3家上市公司,打造了一个横跨A股和H股, 涵盖地产、文旅、基建等多个板块,总资产超600亿元的文旅商业帝国。 从二级市场表现看,截至12月23日发稿,祥源文旅股价下跌2.96%、交建股份下跌4.52%,海昌海洋公园下跌5.21%。 尽管俞发祥并未在交建股份、祥源文旅担任任何职务,但其在另一家实控的港股上市公司海昌海洋公园中担任执行董事。 对此,海昌海洋公园22日当晚也紧急发布公告称,由于执行董事兼行政总裁俞发祥涉嫌犯罪被采取刑事强制措施,执行董事欧 阳明拟代为行使董事会主席、执行董事兼行政总裁之职责,直至另行通知为止。 "祥源系"金融产品在今年12月初被曝出现逾期兑付危机。 由于这些产品由祥 ...