MYSE(601615)
Search documents
明阳智能(601615):风电主业企稳,太空光伏带来价值重塑新机遇
NORTHEAST SECURITIES· 2026-03-09 08:12
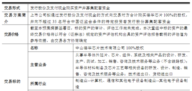
Investment Rating - The report initiates coverage with a "Buy" rating for the company, indicating an expected stock price increase of 5% to 15% over the next six months [7]. Core Insights - The company is projected to experience significant profit growth in 2025, with net profit attributable to shareholders expected to increase by 131.14% to 188.92%, and net profit excluding non-recurring items anticipated to grow by 230.66% to 344.68% [2]. - The recovery in offshore wind power installations in China is a key driver, with the company holding over 46GW in orders as of Q3 2025, leading to substantial growth in turbine delivery and sales revenue [2]. - The acquisition of Dehua Chip is aimed at enhancing the company's capabilities in space photovoltaic technology, which is expected to create new growth opportunities and reduce reliance on traditional wind power business cycles [3]. - The space photovoltaic sector is entering a rapid growth phase, with GaAs technology becoming the mainstream choice for solar wings due to its high efficiency and radiation resistance [4]. - The company’s revenue forecasts for 2025 to 2027 are projected at 373.86 billion, 452.48 billion, and 545.24 billion yuan respectively, with net profits expected to reach 9.24 billion, 14.95 billion, and 25.95 billion yuan [4]. Summary by Sections Financial Performance - For 2023, the company reported a revenue of 28,124 million yuan, which is expected to decline by 8.53% in 2024, followed by a significant increase of 37.66% in 2025 [6]. - The net profit for 2023 was 377 million yuan, with a projected increase to 924 million yuan in 2025, reflecting a growth rate of 166.94% [6]. - The earnings per share (EPS) is expected to rise from 0.15 yuan in 2024 to 0.41 yuan in 2025, and further to 1.15 yuan by 2027 [6]. Market Dynamics - The report highlights the competitive landscape in the space sector, with the U.S. and China leading in satellite launches and deployments, indicating a robust market for space photovoltaic technologies [4]. - The anticipated increase in satellite deployments and rocket launches is expected to drive demand for high-efficiency solar technologies, positioning the company favorably in the market [4].
政府工作报告两次提及氢能,菲律宾启动3.3GW海风招标
Ping An Securities· 2026-03-09 06:18
Investment Rating - The report maintains a "Strongly Outperform" rating for the industry [1]. Core Insights - The government work report emphasizes hydrogen energy, indicating a commitment to developing this sector [6]. - The Philippines has initiated a 3.3GW offshore wind tender, signaling growth potential in emerging offshore wind markets [5][10]. - The report highlights a decline in polysilicon prices, which may impact the solar energy sector negatively [5][6]. Summary by Sections Wind Power - The Philippines' Department of Energy has launched the fifth round of green energy auctions, offering 3.3GW of fixed-bottom offshore wind capacity, with results expected by September 22 [5][10]. - The wind power index decreased by 0.02%, outperforming the CSI 300 index by 1.04 percentage points, with a current PE_TTM valuation of approximately 25.45 times [3][11]. Solar Power - Polysilicon prices have significantly declined, with n-type polysilicon trading between 45,000 to 53,000 CNY per ton, averaging 48,300 CNY per ton, a decrease of 6.58% week-on-week [5][6]. - The solar equipment index fell by 2.38%, with specific declines in solar cell and module indices [3]. Energy Storage & Hydrogen Energy - The government work report mentions hydrogen energy twice, highlighting the establishment of a national low-carbon transition fund to foster new growth points in hydrogen and green fuels [6]. - The report suggests a high demand for new energy storage solutions, recommending investments in leading companies in the domestic and international markets [6]. Investment Recommendations - For energy storage, the report recommends focusing on large-scale storage and competitive companies like Sungrow Power and Huaneng [6]. - In the lithium battery sector, it suggests investing in companies like CATL and Penghui Energy, as the industry emerges from a price decline cycle [6]. - In wind power, it highlights opportunities in companies like Goldwind Technology and Mingyang Smart Energy, especially with the acceleration of deep-sea and floating wind projects [6]. - In solar power, it emphasizes the importance of companies involved in the BC cell industry and those with storage capabilities, such as LONGi Green Energy and Trina Solar [6].
电力设备及新能源周报20260308:美国750亿美元电网扩建,光储成发电装机核心驱动力
Guolian Minsheng Securities· 2026-03-09 00:25
Investment Rating - The report maintains a "Buy" rating for key companies in the electric equipment and new energy sectors, including CATL, Keda, and others [6][7]. Core Insights - The electric equipment and new energy sector saw a weekly increase of 0.55%, outperforming the Shanghai Composite Index, with lithium battery indices showing the highest growth at 2.07% [1]. - In February 2026, the overall car market showed signs of fatigue, but some new energy vehicle manufacturers achieved significant year-on-year growth, such as Zeekr with a 70% increase in deliveries [2][15]. - The U.S. plans to invest 86 GW in new utility-scale power generation capacity in 2026, marking the largest annual increase in over two decades, driven primarily by solar and battery storage [3][38]. Summary by Sections New Energy Vehicles - February 2026 saw a general decline in new energy vehicle deliveries due to the dual impact of the Spring Festival holiday and changes in new energy vehicle purchase tax policies, although some brands like Zeekr and NIO reported positive growth [2][15][23]. New Energy Generation - The U.S. is set for a historic increase in utility-scale power generation capacity in 2026, with solar and battery storage accounting for 79% of the planned new projects, including 43.4 GW of solar capacity [3][38][40]. Electric Equipment and Automation - The U.S. has approved a $75 billion transmission expansion project to build 765 kV ultra-high voltage lines, significantly increasing the transmission capacity to meet rising electricity demand [4][56]. - The first batch of equipment bids for the Southern Power Grid in 2026 totaled 800 million yuan, with Shanghai Siyuan High Voltage Switch Co., Ltd. winning the largest share [4][59]. Commercial Aerospace - The government has positioned the aerospace industry as a new pillar industry, emphasizing the accelerated development of satellite internet as part of national strategy [5]. Weekly Sector Performance - The electric equipment and new energy sector's performance was highlighted, with lithium battery indices leading the gains, while the new energy vehicle index experienced the largest decline [1].
电力设备及新能源周报20260308:美国750亿美元电网扩建,光储成发电装机核心驱动力-20260309
Guolian Minsheng Securities· 2026-03-08 23:30
Investment Rating - The report maintains a "Buy" rating for key companies in the electric equipment and new energy sectors, including Ningde Times, Keda Li, and others [6][7]. Core Insights - The electric equipment and new energy sector saw a weekly increase of 0.55%, outperforming the Shanghai Composite Index, with lithium battery indices showing the highest growth at 2.07% [1]. - In February 2026, the overall car market showed signs of fatigue, but some new energy vehicle manufacturers, such as Zeekr and NIO, reported significant year-on-year growth in deliveries [2][15]. - The U.S. plans to invest 86 GW in new utility-scale power generation capacity in 2026, marking the largest annual increase in over two decades, driven primarily by solar and battery storage [3][38]. - A $75 billion investment in transmission expansion projects in the U.S. aims to build 765 kV ultra-high voltage lines to meet rising electricity demand, with significant contracts awarded to various companies [4][56]. Summary by Sections New Energy Vehicles - February 2026 saw a general decline in new energy vehicle deliveries due to the dual impact of the Spring Festival holiday and changes in new energy vehicle purchase tax policies, although some brands like Zeekr and NIO achieved positive growth [2][15][23]. New Energy Generation - The U.S. is set for a historic increase in utility-scale power generation capacity in 2026, with solar and battery storage accounting for 79% of the planned new projects, including 43.4 GW of solar capacity [3][38][40]. Electric Equipment and Automation - The U.S. has approved $75 billion for transmission expansion projects, focusing on building ultra-high voltage lines to address increasing electricity demand, with significant contracts awarded to companies like Shanghai Siyuan High Voltage Switchgear [4][56][59]. Commercial Aerospace - The government has positioned the aerospace industry as a new pillar industry, emphasizing the accelerated development of satellite internet, indicating a strategic shift in national priorities [5]. Weekly Sector Performance - The electric equipment and new energy sector outperformed the Shanghai Composite Index, with lithium battery indices leading the gains, while new energy vehicle indices experienced declines [1].
风电行业周报(20260224-20260227):本周风电设备(申万)指数表现
Guoxin Securities Co., Ltd· 2026-03-06 10:00
Investment Rating - The report maintains a "Positive" outlook for the wind power industry, expecting the industry index to outperform the market index by over 5% in the next six months [8]. Core Insights - The wind power industry is experiencing a recovery in profitability and an optimization of its structure, driven by stabilizing wind turbine prices, accelerated onshore wind installations, and favorable offshore wind policies. Long-term benefits are anticipated from breakthroughs in deep-sea technology and global expansion [3]. - The domestic public bidding capacity for wind power units in Q1 2025 is projected to be 28.6 GW, reflecting a year-on-year increase of 22.7%. The average bidding price for 3MW wind turbines in Q3 2025 is expected to be 1610 CNY/KW, up by 9.2% year-on-year [22][33]. Summary by Sections Wind Power Sector Weekly Market Review - During the period from February 24 to February 27, 2026, the Shanghai Composite Index increased by 1.08%, while the Shenwan Electric Equipment Index rose by 1.89%, ranking 16th among 31 industry indices. The wind power equipment index surged by 8.34%, outperforming the index by 0.81 percentage points [13][16]. - Notable performers in the wind power equipment sector included Feiwo Technology, Goldwind Technology, and Daikin Heavy Industries, while companies like Shuangyi Technology and Mingyang Smart Energy saw declines [20] Bidding and Raw Material Price Situation - The report highlights fluctuations in raw material prices, with iron ore futures closing at 750 CNY/ton, up by 4.5 CNY/ton. The prices for copper and aluminum were reported at 13439.5 and 3157.5 USD/ton, respectively, reflecting increases of 5.4% and 3.4% [2][26]. Company and Industry Events - The report details significant projects, including the 1200MW offshore wind project by Datang Group, which is set to install 60 units of 10MW wind turbines. The project is expected to enhance the offshore wind capacity in Hainan Province [34]. - In Germany, the offshore wind capacity has surpassed 10GW, marking a significant milestone in the country's renewable energy development [36].
明阳智能(601615) - 关于明阳智慧能源集团股份公司2026年第二次临时股东会的法律意见书
2026-03-02 10:15
ONG LUN t - urtnership 北京市中伦(深圳)律师事务所 关于明阳智慧能源集团股份公司 2026 年第二次临时股东会的 法律意见书 二〇二六年三月 l 法律意见书 北京市中伦(深圳)律师事务所 北京市中伦(深圳)律师事务所(以下简称"本所")受明阳智慧能源集团 股份公司(以下简称"公司")委托,指派周雨翔律师、胡方正律师出席并见证 公司 2026年第二次临时股东会(以下简称"本次股东会"),并依据《中华人民 共和国公司法》(以下简称"《公司法》")、《中华人民共和国证券法》〈以 下简称"《证券法》")、《上市公司股东会规则》(以下简称"《股东会规则》") 以及《明阳智慧能源集团股份公司章程》(以下简称"《公司章程》")等有关规定, 就本次股东会的召集、召开程序、出席现场会议人员的资格、召集人资格、会议 表决程序及表决结果等事项出具本法律意见书。 为出具本法律意见书,本所律师审查了公司本次股东会的有关文件和材料。 本所律师得到公司如下保证,即其已提供了本所律师认为出具本法律意见书所必 需的材料,所提供的原始材料、副本、复印件等材料、口头证言均符合真实、准 确、完整的要求,有关副本、复印件材料与 ...
明阳智能(601615) - 2026年第二次临时股东会决议公告
2026-03-02 10:15
证券代码:601615 证券简称:明阳智能 公告编号:2026-023 明阳智慧能源集团股份公司 2026年第二次临时股东会决议公告 本公司董事会及全体董事保证本公告内容不存在任何虚假记载、误导性陈述 或者重大遗漏,并对其内容的真实性、准确性和完整性承担法律责任。 重要内容提示: 本次会议是否有否决议案:无 (四) 表决方式是否符合《公司法》及《公司章程》的规定,股东会主持情况 等。 (一) 股东会召开的时间:2026 年 3 月 2 日 (二) 股东会召开的地点:广东省中山市火炬开发区火炬路 22 号明阳工业园, 明阳智慧能源集团股份公司 5 楼会议室 (三) 出席会议的普通股股东和恢复表决权的优先股股东及其持有股份情况: 本次股东大会由公司董事会召集,董事长张传卫先生主持。会议采取现场投 票及网络投票相结合的方式召开并表决。会议的召集和召开符合《公司法》、《公 司章程》的规定。 (五) 公司董事和董事会秘书的出席情况 二、 议案审议情况 (一) 非累积投票议案 一、 会议召开和出席情况 | 1、出席会议的股东和代理人人数 | 1,292 | | --- | --- | | 2、出席会议的股东所持有表决权的 ...
人形机器人惊艳亮相春晚,储能电芯集采涨价
Huaan Securities· 2026-03-01 10:45
Investment Rating - The industry investment rating is "Overweight" [2] Core Insights - The report highlights a significant increase in demand for energy storage, driven by rising prices of energy storage cells and the establishment of a European factory by Sungrow [5][18] - The wind energy sector continues to experience high demand, with notable growth in both onshore and offshore wind installations in China [20][21] - The photovoltaic sector achieved a record high of 316.57 GW in new installations for 2025, indicating strong growth potential [22][23] - The hydrogen energy sector is accelerating due to supportive policies and the establishment of a comprehensive hydrogen energy industry system in regions like Beijing-Tianjin-Hebei [25][26] - The electricity grid equipment sector is undergoing reforms to enhance market efficiency and support the integration of renewable energy sources [32] Summary by Sections Energy Storage - Energy storage cell procurement prices are rising, and there is a clear demand support for energy storage in the future [5] - The report suggests focusing on large-scale energy storage and overseas household storage expectations [19] Wind Energy - The ranking of wind turbine manufacturers in China has changed, with Goldwind, Yunda, and Mingyang leading the market [20] - In 2025, China is expected to add 110 GW of onshore wind and 6.59 GW of offshore wind capacity [21] Photovoltaics - The National Energy Administration reported a total of 316.57 GW of new photovoltaic installations in 2025, marking a historic high [22] - The report emphasizes the importance of expanding green electricity applications and the role of solar energy in future power production [23] Hydrogen Energy - The hydrogen energy industry is experiencing rapid development, with significant policy support and a focus on building a comprehensive hydrogen energy ecosystem [25][27] - The report highlights the successful demonstration of fuel cell vehicles in the Beijing-Tianjin-Hebei region [26] Electricity Grid Equipment - The State Council has issued opinions to deepen electricity system reforms, aiming to enhance market mechanisms and improve resource allocation [32] - The report notes that the electricity market has seen significant growth, with market transactions increasing substantially since 2015 [32] Electric Vehicles - New tariffs in the U.S. favor energy storage cells, and there is a recommendation to invest in undervalued battery segments [35] - The report mentions Tesla's plans to increase investments in AI and energy sectors in China [36] Humanoid Robots - Humanoid robots made a significant appearance at the Spring Festival Gala, showcasing advancements in motion control and human-robot interaction [38] - The report suggests investing in the robotics supply chain, particularly in companies demonstrating technological breakthroughs [42]
欧洲海风本土单桩产能再紧张,“十五五”期间将加大氢能政策支持力度





GOLDEN SUN SECURITIES· 2026-03-01 08:49
Investment Rating - The report maintains a positive outlook on the renewable energy sector, particularly in solar and wind energy, with specific recommendations for companies involved in these industries [1][2][3]. Core Insights - The report highlights the tightening of local monopile production capacity in European offshore wind, suggesting a favorable environment for Chinese companies to expand internationally [2]. - In the solar sector, silicon wafer prices are under pressure while battery component prices remain stable, indicating a potential market adjustment [1][14]. - The hydrogen energy sector is set to receive increased policy support during the 14th Five-Year Plan, with a projected doubling of renewable hydrogen production capacity by the end of 2025 [3][18]. - The energy storage market is experiencing significant growth, with a marked increase in project scale and a forecasted rise in lithium carbonate prices impacting storage system costs [4][20]. Summary by Sections Solar Energy - Silicon prices are declining, with N-type G10L monocrystalline silicon wafers averaging 1.10 RMB per piece, down 8.33% from previous levels [1][14]. - The average price for N-type battery cells remains stable at 0.44 RMB per watt, with distributed component prices ranging from 0.75 to 0.88 RMB per watt [1][14]. - Key companies to watch include Tongwei Co., GCL-Poly, LONGi Green Energy, and JA Solar, focusing on supply-side reform and new technology opportunities [1][15]. Wind Energy & Grid - Ørsted has terminated its contract with SeAH Wind for the Hornsea 3 offshore wind project due to production delays, highlighting the challenges in local monopile production [2][16]. - The report suggests monitoring companies like Dajin Heavy Industry and Tianjun Wind Power as they expand internationally [2][16]. - The wind turbine sector is expected to see profitability improvements in 2026, with companies like Goldwind and Mingyang Smart Energy being key players [2][17]. Hydrogen Energy - The National Energy Administration plans to enhance policy support for hydrogen energy during the 14th Five-Year Plan, aiming for over 250,000 tons of renewable hydrogen production capacity by 2025 [3][18]. - Recommended companies include Shuangliang Eco-Energy and Huadian Heavy Industries, focusing on equipment manufacturing and hydrogen compression technology [3][18]. Energy Storage - In January 2026, the domestic energy storage EPC bidding scale reached 4.92 GW, with a total installed capacity of 12.42 GWh, reflecting over 30% growth compared to the previous year [4][19]. - The report emphasizes the importance of companies like Sungrow Power Supply and Aiko Solar in the energy storage market, which is expected to grow significantly [4][24]. New Energy Vehicles - In March 2026, domestic battery production is projected to reach 149.59 GWh, with a 21.93% month-on-month increase, indicating strong demand despite concerns over subsidy reductions [5][25]. - Key players in the battery sector include CATL and BYD, with a focus on maintaining resilience in battery demand [5][26].
华能新能源与明阳智能取得储能式海上风力发电设备专利
Sou Hu Cai Jing· 2026-02-27 08:06
Group 1 - The State Intellectual Property Office of China has granted a patent to Huaneng (Lingao) New Energy Co., Ltd. and Mingyang Smart Energy Group Co., Ltd. for a "storage-type offshore wind power generation device and its usage method" with the authorization announcement number CN120867954B, applied on September 2025 [1] - Huaneng (Lingao) New Energy Co., Ltd. was established in 2023, located in a county-level administrative region, primarily engaged in electricity and heat production and supply, with a registered capital of 856 million RMB. The company has participated in 141 bidding projects and holds 98 patents, along with 9 administrative licenses [1] - Mingyang Smart Energy Group Co., Ltd. was founded in 2006, located in Zhongshan, primarily engaged in electrical machinery and equipment manufacturing, with a registered capital of approximately 2.261 billion RMB. The company has invested in 153 enterprises, participated in 2,558 bidding projects, holds 50 trademarks, 1,988 patents, and possesses 155 administrative licenses [1]