豪华体验
Search documents
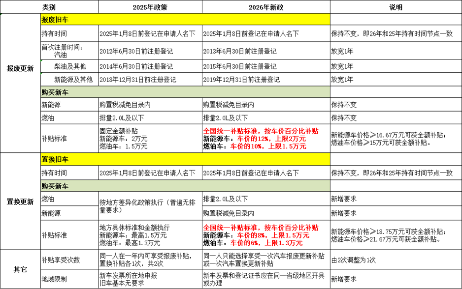
崔东树:国补退坡叠加消费升级 2026中国汽车消费进入高端化周期
智通财经网· 2026-01-20 03:27
Core Viewpoint - The Chinese automotive market is shifting from a "price war" to a "value competition" as policies encourage technological upgrades and quality consumption, particularly with the implementation of new subsidy policies in 2026 [1][3][12] Policy Changes - The new policies for 2026 will include a shift from universal subsidies to percentage-based subsidies based on vehicle prices, with a maximum of 20,000 yuan for new energy vehicles priced above 166,700 yuan and 15,000 yuan for fuel vehicles priced at or above 150,000 yuan [2] - The holding time for scrapped vehicles remains unchanged, while the first registration date for vehicles eligible for scrapping has been relaxed by one year [2] - The number of vehicles eligible for subsidies is expected to decrease, indicating a move away from price-based competition [2] Market Trends - The market is showing a trend of "volume decline and price increase," with the average retail price of passenger cars rising from 151,000 yuan in 2019 to 183,000 yuan in 2023, and expected to stabilize around 184,000 yuan in 2024 [4] - Over 63% of consumers are setting their budget for the next vehicle at 300,000 yuan or more, indicating a shift towards higher-value purchases [4] Consumer Behavior - Consumers are increasingly focused on tangible luxury experiences rather than brand prestige, leading to a decline in demand for low-priced "pseudo-luxury" models [5][10] - The emphasis is shifting towards practical features such as comfort, driving assistance, and overall quality, with brands like GAC Toyota responding to these demands by enhancing their product offerings [6][11] Competitive Landscape - Traditional luxury brands are adjusting their strategies to focus on user needs rather than just selling brand prestige, with features like heated and ventilated seats becoming standard [10] - New energy vehicle brands are also learning from traditional automakers, focusing on core functionalities and improving user experience [11] - The automotive industry is entering a new competitive cycle centered on long-term user value, with companies that understand user needs and provide solid experiences likely to succeed [3][12]
智己闯入“九系”修罗场
Hua Er Jie Jian Wen· 2025-11-13 09:17
Core Insights - The launch of the IM LS9 by SAIC Group marks a significant step in the luxury SUV market, aiming to compete with established brands and attract affluent consumers [2][3][4] - The LS9 features innovative technologies and unique design elements, such as heated flooring and a spacious interior, targeting a specific demographic of middle-aged consumers [2][5][6] Group 1: Product Features and Market Positioning - The LS9 is positioned as a flagship model, incorporating advanced technologies like Momenta's intelligent driving solutions and a digital chassis [2][5] - The vehicle's pricing strategy is aggressive, starting at 322,800 yuan, which is lower than competitors like Li Auto L9 and AITO M9, aiming to attract price-sensitive consumers [5][6] - The LS9's design focuses on user experience, offering features like 24-hour hot water and spacious seating arrangements, catering to the lifestyle needs of its target audience [2][8] Group 2: Market Dynamics and Competitive Landscape - The high-end SUV market is becoming increasingly competitive, with numerous brands launching flagship models, leading to a "red ocean" scenario for vehicles priced above 300,000 yuan [3][4] - The profitability of high-end models is appealing to manufacturers, as they offer healthier margins compared to lower-priced segments [4][5] - The LS9's success is crucial for SAIC Group, as it seeks to demonstrate its capability in the luxury and intelligent driving sectors, impacting investor confidence in the company's future [5][6] Group 3: Consumer Insights and Target Demographics - The target demographic for the LS9 includes affluent consumers, particularly men over 40, who prefer larger vehicles but have previously faced challenges with driving them [3][13] - The vehicle aims to balance comfort and driving performance, addressing consumer preferences for both family usability and driving enjoyment [11][12] - The LS9's features are designed to resonate with users' deeper needs, such as the inclusion of heated flooring, which reflects a focus on enhancing the overall user experience [17]
深蓝汽车南京数智工厂正式挂牌,引领中国智造全球出海
Jiang Nan Shi Bao· 2025-09-24 11:58
Core Viewpoint - The establishment of the Deep Blue Automotive Nanjing Smart Factory marks a significant step for Chinese manufacturing in the global market, showcasing advanced manufacturing capabilities and a commitment to sustainability and high-quality production standards [1][6]. Group 1: Manufacturing Capabilities - The Nanjing Smart Factory is recognized as a national-level 5G smart factory, emphasizing "top quality, extreme efficiency, and net-zero carbon" as its core features [1]. - The factory integrates a comprehensive quality control system with 11 quality gates to ensure that every vehicle meets top industry standards [2]. - It utilizes advanced technologies such as industrial internet, big data, and artificial intelligence, achieving a production efficiency improvement of 10% and a vehicle output of one car every 102 seconds [3]. Group 2: Environmental Commitment - The factory has achieved net-zero carbon emissions by reducing carbon output from 461 kg per vehicle to zero through various initiatives, including low-carbon process design and smart energy management [3]. - It serves as a benchmark for the automotive industry in implementing the national "dual carbon" strategy, providing a replicable model for green transformation [3]. Group 3: Product Development - The newly launched Deep Blue S07 SUV is positioned as a luxury model with advanced smart technology, featuring the Huawei QianKun ADS 4 SE high-level intelligent driving system and Qualcomm Snapdragon 8295P chip [4]. - The S07 offers a range of customization options, allowing users to define their vehicles according to personal preferences, thus promoting a personalized production model [3][4]. Group 4: Market Performance - During the pre-sale period, the Deep Blue S07 received over 20,000 orders, indicating strong market demand driven by its competitive features such as a maximum range of 550 km and luxury interior options [5]. - The vehicle's successful market entry reflects both sales performance and positive user feedback, enhancing its reputation in the automotive sector [5]. Group 5: Strategic Support and Global Reach - Deep Blue Automotive, as a core brand under Changan Automobile, is positioned for accelerated growth with strong backing in technology development and financial investment [6]. - The Nanjing Smart Factory has already exported vehicles to over 70 countries and regions, contributing to the expansion of China's high-end automotive market share globally [6].
别克高端新能源子品牌“至境”首款旗舰轿车——至境L7全国首秀
Qi Lu Wan Bao· 2025-09-15 13:20
Core Viewpoint - The Buick Zhijing L7, a luxury electric vehicle, showcases advanced technology and design, aiming to redefine the luxury electric car segment with its innovative features and performance metrics [1][4][19]. Group 1: Product Features - The Zhijing L7 is built on the "Xiaoyao" super fusion architecture, integrating top technologies in driving, assisted driving, and luxury comfort, making it a leading model in the industry [2][4]. - It features the "Zhenlong" range extension system, providing a maximum power output of 252 kW, equivalent to a 3.0T V6 engine, with a 0-100 km/h acceleration time of just 5.9 seconds [4]. - The vehicle offers a pure electric range of 302 km and a comprehensive range of 1420 km, addressing common concerns about electric vehicle range and charging frequency [4][5]. Group 2: Technology and Innovation - The Zhijing L7 is equipped with the latest Qualcomm SA8775P chip, delivering 72 TOPS of neural network computing power for an enhanced smart cabin experience [8][10]. - It introduces the "Xiaoyao Zhixing" assisted driving system, featuring the Momenta R6 flywheel model, which provides comprehensive driving assistance capabilities [6][10]. - The vehicle's smart cabin includes a 50-inch panoramic AR-HUD and a 15.6-inch smart central control screen, allowing for customizable displays and immersive interactions [8][13]. Group 3: Design and Comfort - The Zhijing L7 boasts a spacious interior with dimensions of 5032mm x 1952mm x 1500mm and a wheelbase of 3000mm, reflecting its status as a luxury sedan [11][19]. - The interior design incorporates high-quality materials and innovative features, such as the first dual 120° zero-gravity seats in its class, enhancing passenger comfort [16][18]. - The vehicle's luxury features include a 27-speaker Buick Sound system and a quiet cabin environment, achieving a noise level comparable to a library at 22 decibels [16][19]. Group 4: Market Positioning - The Zhijing L7 represents Buick's strategic move to redefine its brand value in the new energy era, combining global automotive expertise with local innovation [19]. - With its advanced range extension technology and superior smart features, the Zhijing L7 aims to compete in the top tier of the new energy vehicle market [19].
无限「新」境,英菲尼迪全球旗舰车型QX80中国首秀
Zhong Guo Qi Che Bao Wang· 2025-04-23 01:30
Group 1 - The Shanghai International Automobile Industry Exhibition 2025 opened on April 23, showcasing Infiniti's theme "Power of Nature" and featuring the debut of the new QX80 in China [1] - The new QX80 is a full-size SUV with dimensions of 5,365×2,030×1,945 mm, embodying Infiniti's "Artistry in Motion" design language, combining aesthetics, craftsmanship, and advanced technology [4] - The interior of the QX80 features custom Burgundy red semi-aniline leather seats, laser-etched wood trim, and a spacious three-row layout, providing a first-class luxury experience [5] Group 2 - The QX80 is powered by a VR series 3.5L V6 twin-turbo engine, delivering 450 horsepower and 700 N·m of torque, paired with an electronic air suspension system for a comfortable driving experience [6] - The vehicle emphasizes safety with a high-strength body and advanced features like the ProPILOT driver assistance system, achieving the "TOP SAFETY PICK+" rating from IIHS [7] - Infiniti aims to enhance its brand presence in China with immersive sensory experiences at the exhibition, including a large waterfall screen and collaborations with fragrance and audio brands [10][12] Group 3 - Infiniti is committed to revitalizing its global image in the Chinese market, with ongoing store renovations and a focus on providing exceptional products and services [14] - The exhibition runs from April 23 to May 2, featuring key models like the QX80, QX60, and QX50 at the Infiniti booth [16]