ESG发展
Search documents
2026年全球信用风险八大展望报告-联合资信
Sou Hu Cai Jing· 2026-02-04 16:59
Global Economic Landscape - The global economic growth rate is projected to be around 3.0% in 2026, with the US stabilizing at approximately 2%, while the EU and Japan are expected to grow at 1.4% and 0.5% respectively [2][36] - Emerging economies like China, India, and the UAE are maintaining mid-to-high-speed growth, becoming significant engines of global economic development [2][43] Fiscal Policies - Expansionary fiscal policies are becoming mainstream, with developed and emerging economies maintaining high fiscal deficit rates of around 5.0% and 6.0% respectively, leading to rising government debt levels [2][36] - The sustainability of government debt is increasingly being challenged, particularly in the US and Japan [2][36] Supply Chain Restructuring - The trend of localization and regionalization is reshaping global supply chains, with the US controlling high-end segments, China becoming an indispensable "central node," and ASEAN and Latin America attracting investments due to their geographical advantages [2][36] Commodity Prices - Commodity price trends are diverging, with gold prices expected to rise above $6,000 per ounce driven by geopolitical risks and Fed rate cut expectations, while international crude oil prices may further decline to around $57 per barrel [2][36] Technological and ESG Developments - The AI sector continues to innovate, with multi-agent systems and humanoid robots gaining attention, although investment bubble risks exist [2][36] - ESG development is progressing with significant disparities, as Europe leads, China advances steadily, and the US lags behind, moving towards sustainable development [2][36] Geopolitical Risks - Geopolitical conflicts are identified as the largest risk in 2026, with the US executing Monroe Doctrine in the Western Hemisphere and increasing tensions in regions like Latin America and the Arctic [7][15] - The ongoing Russia-Ukraine conflict is likely to continue as a war of attrition, while the Middle East faces heightened risks due to the spillover effects of the Israel-Palestine conflict [15][20] Central Bank Policies - There are significant differences in global central bank monetary policies, with the Fed expected to adopt a more accommodative stance, potentially cutting rates 2-3 times in 2026 [24][27] - The European Central Bank is likely to maintain a "middle strategy," keeping rates around 2% to balance inflation and growth [28][30] - The Bank of Japan is expected to continue raising rates to around 1%, facing challenges from policy contradictions and currency pressures [34][36]
海口国家高新区入选国家级零碳园区建设名单
Hai Nan Ri Bao· 2025-12-28 01:22
海南日报讯(海南日报全媒体记者 郭萃 王培琳)日前,国家发展改革委办公厅、工业和信息化部办 公厅、国家能源局综合司印发《国家级零碳园区建设名单(第一批)》,纳入全国52个园区。海口国家高 新区是我省唯一入选的园区,将用5年时间打造具有海南自贸港特色的零碳园区"样板间",为海南建设 低碳岛发挥示范引领作用。 海口国家高新区相关负责人表示,下一步,园区将按照批复的实施方案,构建新型能源体系、打造 绿色发展能源底座,建立零碳管理体系和市场价格机制,聚集绿色低碳产业要素,保障企业全面绿色转 型升级,为园区新质生产力发展提供绿色动力。 海口国家高新区一直将绿色发展的理念贯穿发展各环节,坚持差异化、特色化、协同化产业发展路 径,绿色产业链日趋成熟,建成了亚洲制药、齐鲁制药等22个国家级和省级"绿色工厂",打造"绿色+智 造"产业生态圈,探索出一条"绿色能源生产绿色产品"的ESG发展路径,为海南自贸港提供了绿色工业 样本。 据悉,海口国家高新区国家级零碳园区建设将充分发挥海南自贸港开放和生态优势,围绕能源零 碳、产业降碳、建筑减碳、交通脱碳、智慧管碳、长效制碳,构建"光伏+生物质能+风电+氢能"多能互 补的能源体系,构筑" ...
2025中国酒店与餐饮业品牌发展大会举行
Ren Min Wang· 2025-11-27 06:21
Core Insights - The "2025 China Hotel and Catering Industry Brand Development Conference" was held in Sanya, focusing on the themes of quality, intelligence, integration, greening, and internationalization in the industry [1][2] - The conference aims to create a national platform for brand display and industry collaboration, injecting new momentum into the high-quality development of the accommodation and catering sectors [1] Group 1: Conference Highlights - The conference included a main forum, 10 specialized activities, 4 standards, 2 thematic seminars, 5 major training sessions, 6 themed exhibition areas, and various supporting activities [1] - A discussion on the "14th Five-Year Plan" for the hotel and catering industry was held, focusing on the opportunities presented by the Hainan Free Trade Port [2] Group 2: Policy and Standards - The conference released the "Guiding Opinions on Promoting High-Quality Development of the Accommodation Industry" and a hotel brand value assessment system, aiming to guide enterprises towards greening and quality improvement [2] - The "2025 China Accommodation Industry Green Development Report" and annual green index analysis were published, emphasizing the industry's shift towards green operations and low-carbon management [2] Group 3: Talent Development and Training - A talent cultivation and supply-demand matching meeting was organized to facilitate deep exchanges and precise cooperation between schools and enterprises, providing stable talent support for industry development [3] - Various training programs were launched, including hotel asset manager training and national standard green hotel evaluator training, aimed at enhancing the quality of industry professionals [3]
樊庆:深度融入国家双碳战略全局 守护地球第三极的纯净生态
Xin Hua Cai Jing· 2025-11-22 06:02
Core Viewpoint - The forum on green low-carbon and ESG development held in Chengdu emphasizes the integration of hydrogen energy industry with ESG principles, showcasing a commitment to sustainable development [1] Group 1: Company Initiatives - Tibet Airlines has deeply integrated green development into its operations, aligning with national dual carbon strategies and local development goals over the past decade [1] - The company is focused on optimizing fleet structure and improving flight efficiency to achieve carbon peak and carbon neutrality targets [1] - Tibet Airlines is promoting the use of sustainable aviation fuels and enhancing ground operations' greening efforts to build a low-carbon, efficient, and sustainable air transport system [1] Group 2: Industry Impact - The forum gathered representatives from government, industry, academia, and enterprises to discuss new directions and paths for green low-carbon and ESG development [1] - The commitment to green transformation and sustainable practices is seen as a contribution to creating a beautiful China where humans and nature coexist harmoniously [1]
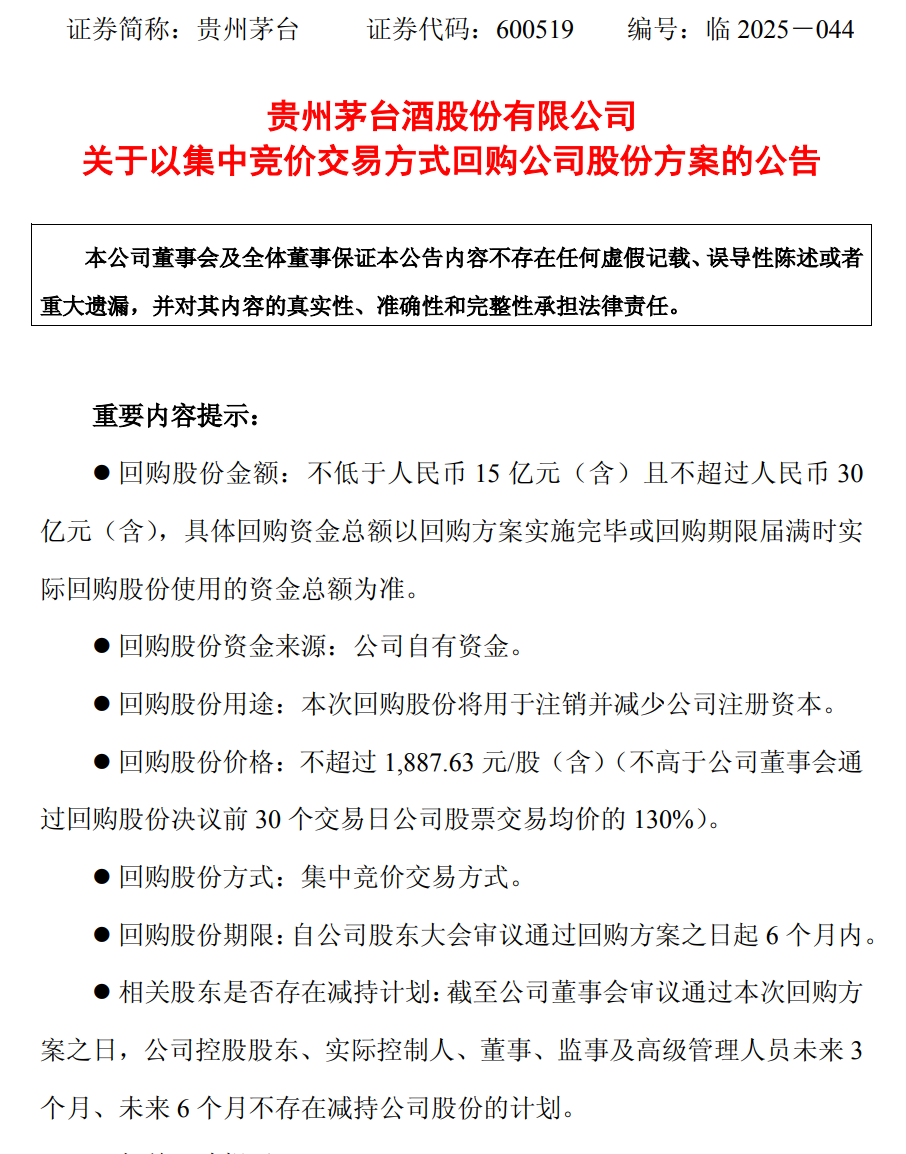
贵州茅台:回购+分红超300亿元
Jin Rong Shi Bao· 2025-11-06 08:09
Core Viewpoint - Guizhou Moutai announced a second round of share buybacks, planning to repurchase shares with a total fund of no less than 1.5 billion yuan and no more than 3 billion yuan, with a maximum buyback price of 1887.63 yuan per share [1][5] Group 1: Share Buyback Details - The buyback shares will be used for cancellation and reduction of the company's registered capital [5] - The buyback plan requires approval from the company's shareholders' meeting [5] - If the maximum buyback fund of 3 billion yuan is fully utilized, it would account for approximately 0.98% of total assets, 1.17% of net assets attributable to shareholders, and 1.88% of cash and cash equivalents as of September 30, 2025 [6] Group 2: Previous Buyback and Dividend Distribution - On August 30, Guizhou Moutai completed a previous buyback, repurchasing 3.9276 million shares at an average price of 1527.65 yuan per share, totaling approximately 6 billion yuan [6] - The company plans to distribute a cash dividend of 23.957 yuan per share (including tax), totaling over 30 billion yuan (including tax) to all shareholders for the mid-term profit distribution in 2025 [6] Group 3: Strategic Goals and Market Positioning - Guizhou Moutai aims to normalize market value management and establish a high-level shareholder return framework through regular cash dividends, share buybacks, and promoting major shareholder increases [8] - The company will maintain a stable and sustainable shareholder return strategy, with annual and mid-term dividends, while dynamically optimizing based on operating performance and cash flow [8] - The company is committed to high-quality development amidst industry challenges, balancing short-term interests with long-term growth and quality [9]
大手笔回购+分红300亿元!贵州茅台,大动作
Zhong Guo Zheng Quan Bao - Zhong Zheng Wang· 2025-11-05 15:25
Core Viewpoint - Guizhou Moutai is taking significant actions post-leadership change, focusing on share buybacks and cash dividends to enhance investor confidence amid industry challenges [2][3]. Group 1: Share Buyback - Guizhou Moutai plans to repurchase shares using self-owned funds ranging from 1.5 billion to 3 billion yuan, with a maximum buyback price of 1887.63 yuan per share [3][4]. - As of September 30, 2025, the total assets of Guizhou Moutai are 304.738 billion yuan, with net assets attributable to shareholders at 257.070 billion yuan, and cash and cash equivalents at 159.502 billion yuan [4]. - If the maximum buyback amount of 3 billion yuan is fully utilized, it would represent approximately 0.98% of total assets, 1.17% of net assets, and 1.88% of cash and cash equivalents [4]. Group 2: Cash Dividends - Guizhou Moutai announced a cash dividend of 23.957 yuan per share (including tax), totaling approximately 30 billion yuan (including tax) based on the total shares as of September 30, 2025 [5]. - From 2020 to 2024, Guizhou Moutai's total cash dividends amounted to 238.996 billion yuan, accounting for 74% of the total net profit during the same period [5][6]. Group 3: Strategic Initiatives - The company aims to establish a new high-level shareholder return framework through regular cash dividends, share buybacks, and promoting major shareholder increases [6][7]. - Guizhou Moutai will adhere to a cash dividend plan for 2024-2026, maintaining a biannual dividend rhythm while optimizing strategies based on performance and cash flow [7]. - The company is committed to balancing stability and adaptability in response to the evolving white liquor market, focusing on high-quality marketing and sustainable development practices [7].
章源钨业(002378) - 002378章源钨业投资者关系管理信息20250912
2025-09-12 10:01
Group 1: Company Overview - The company primarily engages in the exploration and utilization of tungsten mining resources, producing ammonium paratungstate (APT), tungsten oxide, tungsten powder, tungsten carbide powder, thermal spray powder, and hard alloys [2][3] - It has established an integrated production system covering upstream exploration, mining, midstream smelting, and downstream deep processing, making it one of the few companies in China with a complete tungsten industry chain production capacity [2] Group 2: Mining Operations - In the first half of 2025, the company produced 1,849.93 tons of tungsten concentrate (WO3 65%), a year-on-year increase of 3.24%; tin concentrate production was 426.12 tons, up 2.71%; and copper concentrate production was 180.61 tons, up 2.02% [4] - The company is advancing resource integration and enhancing mining efficiency through mechanization, aiming to increase the output of tungsten, tin, and copper [4][5] Group 3: Cost and Procurement - Mining costs are influenced by geological conditions, ore grades, management levels, and labor costs, leading to variability across different mines [7] - The company self-produces all tungsten concentrate for internal use and procures additional tungsten concentrate and APT externally, ensuring stable supply through rigorous supplier evaluations [8] Group 4: Market Impact and Sales Performance - The rise in tungsten concentrate prices positively impacts the company, but significant fluctuations in raw material prices can affect production costs and operational performance [9] - In the first half of 2025, tungsten powder sales reached 2,657.83 tons, a 43.68% increase; tungsten carbide powder sales were 2,975.12 tons, up 19.25%; however, hard alloy sales decreased by 7.17% to 573.92 tons [10][11] Group 5: Future Development - The company focuses on efficient utilization and development of tungsten resources, emphasizing high-performance, high-precision, and high-value-added hard alloy R&D and production [11] - Plans include integrating mining resources, advancing digital transformation in production, and establishing a sustainable development system to promote green and high-quality ESG growth [11]
中国海外发展(00688) - 2025 H1 - 电话会议演示
2025-08-27 07:00
2025 Interim Results Investor Presentation August 2025 Contents 1. Results Highlights 5. ESG Development 2. Scale & Profitability Strengths 6. Outlook 3. Financial Stability Strengths 7. Appendices 4. Competitive Development Strengths Beijing | Corniche 1. Results Highlights 2025 Interim Results Highlights Sales remained among the top in the industry Contracted sales 120.15b Leading sales scale in first-tier cities Contracted sales in Hong Kong, Beijing, Shanghai, Guangzhou and Shenzhen 55.64b Leading marke ...
波司登(03998):发布ESG报告,高分红具备吸引力
HTSC· 2025-07-29 08:49
Investment Rating - The investment rating for the company is "Buy" with a target price of HKD 5.50 [3]. Core Views - The company reported revenue growth of 11.6% year-on-year to HKD 25.90 billion and a net profit increase of 14.3% to HKD 3.51 billion for the fiscal year 2024/25, indicating stable growth in its core business segments [1][6]. - The company maintains a high dividend payout ratio of over 80%, which is attractive to investors [1]. - The focus on fashion functional technology apparel and continuous improvement in channel management are expected to drive revenue growth in the future [1][6]. Revenue and Profit Forecast - For FY26, the company expects revenue growth of approximately 10% for its main brand, Bosideng, and around 20% for the Snow Flying brand, driven by innovative products and an extended Spring Festival peak season [2][6]. - The company anticipates a revenue of HKD 28.47 billion for FY26, with a year-on-year growth of 9.91% [9]. Margin and Efficiency - The gross margin for FY25 decreased by 2.3 percentage points to 57.3%, primarily due to structural adjustments in business segments [4]. - Despite the margin pressure, operating profit margin improved by 0.3 percentage points to 19.2% due to enhanced operational efficiency and reduced distribution and administrative expenses [4]. ESG Performance - The company has achieved an ESG rating upgrade from A to AA by MSCI, positioning it as a leader in the textile and apparel industry in terms of sustainability [5]. - The company has implemented a comprehensive ESG strategy focusing on sustainability across its entire value chain [5]. Valuation Metrics - The company is projected to have a PE ratio of 13.9x for FY26, reflecting its operational efficiency and leading ESG development [6]. - The estimated EPS for FY26 is projected at RMB 0.36, with a dividend yield of 5.74% [9].
兰州银行上市3周年:构建科学稳健管理体系 迈向高质量发展新阶段
Zhong Guo Jin Rong Xin Xi Wang· 2025-04-22 09:29
Group 1: Core Strategy and Vision - Lanzhou Bank aims to build a "respected and distinctive boutique bank," focusing on the dynamic balance of "quality, efficiency, and scale" to optimize its asset-liability structure, improve asset quality, enhance profitability, and advance digital transformation [1] Group 2: Corporate Governance - The bank has prioritized optimizing its corporate governance system, establishing a modern governance framework based on "three meetings and one layer," ensuring clear responsibilities and effective checks and balances among governance bodies [2] - In August of last year, Lanzhou Bank completed the re-election of its board of directors and supervisory board, further optimizing its governance structure [2] - The bank actively promotes the independent director system, ensuring their decision-making, supervision, and consultation roles are effectively fulfilled [2][3] Group 3: Information Disclosure and ESG Practices - Lanzhou Bank adheres to relevant laws and regulations to enhance its information disclosure quality, ensuring compliance and timely, accurate, and fair information dissemination to protect investors' rights [4] - The bank has been recognized for its investor relations management, holding regular investor communication events and receiving awards for its annual report practices [4] - Lanzhou Bank has committed to sustainable development, voluntarily disclosing its first ESG report in April 2024 and receiving multiple awards for its ESG practices [4] Group 4: Financial Performance and Shareholder Returns - Over the past three years, Lanzhou Bank has distributed a total cash dividend of 2.108 billion yuan, exceeding its total fundraising amount, demonstrating its commitment to shareholder returns [5] Group 5: Internal Control and Talent Development - The bank is enhancing its internal control system through organizational optimization and digital transformation, aiming to improve compliance management and operational efficiency [7] - Lanzhou Bank collaborates with local universities for talent recruitment and has developed a comprehensive training system, receiving numerous awards for its human resource management practices [7] Group 6: Growth Metrics - Since its listing, Lanzhou Bank has seen a 20.14% increase in total assets, a 17.95% increase in loans, and a 17.85% increase in deposits [8] - The bank ranked 330th in the "Global 1000 Banks" list by The Banker magazine in 2024 and has maintained an AAA credit rating for seven consecutive years [8]