Workflow
金融科技
icon
Search documents
恒生科技指数大幅高开近2%,恒生科技ETF易方达(513010)上周净流入超18亿元
Mei Ri Jing Ji Xin Wen· 2026-02-09 02:03
Core Viewpoint - The Hong Kong stock market is experiencing increased activity, particularly in the technology sector, with significant inflows of capital and positive market sentiment leading to expectations of a rebound in stock prices [1] Group 1: Market Performance - The Hang Seng Technology Index opened 1.9% higher, while the CSI Hong Kong Stock Connect Internet Index rose by 2.0%, driven by large technology stocks [1] - Southbound capital saw a net inflow exceeding 56 billion yuan last week, marking the highest weekly inflow since late September of the previous year [1] - The Hang Seng Technology ETF (513010) recorded a net inflow of over 3 billion yuan on each trading day last week, totaling more than 1.8 billion yuan [1] Group 2: Investment Outlook - China Galaxy Securities reports that the technology sector remains a long-term investment focus, with reduced valuation pressure following recent corrections, suggesting potential for a rebound [1] - The Hang Seng Technology Index consists of the 30 largest stocks related to technology themes listed in Hong Kong, while the CSI Hong Kong Stock Connect Internet Index focuses on internet platform companies, including key AI enterprises [1] - Both indices have rolling price-to-earnings ratios below 25, positioned at the 24.3% and 20.8% percentiles since their inception [1] Group 3: Investment Products - The Hang Seng Technology ETF (513010) and the Hong Kong Stock Connect Internet ETF (513040) track the aforementioned indices, providing investors with a convenient way to invest in leading technology stocks in Hong Kong [1]
数据:加密支付卡在 2026 年 1 月消费交易量为 1.13 亿美元
Xin Lang Cai Jing· 2026-02-08 14:24
Core Insights - The article highlights a decline in the transaction volume of crypto payment cards, marking the end of a 12-month growth streak [1] Group 1: Transaction Volume - In January 2026, the transaction volume for crypto payment cards was $113 million, representing a slight decrease of approximately 5.8% compared to December 2025 [1] - The current month's transaction volume has reached nearly $27.5 million, with a daily average between $3.5 million and $4 million [1]
景林、但斌,大举买入谷歌;黄金储备连增15个月|投资前瞻(2.9—2.13)
和讯· 2026-02-08 08:20
Macro and Financial - China's foreign exchange reserves increased for the sixth consecutive month, reaching $339.91 billion by the end of January 2026, up by $41.2 billion or 1.23% from December 2025. Gold reserves also rose for 15 months, totaling 7.419 million ounces, with a month-on-month increase of 40,000 ounces [2] - The State Council is exploring policies to promote effective investment, focusing on major projects in infrastructure, urban renewal, public services, and emerging industries [3] - The People's Bank of China and eight other departments reiterated the ban on virtual currency activities, classifying them as illegal financial activities within the country [4] - A new document was released to cultivate data circulation service institutions, aiming to enhance the marketization and value of data elements [5] Capital Market - The China Securities Regulatory Commission (CSRC) announced strict regulations on the issuance of asset-backed securities tokens based on domestic assets overseas [10] - The domestic ETF market has become the largest in Asia, with a market size of approximately $860 billion by the end of 2025, surpassing Japan. The net inflow of funds into ETFs exceeded 1.16 trillion yuan, with bond ETFs attracting 552.7 billion yuan [11] - A joint effort by five departments targets illegal "agent rights protection" activities on social media platforms, particularly in short videos and live streaming [12] - Gold and silver prices have shown significant volatility, deviating from stability, with major mining companies experiencing drastic stock price changes [13][14] - The European Commission has initiated an investigation into Chinese company Goldwind Technology under the Foreign Subsidies Regulation, raising concerns about trade barriers [15][16] Business and Industry - The Ministry of Commerce is developing a "1+N" policy system to foster new growth points in service consumption, with specific support policies for various sectors [20] - Nationwide implementation of direct payment of maternity allowances to individuals has been achieved, with efforts to include more workers in the maternity insurance coverage [21] - Hainan province is launching a "zero tariff" policy for daily consumer goods, with the first five duty-free stores set to open [22] - Kuaishou has been fined 119 million yuan for issues related to inappropriate content on its platform and has committed to rectifying the situation [23] - Elon Musk emphasized the importance of energy production and capacity over traditional currency in future economic frameworks [24] - China's commercial space sector is expected to enter a phase of high-frequency launches by 2026, following successful tests of reusable spacecraft technology [24] - Nvidia's CEO expressed optimism about AI development, indicating that demand for AI infrastructure will remain strong in the coming years [25]
国家重拳升级虚拟货币监管,对A股的影响(附精选股票)
Sou Hu Cai Jing· 2026-02-08 03:46
Core Viewpoint - The recent regulatory policy issued by the People's Bank of China and eight other departments marks a significant strategic shift in the global financial sovereignty landscape, emphasizing a clear boundary against independent financial systems outside of state control [1] Policy Core - The new notification represents a threefold strategic upgrade from the previous version in 2021, expanding jurisdiction to include offshore activities linked to the renminbi, thereby reinforcing China's monetary sovereignty [2] - The regulatory scope has broadened to include Real World Asset (RWA) tokenization, recognizing its potential while mandating that such activities must rely on specific financial infrastructures within China [3] - The responsibility chain has been extended to hold domestic entities accountable for assisting foreign parties in illegal activities, effectively severing the supply chain for the virtual currency industry within China [4] Impact on A-shares - The policy is expected to trigger a structural re-evaluation of funds and values rather than merely being a negative signal for blockchain concepts [5] - Clear value inflow directions are established, favoring "national team" fintech infrastructure service providers that are closely tied to state-approved digital currency systems [6] - There will be increased demand for cybersecurity and financial compliance technology, as the notification calls for enhanced risk monitoring and data-sharing mechanisms [7] - Mainstream licensed financial institutions may benefit from the reduction of potential risk sources associated with virtual currencies, with some speculative funds possibly flowing into the A-share market [8] Companies Benefiting from Certainty - Companies like Hengsheng Electronics, which is a leader in IT systems for financial institutions, are positioned to benefit from compliance-driven financial infrastructure [9] Facing Pressure for Clearout and Transformation - Companies with unclear main businesses relying on concepts like "digital currency" or "NFTs" will struggle to survive in the market, as scrutiny will increase on their actual applications and revenue support [10] - Companies associated with the "mining" industry must demonstrate a complete business separation to avoid regulatory risks [12] - Firms providing technical services that facilitate cross-border virtual currency activities will face legal risks and must conduct thorough business audits [13] Macro-Level Deep Impact - The policy enhances the "firewall" effect between A-shares and global crypto asset price fluctuations, potentially stabilizing A-share pricing amid global volatility [14] Investor Strategy Reconstruction - Investors are advised to shift from speculative concepts to compliance verification, focusing on whether companies serve recognized financial infrastructures [16] - Attention should be directed towards companies' balance sheets and cash flows rather than just technological narratives [17] - Understanding "financial security" as a core pricing factor is becoming increasingly important in the context of accelerated financial digitalization [18]
Bitwise 顾问澄清传言:纳斯达克并未取消 IBIT 期权持仓限制
Xin Lang Cai Jing· 2026-02-08 01:26
Core Viewpoint - Recent claims regarding "Nasdaq lifting IBIT options position limits and granting Wall Street unlimited leverage" have been clarified as false by Bitwise advisor Jeff Park, who stated that the adjustments are aimed at removing the previous 25,000 options position limit for FBTC, ARKB, HODL, and Ethereum ETFs to align with the existing 250,000 standard limit for IBIT and BITB [1] Group 1 - The proposed adjustment is intended to correct the non-standard restrictions previously placed on crypto assets [1] - Jeff Park mentioned that the application to raise the IBIT options position limit to 1,000,000 was submitted in November last year but has not yet been approved, and the limit remains at 250,000 [1]
数字温情护航就医路
Bei Jing Qing Nian Bao· 2026-02-07 16:35
Core Insights - The article highlights the transformation of patient healthcare experiences through digital solutions, particularly at Beijing Sixth Hospital, which has implemented a comprehensive smart medical system to streamline processes and enhance efficiency [1][2]. Patient Experience Upgrade - The introduction of a smart medical system allows patients to complete various tasks such as appointment scheduling, payment, and medical record inquiries through a mobile app, significantly reducing wait times and improving convenience [1]. - The system also facilitates remote consultations and medication delivery for patients in distant areas, thereby extending quality healthcare services to underserved regions [1]. Hospital Management Efficiency - The smart medical system has improved hospital operations by automating financial reconciliation processes, which were previously labor-intensive and prone to errors [3]. - The implementation of a comprehensive reconciliation platform at Beijing Tiantan Hospital has enabled automated data matching from multiple payment channels, enhancing financial reporting and real-time anomaly detection [3]. Financial Technology Role - Beijing Bank and its subsidiary, Beiyin Fintech, have developed a tailored smart medical solution for Beijing Sixth Hospital, which includes a credit system allowing patients to access medical services without upfront payments [2][5]. - The credit system offers patients a credit limit ranging from 2,000 to 20,000 yuan, with a maximum interest-free period of 45 days, alleviating financial pressure during medical emergencies [2]. Standardization and Expansion - The successful practices from Beijing Tiantan Hospital have been standardized and are being promoted to other medical institutions in Beijing, aiming for a broader digital transformation in healthcare [4]. - The collaboration between Beijing Bank and Beiyin Fintech focuses on creating a seamless integration of financial services with hospital operations, enhancing both patient care and hospital management [6]. Future Developments - Beijing Bank plans to continue exploring integrated payment solutions and smart guidance systems in healthcare, aiming to create a collaborative ecosystem involving government, hospitals, and individuals [6].
刘润:未来10年,5大机会
Sou Hu Cai Jing· 2026-02-07 15:20
Group 1 - The core idea of the report is to identify transformative opportunities in various sectors over the next decade, particularly focusing on AI, healthcare, autonomous machines, blockchain finance, and energy solutions [2][3][81] - The report emphasizes the importance of understanding these trends to recognize potential investment opportunities and entrepreneurial ventures [3][81] Group 2 - Opportunity 1: AI Agent Economy, which predicts that by 2030, AI will facilitate over $8 trillion in online consumption, with AI agents handling 25% of digital transactions [12][13] - The shift from B2C to B2A2C (Business to Agent to Consumer) will redefine how businesses interact with consumers, creating a new market for AI-driven services [15][16] Group 3 - Opportunity 2: The "Cure" Industry, driven by advancements in gene editing and AI, could reduce drug development costs from $2.4 billion to $700 million and create a potential market of $2.8 trillion for gene therapies [29][31] - The report predicts a massive market for longevity solutions, potentially valued at $120 trillion, as society moves towards a health-centric model [33] Group 4 - Opportunity 3: Autonomous Machine Economy, where the market for autonomous vehicles and robots could exceed $60 trillion by 2030, significantly reducing logistics costs [46][47] - The report highlights the potential for "robot-as-a-service" models, which could create new business opportunities in various sectors [51] Group 5 - Opportunity 4: On-chain Financial Infrastructure, which could see tokenized real-world assets reach $11 trillion by 2030, transforming how assets are managed and traded [61][62] - This new financial infrastructure will enable more efficient and transparent transactions, impacting traditional banking and investment practices [62] Group 6 - Opportunity 5: The new "water, electricity, and coal" of the intelligent era will focus on affordable green energy and space transportation, essential for powering AI and robotics [70][72] - The report notes that advancements in solar energy and space transport could drastically reduce costs, creating foundational support for future technologies [75][76]
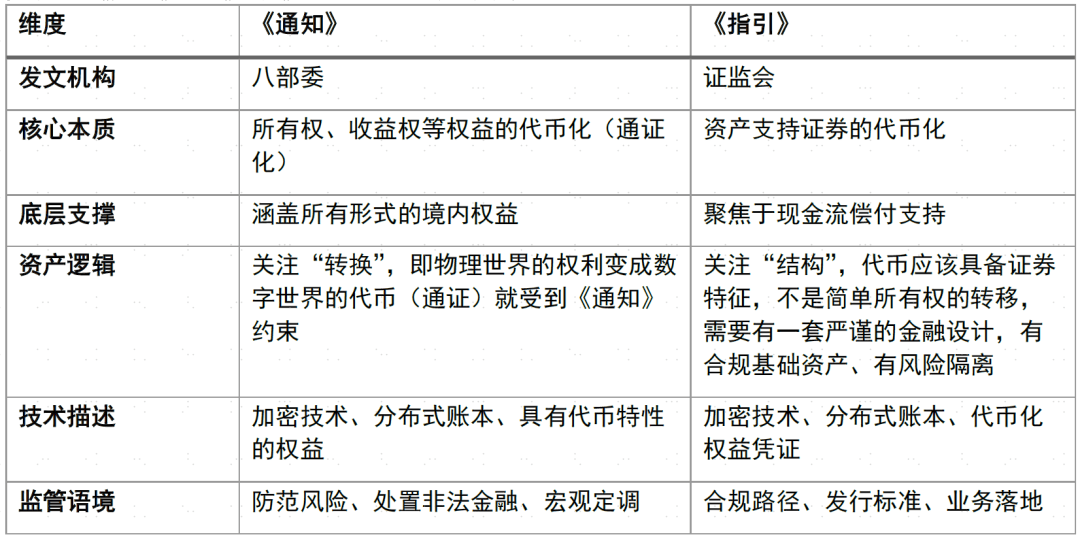
【中金·ABS】代币化ABS合规路径明确:坚持风险防范导向,规范境内资产跨境融资新路径
Sou Hu Cai Jing· 2026-02-07 13:22
Core Viewpoint - The recent issuance of the "Notice" and "Guidelines" by the People's Bank of China and the China Securities Regulatory Commission aims to regulate the tokenization of real-world assets (RWA) and mitigate associated risks, while providing a clear framework for compliant asset-backed securities (ABS) in the context of cross-border financing [1][2][3]. Group 1: Regulatory Framework - The "Notice" defines RWA tokenization as the conversion of asset ownership and income rights into tokens using cryptographic and distributed ledger technologies, with regulatory oversight from the CSRC and relevant departments for domestic entities engaging in overseas tokenization activities [3]. - The "Guidelines" specify that tokenized equity certificates issued overseas must be backed by cash flows from domestic assets or related rights, establishing a dual-layer regulatory structure to prevent regulatory evasion [3][4]. - The regulatory approach includes a broad definition of RWA to encompass all domestic rights tokenized abroad, while the CSRC's guidelines focus on cash flow-backed assets, ensuring that compliance pathways are limited to tokenized ABS with clear underlying assets [3][4]. Group 2: Compliance Dimensions - The "Guidelines" outline five compliance dimensions for tokenized ABS, which include ensuring stable cash flow for issuers, enhancing the technological capabilities of financial service providers, and establishing a clear regulatory framework for cross-border tokenization [4]. - The introduction of tokenized ABS into the regulatory framework allows for the exploration of diversified overseas financing paths for entities with stable cash flows, leveraging global liquidity [4]. - The compliance structure mandates that any issuance of tokens backed by domestic assets must adhere to a negative list of underlying assets, ensuring that the activities do not jeopardize national security [4]. Group 3: Market Context and Implications - As of February 6, 2026, the RWA market has reached a scale of $24.4 billion, covering various asset types including U.S. Treasury bonds, commodities, and private equity, indicating significant growth and interest in this sector [2]. - The issuance of the "Notice" and "Guidelines" is a response to the speculative activities in the RWA space that disrupt economic order and threaten public financial security, highlighting the need for a robust regulatory framework [2][3]. - The anticipated launch of the first batch of tokenized ABS projects approved by the CSRC will focus on the fundamental performance of the underlying assets and the stability of cash flows, while also considering compliance and market volatility [4].
供应链金融深度解析:基于真实贸易的创新融资模式
Sou Hu Cai Jing· 2026-02-07 09:46
Group 1: Concept and Characteristics of Supply Chain Finance - Supply chain finance is an innovative financing model that relies on core enterprises and real trade backgrounds, providing comprehensive financial products and services to upstream and downstream enterprises through self-repaying trade financing methods such as accounts receivable and goods pledge [1] - Unlike traditional financial services that rely on customer creditworthiness, supply chain finance providers base their services on real contracts, transactions, and business documents, effectively reducing risks associated with information asymmetry [2] - The repayment source for supply chain finance is derived from the trade itself, ensuring that loans are repaid from the cash flow generated by transactions, thus indicating a strong self-repayment capability of the assets involved [3] Group 2: Relationship and Evolution of Supply Chain and Supply Chain Finance - Traditional supply chain management faces limitations, as stronger core enterprises impose stringent conditions on smaller suppliers, leading to financial pressure and increased risk of supply chain imbalance [7] - Supply chain finance creates dual value by injecting funds into small and medium-sized enterprises, alleviating their financial pressures while also reducing overall supply chain risks, fostering a healthier cash flow [9] Group 3: Development Prospects and Innovation Trends in Supply Chain Finance - Supply chain finance is positioned as a bridge between the real economy and financial services, showcasing significant development potential in the digital economy era, driven by the integration of information technology and internet platforms [10] - Technological innovations such as blockchain, big data, and artificial intelligence are driving the development of intelligent supply chain finance platforms, enhancing security, credit assessment, and service efficiency [11] - The future of supply chain finance will see more innovative service models, including IoT-based asset financing and blockchain-based digital bill financing, improving flexibility and adaptability to meet diverse financing needs [13] Group 4: Unique Value of Longzun Software in Supply Chain Finance - Longzun Software enhances supply chain finance services through advanced financial technology, creating a fully digital service platform that improves efficiency and coverage [16] - The company has established strategic partnerships with various financial institutions, providing diversified financing channels and a wide range of financial products [17] - Longzun Software has developed unique risk control models based on deep understanding and data analysis of supply chains, enabling precise risk identification and effective management [18] - In addition to financing services, Longzun Software offers value-added services such as supply chain optimization and digital transformation to enhance overall operational efficiency and market competitiveness [19] Group 5: Conclusion - Supply chain finance is a crucial element for the adjustment of industrial structure and the transformation of the national economy in China, with a promising development outlook [20] - Longzun Software aims to continue its focus on supply chain finance through technological and service innovations, providing efficient, convenient, and secure services to support high-quality development of the real economy [20]
恒生指数公司发布恒生双科技指数;公募FOF规模创历史新高
Zhong Guo Ji Jin Bao· 2026-02-07 08:53
Group 1 - The core viewpoint of the news highlights the significant changes in the personal pension market with the introduction of state-backed products, which is expected to enhance investor enthusiasm and improve the quality of the personal pension system [2] - The collaboration model between banks and fund companies is evolving from a focus on scale and sales to a more refined and systematic approach, emphasizing long-term customer value creation [4] - The public fund industry is entering a new phase of standardization with the introduction of performance benchmarks aimed at addressing industry issues such as "style drift" and "blind box funds" [6][19] Group 2 - The A-share market saw a remarkable increase in new account openings, with January 2026 recording 4.9158 million new accounts, a 213% year-on-year increase [11] - The scale of public fund of funds (FOF) has reached a historical high, surpassing 240 billion yuan, driven by low interest rates and a shift in investor demand towards multi-asset, low-volatility products [13] - The semiconductor sector is experiencing a strong performance, with multiple segments of the industry showing significant growth potential, driven by supply-demand dynamics and technological advancements [17][18]