经济学研究

Search documents
诺贝尔经济学奖公布!获奖成果都在研究什么?
Sou Hu Cai Jing· 2025-10-13 15:58
其中,第一获奖者乔尔·莫基尔分得一半奖金,菲利普·阿吉翁和彼得·豪伊特共享另一半奖金。前者受表 彰的研究成果是"技术进步带来持续增长的先决条件";后两者则是"创造性破坏下的持续增长理论"。 北京时间10月13日17时45分,2025年诺贝尔经济学奖揭晓,经济学家乔尔·莫基尔(Joel Mokyr)、菲 利普·阿吉翁(Philippe Aghion)和彼得·豪伊特(Peter Howitt)获奖,他们共同解释了创新驱动的经济 发展的相关现象。 研究成果看着深奥,聚焦的却是实际问题,比如: 第一次工业革命,为什么发生在英国,而不是印度? 新能源车崛起,燃油车企怎么办? …… 各类问题的研究,无不指向经济增长理论;而获奖的三位经济学家,则堪称当代该领域的中流砥柱。国 研新经济研究院创始院长朱克力说,三位学者的研究轨迹覆盖了从历史溯源到理论建模再到政策应用的 完整链条,这种跨时空的研究格局在当代经济学界极为罕见;今年的获奖成果则揭示着当代经济学的新 趋势:加速从"解释世界",转向"改造世界"。 第一次工业革命,为什么不在印度? 莫基尔来自美国西北大学,是技术史与经济史交叉领域的泰斗级人物。该校官网的介绍显示,莫基尔专 ...
2025年诺奖得主莫克尔:启蒙经济视角下英国现代经济增长的起源
Sou Hu Cai Jing· 2025-10-13 14:33
来源:经济学家圈 2025年诺奖得主莫克尔:启蒙经济视角下英国现代经济增长的起源 2025年诺贝尔经济学奖得主揭晓。瑞典皇家科学院决定将2025年度瑞典中央银行纪念阿尔弗雷德·诺贝尔经济学奖授予乔尔·莫克尔、菲利普·阿吉翁和彼得· 豪伊特,以表彰他们"对创新驱动型经济增长的阐释"。 "获奖者的工作表明,经济增长不能被视为理所当然。我们必须维护创造性破坏背后的机制,这样我们就不会再次陷入停滞,"诺贝尔经济科学奖委员会主 席约翰·哈斯勒说。 乔尔·莫克尔在其著作《启蒙经济:英国经济史新论》中提出:任何时期的经济变化都依赖于人们相信什么,且依赖程度比大多数经济学家认为的要高。 以下为本书部分内容摘录。 任何时期的经济变化都依赖于人们相信什么,且依赖程度比大多数经济学家认为的要高。从"光荣革命"到水晶宫世界博览会这一期间,英国的经济发展情 况就是如此。本书是一部个人解释性著作,分析哪些因素发挥作用,促成现代经济发展萌芽于后来发展成为"工业化世界"的地区。所有人都认为,在"工 业化世界"中,英国经济起到了关键作用。本书介绍了英国在1700年之后的一个半世纪中的经济发展情况。本书未能面面俱到:考虑到研究这一时期的文 献汗 ...
诺贝尔经济学奖获得者:发财不一定需要知识,但经济增长需要
Hu Xiu· 2025-10-13 13:22
本文来自微信公众号:经济观察报 (ID:eeo-com-cn),作者:陈永伟,头图来自:视觉中国(图为 当地时间2025年10月13日,法国巴黎,菲利普·阿吉翁在赢得诺贝尔经济学奖后接受美联社采访) 2025年诺贝尔经济学奖揭晓。今年的奖项由三位学者——乔尔·莫基尔(Joel Mokyr)、菲利普·阿吉翁 (Philippe Aghion)和彼得·霍伊特(Peter Howitt)共同获得,以表彰他们在理解技术变迁如何推动持续 经济增长方面所作出的杰出贡献。 其中,莫基尔的贡献主要在于通过对经济史资料的系统研究,深入刻画了现代经济增长的起源与演进过 程;而阿吉翁与霍伊特则从理论建模的角度出发,构建了"创造性毁灭"机制,阐明了技术创新如何在动 态竞争中驱动长期增长。 莫基尔:知识点亮现代增长 乔尔·莫基尔(Joel Mokyr)于1946年7月26日出生于荷兰莱顿。他父亲是一名公务员,母亲是大屠杀中 幸存的荷兰犹太人。莫基尔一岁时父亲因癌症去世,母亲便带他回到以色列城市海法,将其抚养长大。 莫基尔的本科就读于耶路撒冷希伯来大学,并于1968年在该校获得经济学和历史学学士学位。随后,他 前往美国,在耶鲁大学深造, ...
诺贝尔经济学奖获得者:发财不一定需要知识,但经济增长需要
经济观察报· 2025-10-13 12:40
莫基尔的贡献主要在于通过对经济史资料的系统研究,深入刻 画了现代经济增长的起源与演进过程;而阿吉翁与霍伊特则从 理论建模的角度出发,构建了"创造性毁灭"机制,阐明了技术 创新如何在动态竞争中驱动长期增长。 作者: 陈永伟 封图: 诺贝尔奖官网 2025年诺贝尔经济学奖刚刚揭晓。今年的奖项由三位学者—— 乔尔·莫基尔(Joel Mokyr)、菲利普·阿吉翁(Philippe Aghion)和彼得·霍伊特 (Peter Howitt) 共同获得,以表彰他们在理解技术变迁如何推动持续经济增长方面所作出的杰出贡献。 其中,莫基尔的贡献主要在于通过对经济史资料的系统研究,深入刻画了现代经济增长的起源与演进过程;而阿吉翁与霍伊特则从理论建模的角度出 发,构建了"创造性毁灭"机制,阐明了技术创新如何在动态竞争中驱动长期增长。 莫基尔:知识点亮现代增长 虽然这些观点从不同角度对东西方增长分流作出了解释,但在莫基尔看来,它们都不够充分。 首先,现代增长并非局限于一地,而是在西欧广泛扩 散。 一些理论虽能解释英国或荷兰的发展先机,却难以解释整个西欧为何能同步迈入增长轨道。 其次,18世纪前的部分地区增长可归因于制度因素, 但18 ...
诺贝尔经济学奖获得者阿吉翁曾说过什么?
Di Yi Cai Jing· 2025-10-13 11:37
专题:诺贝尔经济学奖公布 三位学者获奖 阿吉翁为经济增长理论领域的泰斗,通过建立基于"创造性破坏"的阿格因-豪伊特模型,他成功将熊彼 特经济增长范式重新带回到主流宏观经济理论中。 10月13日,瑞典皇家科学院将2025诺贝尔经济学奖授予三位经济学奖:乔尔·莫基尔(Joel Mokyr)、菲 利普·阿吉翁(Philippe Aghion)和彼得·豪伊特(Peter Howitt),以表彰他们"阐释了创新驱动的经济增 长"。 其中一半奖金授予来自美国西北大学的莫基尔,以表彰其"发现了通过技术进步实现持续增长的先决条 件",另一半奖金共同授予来自法兰西学院和欧洲工商管理学院以及英国伦敦政治经济学院(LSE)的 阿吉翁和美国布朗大学的豪伊特,以表彰他们"通过创造性破坏实现持续增长的理论"。 其中,阿吉翁为经济增长理论领域的泰斗。通过建立基于"创造性破坏"的阿格因-豪伊特模型,他成功 将熊彼特经济增长范式重新带回到主流宏观经济理论中,也一直是诺贝尔经济学奖的大热人选。 2021年8月,阿吉翁曾接受第一财经记者的独家采访,并就经济增长和刺激政策作出解答。 在我的新书《创造性破坏的力量》第11章中,我谈了很多关于"丹麦模式 ...
2025年诺贝尔经济学奖:创新、毁灭与增长
Jing Ji Guan Cha Bao· 2025-10-13 10:54
(原标题:2025年诺贝尔经济学奖:创新、毁灭与增长) 文 / 陈永伟 2025年诺贝尔经济学奖刚刚揭晓。。今年的奖项由三位学者——乔尔·莫基尔、菲利普·阿吉翁(Philippe Aghion)和彼得·霍伊特(Peter Howitt)共同获得,以表彰他们在理解技术变迁如何推动持续经济增长 方面所作出的杰出贡献。 其中,莫基尔的贡献主要在于通过对经济史资料的系统研究,深入刻画了现代经济增长的起源与演进过 程;而阿吉翁与霍伊特则从理论建模的角度出发,构建了"创造性毁灭"机制,阐明了技术创新如何在动 态竞争中驱动长期增长。 莫基尔:知识点亮现代增长 乔尔·莫基尔于1946年7月26日出生于荷兰莱顿。他父亲是一名公务员,母亲是大屠杀中幸存的荷兰犹太 人。莫基尔一岁时父亲因癌症去世,母亲便带他回到以色列城市海法,将其抚养长大。 莫基尔的本科就读于耶路撒冷希伯来大学,并于1968年在该校获得经济学和历史学学士学位。随后,他 前往美国,在耶鲁大学深造,并于1972年和1974年分别获得经济学硕士和博士学位。他的博士论文题 为"1800—1850年低收入国家的工业增长和停滞",导师包括著名经济史学家威廉·N·帕克、费景汉和 ...
周末读史 | 中国传统经济思想的问题导向与丰富内涵
Sou Hu Cai Jing· 2025-10-11 10:48
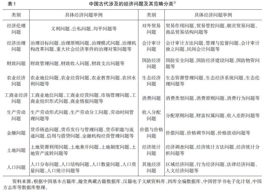
编者按 学界关于中国传统经济思想内容范畴的界定及其丰富程度的评估,至今尚未开展系统统计和专题论证。文章通过文献爬梳、 统计整理和比较分析,以问题为导向,考察分析了中国传统经济思想在广度上和深度上的丰富内涵。研究发现:第一,中国 古代经济在历史发展进程中长期存在18类主要经济问题。第二,伴随经济问题的复杂化与实践探索的经验积累,中国传统经 济思想逐渐演化形成包含经济哲学、经济主张和经济分析三个层次的结构内涵。第三,中国古代经济问题及其思想范畴在当 代经济理论中依然占有重要比重。第四,中国传统经济思想之所以内涵丰富,源于经济实践、文化积淀、思想传统、多元主 体及交流互鉴等因素的共同作用。当前,系统认识并准确把握中国传统经济思想的问题导向与丰富内涵,有助于推进中华优 秀传统文化的创造性转化,为建构中国自主的经济学知识体系夯实历史根基和提供思想养分。"IMI财经观察"公众号特推出此 文,以飨读者。 01 引言 中国传统经济思想是中华传统文化的重要组成部分。在"两个结合"特别是"第二个结合"重要思想指导下,系统梳理和全面认识 中国传统经济思想,是一项兼具重要理论和现实价值的研究课题。其中,探究并论证中国传统经济思想的具 ...
选择的世界
Hua Xia Shi Bao· 2025-08-15 16:29
Core Insights - The article discusses the concept of "economic imperialism," where economic theories and methods are applied to various aspects of human behavior and social sciences, highlighting the broad applicability of economics beyond traditional financial topics [2][16][24] Group 1: Economic Theories and Human Behavior - Economics is fundamentally about making choices under constraints, which applies to many decision-making scenarios in life [2][9] - The article presents anecdotes illustrating how economists perceive the world differently, often focusing on the rationality of choices and the unexpected outcomes of those choices [3][4][5] - The stories shared demonstrate how economic reasoning can lead to unconventional solutions to everyday problems, emphasizing the importance of understanding incentives and choices [6][8][12] Group 2: Application of Economic Principles - Economic principles extend to various fields, including political science, sociology, and psychology, showcasing the versatility of economic analysis [17][24] - The article emphasizes that economics is not limited to financial transactions but encompasses a wide range of human behaviors, such as marriage, parenting, and even criminal activity [10][18] - The discussion includes the idea that understanding self-interest can lead to positive societal outcomes, as seen in the "invisible hand" theory proposed by Adam Smith [14][23] Group 3: Broader Implications of Economic Choices - The article argues that the choices individuals make can have complex interactions and consequences, affecting not only personal outcomes but also broader societal dynamics [12][19] - It highlights the importance of recognizing the dual nature of self-interest, which can manifest in both constructive and destructive ways [15][21] - The text concludes that a proper understanding of economics can lead to valuable insights into human behavior and societal structures, encouraging a more nuanced view of economic interactions [24][25]
货币与政府:如何应对不确定性
Hua Xia Shi Bao· 2025-05-29 00:46
Group 1 - The article discusses the limitations of economics as a social science, emphasizing that economic theories cannot be permanently validated or invalidated due to the changing nature of human behavior and societal ideas [2][3] - Keynesian economics, which emerged during the Great Depression, highlighted the role of government in stabilizing the economy and addressing issues like insufficient effective demand and unemployment [3][4] - The rise of neoliberalism in the 1970s challenged Keynesian principles, attributing economic stagnation to government intervention rather than market failure, yet Keynesian policies remain relevant during economic crises [4][8] Group 2 - The concept of uncertainty is central to Keynes's theory, influencing his views on money and government as tools to manage economic unpredictability [5][6] - Keynesian policies are particularly effective in addressing liquidity preference traps, where individuals hoard cash during economic downturns, leading to insufficient demand [6][7] - Despite the decline of Keynesianism in the 1970s due to its inability to address stagflation, the theory's focus on short-term stabilization remains significant in guiding macroeconomic policy during crises [8][9]