Workflow
icon
Search documents
北京3000余名出租车网约车司机放弃春节休假,保障春运出行
Xin Jing Bao· 2026-02-10 08:09
在"八站两场"运力保障方面,按照"一站一方案"要求,安排人员巡查值守,实时掌握客流动态变化,统 筹出租车、网约车等运力资源,重点加强夜间地铁停运后运力组织和应急调度,确保旅客顺利离开场 站。 针对热门景点商圈及节庆活动区域,组织各辖区运管部门联合网约车平台建立客流实时监测系统,分析 客流变化,制定专项保障计划,在客流集中时段科学调配运力,既满足旅客用车需求,又避免交通拥 堵。 社会面运力保障方面,压实企业主体责任,组织各出租车企业和网约车平台,通过实施减租免佣、价格 补贴、服务分激励等措施,鼓励驾驶员春节期间在京运营,并通过科学轮班制度保持高出车率,最大限 度满足市民及旅客的出行需求。 新京报讯(记者裴剑飞)记者从北京市交通委获悉,2026年"温暖回家路"活动正式启动,在保障全市出租 行业日常营运的基础上,自即日起至3月3日(正月十五元宵节),银建、北方、新月,首汽约车、滴滴出 行等19支共产党员车队及公益品牌车队的3000余名出租车、网约车驾驶员,将主动放弃春节休假,坚守 在"八站两场"等重要交通枢纽,全力投入春运保障。 据了解,"温暖回家路"活动已连续开展16年,累计参与驾驶员达4.8万余人次。为打造"平 ...
频繁掏耳朵、耳机音量过大……这些行为有损听力
Jing Ji Guan Cha Wang· 2026-02-10 08:09
经济观察网 据央视新闻客户端消息,国家卫生健康委今天召开时令节气与健康新闻发布会,介绍听力 健康有关情况。很多人耳朵一痒或稍有不适就习惯用棉签、挖耳勺掏耳朵,也有人认为耳机的音量越调 越大才"听着舒服",首都医科大学附属北京同仁医院主任医师李永新介绍,健康的用耳习惯是保护听力 的关键。无论是频繁掏耳朵,还是长时间高音量佩戴耳机,都隐藏着伤耳风险。 频繁掏耳最常见的风险是外耳道炎和耵聍栓塞。外耳道皮肤很薄,如果器具不洁可能导致感染,引发外 耳道炎,越掏越痒、越掏越痛。使用棉签掏耳很容易把耵聍推到深处导致耵聍栓塞,出现耳闷胀感、听 力下降。因此建议大家平时清洁擦拭耳道口即可,如果出现耳痛、瘙痒等不适,尽快到正规医院就诊, 由医生用专业器械进行处理。 耳机音量"越调越大"同样隐藏着风险。有些人为了追求"听着舒服",长时间、高音量佩戴耳机;还有一 些人在通勤地铁等环境噪声大时,把耳机音量一再上调,这些做法都会增加噪声性听力损失风险。 针对耳机的使用,建议大家记住"3个60原则"。 音量不超过设备最大音量的60%, 连续使用不超过60分钟, 外耳道有"自我清洁"能力,大多数情况下不需要深入清理。俗称耳屎的耵聍并不是"脏 ...
A股上市公司“马”力全开:生肖酒上新,金饰、玩具爱上“马元素”
Sou Hu Cai Jing· 2026-02-10 08:09
随着2026年春节临近,A股多家上市公司密集推出"马元素"相关产品。 来源:市场资讯 (来源:V观财报) 多酒企推生肖酒 近日,新款马年生肖茅台热卖,错版"马茅"更引发市场广泛关注。 1月14日,贵州茅台披露《2026年贵州茅台酒市场化运营方案》提到,回归贵州茅台酒"金字塔"型的产品结构,以更好满足消费者不同需求。其中,"塔 腰"产品包括精品茅台酒、生肖茅台酒,做强精品茅台酒,将其打造成大单品,激发生肖茅台酒的民间收藏消费需求。 洋河股份1月14日称,公司2026丙午马年生肖酒已上市,如有需求欢迎拨打全国销售服务热线95019详细了解。 此外,古越龙山2月2日通过上证e互动平台回答投资者提问称,"将结合古越龙山的品牌定位、文化内核以及高端化、年轻化的发展战略,综合市场趋势、 消费者偏好等多方面因素,对马年专属品牌推广及代言人合作相关事宜进行全面审慎的研判,积极吸纳包括您(指投资者)提及的创意在内的各类优质思 路,持续打造兼具文化底蕴与传播活力的营销活动。" 金饰、玩具爱上"马元素" 萃华珠宝1月27日称,随着2026马年春节的临近,市场对黄金珠宝的消费需求显著提升,尤其是公司推出的马年生肖系列、古法金及婚庆系 ...
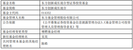
东方创新成长混合增聘吴昊
Zhong Guo Jing Ji Wang· 2026-02-10 08:09
中国经济网北京2月10日讯 今日,东方基金公告,东方创新成长混合增聘吴昊。 吴昊曾任东兴证券股份有限公司分析师。2019年10月加盟东方基金,曾任权益研究部研究员、高级 研究员,基金经理助理。 | 基金名称 | 东方创新成长混合型证券投资基金 | | --- | --- | | 基金简称 | 东方创新成长混合 | | 基金主代码 | 014352 | | 基金管理人名称 | 东方基金管理股份有限公司 | | 公告依据 | 《公开募集证券投资基金信息披露管理办法》、《基金管理公司投资 | | | 管理人员管理指导意见》等 | | 基金经理变更类型 | 增聘基金经理 | | 新任基金经理姓名 | 吴昊 | | 共同管理本基金的其他经 | 陈皓 | | 理姓名 | | (责任编辑:康博) 东方创新成长混合A/C成立于2022年04月19日,截至2026年02月09日,其今年来收益率为2.93%、 2.86%,成立来收益率为26.82%、23.86%,累计净值为1.2682元、1.2386元。 ...
侯昊离任招商上证港股通ETF
Zhong Guo Jing Ji Wang· 2026-02-10 08:09
| 基金名称 | 招商上证港股通交易型开放式指数证券投资 | | --- | --- | | | 非金 | | 基金间称 | 招商上证港股通 ETF(场内简称:港股通综, | | | 扩位证券简称:港股通 ETF) | | 基金主代码 | 513990 | | 基金管理人名称 | 招商基金管理有限公司 | | 公告依据 | 《基金管理公司投资管理人员管理指导意 | | | 见》《公开募集证券投资基金信息披露管理办 | | | 法》《证券期货经营机构投资管理人员注册登 | | | 记规则》 | | 基金经理变更类型 | 解片来令经理 | | 离任基金经理姓名 | 侯昊 | | 共同管理本基金的其他基金经理姓名 | 廖裕丹 | 中国经济网北京2月10日讯 今日,招商基金公告,侯昊离任招商上证港股通ETF。 侯昊2009年7月加入招商基金管理有限公司,曾任风险管理部风控经理,量化投资部助理投资经 理、投资经理。现任指数产品管理事业部专业总监兼基金经理。 招商上证港股通ETF成立于2020年08月03日,截至2026年02月09日,其今年来收益率为3.54%,成 立来收益率为23.96%,累计净值为1.2396元。 ...
皮劲松离任创金合信全球医药生物股票发起QDII
Zhong Guo Jing Ji Wang· 2026-02-10 08:09
中国经济网北京2月10日讯 今日,创金合信基金公告,皮劲松离任创金合信全球医药生物股票发起 QDII。 皮劲松2009年9月至2012年4月先后任职于中药固体制剂国家工程中心、上海药明康德新药开发有限 公司从事技术开发工作,2012年4月加入东莞证券研究所任研究员,2014年8月加入创金合信基金管理有 限公司,曾任研究员、投资经理。 创金合信全球医药生物股票发起(QDII)A/C成立于2023年11月17日,截至2026年02月06日,其今年 来收益率为-2.81%、-2.93%,成立来收益率为66.80%、65.05%,累计净值为1.6680元、1.6505元。 | 基金名称 | 创金合信全球医药生物股票型发起式证 | | --- | --- | | | 券投资基金(QDII) | | 基金简称 | 创金合信全球医药生物股票发起(QDII) | | 基金主代码 | 018155 | | 基金管理人名称 | 创金合信基金管理有限公司 | | 公告依据 | 《公开募集证券投资基金信息披露管理 办法》 | | 基金经理变更类型 | 解聘基金经理 | | 新任基金经理姓名 | | | 离任基金经理姓名 | 皮劲松 ...
招商中证有色金属矿业主题ETF增聘王宁远 邓童离任
Zhong Guo Jing Ji Wang· 2026-02-10 08:09
中国经济网北京2月10日讯 今日,招商基金公告,招商中证有色金属矿业主题ETF增聘王宁远,邓 童离任。 王宁远2018年2月至2022年9月在华泰柏瑞基金管理有限公司工作,历任量化与海外投资部助理研究 员、研究员、投资经理,2023年1月加入招商基金管理有限公司量化投资部,曾任研究员,现任基金经 理。 | 非金名称 | 招商中证有色金属矿业主题交易型开放式指 数证券投资基金 | | --- | --- | | 非金简称 | 招商中证有色金属矿业主题 ETF(场内简称: | | | 有色矿业 ETF 招商) | | 辈金主代码 | 159690 | | 基金管理人名称 | 招商基金管理有限公司 | | 公告依据 | 《基金管理公司投资管理人员管理指导意 见》《公开募集证券投资基金信息披露管理办 | | | 法》《证券期货经营机构投资管理人员注册登 | | | 记规则》 | | 非金经理变更类型 | 增聘基金经理,解聘基金经理 | | 新任基金经理姓名 | 王宁远 | | 离任基金经理姓名 | 邓童 | 招商中证有色金属矿业主题ETF成立于2023年06月21日,截至2026年02月09日,其今年来收益率为 15 ...
连亏股埃夫特拟逾10亿元并购 标的曾IPO撤单业绩下滑
Zhong Guo Jing Ji Wang· 2026-02-10 08:09
中国经济网北京2月10日讯 埃夫特(688165.SH)今日复牌,截至收盘报23.80元,涨幅5.45%。 埃夫特昨晚发布关于披露发行股份及支付现金购买资产预案的一般风险提示暨公司股票复牌公告 称,公司拟通过发行股份及支付现金的方式购买上海盛普流体设备股份有限公司100%股份。经公司向 上海证券交易所申请,公司股票(证券简称:埃夫特,证券代码:688165)已于2026年1月27日(星期 二)开市起停牌。经公司向上海证券交易所申请,公司股票于2026年2月10日(星期二)开市起复牌。 埃夫特同时发布发行股份及支付现金购买资产预案显示,本次交易的标的资产为盛普股份100%股 份,具体分为:1、上市公司拟通过发行股份及支付现金的方式向至骞实业等10名交易对方购买其持有 的盛普股份95.97%股份。2、上市公司拟通过支付现金的方式向上海翌耀、共青城凯翌购买其持有的盛 普股份4.03%股份。后者以前者为实施前提。 截至预案签署日,标的公司的审计、评估工作尚未完成,标的资产评估值和交易价格尚未最终确 定。 上市公司发行股份及支付现金购买标的公司95.97%股份对应整体估值初步定为10亿元-12亿元。上 市公司支付现金购 ...
金莉离任创金合信润业央企债主题三个月定开债券
Zhong Guo Jing Ji Wang· 2026-02-10 08:09
| 基金名称 | 创金合信润业央企债主题三个月定期开 | | --- | --- | | | 放债券型证券投资基金 | | 基金简称 | 创金合信润业央企债主题三个月定开债 学 | | 基金主代码 | 022041 | | 基金管理人名称 | 创金合信基金管理有限公司 | | 公告依据 | 《公开募集证券投资基金信息披露管理 办法》 | | 基金经理变更类型 | 解聘基金经理 | | 新任基金经理姓名 | | | 离任基金经理姓名 | 金莉 | | 共同管理本基金的其他基金经理姓名 | 成念良、黄佳祥 | (责任编辑:康博) 金莉2015年7月加入大公国际资信评估有限公司,历任工商企业部分析师、行业组长,2018年10月 加入创金合信基金管理有限公司,任固定收益部信用研究员,现任基金经理。 创金合信润业央企债主题三个月定开债券A/C成立于2024年09月06日,截至2026年02月09日,其今 年来收益率为0.21%、0.18%,成立来收益率为2.30%、2.00%,累计净值为1.0230元、1.0200元。 中国经济网北京2月10日讯 今日,创金合信基金公告,金莉离任创金合信润业央企债主题三个月定 开债券。 ...
容百科技1200亿订单变950万罚单,信披失真董事长白厚善被罚300万
Chang Jiang Shang Bao· 2026-02-10 08:09
长江商报记者 沈右荣 酿出千亿大单闹剧的容百科技(688005.SH)将面临重罚。 2月6日晚,容百科技发布公告,公司收到中国证监会宁波监管局(以下简称"宁波证监局")下发的《行 政处罚事先告知书》,拟对公司及相关责任人进行处罚。 此前,容百科技发布公告称,公司与宁德时代签署协议,未来6年,容百科技合计为宁德时代供应国内 区域磷酸铁锂正极材料预计为305万吨,协议总销售金额超1200亿元。 经宁波证监局调查发现,容百科技针对上述事项的信息披露存在四大问题,包括1200亿元的销售金额、 材料采购量、合同期限、合同前置条件等,或披露不准确、不完整,或未披露。 宁波证监局拟对容百科技及相关负责人进行处罚,其中,拟对"不知情"的董事长白厚善罚款300万元。 受市场波动影响,容百科技业绩阶段性承压。根据业绩预告,2025年,公司预计全年亏损1.90亿元至 1.50亿元,成为2019年上市以来的首个年度亏损年。 不过,2025年第四季度,容百科技业绩好转,预计盈利3000万元。 误导性陈述合计领950万罚单 信息披露存在误导性陈述行为,容百科技及相关负责人将被重罚。 事件起因于1月13日晚容百科技发布的一份公告。当时公告 ...