AHTHGC(000901)

Search documents
星河动力启动上市辅导 加速中国民营商业运载火箭产业化进程
Zheng Quan Shi Bao Wang· 2025-10-23 06:32
值得注意的是,星河动力已完成多轮融资。最新一轮融资今年9月官宣,星河动力完成D轮融资,融资 总额共计24亿元。本轮投资方包括:北京市商业航天和低空经济产业投资基金,南京市创新投资集团及 南京六合区各级投资平台,四川产业振兴基金投资集团旗下四川制造业协同基金和四川区域协同基金, 四川成果转化基金,济南中泰交产基金,交融君泓五期南京基金,亦庄中瀛扶摇基金,池州梅岭池香基 金,海南和城航天基金等。 10月22日,证监会官网显示,北京星河动力航天科技(000901)股份有限公司(简称"星河动力")在北京 证监局上市辅导备案,辅导机构为华泰证券。 成立于2018年的星河动力,是国内第一家实现火箭量产、高密度发射并实现商业化的民营商业航天企 业。其火箭成功发射次数占到了国内民营火箭行业总成功发射次数的51.3%。 截至目前,这家国家级专精特新"小巨人"企业已为27家客户将85颗商业卫星送入预定轨道,创下国内民 营火箭企业发射次数、服务客户数、发射卫星数、成功率等四项第一。 官网显示,星河动力主要为国内外航天领域客户提供高效、可靠的航天发射服务,核心产品包括"智神 星"系列中大型重复使用液体运载火箭、"谷神星"系列轻小型固 ...
民营火箭公司星河动力航天完成IPO辅导备案
Jing Ji Guan Cha Wang· 2025-10-23 03:45
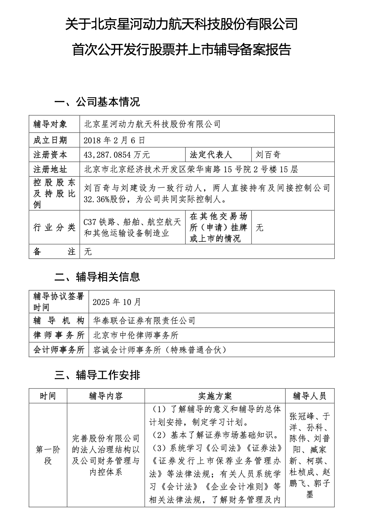
经济观察网10月22日,证监会官网显示,北京星河动力航天科技(000901)股份有限公司(以下简称"星河动力航天")启动上市辅导,辅导机构为华泰联合证 券有限责任公司。 据上市辅导备案报告,星河动力航天成立于2018年2月6日,注册资本4.33亿元,法定代表人为刘百奇。控制权方面,刘百奇与刘建设为一致行动人,两人直 接持有及间接控制公司32.36%股份,为公司共同实际控制人。 资料显示,星河动力航天是国内领先的商业航天技术公司,公司主要为国内外航天领域客户提供高效、可靠的航天发射服务、先进的航天装备制造、高性能 产品配套,和广泛的工程、技术、安全、系统集成等领域系统化解决方案。 | 辅导对象 | 北京星河动力航天科技股份有限公司 | | | | --- | --- | --- | --- | | 成立日期 | 2018 年 2 月 6 日 | | | | 注册资本 | 43,287.0854 万元 | 法定代表人 | 刘百奇 | | 注册地址 | 北京市北京经济技术开发区荣华南路 15 号院 2 号楼 15 层 | | | | 控 股 股 东 及 持 股 比 | 刘百奇与刘建设为一致行动人,两人直接持有及间接 ...
冲击IPO!星河动力航天启动上市辅导
Bei Jing Shang Bao· 2025-10-23 03:11
北京商报讯(记者马换换王蔓蕾)又一家商业航天公司启动上市辅导进程!10月22日,证监会官网显示, 北京星河动力航天科技(000901)股份有限公司(以下简称"星河动力航天")启动上市辅导,辅导机构为 华泰联合证券有限责任公司。 据上市辅导备案报告,星河动力航天成立于2018年2月6日,注册资本4.33亿元,法定代表人为刘百奇。 控制权方面,刘百奇与刘建设为一致行动人,两人直接持有及间接控制公司32.36%股份,为公司共同 实际控制人。 资料显示,星河动力航天是国内领先的商业航天技术公司,公司主要为国内外航天领域客户提供高效、 可靠的航天发射服务、先进的航天装备制造、高性能产品配套,和广泛的工程、技术、安全、系统集成 等领域系统化解决方案。 ...
京星河动力航天科技股份有限公司启动上市辅导
Ge Long Hui A P P· 2025-10-23 01:15
格隆汇10月23日|证监会官网显示,北京星河动力航天科技股份有限公司于2025年10月22日正式启动上 市辅导,华泰联合证券有限责任公司担任辅导机构。公司法定代表人为刘百奇。刘百奇与刘建设为一致 行动人,两人直接持有及间接控制公司32.36%股份,为公司共同实际控制人。 ...
商业航天IPO新进展!星河动力启动IPO辅导备案
Zhong Guo Zheng Quan Bao· 2025-10-23 01:13
证监会网站10月22日披露,北京星河动力航天科技(000901)股份有限公司(下称"星河动力")在北京证 监局提交IPO辅导备案,辅导机构为华泰联合证券。 作为国内发射次数最多、稳定成功率最高的民营商业火箭企业,星河动力加入上市梯队,标志着政策赋 能下的中国商业航天资本化进程再提速。 目前,星河动力已实现稳定可靠与商业化落地,其"谷神星一号"已成为国内首型从"试验型"进入真正批 量化、商业化发展阶段的民营火箭。而"谷神星二号"与"智神星一号"两款中大型火箭首飞工作已进入关 键阶段,计划于年内首飞。 我国商业航天正加速迈入规模化发展期,预计2025年将突破2.5万亿元,前景可期,但仍需持续加大研 发资金投入。近期资本市场多项针对科创型企业的政策落地,提升了资本市场对商业航天科技创新的包 容性和适应性,打通其进入二级市场的关键环节,为商业航天企业注入信心。 国内民营火箭行业总成功发射的51.3% 成立于2018年的星河动力,是国内第一家实现火箭量产、高密度发射并实现商业化的民营商业航天企 业。其火箭成功发射次数占到了国内民营火箭行业总成功发射次数的51.3%。 截至目前,这家国家级专精特新"小巨人"企业已为27家 ...
北京星河动力航天科技股份有限公司启动上市辅导
Zheng Quan Shi Bao Wang· 2025-10-23 00:49
人民财讯10月23日电,证监会官网显示,北京星河动力航天科技(000901)股份有限公司于2025年10月 22日正式启动上市辅导,华泰联合证券有限责任公司担任辅导机构。公司法定代表人为刘百奇。刘百奇 与刘建设为一致行动人,两人直接持有及间接控制公司32.36%股份,为公司共同实际控制人。 ...
我国首颗海洋盐度探测卫星完成在轨测试
Zheng Quan Shi Bao Wang· 2025-10-22 10:07
人民财讯10月22日电,据中国航天科技(000901)集团官微,近日,自然资源部科技发展司会同国家国 防科工局重大专项工程中心在北京组织召开海洋盐度探测卫星工程在轨测试总结评审会。这标志着该卫 星已完成全部在轨测试工作,可以交付用户长期使用。海洋盐度探测卫星是国家民用空间基础设施中的 科研卫星,由中国航天科技集团有限公司五院抓总研制,于2024年11月14日由长征四号乙运载火箭成功 发射。该卫星是我国首颗用于海洋盐度信息获取的遥感卫星,完善了海洋卫星观测体系,填补了星载海 洋盐度探测空白,具有重要里程碑意义。 ...
长征八号甲运载火箭YF-75DB氢氧发动机顺利完成鉴定试车
Zheng Quan Shi Bao Wang· 2025-10-21 09:19
人民财讯10月21日电,据中国航天科技(000901)集团官微,近日,长征八号甲运载火箭YF-75DB氢氧 发动机顺利完成鉴定试车。此次试车严格按照四倍工作循环流程开展,自9月22日起,历经4次试车共9 次点火,覆盖不同工况,全面验证了发动机在复杂条件下的工作性能、结构可靠性及各组件工作适应 性。本次试车的顺利完成标志着该型发动机正式进入工程应用阶段。 ...
天兵科技启动上市辅导 致力打造最具商业竞争力的大运力液体火箭
Zheng Quan Shi Bao Wang· 2025-10-20 04:47
天龙三号也是我国商业航天首款有望实现近地轨道运力超20吨的大运力液体火箭,性能对标国际主流的 SpaceX猎鹰9号,可实现一箭36星组网发射,全面适配我国卫星互联网"低成本、高可靠、高频次"的发 射需求,将在全球卫星互联网"竞速卡位赛"中填补我国大运力火箭空缺,加速国家低轨星座规模化部署 进程。 为打造最具商业竞争力的大运力液体火箭,天兵科技目前已构建起火箭自研、规模制造与专属发射工位 相结合的全产业链布局,形成以北京火箭研发中心、西安动力研发中心、河南火箭发动机智造及动力试 验中心、苏州火箭智造基地、无锡火箭智造基地、济南火箭智造基地、酒泉卫星发射基地等为核心的航 天智造(300446)体系,具备年产50发天龙系列液体火箭和500台天火系列液体火箭发动机的制造能 力,确立基于成本控制与规模效应的长期竞争优势。 作为国内商业航天领域的头部企业,天兵科技成立以来已完成多轮融资,资本市场估值、融资规模持续 领跑行业。 今年10月9日,天兵科技宣布完成近25亿元人民币Pre-D轮和D轮新增融资。两轮融资由国裕高华、济钢 集团、东方资产、申万投资、中银资产、贵阳工业发展基金、北交联合、湖南盛力投资、湖南高新纵 横、青 ...
天地之间的“快递员”——记北京星河动力航天科技股份有限公司总裁刘建设
Jing Ji Ri Bao· 2025-10-18 22:57
2025年9月5日19时39分,北京星河动力航天科技股份有限公司在酒泉卫星发射中心成功发射谷神星一号 (遥十五)运载火箭,将开运一号、驭星三号08星、云遥一号27星共3颗卫星及爱神星留轨试验平台精 确送入预定太阳同步轨道。 这次任务代号"鹊桥仙",传达着太空探索诗意般美好愿景,也是公司总裁和技术带头人刘建设主持完成 的又一次发射。从创立星河动力至今,这位商业航天人始终坚信,商业航天市场前景广阔,在航天这个 典型的新质生产力领域,需国家队与民营企业互补共赢。 探索未知 刘建设生于1977年,河南商丘人。出身农家的他,早在中学时就把逐梦星辰大海确立为自己的人生目 标。"每当电视中出现火箭发射的场景,看到喷射出的夺目火焰,我都会热血沸腾。"这份鲜明记忆在他 心中种下了投身航天事业的火种。 大学毕业后,刘建设如愿进入航天领域工作,此后十几年,就职于中国航天科技集团,参与多个火箭型 号研制。2017年底,有感于国外商业航天企业快速发展,他下决心告别"铁饭碗",成为中国商业航天事 业"第一批吃螃蟹的人",与志同道合的伙伴一起创立了星河动力。 赢得市场 火箭被视为连接广袤大地与漫漫星河的交通工具。作为实现连续、稳定成功发射 ...