公募基金高质量发展

Search documents
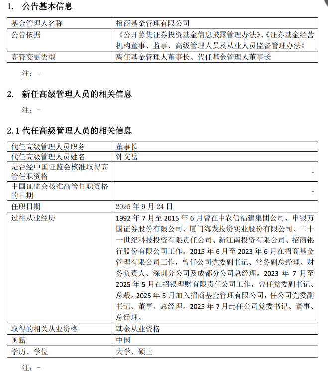
招商基金“换帅”: 王小青离任董事长,总经理钟文岳代为履职
Sou Hu Cai Jing· 2025-09-23 16:25
9月23日,招商基金发布公告称,自9月24日起,王小青因工作安排离任董事长,钟文岳代任招商基金董 事长。钟文岳自2025年7月起担任招商基金党委书记、董事、总经理。 | 基金管理人名称 | 招商基金管理有限公司 | | --- | --- | | 公告依据 | 《公开募集证券投资基金信息披露管理办法》、《证券基金经营 | | | 机构董事、监事、高级管理人员及从业人员监督管理办法》 | | 高管变更类型 | 离任基金管理人董事长、代任基金管理人董事长 | 截至2025年二季度末,招商基金权益类基金近一年、近两年、近三年、近五年绝对收益排名均处于行业 前30%。招商基金自成立以来,累计服务客户数量超1.8亿,累计为客户盈利超2300亿元,累计为客户 分红近1300亿元。 谈及未来,招商基金表示,该公司将坚持和加强党的全面领导,深刻把握金融工作的政治性、人民性, 围绕做好金融"五篇大文章"要求,以全面落实《推动公募基金高质量发展行动方案》为抓手,以为投资 者创造更多价值为使命,坚定以持有人获得感为引领、打造最佳客户体验资产管理公司的战略愿景,强 化多元资产配置核心逻辑,将投资者利益作为公司自身效益与管理规模之间的 ...
万亿公募巨头 董事长调整
Mei Ri Jing Ji Xin Wen· 2025-09-23 15:50
9月23日晚间,招商基金发布高级管理人员变更公告,王小青因工作安排自9月24日起离任董事长,钟文 岳代任招商基金董事长。公开资料显示,钟文岳自今年7月起任招商基金党委书记、董事、总经理。 《每日经济新闻》记者获悉,王小青自2020年3月加入招商基金,先后担任该公司总经理和董事长。任 职五年间,招商基金实现公募及非货管理规模翻番,并保持在行业前十水平,各项业务稳中有进。今年 8月,他已调任招商金控,现任该公司董事、总经理。 官网信息显示,招商基金于2002年12月27日经中国证监会批准设立,是中国第一家中外合资基金管理公 司。截至去年年底,该公司总资产管理规模超1.56万亿元,其中非货币管理规模超5500亿元。而根据 Wind数据,截至今年二季度末,招商基金的公募管理总规模为8967.95亿元,在全市场162家公募持牌机 构中排在第12位;非货基规模5230.08亿元,排在第10位。 万亿公募巨头,董事长调整 23日晚间,招商基金发布高管变更公告,显示该公司原董事长王小青因工作安排自9月24日起离任,钟 文岳代任招商基金董事长。 招商基金在公告中表示,公司对于王小青先生在公司任职期间发挥的重要引领作用及做出的卓 ...
博时基金高层调整:江向阳卸任董事长,总经理张东或将接棒
Nan Fang Du Shi Bao· 2025-09-23 13:24
江向阳(图片来自网络) 对于这一变动,博时基金向南都・湾财社记者回应称,具体信息需以官方公告为准。不过记者从知情人 士处进一步获悉,江向阳的卸任已得到本人确认,相关离任程序正在推进中。与此同时,张东拟升任董 事长的安排也属于招商局集团层面的组织部署,目前各项程序仍在落地中,正式公告将在后续适时发 布。 江向阳:十年深耕,从监管人到资管领航者的跨越 公开履历显示,江向阳的金融生涯起步于监管领域:1997年8月起,他长期任职于中国证监会,先后在 办公厅、深圳专员办、期货监管部等关键部门担任要职,积累了对金融市场规则、风险防控的深刻理 解。 2015年,江向阳的职业轨迹转向市场端——1月调任招商局金融集团副总经理,同年7月正式出任博时基 金总经理。2020年4月,他进一步升任博时基金董事长。 在江向阳执掌博时基金的十年间,该公司资产管理规模与投资者回报实现了双重飞跃。Wind数据显 示,2015年二季度末,博时基金公募资产净值仅1324.44亿元;到2022年二季度末,这一数字首次突破 万亿元关口;截至2025年二季度末,公司公募基金资产净值已达1.13万亿元,位列行业第八。 规模增长的背后,是持续为投资者创造价值 ...
“十四五”数据中的公募高质量发展答卷
2 1 Shi Ji Jing Ji Bao Dao· 2025-09-23 12:03
21世纪经济报道记者 黎雨辰 9月22日,在国务院新闻办公室"高质量完成'十四五'规划"系列主题新闻发布会上,中国证监会主席吴 清回顾了资本市场的五年"成绩单"。五年来,证监会认真落实"十四五"规划和二十届三中全会部署,推 出了一批牵引性强、含金量高的标志性改革开放举措。 其中围绕投资端改革,吴清提及了公募基金领域的诸多重大突破:"坚持投资者利益优先,制定实施公 募基金高质量发展行动方案,建立完善投资收益为核心的考核评价体系,三阶段降费改革全面落地。" 此外,公募REITs等创新产品发展,养老第三支柱建设提速等诸多"关键词"也都与公募基金息息相关。 总体来看,"十四五"以来,我国公募市场呈现出规模扩张、产品生态持续完善、服务国家战略取得新质 效,行业治理不断完善的发展态势。 公募高质量发展取得阶段性成效 公募基金行业的高质量发展,是"十四五"时期我国金融业发展的重要成就之一。近年来,证监会先后发 布了《加快推进建设一流投资银行和投资机构的意见》《推动公募基金高质量发展行动方案》等文件。 "文件的发布通过制度重构和机制创新,着力引导行业机构端正经营理念,校正发展定位,实现功能性 和盈利性的有机统一。"有业内人士 ...
南财观察|“十四五”数据中的公募高质量发展答卷
2 1 Shi Ji Jing Ji Bao Dao· 2025-09-23 11:59
21世纪经济报道记者 黎雨辰 9月22日,在国务院新闻办公室"高质量完成'十四五'规划"系列主题新闻发布会上,中国证监会主席吴 清回顾了资本市场的五年"成绩单"。五年来,证监会认真落实"十四五"规划和二十届三中全会部署,推 出了一批牵引性强、含金量高的标志性改革开放举措。 其中围绕投资端改革,吴清提及了公募基金领域的诸多重大突破:"坚持投资者利益优先,制定实施公 募基金高质量发展行动方案,建立完善投资收益为核心的考核评价体系,三阶段降费改革全面落地。" 此外,公募REITs等创新产品发展,养老第三支柱建设提速等诸多"关键词"也都与公募基金息息相关。 总体来看,"十四五"以来,我国公募市场呈现出规模扩张、产品生态持续完善、服务国家战略取得新质 效,行业治理不断完善的发展态势。 公募基金行业的高质量发展,是"十四五"时期我国金融业发展的重要成就之一。近年来,证监会先后发 布了《加快推进建设一流投资银行和投资机构的意见》《推动公募基金高质量发展行动方案》等文件。 "文件的发布通过制度重构和机制创新,着力引导行业机构端正经营理念,校正发展定位,实现功能性 和盈利性的有机统一。"有业内人士评价认为。 过去五年来,规模的 ...
华商基金“金融生活嘉年华”走进商圈 持续推进投资者陪伴创新
Xin Lang Ji Jin· 2025-09-23 02:31
专题:北京公募基金高质量发展系列活动 新时代、新基金、新价值 活动现场 华商基金"金融生活嘉年华"走近商圈活动打破传统宣传模式,主动融入市民周末生活圈,使投教内容更 贴近生活、更具温度,拉近了大众与公募基金的距离的同时,进一步提升了投资者陪伴的体验感。活动 现场投资者参与踊跃,气氛热烈,反响积极。 活动现场 "新时代·新基金·新价值"——北京公募基金高质量发展在行动,华商基金"金融生活嘉年华"走进商圈活 动于2025年9月20日在北京华熙LIVE·五棵松成功举办。华商基金通过"金融知识普及融入游戏体验"的创 新模式,让金融知识学习从"被动听"变为"主动玩",使得参与者在轻松氛围中加深对公募基金高质量发 展和金融知识的了解。 活动现场 为贯彻落实《推动公募基金高质量发展行动方案》,在北京证监局指导下,北京证券业协会携手北京公 募基金管理人、基金销售机构、基金评价机构及多家主流媒体,共同启动"北京公募基金高质量发展系 列活动"。 本次活动以"新时代·新基金·新价值"为主题,旨在通过为期一个多月的多层次、多形式宣传与互动,强 化投资者教育与保护,推动公募基金行业转型升级,提升服务实体经济能力,打造北京金融高质量发展 ...
国联基金提升客服能力 优化投资者服务体验
Xin Lang Ji Jin· 2025-09-23 02:28
第二步,构建7×24小时的"智能+人工"双轨服务模式,智能客服承接高频简单咨询,实现秒级响应。若 遇未能解决的复杂问题,系统自动转接人工坐席,并通过"话术助手""客户意向提醒"提前同步投资者相 关信息,助力人工客服实现"未问先知",提升沟通效率与解答精度。 当前,公募基金行业正处于深化改革、提质增效的关键阶段,"推动高质量发展"已成为行业共识,更是 回应亿万投资者对稳健理财、安心投资诉求的必然选择。2025年5月《推动公募基金高质量发展行动方 案》正式出台,为行业长远发展指明方向,标志着公募基金行业已从"规模导向"迈向"回报导向"新阶 段,也意味着提升"投资者获得感"将成为衡量行业价值的核心标尺。 作为始终以投资者需求为核心的公募基金管理人,国联基金坚信:优质的客户服务,本身就是投资者获 得感的重要组成部分。我们将投资者的"投资旅程"视作一场需要专业陪伴的"长跑",把咨询、申赎、持 仓调整等每一次服务触点,都打造成信任加码的增值站。通过构建"一条全流程服务线、一张多渠道资 源网、一群专业陪伴者、一套保障闭环",分层覆盖售前投教适配、售中流程辅导、售后持续陪伴,标 配呼叫中心、多渠道推送、专人接听、自助平台、投 ...
北京公募高质量发展系列活动|惠升基金:走进中国人民大学
Xin Lang Ji Jin· 2025-09-22 09:52
专题:北京公募基金高质量发展系列活动 新时代、新基金、新价值 为贯彻落实《推动公募基金高质量发展行动方案》,在北京证监局指导下,北京证券业协会携手北京公 募基金管理人、基金销售机构、基金评价机构及多家主流媒体,共同启动"北京公募基金高质量发展系 列活动"。 9月17日,为践行公募基金高质量发展,惠升基金开展走进校园系列活动,在金融知识普及与高校人才 培养融合方面迈出坚实步伐。 本次活动以"'新时代·新基金·新价值'走进校园——走进基金行业"为主题,走进中国人民大学,通过沉 浸式交流,旨在让高校学生深入感受基金行业、加深对基金行业的全面了解,全方位提升学生金融素养 和风险防范意识并现场分享职场洞见与成长心得,为学子的职业发展规划提供实用参考。 活动现场,惠升基金向在校学生发放投教宣传材料,聚焦金融基础知识,既涵盖证券、基金等主流金融 产品的入门讲解,也包含金融风险识别技巧,帮助学子们进一步了解金融市场,树立理性投资理念。为 了让金融知识学习更有趣味性和参与感,活动精心设置了互动游戏,巧妙将部分金融风险场景植入游戏 中,让参与者在趣味互动中将风险防范要点牢记心间。 高校学生是未来经济的主要参与者和建设者,提升其金 ...
“新时代新基金新价值”主题活动走进中国人民大学助力青年把握金融行业新机遇
Xin Lang Ji Jin· 2025-09-22 09:45
专题:北京公募基金高质量发展系列活动 新时代、新基金、新价值 京东校招团队随后简要介绍了2026届校招计划,涵盖技术、金融、产品、运营等多类岗位,并强调公司 重视复合型人才培养,为在校生提供实习与转正机会。 互动环节学生提问踊跃,涵盖行业趋势、投资实践、职业准备等多个维度。有学生同学表示:"通过嘉 宾的分享,我对公募基金的发展脉络和人才要求有了更清晰的认识,也更坚定了未来从事金融行业的信 心。"还有同学提到,"嘉宾的建议既有高度又接地气,尤其是关于'第一笔投资'的启发非常实用。" 本次活动不仅是行业与高校之间的一次深度对话,更是推动青年金融人才培育、助力公募基金行业高质 量发展的重要实践。与会同学学生纷纷表示,将以此次交流为新起点,在金融学习与职业探索中不断前 行。 MACD金叉信号形成,这些股涨势不错! 责任编辑:石秀珍 SF183 9月22日上午,"新时代・新基金・新价值——北京公募基金高质量发展在行动・走进中国人民大学"主 题活动在中国人民大学举办。本次活动由京东肯特瑞基金联合中信建投基金、华夏基金、鹏扬基金、中 航基金、益民基金、方正富邦基金、英大基金共同承办,旨在搭建行业与高校之间的深度对话平台,帮 ...
东兴基金:以投资者为本,推动公募基金高质量发展
Xin Lang Ji Jin· 2025-09-22 02:12
5月7日,证监会发布《推动公募基金高质量发展行动方案》。东兴基金认为,《方案》将构建起"投资 者利益优先"为核心的新发展范式。这场变革直指行业长期存在的"重规模轻回报""短期业绩导向""利益 绑定不足"等痛点,标志着公募基金从追求高速扩张向追求可持续价值创造的深层转型。《方案》提出 的利益共享机制、长周期考核体系,不仅重塑行业规则,更推动基金公司回归"受人之托,忠人之事"的 资产管理行业本质。 《方案》将校正行业发展定位,实现功能性和盈利性的有机统一,突出强调以投资者为本,树立以投资 者最佳利益为核心的经营理念,实现公募基金行业从重规模向重投资者回报转型。 《方案》突出强化公募基金与投资者的利益绑定,建立与基金业绩表现挂钩的浮动管理费收取机制,强 化业绩比较基准的约束作用,稳步降低基金投资者成本,出台《公募基金销售费用管理规定》,合理调 降公募基金的认申购费和销售服务费。改革基金的运营模式,督促行业回归受人之托,代人理财的本 源,优化主动权益基金收费的模式,扭转基金公司旱涝保收的现象。 《方案》将推动基金公司绩效考核机制改革,全面建立以基金投资收益为核心的考核体系,适当降低规 模排名、收入利润等经营性指标的考 ...