园林工程

Search documents
冠中生态连续两周居牛股榜首位;最熊股果麦文化董秘提前终止减持丨透视一周牛熊股
2 1 Shi Ji Jing Ji Bao Dao· 2025-10-12 11:07
国庆假期后的两个交易日(10月9日—10月10日),A股三大指数涨跌不一。截至10月10日收盘,上证指数报3897.03点,周涨 0.37%;深成指报13355.42点,周跌1.26%;创业板指报3113.26点,周跌3.86%。 具体来看,超54%的个股周内实现上涨,47股周涨超15%,14股周跌超15%。按照申万一级行业分类,有色金属、煤炭、钢 铁、公用事业、石油石化等17个板块上涨,传媒、电子、电力设备、计算机、通信等14个板块下跌。 最牛股冠中生态属于园林工程行业: 公开资料显示,公司主营业务是生态环境建设,覆盖包括植被恢复、水土保持、防沙治沙、土壤修复、土地整治、水环境治理 等自然环境生态修复业务,以及景观园林、市政工程、环卫保洁等人工环境生态建设业务。 二级市场上,冠中生态自9月29日复牌后,连续走出三个20CM的一字涨停板,随后在10月10日再度上涨13.43%,最终收于21.96 元/股,公司总市值达到31亿元。 值得注意的是,此前国庆假期前的两个交易日(9月29日—9月30日),冠中生态就曾上榜成为最牛股。 10月10日,冠中生态公告称,公司股票于2025年10月9日、10日连续两个交易日收 ...
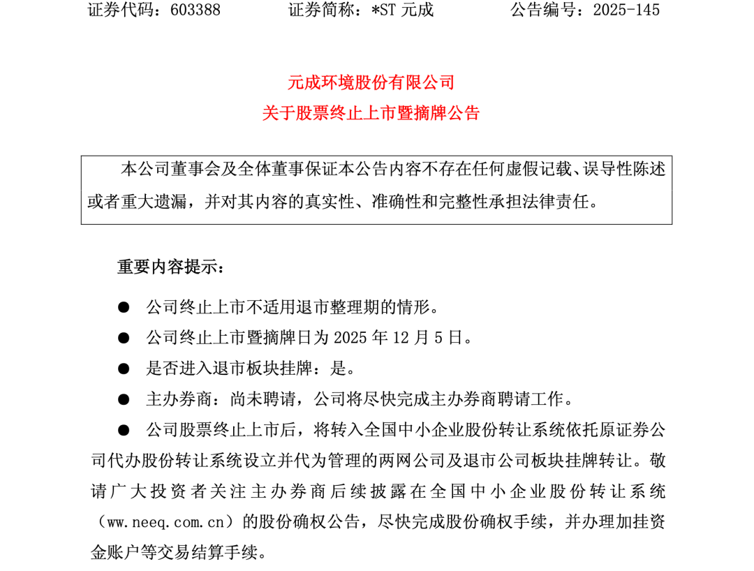
*ST元成财务造假期间三年三换会计师 审计意见均为“标准无保留” 资本市场“看门人”失守是否应担责?
Xin Lang Zheng Quan· 2025-10-11 03:17
值得注意的是,在2020至2022年财务造假期间,连续三年的审计师均出具了标准无保留审计意见,而海 通证券(现与国泰君安合并为国泰海通)则担任了其问题定增的保荐人,引发了市场对中介机构"看门 人"职责的深切关注。 证监会近日严肃查处元成环境股份有限公司(*ST元成(维权),603388.SH)严重财务造假案件,拟 对上市公司罚款3745.46万元,对5名责任人员合计罚款4200万元,对实际控制人采取10年证券市场禁 入。此案不仅涉及公司连续三年的系统性财务造假,更暴露了其2022年的欺诈发行行为。 *ST元成的造假行为是系统性的,其核心手段是通过虚增项目成本和产值来操纵利润。 证监会强调"追首恶"与"惩帮凶"并举。审计机构若被查实未勤勉尽责,将面临证监会行政处罚(罚款、 暂停甚至吊销执业资格)、投资者民事索赔诉讼以及可能涉及的刑事责任调查。 海通证券作为*ST元成2022年非公开发行股票的保荐机构,其责任主要集中在未能发现并披露发行文件 引用的财务数据存在虚假记载。 保荐人需要对申报文件的真实性、准确性、完整性进行核查。越龙山项目作为重要项目,其财务数据存 在重大虚假,海通证券在尽职调查过程中未能识别这些风险 ...
证监会最新发布,严肃查处
Jing Ji Wang· 2025-10-11 02:47
证监会近日对上交所主板上市公司元成环境股份有限公司(简称*ST元成)涉嫌定期报告等财务数据存 在虚假记载作出行政处罚事先告知。证监会拟对上市公司罚款3745.46万元,对5名责任人员合计罚款 4200万元,对实际控制人采取10年证券市场禁入。*ST元成涉嫌触及重大违法强制退市情形,上交所将 依法启动退市程序。 经证监会调查,*ST元成连续三年虚增收入和利润,违反证券法律法规。证监会表示,对于可能涉及的 犯罪线索,证监会将坚持应移尽移的工作原则,严格按照相关规定移送公安机关。 被查出连续三年虚增收入和利润 *ST元成在10月10日发布公告称,收到浙江证监局下发的《行政处罚事先告知书》。 经证监会查明,元成股份、祝昌人涉嫌违法的事实包括,2020年至2022年期间,在实际控制人祝昌人组 织、指使下,*ST元成通过虚增越龙山国际旅游度假区相关项目(以下简称"越龙山项目")劳务和机械 成本、虚增相应项目产值等方式,累计虚增营业成本1.58亿元、营业收入2.09亿元、利润总额5046.02万 元。 财务造假是侵蚀市场根基的毒瘤,一直是证监会的重点打击对象。近年来,证监会严格落实中央决策部 署,聚焦重点领域和市场关切,通 ...
*ST花王:部分银行账户资金被冻结 已向东阿法院申请终止本次执行程序
Zhong Zheng Wang· 2025-10-11 01:35
*ST花王表示,本次部分银行账户资金被冻结不会对公司生产经营活动造成重大不利影响。公司正在积 极与各方保持沟通,要求各方依法依规处理,协商风险化解途径,制定切实可行的解决方案;同时,公 司正尽最大努力采取各项必要措施,全力保护公司财产安全,以维护全体员工与投资者的合法权益。公 司将密切关注本次事项的后续进展情况,积极与相关各方沟通,妥善处理有关事宜,尽快协商解除对部 分银行账户资金的冻结。 公告介绍,公司此次银行账户被冻结主要系由历史建设工程施工合同纠纷引起,东阿法院近日裁定,实 际冻结公司银行账户资金合计840.42万元。对此,*ST花王称,2024年9月9日,江苏省镇江市中级人民 法院裁定受理王锁二对公司的重整申请,并于2024年11月15日裁定批准公司重整计划及终止重整程序。 根据《中华人民共和国企业破产法》第92条规定,"经人民法院裁定批准的重整计划,对债务人和全体 债权人均有约束力。债权人未依照本法规定申报债权的,在重整计划执行期间不得行使权利;在重整计 划执行完毕后,可以按照重整计划规定的同类债权的清偿条件行使权利"。公司认为,此次相关事项通 过执行程序个别清偿,违反《中华人民共和国企业破产法》相 ...
拟罚款近8000万元+启动退市程序+实控人10年禁入 *ST元成财务造假被严惩
Mei Ri Jing Ji Xin Wen· 2025-10-10 15:29
每经记者|蔡鼎 每经编辑|张海妮 10月10日(周五)晚间,证监会官网显示,近日对上交所主板上市公司元成环境股份有限公司(以下简 称*ST元成)涉嫌定期报告等财务数据存在虚假记载一事作出行政处罚事先告知。经查,*ST元成 (SH603388,股价1.65元,市值5.37亿元)连续3年虚增收入和利润,违反证券法律法规。 公司收到的《行政处罚事先告知书》显示,公司及实控人祝昌人涉嫌欺诈发行、信披违法违规一案,已 由浙江证监局调查完毕,监管层依法拟对涉案方作出行政处罚并采取证券市场禁入措施。 经查明,公司2020年~2022年年报存在虚假记载。具体来看,在祝昌人组织、指使下,公司通过虚增越 龙山国际旅游度假区相关项目(以下简称越龙山项目)劳务和机械成本、虚增相应项目产值等方式,累 计虚增营业成本约1.58亿元、营收2.09亿元、利润总额达5046.02万元。其中,2020年年报虚增利润总额 3848.04万元,占当期披露金额的36.60%;2021年年报虚增利润总额1109.39万元,占当期披露金额的 19.32%;2022年年报虚增利润总额88.59万元,占当期披露金额的1.62%。 2024年1月31日,公司披 ...
*ST花王:公司部分银行账户资金被冻结840.42万元
Mei Ri Jing Ji Xin Wen· 2025-10-10 11:56
每经AI快讯,10月10日,*ST花王公告,公司部分银行账户资金被冻结,涉及四个银行账户,实际冻结 金额分别为398.29万元、393.39万元、37.82万元、10.92万元,合计冻结金额840.42万元。冻结主要由两 起案件引起:一是山东省东阿县人民法院执行案件,涉及建设工程施工合同纠纷,法院裁定冻结公司银 行存款804.25万元;二是江苏省南京市江宁区人民法院财产保全,涉及劳动争议,法院裁定冻结公司银 行账户存款36.16万元。公司正在积极与各方沟通,寻求解决方案,以维护公司及股东权益。 ...
严重财务造假,强制退市!
财联社· 2025-10-10 11:15
据证监会官网消息,近日,证监会对上交所主板上市公司元成环境股份有限公司(简称*ST元成)涉嫌定期报告等财务数据存在虚假记载作 出行政处罚事先告知。 经查,*ST元成连续三年虚增收入和利润,违反证券法律法规。 证监会拟对上市公司罚款3745.46万元,对5名责任人员合计罚款4200万元,对实际控制人采取10年证券市场禁入。 *ST元成涉嫌触及重大违法强制退市情形,上交所将依法启动退市程序。对于可能涉及的犯罪线索,证监会将坚持应移尽移的工作原则,严 格按照《刑法》《最高人民检察院公安部关于公安机关管辖的刑事案件立案追诉标准的规定(二)》的规定移送公安机关。 ...
证监会查处*ST元成严重财务造假案
Zhong Guo Xin Wen Wang· 2025-10-10 11:03
经查,*ST元成连续三年虚增收入和利润,违反证券法律法规。证监会拟对上市公司罚款3745.46万元人 民币,对5名责任人员合计罚款4200万元人民币,对实际控制人采取10年证券市场禁入。*ST元成涉嫌 触及重大违法强制退市情形,上交所将依法启动退市程序。对于可能涉及的犯罪线索,证监会将坚持应 移尽移的工作原则,严格按照《刑法》《最高人民检察院公安部关于公安机关管辖的刑事案件立案追诉 标准的规定(二)》的规定移送公安机关。(完) 中新网北京10月10日电 (记者 陈康亮)中国证监会10日发布消息称,近日,证监会对上交所主板上市公 司元成环境股份有限公司(简称*ST元成)涉嫌定期报告等财务数据存在虚假记载作出行政处罚事先告 知。 ...
603388,严重财务造假,将强制退市!证监会严肃查处!
Zheng Quan Shi Bao· 2025-10-10 10:56
炒股就看金麒麟分析师研报,权威,专业,及时,全面,助您挖掘潜力主题机会! 证监会出手。 据证监会消息,近日,证监会对上交所主板上市公司元成环境股份有限公司(简称*ST元成(维权)) 涉嫌定期报告等财务数据存在虚假记载作出行政处罚事先告知。 经查,*ST元成连续三年虚增收入和利润,违反证券法律法规。证监会拟对上市公司罚款3745.46万元, 对5名责任人员合计罚款4200万元,对实际控制人采取10年证券市场禁入。 *ST元成涉嫌触及重大违法强制退市情形,上交所将依法启动退市程序。 对于可能涉及的犯罪线索,证监会将坚持应移尽移的工作原则,严格按照《刑法》《最高人民检察院公 安部关于公安机关管辖的刑事案件立案追诉标准的规定(二)》的规定移送公安机关。 同日,*ST元成(603388)发布公告称,10月10日,公司收到中国证券监督管理委员会浙江监管局下发 的《行政处罚事先告知书》。经查明,元成股份、祝昌人涉嫌违法的事实如下: 根据当事人违法行为的事实、性质、情节与社会危害程度,浙江证监局拟决定: 此外,祝昌人作为*ST元成时任实际控制人、董事长,组织、指使公司虚增收入和利润,行为恶劣,违 法情节较为严重,依据《证券法 ...
ST元成连续三年财务造假被罚近8000万,实控人遭10年禁入
Cai Jing Wang· 2025-10-10 10:39
*ST元成涉嫌触及重大违法强制退市情形,上交所将依法启动退市程序。对于可能涉及的犯罪线索,我 会将坚持应移尽移的工作原则,严格按照《刑法》《最高人民检察院 公安部关于公安机关管辖的刑事 案件立案追诉标准的规定(二)》的规定移送公安机关。(智通财经APP) #*ST元成财务造假公司及5责任人被罚近8000万#【#证监会严肃查处*ST元成严重财务造假案件#】证监 会通报:证监会近日对上交所主板上市公司元成环境股份有限公司(简称*ST元成)涉嫌定期报告等财 务数据存在虚假记载作出行政处罚事先告知。经查,*ST元成连续三年虚增收入和利润,违反证券法律 法规。我会拟对上市公司罚款3745.46万元,对5名责任人员合计罚款4200万元,对实际控制人采取10年 证券市场禁入。 ...