Workflow
Xin Lang Cai Jing
icon
Search documents
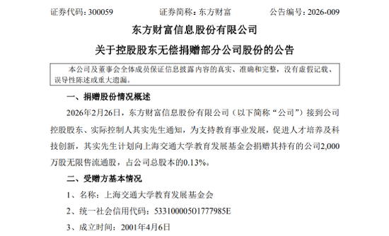
调研速递|涪陵榨菜接受招商证券等27家机构调研 餐饮渠道增速超20% 2025年利润微降3.92%
Xin Lang Cai Jing· 2026-04-01 09:38
Core Viewpoint - Fuling Zhacai (002507) reported a slight increase in revenue for 2025, but profits declined by 3.92% due to increased investments in new product development and channel expansion, which exerted short-term pressure on profits [3][15]. Group 1: 2025 Performance - The overall revenue for 2025 showed a slight increase, while profits decreased by 3.92% year-on-year [3][15]. - The decline in profits was attributed to higher expenditures on new product development and market expansion efforts [3][15]. Group 2: Cost and Pricing Strategy - Raw material costs are generally controllable, and there are currently no plans for overall price increases [4][16]. - The decline in gross margin in Q4 2025 was mainly due to discount policies for distributors, which included adjustments from both Q3 and Q4 [4][16]. - The company has completed the acquisition of green cabbage at prices similar to the previous year, which constitutes about 45% of total costs [4][16]. Group 3: Product Development - The radish category has become a second growth driver, with average ton prices increasing due to upgrades in production processes, flavors, and packaging [5][17]. - New product sales prices are higher than existing products, contributing to increased sales volume [5][17]. Group 4: Channel Expansion - The restaurant channel showed strong performance with a turnover of nearly 120 million yuan, growing over 20% [6][18]. - The company is actively expanding into emerging channels, having established partnerships with Hema, Sam's Club, and snack retailers, successfully launching customized products [6][18]. Group 5: Investment and Strategy - The first production workshop has been completed and operational, while the fifth, sixth, and eighth workshops are in the decoration phase, with partial production equipment expected to be assembled by the end of 2026 [7][19]. - The company will maintain a "dual-wheel drive" strategy centered on pickled vegetables and compound seasonings, developing new products while pursuing acquisitions in the condiment category [7][19]. Group 6: Inventory and Capital Operations - As of Q1 2026, the company's channel inventory remains within a healthy two-month range [8][20]. - The company is actively evaluating share repurchase and incentive plans, with announcements to be made as progress occurs [8][20]. Group 7: Participating Institutions - A total of 27 institutions participated in the investor call, including major firms such as China Merchants Securities, Eastmoney, and UBS AG [9][21].
理想汽车:第一季度总交付量95,142辆。
Xin Lang Cai Jing· 2026-04-01 09:38
Group 1 - The core point of the article is that Li Auto achieved a total delivery volume of 95,142 vehicles in the first quarter [1] Group 2 - The delivery figure indicates a strong performance for the company in the electric vehicle market [1] - This number reflects the company's growth trajectory and potential for future expansion [1] - The first quarter results may influence investor sentiment and market positioning for Li Auto [1]
调研速递|智光电气接受中信证券等21家机构调研 储能订单充足 海外订单落地数百台
Xin Lang Cai Jing· 2026-04-01 09:38
Core Viewpoint - Guangzhou Zhiguang Electric Co., Ltd. is actively engaging with institutional investors to discuss its progress in the energy storage sector, including independent energy storage station operations and overseas market expansion [1][9]. Group 1: Investor Relations Activities - In March 2026, the company hosted multiple institutional research sessions with 21 participating institutions, including CITIC Securities and Nuoan Fund, focusing on key topics related to its energy storage business [2][10]. - The meetings took place at various locations in Guangzhou and Qingyuan, with company representatives including the board secretary and securities affairs representative present [2][10]. Group 2: Energy Storage Orders and Production - The company reported a robust order backlog in its energy storage segment, which is driving accelerated production and delivery efforts [3][11]. - As a significant player in the energy storage field, the company is committed to continuous development in system research, production, and project implementation, ensuring strong support for revenue growth [3][11]. Group 3: Independent Energy Storage Stations - The Pingyuan Phase I independent energy storage station commenced commercial operations in mid-March 2026, with ongoing efforts to expedite the operational readiness of subsequent phases [4][12]. - The company anticipates that the commissioning of these stations will enhance its market share and profitability in the energy storage operation sector [4][12]. Group 4: Acquisition of Minority Stake - The company is progressing with the acquisition of a minority stake in an energy storage company, with plans to provide regular updates to investors as per regulatory requirements [5][14]. Group 5: Revenue Influencing Factors - Key factors affecting the revenue of independent energy storage stations include industry policies, project site selection, equipment performance, operational efficiency, and maintenance levels [6][15]. - The company utilizes its proprietary high-voltage energy storage system, which boasts excellent performance metrics, and has accumulated extensive project experience in construction, operation, and maintenance, providing a competitive edge [6][15]. Group 6: Expansion of Third-Party Operations - The company plans to expand into third-party energy storage station management and operation services, leveraging its strengths in system performance and project experience [7][16]. - This initiative is expected to broaden the company's business scope and create new profit growth opportunities [7][16]. Group 7: Overseas Market Development - The company has achieved significant milestones in its overseas business, including obtaining EU certification for its products and securing orders for hundreds of energy storage cabinets in Greece and Malaysia [8][17]. - Although the current contribution of overseas business is relatively small, the company intends to intensify its efforts in this area by enhancing service and delivery capabilities and expanding its partnership network [8][17].
吉利汽车3月的汽车总销量为233031辆,与去年同期持平。
Xin Lang Cai Jing· 2026-04-01 09:38
Core Viewpoint - Geely Automobile's total vehicle sales in March were 233,031 units, remaining flat compared to the same period last year [1] Group 1 - The total vehicle sales for Geely in March 2023 were 233,031 units [1] - There was no year-on-year growth in sales volume for Geely in March [1]
工商银行:健全完善特约监督员履职管理机制
Xin Lang Cai Jing· 2026-04-01 09:38
Core Viewpoint - The establishment of special supervisors for the Discipline Inspection and Supervision Group at the Industrial and Commercial Bank of China (ICBC) is a significant institutional arrangement aimed at enhancing external supervision and ensuring internal integrity [1][3]. Group 1: Establishment and Role of Special Supervisors - In January 2025, 16 employees from various levels and departments within ICBC were appointed as the first special supervisors for the Discipline Inspection and Supervision Group, representing a diverse range of institutions [4]. - The Discipline Inspection and Supervision Group has developed management measures and guidelines for the special supervisors, inviting them to participate in important meetings and provide feedback on key initiatives and policies [4]. Group 2: Feedback and Suggestions from Special Supervisors - Special supervisors reported that the implementation of strict party governance at ICBC has shown significant progress, with a growing atmosphere of discipline [5]. - Suggestions from special supervisors included focusing on unusual cases in credit supervision to identify potential violations, reinforcing the governance of "Four Winds" and the central eight regulations, and establishing regular evaluation mechanisms to ensure lasting improvements in conduct [5][6]. Group 3: Future Directions - The Discipline Inspection and Supervision Group plans to enhance the support mechanisms for special supervisors, implement their reasonable suggestions, and transform external feedback into internal motivation to improve governance effectiveness [6].
“卷王”比亚迪正遭遇“卷杀”
Xin Lang Cai Jing· 2026-04-01 09:37
Core Viewpoint - BYD is facing significant challenges despite impressive sales figures, including profit evaporation, price wars, cash flow decline, soaring debt, and risky overseas ventures [2][3][4] Group 1: Financial Performance - In 2025, BYD achieved total sales of 4.6 million vehicles and revenue of 803.97 billion, a year-on-year increase of 3.46% [3][16] - However, the net profit attributable to shareholders dropped to 32.62 billion, a year-on-year decline of 18.97%, marking a return of the "revenue without profit" phenomenon [3][16] - The overall gross margin fell to 17.74%, down from 20.21% in 2023 and 19.44% in 2024, indicating a continuous decline [4][17] - In the second quarter of 2025, the gross margin plummeted to 16.27%, the lowest since the second half of 2022 [4][17] - In the fourth quarter of 2025, revenue decreased by 13.52% year-on-year, and net profit dropped by 38.16% [4][17] Group 2: Market Dynamics - BYD's domestic market revenue (including Hong Kong, Macau, and Taiwan) saw an 11.17% decline in 2025, signaling a challenging competitive environment [5][17] - The company is facing intense competition from rivals like Geely, Chery, Xiaomi, Li Auto, and others, making it difficult to expand its market share [5][17] - In early 2026, production and sales both experienced year-on-year declines of 38.4% and 35.8%, respectively [5][18] Group 3: Overseas Expansion - BYD's overseas revenue reached 310.74 billion, accounting for 38.65% of total revenue, with a gross margin of 19.46%, higher than the domestic margin [6][18] - The company has invested heavily in logistics, building its own fleet of ships, with cash outflow for investment activities reaching 197.46 billion in 2025 [7][20] - The construction of overseas factories is a long-term commitment, with significant upfront costs, as seen in the increase of construction projects from 19.95 billion at the beginning of the year to 48.29 billion by year-end [8][20] Group 4: Cash Flow and Debt - BYD's net cash flow from operating activities fell sharply from 133.45 billion in 2024 to 59.14 billion in 2025, a decline of 55.69% [9][22] - The company's cash reserves decreased from 102.74 billion in 2024 to 75.43 billion in 2025 [9][22] - To address funding gaps, BYD increased short-term loans from 12.10 billion at the beginning of the year to 38.49 billion by year-end, and long-term loans rose from 8.26 billion to 60.71 billion [9][23] - The net cash flow from financing activities reached 104.61 billion, a year-on-year increase of 1118.88% [9][23]
净利增7.88%,14万亿中国平安“光影”交织
Xin Lang Cai Jing· 2026-04-01 09:20
Core Viewpoint - The transformation journey of China Ping An reflects a blend of opportunities and challenges, with the insurance industry undergoing significant changes by 2025 due to policy shifts and market dynamics [1][3][14]. Group 1: Overall Performance - In 2025, China Ping An reported total premiums of 10,046.06 billion yuan, a year-on-year increase of 5.58% [3][16]. - The net profit reached 1,583.01 billion yuan, growing by 7.88% year-on-year, influenced by non-recurring gains [3][17]. - The total assets amounted to 138,984.71 billion yuan, reflecting a 7.26% increase, while the net assets attributable to shareholders rose by 7.73% to 10,004.19 billion yuan [3][16]. Group 2: Life Insurance Segment - The total premium for life and health insurance was 6,614.38 billion yuan, up 5.04% year-on-year, with new business value soaring by 29.3% to 368.97 billion yuan [5][18]. - The new single premium for the bancassurance channel surged by 162.89%, while the individual insurance channel saw a decline of 17% in new single premiums [5][18]. - The policy continuation rate reached 97.40% for 13 months and 94.90% for 25 months, indicating strong customer retention [5][18]. Group 3: Property Insurance Segment - The total premium for property insurance was 3,431.68 billion yuan, a 6.6% increase, with a notable 39% growth in new energy vehicle insurance premiums [9][21]. - The underwriting profit for property insurance doubled, reaching 107.17 billion yuan, despite a slight decline in net profit by 2.8% due to one-time asset disposals [9][21]. - Non-auto insurance premiums grew by 14.5%, but profitability varied significantly across different types of non-auto insurance [9][22]. Group 4: Investment Performance - The investment asset scale reached 64,899.62 billion yuan, increasing by 13.23%, with total investment income rising by 13.50% to 2,342.51 billion yuan [11][23]. - The structure of investment assets showed a predominance of fixed income, with equity investments increasing significantly by 119% to 9,580.89 billion yuan [11][24]. - The company emphasized a strategy of matching investments with liabilities and economic cycles, focusing on sectors like infrastructure and healthcare [13][25].
荣昌生物:双抗ADC药物注射用RC288获临床试验批准
Xin Lang Cai Jing· 2026-04-01 08:45
Core Viewpoint - Rongchang Biopharma has received approval from the National Medical Products Administration for its self-developed dual-target ADC drug RC288, which is intended for the treatment of locally advanced unresectable or metastatic malignant solid tumors in a Phase I/IIa clinical trial [1] Group 1: Drug Development - RC288 is a bispecific ADC that targets both PSMA and B7H3, developed using next-generation conjugation and toxin technology [1] - PSMA and B7H3 are highly promising therapeutic targets, expressed in various malignant tumor tissues and tumor neovascularization, and are involved in tumor proliferation, invasion, and drug resistance signaling pathways [1]
海尔智家回购进展:已耗资3.34亿元回购1535万股 占总股本0.16%
Xin Lang Cai Jing· 2026-04-01 08:36
Core Viewpoint - Haier Smart Home Co., Ltd. has announced the progress of its A-share repurchase plan, having repurchased a total of 15.35 million shares, accounting for 0.16% of its total share capital, with a total payment of approximately 334 million yuan [1][5]. Repurchase Plan Key Elements - The repurchase plan was first disclosed on March 27, 2026, proposed by the board of directors [2][6]. - The implementation period of the repurchase plan is from March 26, 2026, to March 25, 2027 [2][6]. - The expected repurchase amount ranges from 3 billion yuan to 6 billion yuan [2][6]. - The purpose of the repurchase is for employee stock ownership plans or equity incentives [2][6]. - The cumulative number of shares repurchased is 15,350,000 shares [2][6]. - The cumulative number of repurchased shares accounts for 0.16% of the total share capital [2][6]. - The total amount paid for the repurchase is 334,007,465.88 yuan [2][6]. - The actual repurchase price range is between 21.43 yuan/share and 22.40 yuan/share [2][6]. Repurchase Progress Details - As of the end of March 2026, the company has completed the repurchase operations, having repurchased 15.35 million shares [3][7]. - The highest purchase price was 22.40 yuan/share, while the lowest was 21.43 yuan/share [3][7]. - The total payment made for the repurchase is approximately 334 million yuan [3][7]. - The repurchase actions comply with relevant laws and regulations as well as the company's repurchase plan requirements [3][7]. Future Arrangements - The company will strictly follow the regulations of the "Listed Company Share Repurchase Rules" and the "Self-Regulatory Guidelines for Listed Companies on the Shanghai Stock Exchange No. 7 - Share Repurchase" during the repurchase period [4][8]. - The company will implement the repurchase based on market conditions and will fulfill its information disclosure obligations in a timely manner [4][8].
理想汽车:截至2026年3月31日,累计交付量达到1635357辆。
Xin Lang Cai Jing· 2026-04-01 08:36
Core Insights - The company, Li Auto, has achieved a cumulative delivery volume of 1,635,357 vehicles as of March 31, 2026 [1] Group 1 - The cumulative delivery figure indicates strong sales performance and market acceptance of Li Auto's vehicles [1]