ZTO EXPRESS(ZTO)
Search documents
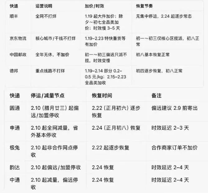
春节前后寄递服务有调整 南京市邮政管理局发布消费提示
Yang Zi Wan Bao Wang· 2026-02-11 12:46
针对春节前后寄递服务可能出现的情况,南京市邮政管理局向广大消费者发布提示:春节期间易遭遇低 温、寒潮、冰冻等恶劣天气,加之快递干线运输拥堵、企业用工短缺等因素,可能导致快件时效变慢、 延迟派送,恳请消费者给予包容与理解。 扬子晚报网2月11日讯(记者 徐兢)2月11日,记者从南京市邮政管理局获悉,该局发布春节前后寄递 消费提示。2026年春运已于2月2日正式启动,至3月13日结束,共计40天。春节前夕,各大电商平台"年 货节"促销持续升温,带动全市快件业务量阶段性快速增长,目前各快递企业已统筹资源全力应对高 峰,寄递行业总体运行平稳有序。 | 快递 | 运营说明 | 加价/时效 | 恢复节奏 | | --- | --- | --- | --- | | 顺丰 | 全网不打烊 | 1.19 起大件加价;除 タ~初七全品类加 价;时效慢 3-5 天 | 无集中停运,2.24起逐步常态 | | 京东物流 | 核心城市/干线不打烊 | 1.19-2.23 特快重货等 有加价 能 | 初一~初三仅核心区揽派,初八正 | | 中国邮政 | 全年无体,不加价 | 初一~初三偏远只派不 揽,时效变慢 | 初八基本恢复正常 | ...
中通快递-W2月10日斥资1501.2万美元回购61.2万股

Zhi Tong Cai Jing· 2026-02-11 05:18
中通快递-W(02057)发布公告,于2026年2月10日斥资1501.2万美元回购61.2万股。 ...
中通快递-W(02057)2月10日斥资1501.2万美元回购61.2万股
智通财经网· 2026-02-11 04:22
智通财经APP讯,中通快递-W(02057)发布公告,于2026年2月10日斥资1501.2万美元回购61.2万股。 ...
中通快递-W(02057.HK)2月10日耗资1501.22万美元回购61.2万股

Ge Long Hui· 2026-02-11 04:18
格隆汇2月11日丨中通快递-W(02057.HK)发布公告,2026年2月10日耗资1501.22万美元回购61.2万股, 回购价格每股24.31-24.65美元。 ...
中通快递(02057) - 翌日披露报表

2026-02-11 04:09
FF305 翌日披露報表 (股份發行人 ── 已發行股份或庫存股份變動、股份購回及/或在場内出售庫存股份) 表格類別: 股票 狀態: 新提交 公司名稱: 中通快遞(開曼)有限公司(於開曼群島註冊成立以不同投票權控制的有限責任公司 呈交日期: 2026年2月11日 如上市發行人的已發行股份或庫存股份出現變動而須根據《香港聯合交易所有限公司(「香港聯交所」)證券上市規則》(「《主板上市規則》」)第13.25A條 / 《香港聯合交易所有限公司GEM證券 上市規則》(「《GEM上市規則》」)第17.27A條作出披露,必須填妥第一章節 。 | 第一章節 | | | | | | | | | | --- | --- | --- | --- | --- | --- | --- | --- | --- | | 1. 股份分類 | 不同投票權架構公司普通股 | 股份類別 | A | | | 於香港聯交所上市 | 是 | | | 證券代號 (如上市) | 02057 | 說明 | A類普通股 | | | | | | | A. 已發行股份或庫存股份變動 | | | | | | | | | | | | 已發行股份(不包括庫存股份)變動 ...
七部门对16家企业开展用工行政指导
Xin Lang Cai Jing· 2026-02-10 21:07
(来源:千龙网) 近年来,劳动监督检查的方式也在不断优化演变,全国多地人社部门对企业推行"邀约式"、服务型的柔 性执法,包括行政指导、合规引导、政策宣传等各类执法行为。 同时,行政指导也聚焦重点行业、重点领域的突出问题。如此次人社部等7部门对16家企业开展的"用工 行政指导",即聚焦维护新就业形态劳动者权益这一议题开展,并明确提出了有关要求——有关企业全 面落实用工主体责任,持续改进劳动管理,切实保障好新就业形态劳动者权益。 近年来,聚焦新就业形态劳动者权益保障问题,我国加强行政指导监督。记者从人社部获悉,我国开展 的新就业形态劳动者劳动权益保障水平提升专项行动期间,全国累计检查7.9万家企业用工情况,约谈 企业8652家次,处理违法行为1.4万次。 释疑2 多项指引文件约束平台企业用工问题 记者从人社部获悉,近日人社部会同中央社会工作部、中央网信办、交通运输部、市场监管总局、国家 邮政局、全国总工会等部门,就维护新就业形态劳动者权益,对美团、淘宝闪购、京东秒送、闪送、顺 丰同城、盒马、滴滴、T3出行、曹操出行、货拉拉、满帮、圆通速递、申通快递、中通快递、韵达快 递、极兔快递等16家企业开展用工行政指导。 这 ...
多家知名品牌宣布:春节期间,涨价!
Sou Hu Cai Jing· 2026-02-10 16:55
过年脚步临近,春节假期是线上消费的高峰期,也是运力最为紧张的时期。顺丰、京东物流、圆通、申 通、中通、韵达等主要快递公司均宣布"春节不打烊",承诺在假期期间持续提供配送服务。与"不打 烊"承诺相伴的,是部分平台对配送费用的明确上调。 山姆、盒马、叮咚买菜、永辉超市等生鲜零售平台集体通知,将在春节期间加收每单3元至6元不等的服 务费。 山姆发布春节运费说明称,由于春节运力紧张,为保证线上配送服务,在2026年2月11日至2月24日期间 下单的线上配送订单,将在现有运费基础上每单加收3元"春节运费"。 盒马发布春节运费说明称,2月14日至21日,为补贴留岗骑手、保障顺利配送,盒马运费调整为每单基 础6元,与往年持平,会员享受运费专属优惠。 盒马已提前部署运力,继续提供最快30分钟送达的即时配送服务。与此同时,盒马冷冻年菜配送范围实 现重大突破,云享会最北可配送至黑龙江,最南可至海南,配送时效缩短至24-48小时。 永辉超市发布春节运费说明:2026年2月15日0点-2月21日24点期间,所有通过永辉线上超市App、微信 小程序及其他平台下达的永辉线上配送订单,将统一收取3元/单的春节服务费,具体以订单页为准。 叮 ...
人民财评:用工行政指导有利于持续改进劳动管理
Ren Min Wang· 2026-02-10 08:25
近日,人力资源社会保障部会同中央社会工作部、中央网信办、交通运输部、市场监管总局、国家邮政 局、全国总工会,就维护新就业形态劳动者权益,对美团、淘宝闪购、京东秒送、闪送、顺丰同城、盒 马、滴滴、T3出行、曹操出行、货拉拉、满帮、圆通速递、申通快递、中通快递、韵达快递、极兔快 递等16家企业开展用工行政指导。会议要求有关企业全面落实用工主体责任,持续改进劳动管理,切实 保障好新就业形态劳动者权益。 数据显示,包括网约配送员、快递员、网约车司机在内的中国新就业形态劳动者已达8400万人,为稳就 业发挥了重要作用。新就业形态劳动者的权益保障,一直是社会关注的热点。 近年来,在各方共同努力下,通过不断健全制度机制,适应新就业形态的特征,中国新就业形态劳动者 权益保障水平,稳步提升。 2025年,我国新就业形态劳动者参加社会保险的人数呈现显著增长,通过适应新就业形态特点的参保缴 费办法,更多新就业形态劳动者被纳入职工社保体系。 职业伤害保障方面,结合新就业形态特点,按单计费、每单必保的职业伤害保障模式得到积极推广。截 至2025年10月底,试点企业共11家,试点省份达17个,累计2325万人参保,较好地解决了劳动者的后 ...
航空春运景气持续攀升,中通快递拟发可转债
Zhong Guo Neng Yuan Wang· 2026-02-10 02:01
华源证券近日发布交通运输行业周报:SCFI综合运价指数较上周环比下降3.8%,至1267点。其中,上 海-欧洲/地中海运价分别环比变化-1.1%/-5.5%;上海-美西/美东运价分别环比变化-3.5%/-2.9%;上海-东 南亚运价环比下降4.6%。BCTI指数较上周环比上涨1.6%,至903点。LR1中东-日本环比下降6.0%; MR-太平洋/新加坡-澳洲/大西洋分别环比变化-5.0%/-7.5%/+48.8%。 以下为研究报告摘要: 投资要点: 一、行业动态跟踪 快递物流: 1)中通快递发布2025年业绩预告,预计2025年四季度毛利同比-5.3%至+5.3%,包裹量同比增长9.3%。 根据公司公告,公司估计2025年营收介于485至500亿元,同比增长9.5%至12.9%,毛利介于121.5至 125.5亿元,同比增长8.5%至11.4%;2025Q4营收介于139至154亿元,同比7.7%至19.3%,毛利介于35.6 至39.6亿元,同比-5.3%至+5.3%。公司营收估计增长主要受包裹量增加带动,2025年公司包裹量385.2 亿件,同比增长13.3%,其中2025Q4公司包裹量105.6亿件,同 ...
全球大公司要闻 | 特斯拉FSD落地稳步推进;Alphabet发债获千亿认购
Wind万得· 2026-02-10 00:55
// 热点头条 // 1. 特斯拉:马斯克称SpaceX重心转向月球建设"自我生长型城市",预计10年内实现,仍计划未来5-7年 启动火星建城计划。特斯拉公司副总裁陶琳透露,特斯拉FSD(智能辅助驾驶)在中国内地落地尚无具 体日期,但各项工作(包括本地训练中心的部署)都在稳步推进。 2. Alphabet:通过美元债券发行筹资200亿美元,高于最初计划的150亿美元,并首次在瑞士和英国市场 发债,此次美元债券发行吸引超过1000亿美元认购订单,英镑债包含罕见的100年期品种。 3. 台积电:宣布将扩大在日本熊本厂的投资至170亿美元,用于量产3纳米制程,该计划被日方视为经济 安全与AI技术基石,标志着台日半导体供应链深度绑定,对区域科技产业格局与地缘政治风险评估产 生重大影响,董事长魏哲家已拜会日本首相高市早苗并正式宣布该投资计划。 4. OpenAI:首席执行官萨姆·奥尔特曼表示,公司正保持强劲发展势头,ChatGPT月度增长率已重新超 过10%。OpenAI上周推出新的Codex模型GPT-5.3-Codex,本周还将推出更新的聊天模型。 5. 阿里:新一代模型Qwen3.5曝光。在全球最大AI开源社区H ...