楼市分化

Search documents
10月楼市前瞻:国庆市场表现分化,“银十”前景如何
3 6 Ke· 2025-10-10 02:08
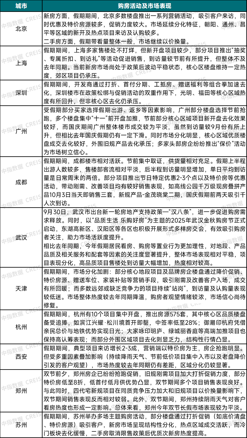
上海:8.25新政落地叠加部分安置房项目集中网签,带动上海9月新房销售数据逐步回升。根据中指数据,9月上 海新建商品住宅成交97万平米,环比增长23%,同比增长16%;9月上海二手商品房成交2.0万套,环比增长5%, 同比增长29%。国庆假期期间(10月1-8日),上海新建商品住宅日均成交0.62万平米,较去年国庆假期小幅增 长3%。 8月国务院会议重申要"采取有力措施巩固房地产市场止跌回稳态势",释放积极信号,随后北上深等核心城市相 继优化楼市政策,带动9月市场略有修复。"银十"开局恰逢国庆中秋双节假期,9月底开发商推盘节奏已有所加 快,叠加国庆期间房企促销力度加大,推出特价房源、赠送车位、家装补贴以及"保价"等一系列营销活动,核 心城市或优质项目热度较节前有所回升。但整体来看,由于去年国庆假期受9.26新政带动市场明显好转,今年假 期市场热度相比去年仍有一定差距。 表:部分重点城市"双节"期间楼市情况 | 城市 | 购房活动及市场表现 | | --- | --- | | | 新房方面,假期期间,北京多数楼盘推出一系列营销活动,吸引客户来访,同 | | | 时优惠及特价房源较多. 促销力度较大。市场延续分化 ...
国庆楼市分化:京深新房日均成交量增长超两成
Feng Huang Wang· 2025-10-10 01:36
中指院数据显示,今年国庆假期期间,北京、深圳、上海新建商品住宅日均成交面积分别为0.61万平方 米、0.6万平方米、0.62万平方米,同比分别增长52%、22%和3%。 与此同时,也有城市新房日均成交量出现下降。10月1-8日,广州新建商品住宅日均成交面积0.81万平 方米,较去年国庆假期小幅下降4%;杭州新建商品住宅日均成交0.18万平米,高基数影响下,同比降 幅较明显;成都新建商品房日均成交0.29万平米,较去年国庆假期下降5%。 "整体来看,由于去年国庆假期受9.26新政带动市场明显好转,今年假期市场热度相比去年存在一定差 距。"中指院指数研究部总经理曹晶晶指出。 据58安居客研究院数据,2025年国庆期间,全国重点60城新房线上找房热度日均值为69.8,同比去年下 降44.1%。从近三年对比情况来看,热度呈现逐年下降趋势。 智通财经10月9日讯(记者 李洁)今年国庆中秋假期期间,全国楼市整体表现相对平淡,但核心城市优 质项目仍保持较高热度,市场呈现分化态势。 "银十"开局恰逢国庆中秋双节假期,9月底开发商推盘节奏已有所加快,叠加国庆期间房企加大促销力 度,推出特价房源、赠送车位、家装补贴以及"保价"等 ...
上海楼市“冰火两重天”:新房促销揽客成效初显,二手房成交同比跌超六成
Hua Xia Shi Bao· 2025-10-10 00:47
国庆节、中秋节"双节"期间(10月1日—10月8日),《华夏时报》记者在实地走访中发现,尽管受长假 出游影响,客户来访量偏低,但仍有多个新盘启动认筹、开盘,续销楼盘亦采取各类方式加强促销,客 户到访量和成交量均有明显增长。 10月8日,保利发展(600048)上海公司方面告诉记者,该公司于双节期间推出"11盘联动"活动,8天共 计到访4000多组客户、成交额达12.8亿元;招商时代潮派项目销售主管王会雷向《华夏时报》记者介绍 说,每日仍有40余组客户来访,目前已成功认购16套房源。 不过,来自安居客上海的数据显示,截至10月7日,上海二手房累计成交780套,较2024年同期的2133套 跌超63%。当前上海楼市分化格局下,业内对四季度成交持谨慎乐观态度。 新楼盘促销"百花齐放" "银十"开场,国庆、中秋"双节"叠加,上海新房市场紧抓销售窗口期,多个楼盘以"认筹福利+互动活动 +专属优惠"的组合拳吸引购房者,带动人气与成交双升。 例如,保利发展上海公司国庆期间进行"11盘联动",向购房者推出"国补给力礼遇金秋"福利:千套房源 上新、实景示范区升级、国庆嘉年华活动、九大购房专属补贴等;国贸地产在沪推出"六盘联动" ...
楼市“银十”平淡开局 市场分化仍将持续
Zhong Guo Jing Ying Bao· 2025-10-09 16:07
今年国庆中秋假期,全国楼市整体延续调整态势,重点14城新房日均成交量同比下降近三成。 《中国经营报》记者了解到,假期期间,北京、上海、深圳等核心城市在前期政策优化带动下热度不 减,但多数二、三线城市表现平淡,市场分化趋势进一步加剧,凸显当前房地产市场的结构性特征。 核心城市热度持续 据了解,北京市今年将刺激政策提前,于8月8日宣布放宽五环外购房限制条件,将公积金贷款额度提 升,二套房首付比例统一降至30%等,鼓励改善性居住需求释放。此前,五环外已是北京新房市场的成 交主力区域,伴随着政策落地,五环外新房市场表现率先活跃。9月份,北京新建商品住宅成交46万平 方米,环比增长21%,同比增长22%;二手房成交1.6万套,环比增长19%,同比增长19%。 上海市也于今年8月25日发布楼市新政,包括对外环外符合条件将不限购房套数、成年单身人士视同家 庭、房贷利率层面不再区分首套和二套房、提高绿色建筑公积金贷款额度、公积金落实"又提又贷"、优 化房产税征收等方面。 根据中指研究院数据,9月份,上海新建商品住宅成交97万平方米,环比增长23%,同比增长16%;二 手商品房成交2万套,环比增长5%,同比增长29%。 国庆假 ...
国庆楼市分化:30城新房日均成交671套,京沪深逆势增长、北京成交增52%
Sou Hu Cai Jing· 2025-10-09 09:16
rest A YEAR BASHILA TO HAMBIG CHE CHILIS CON A IFVP & VERE P D 480 80 2 STERNET STATION LL l Co all a the United 1 Timber 1998 - 19 T 187 H E US 11 Ra 16 H a 2 80 11 4 7 TA 15 = = re - 1430 a H ID 第二次 2000 n N ETT. C. e all und a ggli n a E IND TI E 广东省住房政策研究中心首席研究员李宇嘉分析称,去年"9.26新政"首提止跌回稳,紧接着各省市出台楼市政策"组合拳"——四个取消、四个降低、两个增 加,多个城市国庆交易量创下2019或2021年以来的最好水平,导致了去年的高基数。因此,今年国庆交易量同比下滑是必然的。 安居客数据也显示,全国楼市整体仍未摆脱调整态势,而且城市的分化加剧,30 大中城市新房日均成交 671 套,仅保持与去年同期持平,未能延续核心城 市的增长势头;15 城二手房日均成交 250 套,同比下跌 38%。 但北京、上海、深圳等核心城市新房成交逆势 ...
北京楼市“银十”开局:整体回暖,热销与冷遇并存
Xin Lang Cai Jing· 2025-10-09 09:13
翟晓虎表示:"目前正在销售的是项目一期,一期还有一些房源预计10月中下旬取证。项目二期目标是 今年四季度取证,开盘时间目前还不好说。" 智通财经记者 | 李香才 北京房地产市场在国庆长假期间展现出活力,延续了8月楼市新政后的回暖态势。随着利好政策的持续 发酵,开发商在9月已开始加快推盘节奏,布局"金九银十",也出现了一些热销楼盘。 不过,与一些项目热卖形成对比的是,依然有一些项目遭到市场冷遇。多位业内人士接受智通财经采访 时指出,未来这种分化态势将延续。 项目冷热不均 今年十一黄金周期间,北京新房市场延续了9月以来的向好态势,尤其是一些热门楼盘,日均到访超百 组。 中建·运河玖院销售经理翟晓虎对智通财经表示:"今年国庆黄金周期间,我们每天到访客户大概120到 130组,期间合计现场认购口径约5.6亿元。" 中建·运河玖院由中建玖合打造,定位高端改善住宅,位于北京市通州区地铁6号线北运河东站附近,主 打稀缺滨水资源与第四代住宅标准,项目自拿地开始就备受关注。项目9月20日正式开盘,当日即售出 573套房源。 招商蛇口一位大客户经理对智通财经表示:"目前通州片区主力成交的新房有运河玖院、朝棠揽阅、云 璟揽阅和和璀 ...
中指研究院:预计“银十”新房市场将延续分化态势 二手房交易活跃度将继续温和回升
智通财经网· 2025-10-09 06:25
8月国务院会议重申要"采取有力措施巩固房地产市场止跌回稳态势",释放积极信号,随后北上深等核心城市相 继优化楼市政策,带动9月市场略有修复。"银十"开局恰逢国庆中秋双节假期,9月底开发商推盘节奏已有所加 快,叠加国庆期间房企促销力度加大,推出特价房源、赠送车位、家装补贴以及"保价"等一系列营销活动,核 心城市或优质项目热度较节前有所回升。但整体来看,由于去年国庆假期受9.26新政带动市场明显好转,今年假 期市场热度相比去年仍有一定差距。 | 城市 | 购房活动及市场表现 | | --- | --- | | 北京 | 新房方面,假期期间,北京多数楼盘推出一系列营销活动,吸引客户来访,同 | | | 时优惠及特价房源较多,促销力度较大。市场延续分化特征,朝阳、通州、昌 | | | 平等区域的新开及热点项目来访及认购较多。 | | | 二手房方面,假期带看量整体一般,市场继续以价换量。 | | | 假期期间,上海多家售楼处不打烊,但新开盘项目较少,部分项目推出"抽奖 | | | 、专属折扣、到访礼"等活动促进销售,到访量较节前有所提升,但整体不及 | | | 去年同期。当前新房市场尚处于政策后波动平稳状态,核心区楼 ...
国庆北京售楼处表现分化,热门项目“人挤人”,节前太阳宫地块遭339轮疯抢
Hua Xia Shi Bao· 2025-10-09 01:59
华夏时报记者 李凯旋 北京报道 伴随着房地产市场调整、消费观念的变化,"小长假来售楼处看房"这一消费热点的热度在近两年有所下 降。不过,《华夏时报》记者注意到,今年国庆小长假(10月1日至10月8日)期间,北京仍有优质新开 盘项目上演"人挤人"场面,排队看房现象依旧存在。 此外,在国庆小长假的前一天,即9月30日,北京土拍市场上演"抢地"的大戏,在经过300余轮举牌之 后,备受市场关注的太阳宫新区地块花落中建智地,溢价率近40%,让北京楼市在初秋再度升温。 售楼处"稍显平静" "今年的小长假比往年的长一点,有8天,又赶上双节,外地的客户基本上都回家探亲或者旅游了,看房 的客户数量不算特别多,基本上和平时的周末持平。"10月7日,北京昌平一新房项目的置业顾问对《华 夏时报》记者说。 节前热门地块成交 "我们小长假第一天和第二天卖得不错,中间3天可能大家都出去玩了,成交相对少一点,后面两天也还 可以。"10月7日,国誉星城的置业顾问对《华夏时报》记者说。据悉,国誉星城位于史各庄街道,为精 装修住宅项目,其于9月29日刚刚开盘。 国誉星城的置业顾问表示:"目前,项目推出了一些特价房源。其中96平米的三居室户型总成交 ...
前三季度中国百城新建住宅均价累计上涨1.63%
Zhong Guo Xin Wen Wang· 2025-10-01 08:46
展望后市,中指研究院分析称,房企上半年在核心城市竞得的部分地块预计将在四季度逐步入市,新增 供应增加有望对核心城市新房销售形成一定支撑,"好城市+好房子"仍具机会;而近两年新项目供应偏 少的城市,则仍将以去库存为主,市场分化趋势或将延续。(完) (文章来源:中国新闻网) 二手住宅方面,9月重点城市二手房交易活跃度明显回升,但近月来二手房挂牌量保持高位,价格仍面 临下行压力。三季度,百城二手住宅均价累计下跌2.26%,前三季度百城二手住宅均价累计下跌 5.79%。 9月份,多个主要城市出台楼市新政,进一步放宽限制性购房政策,加大支持力度。例如:当月,深圳 放宽限购政策,符合条件的居民家庭在非核心区购房不限套数。上海优化房产税政策,满足条件的非上 海市户籍家庭购买二套及以上住房可享受房产税税收优惠。上海、成都、合肥等地对建筑设计规划、计 容规则等进行了规范。 中新社北京10月1日电 (记者庞无忌)中指研究院10月1日发布的数据显示,三季度,中国百城仍保持新房 价格上涨、二手房价格下跌态势。前三季度,百城新建住宅均价累计上涨1.63%。 该机构数据显示,9月份,中国100个城市新建住宅平均价格为每平方米16926元 ...
别被短视频骗了!知名教授扒出房价真相,虚假房源坑了多少购房者
Sou Hu Cai Jing· 2025-09-30 23:36
Core Viewpoint - The article discusses the impact of sensationalized short video content on public perception of the real estate market in major Chinese cities, highlighting the need for accurate information and understanding of market dynamics [2][20]. Group 1: Analysis of Short Video Content - Short videos often exaggerate claims of "price crashes," focusing on specific property types rather than the overall market [4][6]. - Many claims of significant price drops are linked to commercial apartments rather than standard residential properties, misleading viewers about the market's health [6][8]. - The analysis reveals that certain properties, such as older buildings and those in less desirable locations, may experience price declines, but these cases are not representative of the entire market [8][10]. Group 2: Market Trends and Data - Official statistics indicate that from January to August 2025, property prices in major cities like Beijing, Shanghai, Guangzhou, and Shenzhen showed relative stability, with declines mostly under 5% [13][15]. - The market is characterized by a "structural differentiation," where high-quality properties maintain value while those with multiple disadvantages see significant price drops [15][18]. - The transition from a "growth" phase to a "value optimization" phase in the real estate market reflects a shift in buyer priorities towards property quality and location [18][20]. Group 3: Implications for Buyers and Investors - Buyers should focus on their actual needs, considering factors like commuting, education, and healthcare rather than being swayed by sensationalized information [22][24]. - The concept of "effective demand" is crucial, as many potential buyers face affordability issues, leading to a preference for renting over purchasing [22][24]. - The article emphasizes the responsibility of information disseminators to provide accurate and balanced insights into the real estate market to avoid misleading the public [24][26].