理财
Search documents
固定收益点评:“固收+”赎回压力如何?
GOLDEN SUN SECURITIES· 2026-03-30 13:27
1. Report Industry Investment Rating - There is no information about the industry investment rating in the provided report. 2. Core Viewpoints of the Report - Since March, geopolitical conflicts have escalated, leading to a significant decline in the stock market. The weakening of equity assets has caused an obvious drawdown in "fixed - income +" products and increased redemption pressure [1][10]. - In the second half of 2025, institutions significantly increased their allocation to equity assets. The current increased redemption pressure of "fixed - income +" may lead to a negative feedback loop of institutional selling and accelerated asset decline [3][20]. - Through scenario testing, if there is no significant double - kill of stocks and bonds, the risk of a large - scale net value drawdown of wealth management products is limited, but there may be some active redemption pressure. First - tier and second - tier bond funds with more equity assets may face greater redemption pressure in the negative feedback, but the pressure is still controllable [4][5]. - If the redemption pressure of "fixed - income +" continues, it may lead to a reduction in equity asset allocation, a widening of the spread of Tier 2 capital bonds, and a narrowing of the term spread [6][49]. 3. Summary According to the Directory 3.1 March Onwards: Increased Redemption Pressure on "Fixed - Income +" - Since March, due to geopolitical conflicts, the global liquidity expectation has shifted, and the equity and convertible bond markets have significantly adjusted, causing the cumulative gains and losses of most broad - based indices to turn negative. The weakening of equity assets has led to an obvious drawdown in "fixed - income +" products and increased redemption pressure [1][10]. - From the beginning of the year to March 27, the cumulative yields of the short - term pure bond, medium - and long - term pure bond, first - tier bond fund, and second - tier bond fund indices were 0.45%, 0.64%, 0.65%, and 0.27% respectively. The proportions of short - term pure bond and medium - and long - term pure bond funds with negative cumulative returns since the beginning of the year were 3% and 7% respectively, while those of first - tier and second - tier bond funds were 10% and 27% respectively [1][12]. - Since the beginning of the year, medium - and short - term bonds have performed well. Most wealth management products have achieved positive returns, and the net - breaking rate is relatively low. As of March 27, 3.8% of wealth management products had negative cumulative yields, and the net - breaking rate of existing wealth management products was 1.1% [2][16]. 3.2 Background of "Fixed - Income +" Redemption: Institutional Increase in Equity Asset Allocation - In the second half of 2025, institutions significantly increased their allocation to equity assets, which may lead to a negative feedback loop of institutional selling and accelerated asset decline. - Wealth management may have increased its allocation to equity assets through public funds. Although the proportion of equity assets in wealth management assets decreased from 2.4% in the middle of 2025 to 1.9% at the end of the year, the proportion of public funds in wealth management assets increased from 4.2% to 5.1% [20]. - The proportion of pension's equity assets increased from 6.4% to 9.6%. In the second half of 2025, the net value of pension's equity assets increased by 773.5 billion yuan, while the net value of fixed - income assets decreased by 100.49 billion yuan [22]. - The proportion of insurance's stock investment increased from 8.5% to 9.7%. In the third and fourth quarters of 2025, the net asset scale of insurance's stocks increased by 552.5 billion yuan and 113.5 billion yuan respectively [26]. - In the second half of 2025, the scale of second - tier bond funds increased significantly, and the proportion of equity allocation increased from 11.64% to 13.93%. In total, institutions such as wealth management, insurance, pension, and second - tier bond funds increased their allocation to stocks by more than 700 billion yuan in the second half of 2025 [28][36]. 3.3 "Fixed - Income +" Net Value Drawdown Pressure Calculation 3.3.1 Redemption Pressure on Wealth Management Products - By assuming that non - cash - management fixed - income wealth management products have a bond - to - stock ratio of 92.5:7.5, and considering the bond's annualized coupon rate of 1.7% and a duration of 1.34 years, different market scenarios are simulated. - If bonds do not decline, wealth management products can basically maintain positive returns. Even if the stock market falls by 15%, the coupon income can generally offset the losses from the stock decline. In the case of a double - kill of stocks and bonds, wealth management products may experience a large - scale and significant drawdown. - Currently, the risk of large - scale passive redemption of wealth management products is relatively limited, but there is some active redemption pressure [4][40]. 3.3.2 Redemption Pressure on Funds - First - tier and second - tier bond funds with more equity assets may face greater redemption pressure in the negative feedback, but the pressure is still controllable. - In the most extreme scenario (the stock index falls by 20% and interest rates rise by 40bps), the proportion of second - tier bond funds with a drawdown of more than 5% is 32%, with a scale of about 2.4 trillion yuan, and the proportion of those with a drawdown of more than 3% will exceed 70%, reaching 3.6 trillion yuan. Even if bond interest rates remain unchanged, if the stock market retraces by 10%, 11.9% and 4.3% of second - tier bond funds will have drawdowns of more than 3% and 5% respectively, with scales of 726.3 billion and 158.4 billion yuan [5][44]. 3.4 Risks of "Fixed - Income +" Redemption - If the redemption of "fixed - income +" continues, it may lead to a reduction in equity asset allocation, a widening of the spread of Tier 2 capital bonds, and a narrowing of the term spread. The redemption of "fixed - income +" will directly lead to the selling of equity assets, which is a further negative for the stock market. Due to the strong liquidity of Tier 2 capital bonds, they are likely to be sold off in the market adjustment, leading to a widening of the spread. In addition, during periods of high redemption pressure, public funds may sell short - term and highly liquid bonds first, causing short - term interest rates to rise and the term spread to narrow [6][49].
2026年信用债机构行为变化与展望:谁在稳定信用利差:信用债机构行为分析框架
GUOTAI HAITONG SECURITIES· 2026-03-26 08:23
1. Report Industry Investment Rating No information about the industry investment rating is provided in the report. 2. Core Viewpoints of the Report - The behavior of institutional investors has become a core variable influencing the short - to medium - term trends and operation rhythm of the credit bond market. The steepening of the yield curve, prominent structural market conditions, and intensified differentiation of credit spreads may be the core characteristics of the market [1][7]. - In 2026, the short - to medium - term trends and operation rhythm of the credit bond market will still be dominated by institutional behavior. The marginal behavioral changes of funds, wealth management, and insurance, the three core institutional investors, will reshape the market pattern in terms of term structure, spread trends, and variety differentiation [3][7][51]. 3. Summary According to the Table of Contents 3.1 Fund: Significant Behavioral Elasticity Driven by Liabilities, Further Deepening of Instrumental and Structural Features in 2026 3.1.1 Core Bond Allocation Features: Dominated by Liabilities, Focus on Duration and Leverage - The redemption pressure on the liability side directly determines the asset - side allocation, leading to pro - cyclical trading behavior. A positive feedback loop exists between fund net value and investor redemptions. In a rising bond market, funds increase leverage and duration to allocate more credit bonds; in a falling market, forced selling occurs due to redemption pressure [11]. - The leverage ratio is subject to regulatory constraints, and duration adjustment is highly correlated with market conditions and liability - side pressure. The regulatory upper limits for the leverage ratio of open - end and closed - end bond funds are 140% and 200% respectively. Duration adjustment varies with market conditions and the stability of the liability side [11][12]. - Policy changes and concentrated product maturities in 2025 directly triggered significant fluctuations in fund bond allocation behavior. After the release of the fund fee regulations in September 2025, funds sold off bonds in advance. In November, the net purchase of credit bonds increased due to the maturity of amortized cost - method bond funds [12]. 3.1.2 Instrumental Trend Prominent in 2026, Sustained Structural Impact - Under the new fee regulations, product substitution effects are evident. Short - term trading becomes more instrumental, and medium - to long - term allocation focuses on performance. Bond ETFs and inter - bank certificate of deposit funds have replaced traditional short - term bond funds, increasing short - term credit bond trading activity and volatility. Medium - to long - term pure bond funds focus on duration timing and variety selection [15]. - The opening rhythm of amortized cost - method bond funds in 2026 remains a key variable, driving the structural market of credit bonds. Concentrated openings will lead to increased demand for 3 - 5 - year high - grade ordinary credit bonds, while dispersed openings will have a milder impact. The concentrated maturity periods in 2026 are March, May, June, and July [17]. - Pay attention to potential policy benefits for credit bond and sci - tech innovation bond ETFs. Scale expansion will drive the valuation repair and liquidity improvement of constituent bonds. As of March 24, 2026, the scale of 24 sci - tech innovation bond ETFs decreased by 8.91 billion yuan compared to the end of 2025, but the relative value of constituent bonds is prominent [20][23]. 3.2 Wealth Management: Challenges of Full Net - Value Transformation 3.2.1 Core Bond Allocation Features: Focus on Allocation, Weakened Trading, and Significant Seasonal Bond Allocation Patterns - Wealth management's bond allocation strategy is mainly hold - to - maturity, with weakened trading attributes. The allocation willingness is positively correlated with credit spreads. After the net - value transformation in 2022, wealth management shifted from trading to hold - to - maturity due to investors' low tolerance for net - value fluctuations. The bond - buying and - selling rhythm is affected by bank's seasonal balance - sheet returns, liability - side stability, and primary - market bond issuance [26][28]. - Seasonal bond allocation patterns are clear, and there are opportunities for short - term spread compression in specific windows. At the beginning of each quarter (April, July, October), there are usually opportunities to compress the credit spreads of short - term high - grade credit bonds such as 1 - year AAA inter - bank certificates of deposit and 2 - year - or - less AAA bonds [29]. 3.2.2 In 2026, Stabilizing Net Value is the Core, and the Direction of Fund Flows is Key - Under full net - value transformation, the function of wealth management as a stabilizer in the bond market is weakened, and low - volatility and high - liquidity assets are preferred. In a rising bond market, wealth management will moderately increase credit bond allocation without excessive leverage and duration extension; in a falling market, it will shorten duration and increase low - volatility asset holdings. This will intensify the term differentiation in the credit bond market [30]. - The peak of high - interest deposit repricing maturity will affect the demand structure of credit bonds. If funds flow into wealth management after high - interest deposits mature, it will support short - term high - grade credit bonds; if funds flow into the equity market, it may cause short - term disturbances in the bond market [34]. 3.3 Insurance: Stock - Bond Rebalancing in 2026 3.3.1 Core Bond Allocation Features: Liability - Driven Long - Term Allocation, Bond Allocation Rhythm Affected by Multiple Factors - Insurance funds have long - term liabilities with rigid costs, and premium income shows seasonal characteristics with a slowdown in growth. Insurance funds need to allocate long - term assets to match asset - liability duration. Premium income is concentrated in January, and the proportion of dividend - paying insurance may increase [39]. - The bond allocation rhythm is driven by multiple factors, with a significant characteristic of timing allocation at interest - rate peaks. Insurance funds prefer to participate in primary - market bond subscriptions, especially for long - term local government bonds and credit bonds. They also consider deposit yields and market interest rates when allocating bonds [40]. - Asset - side allocation is diversified, with local government bonds as the core allocation. After the contraction of non - standard assets, insurance funds are actively seeking alternative assets such as ultra - long - term interest - rate bonds, local government bonds, fixed - income plus products, and overseas fixed - income assets. Insurance funds have significant pricing power for long - term credit bonds [44]. 3.3.2 Stock - Bond Rebalancing + New Accounting Standards in 2026, More Cautious Allocation Style - In a low - interest - rate environment, stock - bond rebalancing is initiated, increasing the proportion of equity asset allocation and restricting the incremental allocation of pure bonds. This may weaken the承接 force for long - term credit bonds, widen the spreads of long - term credit bonds, and intensify term differentiation in the credit bond market [47][49]. - After non - listed insurance companies fully implement the new accounting standards in 2026, the preference for Tier 2 and perpetual bonds may further shrink, and credit risk appetite will be more cautious. This will intensify the grade spread differentiation and liquidity stratification in the credit bond market [50]. 3.4 Outlook on the Core Trends of the Credit Bond Market with Institutional Behavior Reshaping the Landscape - The credit bond yield curve will continue to steepen, and the ability to absorb long - term bonds may be limited. Wealth management focuses on short - term high - grade low - volatility assets, funds focus on short - to medium - term trading, and insurance may reduce long - term bond positions, leading to a steeper yield curve and potential widening of long - term credit spreads [51]. - Product innovation and maturity rhythms will drive a structural market, which will be the mainstream feature in 2026. The maturity rhythm of amortized cost - method bond funds will determine the phased allocation opportunities for 3 - 5 - year high - grade ordinary credit bonds, and the scale expansion of credit bond and sci - tech innovation bond ETFs will drive the valuation repair of constituent bonds [51][52]. - Changes in insurance allocation preferences may put continuous pressure on Tier 2 and perpetual bonds and low - to medium - grade credit bonds. The new accounting standards will affect the preference for Tier 2 and perpetual bonds, and the credit risk appetite of insurance will be more cautious, intensifying the grade spread differentiation [52].
机构赎回的一条谣言
表舅是养基大户· 2026-03-24 13:35
Core Viewpoint - The article discusses the current market dynamics, particularly focusing on the behavior of institutional investors and the implications of geopolitical events on market sentiment [1][5][27]. Group 1: Institutional Investor Behavior - Institutional investors are categorized based on their funding types, with long-term funds like insurance companies being more inclined to increase their positions, while unstable funds like wealth management products are reducing their exposure to mitigate volatility [9][10]. - Recent market declines were attributed to small and medium-sized insurance companies being forced to reduce their positions due to regulatory requirements, which was labeled as a misleading narrative by some analysts [11][12]. - The article highlights that the A-share market has experienced relatively smaller declines compared to global markets, indicating that it is not in an oversold condition [13][14]. Group 2: Market Dynamics and Trends - The article notes that the recent volatility in the market has led to a significant withdrawal from wealth management products, which are more sensitive to market fluctuations, indicating a trend of risk aversion among investors [17][23]. - The performance of convertible bonds has been negatively impacted as they are closely related to wealth management products, which have seen a rapid decline in valuation due to market uncertainties [24]. - The article emphasizes that the current market adjustments are healthy, as they remove the most sensitive funds first, making it easier for the market to clear [25]. Group 3: Global Market Reactions - Global markets have shown a rebound following news of potential negotiations involving key political figures, which has increased risk appetite among investors [27][28]. - The article points out that the A-share market has seen a broad-based rally, with most sectors recovering, particularly the small-cap stocks that had previously underperformed [31]. - The article also mentions significant movements in the ETF market, indicating a potential shift in marketing strategies as companies begin to brand their products more prominently [34][37]. Group 4: Sector-Specific Insights - In the Hong Kong market, there is a notable risk associated with the volatility of southbound capital flows, which are primarily driven by short-term trading funds [38]. - Positive earnings reports from new consumer companies in Hong Kong have led to a collective surge in their stock prices, indicating strong market interest in this sector [40]. - The article highlights the growing trend of electric vehicle registrations in the EU, which could benefit Chinese automotive companies as oil prices rise [40].
理财公司监管评级新规落地:规模指标让位,30万亿市场迎质量化重塑
第一财经· 2026-03-17 13:31
Core Viewpoint - The article discusses the recent implementation of the "Interim Measures for the Regulatory Rating of Wealth Management Companies," which emphasizes quality over scale in the wealth management industry, aiming to enhance risk management and investor protection [3][4][5]. Regulatory Framework - The new regulatory framework excludes scale indicators from the rating criteria, focusing instead on asset management capabilities and risk management, which together account for 50% of the rating [4][5]. - The rating system includes six modules: corporate governance (10%), asset management capability (25%), risk management (25%), information disclosure (15%), investor rights protection (15%), and information technology (10%) [5][13]. Industry Challenges - The wealth management industry has faced significant issues due to a scale-driven approach, leading to product homogeneity, superficial net value management, and a focus on marketing over research capabilities [6][8]. - Regulatory penalties have been imposed on several wealth management subsidiaries for violations, highlighting the need for improved compliance and operational standards [8][9]. Rating System Impact - The rating system categorizes companies into levels 1-6 and S, with a score below 50 indicating high risk, which will directly influence the operational capabilities of wealth management firms [9][10]. - Higher-rated firms (1-2) are expected to receive preferential treatment for innovative business qualifications, while lower-rated firms (5-6) will face stricter limitations and potential market exit [9][12]. Structural Changes in the Industry - The implementation of the new rating system is expected to accelerate structural differentiation within the industry, favoring larger firms with better governance and risk management capabilities [12][13]. - Investor protection has been integrated as a core component of the rating system, emphasizing the importance of consumer rights in the operational framework of wealth management companies [13][14].
明晰理财公司监管“指挥棒”,金融监管总局最新发布!
券商中国· 2026-03-17 07:44
Core Viewpoint - The Financial Regulatory Administration has introduced interim measures for the regulatory rating of wealth management companies, focusing on governance, asset management capabilities, risk management, information disclosure, investor rights protection, and information technology [1][2]. Group 1: Regulatory Framework - The new regulatory rating system categorizes wealth management companies into levels 1 to 6 and an S level, with higher numbers indicating greater risk and requiring more regulatory attention [1]. - The rating system is based on six modules with specific weightings: governance (10%), asset management capability (25%), risk management (25%), information disclosure (15%), investor rights protection (15%), and information technology (10%) [2]. - The rating cycle is annual, evaluating the previous year's performance from January 1 to December 31, with scores above 90 classified as level 1 and scores below 50 as level 6 [2]. Group 2: Implications of Ratings - Ratings serve as a basis for resource allocation, market access, and differentiated regulatory measures, with levels 1 and 2 indicating stable operations and lower risk, while levels 5 and 6 indicate severe risk issues requiring stringent oversight [3]. - Companies rated at levels 1 and 2 will primarily undergo non-intrusive and routine supervision, while those rated 3 and 4 will face increased scrutiny and corrective measures [3]. - Companies rated 5 and 6 will be closely monitored for risk changes, with strict limitations on high-risk activities and potential market exit strategies [3].
理财市场迎新规!
清华金融评论· 2026-03-17 01:59
Core Viewpoint - The article discusses the implementation of the "Interim Measures for the Regulatory Rating of Wealth Management Companies" by the National Financial Supervision Administration, aimed at enhancing the regulatory framework for wealth management companies and promoting their transformation and development [2][3]. Summary by Sections Background of the Measures - As of December 2025, the total scale of wealth management products from 32 companies reached 30.7 trillion yuan, accounting for 92% of the market's total 33.3 trillion yuan. The industry has made significant progress but still faces challenges such as unclear positioning, inadequate professional investment capabilities, and insufficient risk management [5]. - The measures aim to clarify the development direction of the wealth management industry, improve the regulatory system, and enhance the capabilities of wealth management companies [5]. Main Principles of the Measures - The measures emphasize risk-based and capability-oriented approaches, focusing on risk management and asset management capabilities [6]. - They also stress the importance of governance and accountability, ensuring that the responsibilities of directors and senior management are clearly defined [7]. - A long-term and stable operational approach is encouraged, considering factors like shareholder support and asset quality [8]. - The measures advocate for differentiated strategies and the application of results, balancing positive incentives and negative constraints [9]. Main Content of the Measures - The measures consist of five chapters and twenty-six articles, detailing the overall requirements, rating elements, basic procedures, and classification of regulatory oversight [10]. - Six rating modules are established: corporate governance (10%), asset management capability (25%), risk management (25%), information disclosure (15%), investor rights protection (15%), and information technology (10%) [10][17]. - The regulatory rating process includes self-assessment, preliminary evaluation, review, and feedback, with provisions for dynamic adjustments based on significant changes in risk or management status [10][23]. Utilization of Rating Results - The rating results are categorized into levels 1-6 and S, with level 1 indicating sound management and level 6 indicating severe risk issues. S-level companies are those undergoing restructuring or market exit [11][21]. - Level 1 and 2 companies are subject to non-intrusive supervision, while levels 3-6 require increased regulatory scrutiny and corrective measures [28][30]. - The results guide the allocation of regulatory resources and the implementation of differentiated regulatory measures based on the risk profile of each company [27][30].
理财公司监管“指挥棒”明晰:评级结果分6级 考察六大方面
证券时报· 2026-03-16 14:38
Core Viewpoint - The Financial Regulatory Bureau has issued the "Interim Measures for the Regulatory Rating of Wealth Management Companies," which establishes a rating system based on six dimensions: corporate governance, asset management capability, risk management, information disclosure, investor rights protection, and information technology [1][2]. Group 1: Regulatory Framework - The rating results will be categorized into levels 1 to 6 and an S level, with higher numbers indicating greater risk and requiring more regulatory attention [1]. - The rating system aims to encourage wealth management companies to adopt a prudent and stable operational philosophy and fulfill their fiduciary management responsibilities [2]. Group 2: Rating Criteria and Weighting - The rating consists of six modules with the following weightings: corporate governance (10%), asset management capability (25%), risk management (25%), information disclosure (15%), investor rights protection (15%), and information technology (10%) [2]. - Additional scoring items, deduction items, and factors for level adjustment are included to provide a comprehensive evaluation of the operational management and risk status of wealth management companies [2]. Group 3: Rating Implications - The regulatory rating results will guide the allocation of regulatory resources, market access, and differentiated regulatory measures [3]. - Companies rated 1 or 2 are considered stable with good risk conditions, while those rated 3 or 4 have certain risk issues that require enhanced regulatory oversight [3]. - Companies rated 5 or 6 face serious risk problems and will be subject to strict monitoring and potential risk resolution measures [3]. - The S level is designated for companies undergoing restructuring, being taken over, or exiting the market, and these companies will not participate in the annual regulatory rating [3].
交银理财稳享美元1年QDII封闭式16号2月27日起发行,C份额业绩比较基准3.25%-3.7%
Cai Jing Wang· 2026-02-27 07:44
Group 1 - The core viewpoint of the article is the launch of a new financial product by the company, specifically the "Stable Enjoy Dollar 1-Year QDII Closed-End No. 16" wealth management product, which is open for subscription from February 27, 2026, to March 3, 2026 [1] - The C-class share of the product has a minimum investment amount of 1 USD and is categorized as a fixed income, non-principal guaranteed floating income product with a low-risk rating (R1) [1] - The investment term for the product is 371 days, and the performance benchmark for C-class shares is set between 3.25% and 3.70% per annum [1]
四大证券报头版头条内容精华摘要_2026年2月27日_财经新闻
Xin Lang Cai Jing· 2026-02-27 00:33
Group 1 - The demand for gold investment is increasing, driven by expectations of price hikes and promotional activities ahead of the Spring Festival, leading to a surge in purchases and a "golden feast" in the capital market [1][1] - The China Gold Association predicts that by 2025, the consumption of gold bars and coins in China will surpass that of gold jewelry for the first time [1] - In February, nearly 240 listed companies have been surveyed by various institutions, with over half of them achieving positive returns during the same period, and some stocks seeing cumulative gains exceeding 80% [1][1] Group 2 - In January 2026, domestic automobile sales reached 2.346 million units, with the top ten companies accounting for 1.962 million units, representing 83.6% of total sales, indicating a high concentration in the market [2][18] - The brain-computer interface sector is gaining attention, with 80 pharmaceutical and biotechnology companies undergoing institutional surveys, focusing on product development and commercialization [3][19][20] Group 3 - The Shanghai housing market shows signs of recovery, with second-hand home transactions exceeding 20,000 units for three consecutive months, and a year-on-year increase of 26.69% in January [4][21] - The People's Bank of China has issued a notice to support domestic banks in conducting cross-border RMB interbank financing, aiming to enhance the offshore RMB market [5][22][30] Group 4 - The lithium market is experiencing supply concerns due to Zimbabwe's adjustments in lithium export policies, leading to a significant increase in lithium carbonate futures prices [8][24][26] - The A-share merger and acquisition market remains active, with 507 transactions reported since the beginning of the year, totaling approximately 130 billion yuan, reflecting a robust market environment [11][27] - The popularity of rights-containing wealth management products has surged, with 32 new products launched in February, marking a significant increase compared to previous months [12][28][29] Group 5 - NIO's chip subsidiary has completed its first round of financing, raising 2.257 billion yuan, with a post-financing valuation nearing 10 billion yuan [15][32] - The price of battery-grade lithium carbonate has risen sharply post-Spring Festival, reaching 173,100 yuan per ton, a 20.38% increase from the previous price [16][33]
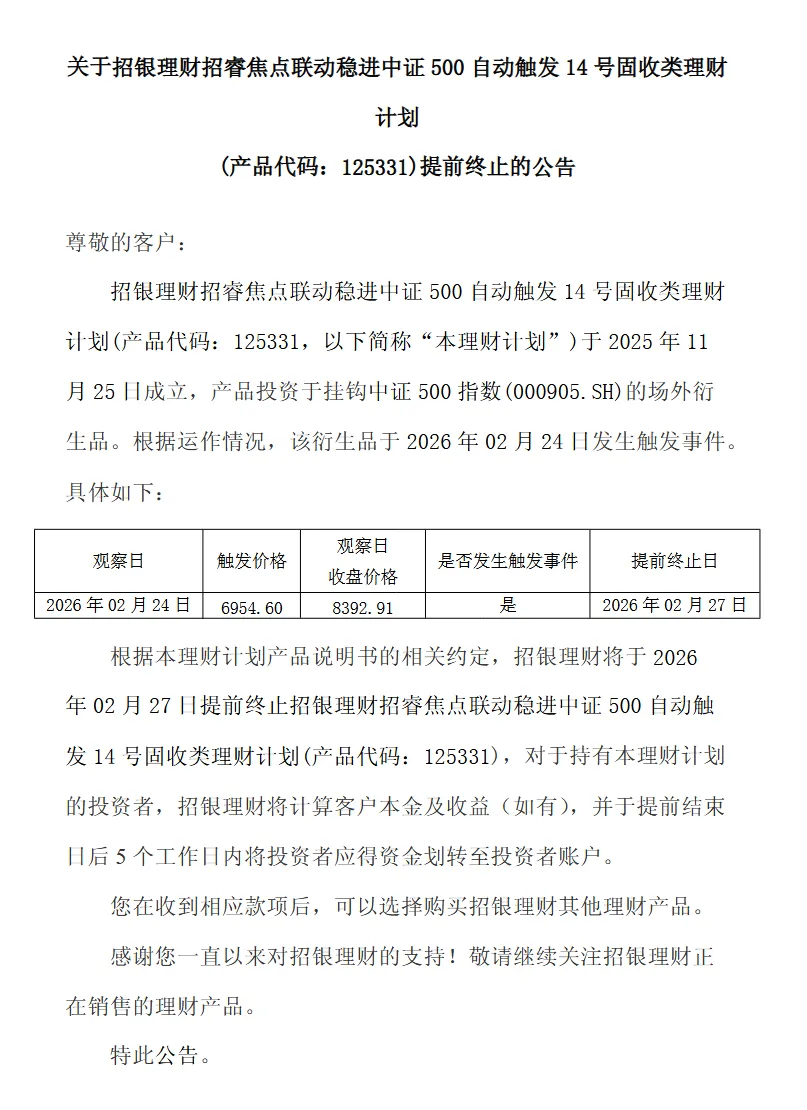
光大理财阳光青睿跃乐享40期(中证1000自动触发策略)固定收益类提前到期
Cai Jing Wang· 2026-02-26 21:55
Core Viewpoint - Everbright Wealth announced the establishment of a fixed-income wealth management product, Sunshine Qingrui Yuelexiang No. 40, which is linked to the CSI 1000 Index and will mature early due to a trigger event in February 2026 [1][4]. Group 1 - The wealth management product (EW4471) is set to be established on November 10, 2025, and is associated with off-market derivatives linked to the CSI 1000 Index (000852.SH) [1]. - A trigger event occurred on February 24, 2026, with a trigger price of 7616.20 and an observation day closing price of 8299.77, indicating a successful trigger [1][3]. - Following the trigger event, the product will mature early on the third trading day, which is February 27, 2026 [1][3].