KFMI(300666)
Search documents
惠山区前洲街道“腾笼换鸟”集聚“芯生态”
Xin Hua Ri Bao· 2026-02-07 20:31
"硬改"加"软装",满足"芯"的需求 签约是项目落地的第一步,筑好"芯"巢才能留住"新凤"。"留住企业靠的是实打实的用心。半导体项目 对载体空间有着特殊需求,不能简单地腾挪空间,而是要重构载体的功能。"项目相关负责人说,从原 轻工类厂房改造为半导体电子类厂房,在洁净、污水处理、安全间距、电气管路铺设等方面都需进行复 杂重构。 在工期紧张、任务繁重等情况下,前洲街道与企业、设计方迅速开展多轮高效的方案研判和可行性研 究,确定了对载体进行功能性提升改造的最优方案。2025年9月,一场复杂的集成式"爆改"全面展开: 室外新建专用污水处理池与仓库;室内全面墙顶地改造、消防改造等工程并线进行。同时,为满足项目 方加速投产需求,多个工程任务与项目方的二次配工程穿插作业、配合紧密。 在"软服务"上,政府成立由多部门组成的项目专班,为项目落地提供全面可靠的支撑。"吸引我们的, 不仅是现成的、经过评估可改造的载体,更重要的是无锡一流的营商环境。"江丰同芯相关负责人说, 从落地签约到工程实施,项目专班为他们提供了载体匹配、手续办理、审批环节的全流程服务,正式施 工后还建立了动态跟踪机制,及时破解推进过程中的难点堵点。 以商引商, ...
四点半观市 | 机构:全球市场“投资中国”热情回升
Sou Hu Cai Jing· 2026-02-06 08:47
【市场回顾】 A股市场冲高回落 化工板块集体走强;日韩股市收盘涨跌不一;30年期国债期货主力合约收涨0.42%; 化工ETF涨2.64%;资金风向标:五洲新春获大额资金净流入;普华永道报告:全球市场"投资中国"热 情回升;国际现货黄金、白银再度反弹 机构:市场上短期获利了结者与长期配置者并存。 2月6日,A股市场冲高回落,四大股指盘中一度集体翻红,但尾盘再度下挫。截至收盘,上证指数报 4065.58点,跌0.25%;深证成指跌0.33%,创业板指跌0.73%,科创综指跌0.35%。沪深北三市全天成交 21635亿元。 2月6日,中证转债指数收涨0.75%,报520.79点。其中,泰瑞转债涨10.63%,永吉转债涨9.59%,首华转 债涨9.50%,新致转债跌9.79%,泰坦转债跌7.25%,广联转债跌4.02%。 【资金风向标】 Choice数据显示,2月6日,资金净流入额排名前十的个股依次是五洲新春、数据港、天际股份、湖南黄 金、杉杉股份、银河电子、海光信息、江丰电子、胜宏科技、中钨高新。其中,五洲新春获净流入 12.20亿元。 【机构观点】 普华永道近日发布的《第29期全球CEO调研中国报告:创新突围 韧 ...
主力资金流入前20:五洲新春流入12.20亿元、数据港流入10.78亿元
Jin Rong Jie· 2026-02-06 07:29
| 股票名称 | 涨跌幅 (%) | 主力资金流向 | 所属行) | | --- | --- | --- | --- | | 五洲新春 | 10.01 | 12.20亿元 | 通用设备 | | 数据港 | 10 | 10.78亿元 | 互联网服 | | 天际股份 | 9.99 | 10.65亿元 | 电池 | | 湖南黄金 | 9.94 | 8.83亿元 | 贵金属 | | 杉杉股份 | 10.03 | 7.26亿元 | 电子元作 | | 银河电子 | 10.06 | 6.72亿元 | 通信设备 | | 海米信息 | 1.89 | 6.63亿元 | 未营体 | | 江丰电子 | 8.93 | 6.06亿元 | 未营体 | | 胜宏科技 | 1.84 | 6.01亿元 | 电子元作 | | 中钨高新 | 5.46 | 5.75亿元 | 小金属 | | 恩捷股份 | 10 | 5.73亿元 | 电池 | | 深南电路 | 8.09 | 5.37亿元 | 电子元件 | | --- | --- | --- | --- | | 工业富联 | 0.97 | 5.36亿元 | 消费电子 | | 宁德时代 | 1.7 | 5 ...
江丰电子拟控股净利连降的凯德石英 张忠恕等套现5.9亿
Zhong Guo Jing Ji Wang· 2026-02-06 07:00
中国经济网北京2月6日讯 江丰电子(300666.SZ)、凯德石英(920179.BJ)今日双双复牌,前者开盘涨 0.09%,后者开盘跌2.73%,随后双双走强。 江丰电子昨晚披露了关于与关联人共同收购北京凯德石英股份有限公司控制权暨关联交易的公告。 据江丰电子公告,为深化产业结构布局,顺应半导体零部件行业未来发展趋势及满足区域市场需求,进 一步增强公司核心竞争力,江丰电子及其全资子公司宁波江丰博鑫科技有限公司(以下简称"江丰博 鑫")担任执行事务合伙人的宁波甬金智享企业管理咨询合伙企业(有限合伙)(以下简称"宁波甬 金",江丰电子与宁波甬金合称为"受让方")拟以现金人民币59,070.47万元协议收购张忠恕、王毓敏、 张凯轩、北京德益诚投资发展中心(有限合伙)(以下简称"德益诚")、北京英凯石英投资发展中心(有限 合伙)(以下简称"英凯石英",张忠恕、王毓敏、张凯轩、德益诚与英凯石英合称为"转让方")合计持 有的北京凯德石英股份有限公司(以下简称"凯德石英"或"标的公司")15,475,627股股份(以下称为"标 的股份"),占凯德石英的股权比例为20.6424%。本次交易标的股份的每股转让价格为38.17 ...
主力资金流入前20:五洲新春流入11.20亿元、天际股份流入10.00亿元
Jin Rong Jie· 2026-02-06 06:27
Group 1 - The top 20 stocks with significant capital inflow as of February 6 include Wuzhou Xinchun (1.12 billion), Tianji Co. (1 billion), and Data Port (973 million) [1] - Wuzhou Xinchun saw a price increase of 10.01%, while Tianji Co. and Data Port both increased by 9.99% and 10% respectively [2] - Other notable stocks include Hunan Gold (10% increase, 793 million), and Shennan Circuit (10% increase, 701 million) [2][3] Group 2 - The electronics sector is represented by companies like Shennan Circuit, Shanshan Co., and Shenghong Technology, with inflows of 701 million, 689 million, and 633 million respectively [2][3] - The battery industry includes significant players such as Ningde Times (2.54% increase, 625 million) and Enjie Co. (10% increase, 496 million) [2][3] - Chemical products sector features companies like Yongtai Technology (10.02% increase, 477 million) and Duofluor (7.7% increase, 451 million) [3]
超3800股上涨
Di Yi Cai Jing Zi Xun· 2026-02-06 03:59
2026.02.06 沪深两市半日成交额1.38万亿,较上个交易日缩量633亿。市场逾3800股上涨。 11:11算力硬件股盘中持续回升,深南电路涨停,中富电路涨超10%,环旭电子、长光华芯、威尔高等 涨幅靠前。 作者 |一财阿驴 10:45名雕股份盘中上演"地天板",成交近7亿元,走出6天5板,该股昨日盘中走出"天地板"。 11:31 A股午盘丨创业板指半日涨0.65% | | 分野 6日 1分 5分 15分 30分 60分 日 周 月 更多 F9 盘前盘后 桑加 九轮 面线 工具 @ 2 > | | | | | | --- | --- | --- | --- | --- | --- | | | 002830[名瞳版的] 10:45 份 30.65 游跌 2.79(10.01%) 均价 28.07 成交量 84 成交金额 24万 2026/02/06 | E 0-011 | | 30.65 +2.79 +10.019 | | | | | | | SZSE CNY 10:45:24 交割中 查看L2全餐 | | | 29.05 | | 7.51% | 曼比 | 100.00% 委统 | 123361 | | ...
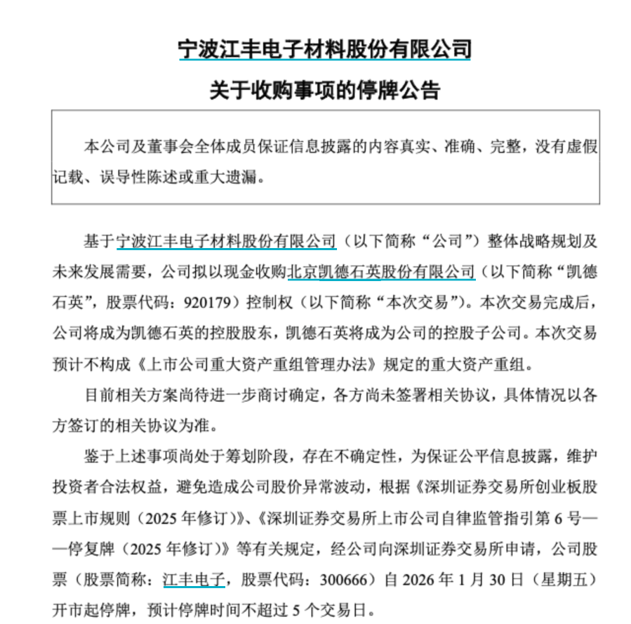
江丰电子:拟收购凯德石英15.6424%股份,股票复牌

Xin Jing Bao· 2026-02-06 03:28
新京报贝壳财经讯 2月5日,江丰电子发布公告,公司及全资子公司江丰博鑫与凯德石英的实际控制人 签署了《关于北京凯德石英股份有限公司之股份转让协议》,约定以4.48亿元收购凯德石英15.6424%股 份。同时,宁波甬金以1.43亿元收购凯德石英5.0000%股份。本次交易完成后,江丰电子将成为凯德石 英的控股股东。公司股票将于2026年2月6日开市起复牌。 ...
三大交易所公布春节休市安排;美团收购叮咚买菜……盘前重要消息还有这些
证券时报· 2026-02-06 00:13
重要的消息有哪些 1.2月5日,沪深北交易所均公布了2026年春节休市安排:2月15日(星期日)至2月23日(星期一)休市,2月24日(星期二)起照常开市。另外,2月14 日(星期六)、2月28日(星期六)为周末休市。此外,为保证节后交易正常进行,北交所定于2026年2月23日(星期一)9:15至12:00进行交易系统联调 测试。沪深港通方面,2月15日(星期日)至2月23日(星期一)不提供港股通服务,2月24日(星期二)起照常开通港股通服务。另外,2月14日(星期 六)、2月28日(星期六)为周末休市。 2.工信部等八部门印发《中药工业高质量发展实施方案(2026—2030年)》。其中提到,到2030年,培育一批引领带动能力突出的中药工业领航企业, 培育60个高标准中药原料生产基地。推动一批中药创新药获批上市,新培育10个中成药大品种,推动一批医疗机构中药制剂转化为中药创新药。 3.近日,国家网信办等11部门联合印发《关于提升境外人员入境数字化服务便利性的实施意见》。《实施意见》提出,到2027年,入境数字化服务国际 化、便利化程度显著提升,数字化基础服务更加畅通高效,居住、医疗、支付、旅游、公共服务等领域 ...
“春节消费”旺起来
Yang Zi Wan Bao Wang· 2026-02-05 23:53
江丰电子:拟收购凯德石英控制权股票复牌 江丰电子(300666)(300666.SZ)公告称,公司拟以现金收购北京凯德石英股份(603688)有限公司控 制权,完成后公司将成为凯德石英的控股股东。公司股票将于2月6日开市起复牌。 天汽模:筹划购买东实股份股权2月6日起停牌 天汽模(002510)(002510.SZ)公告称,公司正在筹划通过发行股份及支付现金的方式购买东实汽车科 技集团股份有限公司("东实股份")股权并募集配套资金。此次交易预计构成重大资产重组,构成关联交 易,不构成重组上市。公司股票自2月6日开市起停牌,公司预计在不超过10个交易日内披露此次交易方 案。 国轩高科:拟定增募资不超过50亿元用于年产20GWh动力电池项目等 扬子晚报网2月6日讯(记者范晓林)今天是周五,昨天民爆光电(301362)20CM4连板,韩建河山 (603616)、京投发展(600683)3连板,天地在线(002995)14天7板,横店影视(603103)6天5板, 茂业商业(600828)5天3板。三大指数午后跌幅收窄,此前一度跌超1%,北证50指数跌超2%。沪深两 市成交额2.18万亿,较上一个交易日缩量3048亿 ...
宁波江丰电子材料股份有限公司关于召开2026年第一次临时股东会的通知
Shang Hai Zheng Quan Bao· 2026-02-05 17:45
登录新浪财经APP 搜索【信披】查看更多考评等级 证券代码:300666 证券简称:江丰电子 公告编号:2026-007 宁波江丰电子材料股份有限公司关于召开2026年第一次临时股东会的通知 本公司及董事会全体成员保证信息披露的内容真实、准确、完整,没有虚假记载、误导性陈述或重大遗 漏。 宁波江丰电子材料股份有限公司(以下简称"公司")第四届董事会第三十次会议决定于2026年2月27日 (星期五)召开公司2026年第一次临时股东会(以下简称"本次股东会"),现将本次股东会的有关事项 通知如下: 一、召开会议的基本情况 1、股东会届次:2026年第一次临时股东会 2、会议召集人:公司董事会。 3、会议召开的合法、合规性:公司于2026年2月5日召开第四届董事会第三十次会议,审议通过《关于 召开公司2026年第一次临时股东会的议案》。本次股东会的召开符合有关法律法规和《公司章程》的规 定。 4、会议召开时间 (1)现场会议召开时间:2026年2月27日(星期五)下午14:50 (2)网络投票时间:通过深圳证券交易所(以下简称"深交所")交易系统进行网络投票的具体时间 为:2026年2月27日上午9:15-9:25 ...