Workflow
贵金属投资
icon
Search documents
出手了!白银基金,暂停申购;黄金主题LOF,暂停申购!
Zhong Guo Ji Jin Bao· 2026-01-27 13:01
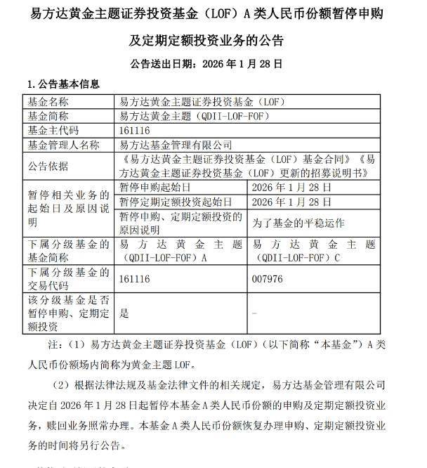
【导读】黄金、白银基金宣布暂停申购 伴随金价大涨,易方达黄金主题LOF二级市场交易价格也水涨船高,2025年该基金涨幅超60%。步入2026年,该产品持续上涨,年内涨幅超15%。去年12 月以来,易方达黄金主题LOF曾多次发布溢价风险提示公告。 近日,易方达黄金主题LOF二级市场交易价格出现回调,1月22日,单日跌幅超7%。截至1月27日收盘,易方达黄金主题LOF二级市场报1.94元,单日跌幅 为1.27%。 1月27日晚间,易方达黄金主题LOF(A类份额)、国投白银LOF(A类份额)发布暂停申购及定期定额投资业务的公告。 业内人士提醒,黄金、白银经历前期较大涨幅之后,短期或面临回调压力。投资者需保持理性,防范市场可能出现的"冲高回落",切忌追高。 黄金LOF、白银LOF纷纷"闭门谢客" 1月27日晚间,易方达黄金主题LOF发布公告称,易方达基金决定自1月28日起暂停本基金A类份额的申购及定期定额投资业务,赎回业务照常办理。本基 金A类份额恢复办理申购、定期定额投资业务的时间将另行公告。 | 基金名称 | 易方达黄金主题证券投资基金(LOF) | | --- | --- | | 基金简称 | 易方达黄金主题( ...
又有18人被限制开仓+出金!交易所出手
证券时报· 2026-01-27 11:53
"上期所持续发布监管措施公告,清晰地向市场传递出了交易所对违法违规行为零容忍的鲜明立 场。"业内人士表示。26日盘后,上期所还发布了多条风控公告,涉及近期波动较大的白银、沪 锡、沪铜、沪铝及国际铜期货相关合约。 国信期货首席分析师顾冯达提醒,未来,在强监管、防风险的总体考量下,不排除监管层继续推 出一系列针对性措施。各市场参与主体尤其是个人投资者,应深入理解并严格遵守交易所各项规 则,根据自身风险承受能力审慎参与,避免高杠杆下的非理性投机。 上期所再次出手,监管措施持续强化。 今日(1月27日),上期所发布公告,针对客户在锡、白银期货品种交易中涉嫌未申报实际控制 关系的行为,3组18名客户被限制开仓1个月以及限制出金。 当前,贵金属与有色金属市场情绪高涨、波动显著加大,交易风险也明显增加。此前一天,上期 所已对部分客户采取限制类似监管措施,并调整白银、锡期货相关合约交易限额,以及铜等期货 相关合约涨跌停板幅度和交易保证金比例。 上期所监管措施持续强化 1月27日,上期所网站发布公告称,发现3组18名客户在锡、白银期货品种交易中涉嫌未申报实际 控制关系,根据《上海期货交易所交易规则》《上海期货交易所实际控制关系 ...
暂停申购!易方达黄金主题LOF紧急公告,两日内2只贵金属主题基金暂停申购,国投白银LOF已闭门谢客
Sou Hu Cai Jing· 2026-01-27 10:55
在国投白银LOF暂停申购之后,易方达黄金主题LOF也加入了暂停申购大军。 1月27日盘后,易方达黄金主题LOF紧急公告,1月28日起暂停A类人民币份额申购及定期定额投资业 务,赎回业务正常办理。公开资料显示,易方达黄金主题LOF主要投资海外黄金基金、黄金采掘公司股 票及其他资产。截至今日收盘报1.94元,下跌1.27%。 2025年12月19日,国投瑞银基金发布调整大额申购(含定期定额投资)业务公告,自12月22日起,A类 份额的大额申购上限由100元上调至500元,C类份额的大额申购上限由1000元下调至500元。但受到期 | 基金名称 | 易方达黄金主题证券投资基金(LOF) | | | --- | --- | --- | | 基金简称 | 易方达黄金主题(QDII-LOF-FOF) | | | 基金主代码 | 161116 | | | 基金管理人名称 | 易方达基金管理有限公司 | | | 公告依据 | 《易方达黄金主题证券投资基金(LOF)基金合同》《易 方达黄金主题证券投资基金(LOF)更新的招募说明书》 | | | | 暂停申购起始日 | 2026年1月28日 | | 暂停相关业务的 起始日及原因 ...
瑞达期货贵金属期货日报-20260127
Rui Da Qi Huo· 2026-01-27 09:51
Group 1: Report Industry Investment Rating - Not provided in the content Group 2: Core View of the Report - Amid complex global geopolitical situations, gold, as a preferred safe - haven asset, may continue to be boosted. Under the assumption of inflation and employment data stabilizing, the market expects the Fed to cut interest rates 2 - 3 times in the second half of the year. With the Fed's restart of the balance - sheet expansion plan, the overall bullish logic for precious metals remains intact in the medium - to - long - term. It is advisable to adopt a dip - buying strategy, while being cautious of short - term high - level pullback risks. The upper resistance for London gold is $5100/oz, and the lower support is $4900/oz; for London silver, the upper resistance is $110/oz, and the lower support is $90/oz [2] Group 3: Summary According to Relevant Catalogs 1. Futures Market - The closing price of the Shanghai gold main contract was 1148.380 yuan/gram, up 5.1 yuan; the closing price of the Shanghai silver main contract was 28300 yuan/kg, up 1093 yuan. The main contract trading volume of Shanghai gold was 401,545 hands, up 5583 hands; that of Shanghai silver was 1,038,738 hands, up 72,838 hands. The main contract positions of Shanghai gold were 217,484 hands, up 1664 hands; those of Shanghai silver were 25,473 hands, down 12,972 hands. The warehouse receipt quantity of Shanghai gold was 103,029 kg, unchanged; that of Shanghai silver was 544,244 kg, down 29,566 kg [2] 2. Spot Market - The spot price of gold on the Shanghai Gold Exchange was 1144.14 yuan/gram, down 0.31 yuan; the spot price of Huatong No.1 silver was 28,388 yuan/kg, up 896 yuan. The basis of the Shanghai gold main contract was - 4.24 yuan/gram, down 5.37 yuan; the basis of the Shanghai silver main contract was 88 yuan/kg, down 197 yuan [2] 3. Supply - Demand Situation - The SPDR gold ETF holdings were 1086.53 tons, unchanged; the SLV silver ETF holdings were 15,974.40 tons, down 115.58 tons. The non - commercial net long positions of gold in CFTC were 244,770 contracts, down 6468 contracts; for silver, they were 25,214 contracts, down 6846 contracts. The quarterly total supply of gold was 1313.07 tons, up 86.24 tons; the annual total supply of silver was 32,056 tons, up 482 tons. The quarterly total demand for gold was 1257.90 tons, up 174.15 tons; the annual total demand for silver was 35,716 tons, down 491 tons. The US dollar index was 97.04, down 0.46; the 10 - year US Treasury real yield was 1.90%, down 0.02% [2] 4. Macro Data - The VIX volatility index was 16.15, up 0.06; the CBOE gold volatility index was 32.70, up 2.69. The ratio of the S&P 500 to the gold price was 1.37, down 0.03; the gold - silver ratio was 46.45, down 3.52 [2] 5. Industry News - US President Trump said the US was deploying troops to Iran and many ships were moving towards Iran, and a 25% tariff on countries trading with Iran would soon take effect. The US also imposed a new round of sanctions on entities and ships related to Iran's energy and shipping systems. Trump said the US expected to obtain "sovereignty" over the area of the US military base in Greenland. Several Democratic senators said they would vote against the government appropriation bill, increasing the risk of a partial government shutdown at the end of January. Trump may announce the new Fed chair this week, with Rick Rieder's nomination probability rising from 4% to about 50%. According to CME "FedWatch", the probability of a 25 - basis - point rate cut by the Fed in January was 2.8%, and the probability of keeping the rate unchanged was 97.2%. By March, the probability of a 25 - basis - point cumulative rate cut was 15.5%, the probability of keeping the rate unchanged was 84.1%, and the probability of a 50 - basis - point cumulative rate cut was 0.4% [2] 6. Key Events to Watch - January 28, 02:00: US M2 money supply; January 29, 03:00: Fed interest rate decision and monetary policy statement; January 29, 21:30: US November trade balance (imports and exports); January 30, 21:30: US PPI year - on - year (%) [2]
重磅!明日起白银基金暂停申购业务
Sou Hu Cai Jing· 2026-01-27 09:49
黄金白银走出史诗级行情 1月26日 铂金和钯金也强势上涨 还有多个有色金属品种上涨 金属价格狂飙之下 A股市场贵金属板块领涨 国内期货市场相关品种价格也大涨 不过,黄金与白银在刷新历史高点后大幅回调。现货白银一度上涨14%,达117美元/盎司,随后跳水并 抹去全部日内涨幅,收报约103.7美元/盎司。现货黄金一度上涨2.5%,达5110美元/盎司,随后回落,一 度向下跌破5000美元/盎司。 1月27日,国内品牌金饰价格同步上调,多家品牌金饰价格直逼1600元。 周大福、潮宏基足金饰品均报价1585元/克,单日上涨7元/克; 六福珠宝足金饰品报1583元/克,单日上涨7元/克; 周六福足金饰品报1580元/克,单日上涨7元/克; 周生生足金饰品报1577元/克,单日上涨3元/克。 | 1月26日晚间 | | --- | | 国投白银LOF(161226)公告 | 将于2026年1月28日起 暂停申购(含定期定额投资)业务 该基金还公告称,近期,国投瑞银基金管理有限公司旗下国投瑞银白银期货证券投资基金(LOF)A类基 金份额(场内简称:国投白银LOF;交易代码:161226,以下简称"本基金")二级市场交易价格 ...
金银LOF均暂停申购与定投,贵金属业务风控也在同步收紧
Jin Shi Shu Ju· 2026-01-27 09:44
Group 1 - The E Fund Gold Theme Securities Investment Fund (LOF) will suspend subscription and regular investment starting from January 28, 2026, to ensure stable operation of the fund [2] - The suspension specifically affects the A-class RMB shares, while redemptions will not be impacted [4] - The market has already experienced restrictions on subscriptions and regular investments for different share classes, leading to a tight channel for new investments [4] Group 2 - In contrast, the Guotou Ruijin Silver Futures Securities Investment Fund (LOF) has announced multiple measures to cool down the market, including risk warnings and trading suspensions [4] - The secondary market prices for the silver LOF are significantly higher than the net asset value, exposing investors to risks of price fluctuations due to premium declines [4] - The risk assessment thresholds for precious metals-related businesses are being raised, with banks increasing requirements for risk tolerance assessments for gold accumulation businesses [4][5] Group 3 - The upcoming market focus will be on the resumption of subscriptions and regular investments for both LOFs, as well as the potential impact of precious metal price fluctuations on trading restrictions [5]
银价,大幅波动
中国能源报· 2026-01-27 07:47
国际银价大幅波动。 美国纽约商品交易所白银期货价格26日呈现剧烈震荡走势,在创下历史新高后快速回调, 当日涨幅一度从最高约1 4%回落至不足1%。 受投资者避险需求上升拉动,3月白银期货价格当天一度接近每盎司118美元,再创历史 新高,随后快速回落,涨幅大幅收窄,最终收于每盎司103. 8 9美元。 分析人士指出,全球经济不确定性上升、国际地缘紧张局势加剧以及投资者抛售一些国家 主权债券和货币等因素,推动市场对黄金和白银等避险资产的需求增加。同时,美元汇率 持续下行也成为近期支持金银价格的重要因素。 不过,有分析指出,在经历连续多日由追涨情绪主导的行情之后,贵金属投资市场风险正 持续加大。此外,白银价格持续走高导致部分对价格敏感的工业行业白银需求下降。一些 生产企业正在降低白银的使用比例,转而采用其他金属,这也可能抑制白银价格的上涨趋 势。 出品 | 中国能源报(c n e n e rg y) 来源:新华社 责编丨李慧颖 End 欢迎分享给你的朋友! ...
投资银条价格近一周飙涨41%,涨幅是投资金条(8.5%)的4.8倍
Sou Hu Cai Jing· 2026-01-27 07:18
极目新闻记者 黄永进 在黄金历史性地站上5000美元/盎司时,白银以更猛烈的涨势创造着新高。1月27日,白银价格暴涨至创纪录高位,白银突破117.00美元/盎司(约28.83元 人民币/克),该价格为2020年白银价格地点11.23美元/盎司的10倍(约2.77元人民币/克)。 白银价格涨幅大幅超过黄金,投资银条比金条更受欢迎。 F四 最近购买(975) HEVE 全部 财富金条-【经 ... 财富金条-【经 ... 得物价格趋势 降价提醒 > 30天 90天 全部 | 成交均价 ¥12750 | 想要人数 8 ¥13161 ¥12667 ¥12174 ¥11681 ¥11188 ¥10695 01.27 01.10 01.16 01.04 01.22 12.29 得物售价始终来自当时最低出价商家,平台保障全新正品,请按需购买 财富金条 【经典礼盒】品牌原装礼盒 ¥12750 4小时前 1 1364 10g 4小时前 【经典礼盒】品牌原装礼盒 财富金条 ¥12750 RE+ 10g 财富金条 【经典礼盒】品牌原装礼盒 ¥12750 4小时前 RE+ 10g 财富金条 【经典礼盒】品牌原装礼盒 ¥12500 5 ...
国际银价大幅波动
新华网财经· 2026-01-27 05:12
美国纽约商品交易所白银期货价格26日呈现剧烈震荡走势,在创下历史新高后快速回调,当日涨幅一度从最高约14%回落至不足1%。 受投资者避险需求上升拉动,3月白银期货价格当天一度接近每盎司118美元,再创历史新高,随后快速回落,涨幅大幅收窄,最终收于每 盎司103.89美元。 分析人士指出,全球经济不确定性上升、国际地缘紧张局势加剧以及投资者抛售一些国家主权债券和货币等因素,推动市场对黄金和白银 等避险资产的需求增加。同时,美元汇率持续下行也成为近期支持金银价格的重要因素。 不过,有分析指出,在经历连续多日由追涨情绪主导的行情之后,贵金属投资市场风险正持续加大。此外,白银价格持续走高导致部分对 价格敏感的工业行业白银需求下降。一些生产企业正在降低白银的使用比例,转而采用其他金属,这也可能抑制白银价格的上涨趋势。 N # 啊 _ | ■ i 往期推荐 福耀科技大学50名大一学生被企业抢光?校长王树国回应 男子用SIM卡炼出191克黄金,价值21万元?当事人最新回应 来源:新华社 记者:徐静 关注" 新华网财经 "视频号 更多财经资讯等你来看 ...
价格暴涨!女子3年前买钻戒送的赠品,如今“身价”比钻戒还高,你家可能也有
Sou Hu Cai Jing· 2026-01-27 02:46
Group 1 - International silver prices have surged, with both New York silver futures and London spot silver prices surpassing $100 per ounce, marking a historic high on January 23, 2026 [7][8] - The price of silver has increased by over 40% in 2026, driven by ongoing demand for safe-haven assets and technical buying [7][8] - The rise in silver prices has significantly boosted the recovery value of silver products, leading to unexpected scenarios for consumers who purchased silver items as promotional gifts [4][8] Group 2 - A consumer in Jianyang, Sichuan, experienced a dramatic value reversal where a silver thermos cup received as a gift is now worth nearly 2000 yuan, while the diamond ring purchased for 6200 yuan has depreciated to around 700 yuan [3][4] - The jewelry industry has seen a trend of promotional activities involving silver products, which were initially valued at 4-5 yuan per gram, but have now appreciated significantly due to the tripling of silver prices [4][8] - Analysts predict that silver prices may reach $120 per ounce in the future, as the market continues to respond to geopolitical uncertainties and increased industrial demand [8][10]