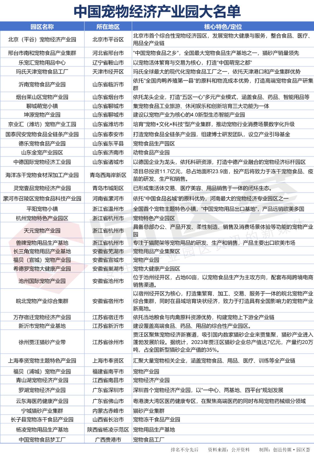
宠物经济

Search documents
苏豪弘业涨2.49%,成交额9161.45万元,今日主力净流入600.81万
Xin Lang Cai Jing· 2025-10-10 10:15
来源:新浪证券-红岸工作室 10月10日,苏豪弘业涨2.49%,成交额9161.45万元,换手率3.48%,总市值26.43亿元。 2、根据2024年年报:依托亚马逊等平台开展出口零售,通过"HollyHOME""DOEWORKS"等自有品 牌,实现终端消费者直连,利润源自商品差价扣除成本及费用。 3、公司属于国有企业。公司的最终控制人为江苏省人民政府国有资产监督管理委员会。 4、公司是弘业期货第二大股东,持股16.31%;弘业期货已在中国香港联交所主板上市。 5、公司投资1200万持有江苏弘瑞科技投资公司24%的股份。弘瑞科技是江苏省第一家投向生物医药领 域创投公司(基金)。 (免责声明:分析内容来源于互联网,不构成投资建议,请投资者根据不同行情独立判断) 资金分析 今日主力净流入600.81万,占比0.07%,行业排名2/13,该股当前无连续增减仓现象,主力趋势不明 显;所属行业主力净流入-1.51亿,连续2日被主力资金减仓。 异动分析 宠物经济+跨境电商+国企改革+期货概念+创投 1、苏豪弘业股份有限公司主营产品和服务为贸易、文化和投资。公司出口贸易主营玩具、宠物用品等 大类产品,进口贸易主营医疗器械、 ...
中红医疗涨0.15%,成交额5023.95万元,近3日主力净流入-150.01万
Xin Lang Cai Jing· 2025-10-10 07:59
来源:新浪证券-红岸工作室 10月10日,中红医疗涨0.15%,成交额5023.95万元,换手率0.95%,总市值57.34亿元。 异动分析 4、根据2024年年报,公司海外营收占比为81.56%,受益于人民币贬值。 5、公司属于国有企业。公司的最终控制人为厦门市人民政府国有资产监督管理委员会。 医疗器械概念+宠物经济+智能医疗+人民币贬值受益+国企改革 1、公司主营业务产品以外销出口为主,并采取 ODM 直销方式,即公司实际为海外医疗器械及医疗耗 材等领域品牌商进行 ODM 生产,负责产品的自主设计与自主生产,品牌商提供外包装设计并以其自身 品牌在海外市场进行销售。 2、2025年3月3日官微:中红医疗亮相第12届京宠展。中红普林医疗用品股份有限公司(以下简称"中红 医疗")携旗下健康防护、安全输注、创新孵化产品出席,其中迈德瑞纳宠物泵,备受瞩目。展会上, 中红医疗旗下迈德瑞纳 UniFusion SP50 Vet 及 UniFusion VP50 Vet 兽用输注泵备受关注,两款产品具备 IP34 防水设计和双 CPU 架构,能提供多种输液模式及微量模式最大流速设置,兼顾安全与多功能性。 兽医现场体验后表 ...
源飞宠物涨4.94%,成交额1.73亿元,近5日主力净流入-428.50万
Xin Lang Cai Jing· 2025-10-10 07:52
来源:新浪证券-红岸工作室 10月10日,源飞宠物涨4.94%,成交额1.73亿元,换手率6.73%,总市值45.79亿元。 异动分析 宠物经济+跨境电商+共同富裕示范区+人民币贬值受益+一带一路 1、温州源飞宠物玩具制品股份有限公司的主营业务是宠物用品和宠物食品的研发、生产和销售。公司 的主要产品是宠物零食、宠物牵引用具、宠物玩具、宠物干粮、宠物湿粮。 2、2022年10月14日互动易回复:公司在境外进行的自主品牌销售主要由子公司美国BA开展,销售的产 品全部为宠物牵引用具,主要通过在Amazon、Shopify等网络电商平台进行销售。 3、公司位于浙江省温州市平阳县水头镇标准园区宠乐路1号,专注于宠物用品和宠物零食的研发、生产 和销售。 4、根据2024年年报,公司海外营收占比为85.78%,受益于人民币贬值。 5、2023年3月31日互动易回复:公司的海外基地主要为柬埔寨爱淘和柬埔寨莱德,其作为公司推进全球 化产能布局、提高市场竞争力的重要战略,主要定位为公司在东南亚地区的生产基地并作为国内产能的 补充;同时作为建立东南亚供应链的尝试,公司设立柬埔寨生产基地有利于降低劳动力成本和应对国际 贸易摩擦。目前 ...
超2500只个股下跌
Di Yi Cai Jing· 2025-10-10 07:43
2025.10.10 本 文字数:844,阅读时长大约1分钟 资金流向 主力资金全天净流入证券、交运设备、水泥建材等板块,净流出半导体、电池、消费电子等板块。 盘面上,锂电池、半导体产业链、贵金属大幅回调,机械、软件、化工、传媒板块普跌;水泥、燃气、 宠物经济概念逆势走强。 沪深两市成交额2.52万亿,较上一个交易日缩量1376亿。全市场超2700只个股上涨,超2500只个股下 跌。 | | | 作者 | 一财阿驴 10月10日,A股三大指数全线下跌,截至收盘,上证指数跌0.94%,深证成指跌2.7%,创业板指跌 4.55%。 | 代码 | 名称 | 两日图 | 现价 | 涨跌 | 涨跌幅 | | --- | --- | --- | --- | --- | --- | | 000001 | 上证指数 | m | 3897.03 | -36.94 | -0.94% | | 399001 | 深证成指 | W | 13355.42 | -370.14 | -2.70% | | 399006 | 创业板指 | | 3113.26 | -148.56 | -4.55% | | 000688 | 科创50 | | 14 ...
超2500只个股下跌
第一财经· 2025-10-10 07:26
2025.10. 10 本文字数:844,阅读时长大约1分钟 作者 | 一财阿驴 10月10日,A股三大指数全线下跌,截至收盘,上证指数跌0.94%,深证成指跌2.7%,创业板指跌 4.55%。 | 代码 | 名称 | 两日图 | 现价 | 涨跌 | 涨跌幅 | | --- | --- | --- | --- | --- | --- | | 000001 | 上证指数 | S | 3897.03 | -36.94 | -0.94% | | 399001 | 深证成指 | | 13355.42 | -370.14 | -2.70% | | 399006 | 创业板指 | 4 | 3113.26 | -148.56 | -4.55% | | 000688 | 科创50 | | 1452.68 | -86.41 | -5.61% | 盘面上,锂电池、半导体产业链、贵金属大幅回调,机械、软件、化工、传媒板块普跌;水泥、燃 气、宠物经济概念逆势走强。 沪深两市成交额2.52万亿,较上一个交易日缩量1376亿。全市场超2700只个股上涨,超2500只个 股下跌。 德讯证券: 沪指节后再创新高并挑战3900点上方,但在39 ...
收盘丨创业板指低开低走跌4.55%,电池、半导体板块大幅回调
Di Yi Cai Jing· 2025-10-10 07:11
【资金流向】 沪深两市成交额2.52万亿,较上一个交易日缩量1376亿。全市场超2700只个股上涨。 10月10日,A股三大指数全线下跌,截至收盘,上证指数跌0.94%,深证成指跌2.7%,创业板指跌4.55%。 | 代码 | 名称 | 两日图 | 现价 | 涨跌 | 涨跌幅 | | --- | --- | --- | --- | --- | --- | | 000001 | 上证指数 | 1000 1 | 3897.03 | -36.94 | -0.94% | | 399001 | 深证成指 | 100 100 | 13355.42 | -370.14 | -2.70% | | 399006 | 创业板指 | 2 | 3113.26 | -148.56 | -4.55% | | 000688 | 科创50 | | 1452.68 | -86.41 | -5.61% | 盘面上,锂电池、半导体产业链、贵金属大幅回调,机械、软件、化工、传媒板块普跌;水泥、燃气、宠物经济概念逆势走强。 沪深两市成交额2.52万亿,较上一个交易日缩量1376亿。全市场超2700只个股上涨。 主力资金全天净流入证券、交运设备、水泥建 ...
宠物寄养假期爆满,宠物经济赛道“拥挤”暗藏隐忧
Qi Lu Wan Bao Wang· 2025-10-10 06:19
这个国庆中秋长假,很多人都踏上了回家的旅途,而留守在家的猫猫狗狗们怎么安心度过八天的假日,成了不少宠物家长们 头疼的事。提前给毛孩子准备好餐食,再选择上门喂养或是寄养,有的家长甚至送毛孩子们住起了宠物酒店,或者直接送去 宠物学校"上几天学"。 宠物已经被当作家人同等珍视,当养宠成为一种生活方式,日渐丰富的宠物消费形式也逐渐构建起了一片宠物经济的蓝海。 上门宠托师供不应求 非平台渠道乱象频现 "优米胆子太小了,宠物店猫狗又太多,一旦应激生了病就更麻烦,所以和去年一样,我从猫巷(微信小程序)上找了上门喂 养师。"在济南上班的牧牧有一只五岁的美短猫,每年国庆和春节都要回河北老家的她,如何安顿好毛孩子,成了节前要考虑 的"头等大事"。 "三年宠托师经验,历史服务180+次,近90天100%订单确认率。"在牧牧的介绍下,记者通过微信查看猫巷小程序,浏览宠托 师的相关信息后发现,济南本地目前认证可上门的宠托师只有十几人。"在平台上找上门喂养的宠托师更有保障,但目前平台 上注册宠托师太少,所以有时我也会在小红书App发帖寻找宠托师,价格比平台便宜些,每次40元左右,但是不如从平台找放 心。" 然而,宠物消费市场的一片蓝海下 ...
A股宠物经济概念股逆势上涨,依依股份涨停
Ge Long Hui A P P· 2025-10-10 05:26
| 代码 | 名称 | | 涨幅% ↓ | 总市值 | 年初至今涨幅%。 | | --- | --- | --- | --- | --- | --- | | 001206 | 依依股份 | 1 | 10.00 | 63.46亿 | 113.23 | | 605338 | 巴比食品 | 策 | 6.07 | 57.76亿 | 45.81 | | 001222 | 源で宠物 | | 5.86 | 46.20亿 | 54.05 | | 301108 | 洁雅股份 | | 5.49 | 38.47亿 | 87.03 | | 300673 | 佩蒂股份 | 美 | 4.78 | 46.93亿 | 8.49 | | 600201 | 生物股份 | 4 | 4.62 | 113亿 | 48.95 | | 920419 | 路斯股份 | A | 4.36 | 19.51亿 | 29.91 | | 002481 | 双塔食品 | 1 | 4.13 | 71.55亿 | 7.60 | | 301156 | 美农生物 | 家 | 3.71 | 25.99亿 | 48.22 | | 605009 | 豪悦护理 | | 3.69 | ...
太突然!刚刚,A股突变!
Zhong Guo Ji Jin Bao· 2025-10-10 05:01
【导读】上午A股三大股指集体回调,沪指守住3900点,大金融、消费、煤炭板块上涨;半导体板块重挫,固态电池、黄金板块低迷 大家好,基金君和你一起关注今天上午的市场行情! 10月10日上午,A股三大股指集体回调,科创50指数盘中跌超4%,沪指守住3900点。 截至午间收盘,沪指报3913.8点,跌0.51%;深证成指跌1.85%,创业板指跌3.4%。 沪深两市半日成交额为1.64万亿元,较上个交易日缩量713亿元。全市场共2960只个股上涨,63只个股涨停,2330只个股下跌。 从板块看,大金融和消费板块领涨,油气资源、建材、煤炭板块逆市走高;昨日大幅上涨的黄金和半导体板块出现明显回调,固态电池概念板块走弱。 来看具体情况—— 部分消费板块活跃,软饮料板块涨超3%,养元饮品(603156)涨超6%,东鹏饮料(605499)涨超3%。 乳业板块方面,庄园牧场(002910)录得10cm涨停,新乳业(002946)、骑士乳业涨超4%。 宠物经济概念股中,源飞宠物(001222)、依依股份(001206)涨超5%,生物股份(600201)、佩蒂股份(300673)涨超4%。 另外,煤炭板块走强,宝泰隆(601011) ...
数字技术加持 宠物消费迎新场景
Zheng Quan Ri Bao· 2025-10-09 16:12
李薇的手机屏幕上,她的金毛犬Lucky正叼着玩具球在客厅里踱步,一行分析结果悄然弹出:"当前行为 表征:精力充沛,有强烈玩耍需求。"数百公里外,正在度假的李薇轻点屏幕,智能玩具球立刻自动滚 动起来,Lucky兴奋地扑了上去。 事实上,如今这样的场景并不鲜见。它是宠物经济获得数字技术深度赋能的真实写照,也是数字消费创 新发展的生动注脚。 日前,商务部等八部门联合印发《关于大力发展数字消费共创数字时代美好生活的指导意见》,旨在扩 大数字消费多元化供给,创新和丰富数字消费场景,激发和增强社会经济活力。据《证券日报》记者了 解,从情感陪伴到健康管理,再从传统服务到产业升级,数字技术已渗透至宠物经济方方面面。 "智能养宠"受追捧 国庆中秋假期,李薇外出旅游6天,为了让独自在家的Lucky得到更好的照料,她特意添置了一台可移 动宠物摄像头。"通过手机,我不仅能远程追踪Lucky的实时动态,还能进行双向通话、查看录像回放, 甚至用附带的智能玩具球与它互动。"李薇说。 国庆中秋假期返乡的杨咸也置办了一整套智能设备,包括喂食器、饮水机和猫砂盆,这套装备覆盖了宠 物"吃喝拉撒"的基础需求——喂食器能定时定量出粮,饮水机可持续过滤 ...