Workflow
注射用替度格鲁肽
icon
Search documents
商保创新药药房遇冷,这些进口药院内渗透快
第一财经· 2026-01-22 13:23
Core Viewpoint - The article discusses the implementation and sales performance of the newly established commercial insurance innovative drug directory, highlighting the concentration of sales in major cities and the challenges faced in expanding access to these drugs across the country [3][7]. Summary by Sections Sales Performance of New Drug Directories - As of January 20, 2026, 99 new drugs from the basic medical insurance directory have been sold in 12,198 designated medical institutions, while 14 drugs from the commercial insurance innovative drug directory have been sold in 223 institutions [3][4]. - Over 70% of the commercial insurance innovative drugs have recorded sales, with Alzheimer's disease treatments showing the highest penetration in the hospital market [4][5]. Specific Drug Sales Insights - The drug Lecanemab, developed by Eisai, has been sold in 158 institutions, while Eli Lilly's Donanemab has been recorded in 46 institutions [4]. - The number of patients with mild cognitive impairment or mild dementia due to Alzheimer's disease in China is projected to reach 17 million by 2024, indicating a broad patient base for these treatments [5]. Challenges in Rare Disease Drug Sales - Rare disease drugs face challenges due to their limited patient populations and the concentration of prescriptions in specialized hospitals, resulting in sparse sales data [5][6]. - For instance, Takeda's drug for short bowel syndrome has only been sold in one designated pharmacy in Shenzhen this year [5]. Market Access and Policy Implications - Five innovative drugs have yet to achieve sales in designated medical institutions, including CAR-T products priced between 990,000 to 1.3 million yuan per injection [6]. - The National Healthcare Security Administration has implemented a "three exclusions" policy to facilitate the entry of high-cost drugs into hospitals, but the transition from "entry" to "sales" remains complex due to various factors [6][7]. Regional Disparities in Sales - Sales of commercial insurance innovative drugs are still concentrated in major provinces like Beijing, Shanghai, Jiangsu, and Guangdong, with retail pharmacies accounting for less than 10% of sales [7][8]. - Some regions, such as Guangdong and Chongqing, have begun to support the prescription flow of commercial insurance innovative drugs, but broader implementation is needed [8].
商保创新药药房遇冷,这些进口药院内渗透快
Di Yi Cai Jing· 2026-01-21 13:48
Core Insights - The sales of commercial insurance innovative drugs remain concentrated in public hospitals in a few provinces such as Beijing and Shanghai, with a low proportion of sales through pharmacies [1][5] - As of January 20, 2023, 99 new basic medical insurance drugs were sold in 12,198 designated medical institutions, while 14 commercial insurance innovative drugs were sold in 223 institutions [1][5] Group 1: Sales Data and Trends - Over 70% of commercial insurance innovative drugs have recorded sales, but the specific sales performance varies among the 14 drugs [2] - Alzheimer's disease treatment drugs have the highest penetration in the hospital market, with drugs like Lecanemab and Donanemab achieving sales in 158 and 46 institutions respectively [2] - Multiple anti-tumor drugs are also penetrating the hospital market, with drugs like Ipilimumab and Lurbinectedin being sold in 35 and over 10 institutions respectively [2] Group 2: Challenges and Market Dynamics - Five innovative drugs have not yet formed sales in designated medical institutions, including CAR-T products priced between 990,000 to 1,300,000 yuan per injection [3] - The lack of sales does not imply that these drugs are not benefiting from the supportive policies for commercial insurance innovative drugs [3] - The transition from "hospital entry" to "sales" involves several factors, including physician prescriptions and patient payments, which may hinder the sales volume of these drugs [3] Group 3: Policy and Implementation - Most provinces have clarified that the entry of commercial insurance innovative drugs into hospitals will follow the guidelines of "nationally negotiated drugs" [4] - There is a push for the inclusion of all 19 drugs in the commercial insurance innovative drug directory into the procurement lists of hospitals, which may improve access for patients [4] - The integration of commercial insurance innovative drugs with the dual-channel policy of medical insurance is essential for enhancing confidence in the allocation of these drugs in hospitals [5]
重大突破,5款百万一针抗癌药被纳入商保
21世纪经济报道· 2025-12-15 13:38
Core Viewpoint - The inclusion of 19 drugs in the first version of the commercial health insurance innovation drug directory marks a significant step towards improving access and affordability of innovative drugs, particularly high-cost CAR-T therapies, while presenting challenges for insurance companies in product development and risk management [1][4][10]. Group 1: Policy and Implementation - The National Medical Security Work Conference emphasized the support for the development of commercial health insurance and the establishment of a multi-tiered medical security system, with a focus on the implementation of the commercial health insurance innovation drug directory by January 1, 2026 [1][2]. - The first version of the commercial health insurance innovation drug directory includes 19 drugs, focusing on high-cost and innovative treatments, including five CAR-T products and drugs for rare diseases [2][4]. Group 2: Challenges for Insurance Companies - Insurance companies face significant challenges in translating the drug directory into viable insurance products, including issues related to pricing, risk control, and compliance [4][5]. - Accurate pricing for insurance products relies on detailed data regarding potential patient populations, disease incidence, treatment cycles, and real-world efficacy, which are primarily held by pharmaceutical companies and hospitals [4][5]. Group 3: Risk Management and Compliance - The inclusion of Alzheimer's disease treatments raises concerns about adverse selection risks, as these drugs have high costs and long treatment durations, necessitating strict eligibility criteria for insurance coverage [5][6]. - Establishing transparent and compliant financial flows between insurance companies and pharmaceutical firms is crucial for effective collaboration [5][6]. Group 4: Data Sharing and Integration - The "医保+商保" one-stop clearing and settlement model aims to break down data silos, enhancing the efficiency of claims processing and improving patient experiences [6][8]. - Successful implementation of data sharing initiatives in regions like Shanghai and Beijing indicates potential for nationwide adoption, which could facilitate better integration of commercial health insurance with innovative drug offerings [8][10]. Group 5: Investment in Innovative Drugs - The policy encourages insurance funds to invest in the upstream of the pharmaceutical industry, positioning them as "patient capital" for innovative drug development [10][11]. - Major insurance companies are already investing in health industry funds, supporting numerous innovative drug companies and enhancing the overall funding environment for drug development [10][11]. Group 6: Future Outlook - Despite the potential for increased investment in innovative drugs, insurance companies remain cautious due to the high risks and costs associated with drug development, which may lead to a preference for established pharmaceutical firms over smaller, innovative companies [12].
新版医保明年1月起执行:114种药品杀入目录,百万抗癌药破冰
Guan Cha Zhe Wang· 2025-12-13 04:01
Core Insights - The 2025 National Medical Insurance Drug List has been officially released, adding 114 new drugs, including 50 innovative Class 1 drugs, with a negotiation success rate of 88%, the highest in seven years [1][3] - The first version of the commercial insurance innovative drug list has been introduced, featuring 5 CAR-T cell therapies and 19 high-priced innovative drugs, marking a significant expansion in coverage [1][5] - The adjustment reflects a strategic upgrade in China's medical insurance from "basic coverage" to "basic + high-end coverage," addressing the demand for accessible and affordable innovative drugs [1][9] Drug Additions and Market Impact - The new drug list includes 114 drugs, with 44% being Class 1 innovative drugs, and a total of 3,253 drugs now covered under the insurance [3] - Notable winners include Heng Rui Pharma, which secured 20 new drug approvals, and Eli Lilly, whose drug Tirzepatide has entered the Chinese market, benefiting 140 million diabetes patients [3][4] - The inclusion of CAR-T therapies in the commercial insurance list allows for reimbursement of high-cost treatments, which were previously inaccessible to many patients [5][7] Innovations in Treatment - The new list includes significant advancements in treatments for Alzheimer's disease, with two new drugs targeting amyloid beta accumulation, providing options for over 10 million patients in China [7] - The addition of 13 rare disease drugs fills coverage gaps in four rare disease areas, expanding the total number of rare disease drugs covered to approximately 100 [8] - The adjustment also emphasizes pediatric medications, with a separate review channel for children's formulations, indicating a positive shift in addressing children's healthcare needs [9] Strategic Implications - The 2025 adjustment signifies a shift towards a dual-track medical payment system in China, combining basic medical insurance with commercial insurance to meet both fundamental and advanced healthcare needs [9] - The rapid inclusion of innovative drugs into the insurance system reflects a decade of progress in China's pharmaceutical landscape, transitioning from rare domestic innovations to a robust pipeline of new therapies [9]
6款罕见病药物纳入首版商保创新药目录,如何吸引更多商保承接
Di Yi Cai Jing· 2025-12-10 09:38
Core Insights - The newly released commercial insurance innovative drug directory includes 19 drugs, with 6 specifically for rare diseases, addressing conditions such as neuroblastoma and Gaucher disease [1][3] - The directory aims to provide a reference for multi-tiered medical insurance systems, but attracting more commercial insurance participation remains a challenge [1][6] Summary by Sections Rare Disease Drug Inclusion - The innovative drug for short bowel syndrome, injection of teduglutide, is set to be the first GLP-2 analog approved in China, filling a long-standing gap in treatment options [3][4] - Gaucher disease, affecting approximately 3,000 patients in China, now has a locally developed enzyme replacement therapy, injection of velaglucerase alfa, included in the directory [5] Challenges in Commercial Insurance - The increasing pressure on basic medical insurance funds makes it unrealistic to rely solely on them for rare disease drug coverage, highlighting the need for commercial insurance products like Huiminbao [6][8] - Huiminbao has made strides in covering certain rare disease drugs, but the number of drugs and policies available for rare diseases still needs improvement [8] Future Directions - Experts suggest that a multi-tiered approach involving basic insurance, commercial insurance, and charitable support is essential for effective rare disease drug coverage [9][10] - The focus should shift from post-reimbursement to comprehensive service and long-term health management for rare disease patients [10]
短肠综合征患者治疗新选择!注射用替度格鲁肽纳入商保创新药目录
Qi Lu Wan Bao· 2025-12-08 03:31
Core Viewpoint - The inclusion of injectable Teduglutide in the Commercial Health Insurance Innovation Drug Directory marks a significant advancement in the treatment of short bowel syndrome for adults and children aged one and above, aiming to improve patient access and reduce economic burdens [1][2]. Group 1: Drug Inclusion and Impact - Injectable Teduglutide has been included in the Commercial Health Insurance Innovation Drug Directory, which focuses on high-innovation, clinically valuable drugs that exceed basic medical insurance coverage [1]. - This drug is the first GLP-2 analog approved for short bowel syndrome in China, addressing a long-standing gap in intestinal rehabilitation treatment [3]. - The inclusion is expected to enhance the quality of life for patients suffering from short bowel syndrome, transitioning them from a lack of effective medication to having accessible treatment options [2][3]. Group 2: Patient Demographics and Challenges - Short bowel syndrome is characterized by significantly reduced intestinal absorption area due to extensive small intestine resection, with adult patients often having less than 2 meters of functional intestine [2]. - The prevalence of short bowel syndrome in adults in China is approximately 0.73 per million, with a rising trend observed [2]. - Patients face severe challenges, including reliance on parenteral nutrition (PN) and associated life-threatening complications, which impose heavy financial burdens on families and the healthcare system [3]. Group 3: Policy Support and Accessibility - Drugs included in the Commercial Health Insurance Innovation Drug Directory benefit from the "three exclusions" policy, which provides a more favorable environment for clinical application [4]. - Patients with short bowel syndrome and other high-risk groups can easily enroll in local "Hui Min Bao" insurance programs by the end of December, with coverage effective from January 1 of the following year [4].
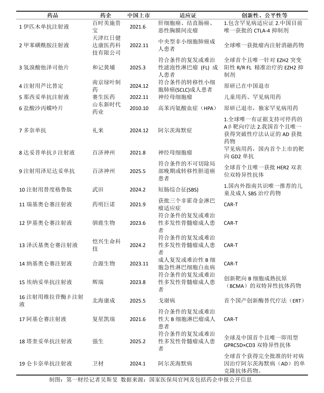
一图看懂首版商保创新药目录,含5款“天价抗癌药”
Di Yi Cai Jing· 2025-12-07 22:40
Core Insights - The first version of the commercial insurance innovative drug directory has been released, including 19 new drugs from 18 innovative pharmaceutical companies, with a roughly equal share of domestic and imported drugs [1][2] - Approximately 70% of the drugs included are oncology treatments, featuring five high-cost CAR-T products, indicating a significant focus on cancer therapies [1][8] - The inclusion of rare disease medications and Alzheimer's treatments in the directory is expected to enhance commercial insurance payment opportunities and favorable policies for hospital access [1][10] Summary by Category Drug Inclusion - A total of 19 drugs have been included in the first commercial insurance innovative drug directory, with a selection rate of about 16%, aligning with industry expectations [4][6] - The directory features a mix of oncology drugs, rare disease treatments, and Alzheimer's medications, with a notable emphasis on high-priced innovative drugs [1][8] Market Dynamics - The directory's limited number of drugs (around 20) is seen as a strategic move to facilitate implementation and avoid complications in local insurance products [6][10] - The commercial insurance market is expected to leverage the directory to enhance patient access to high-value drugs, particularly in the oncology sector [9][11] Regulatory and Policy Framework - The National Healthcare Security Administration (NHSA) encourages local insurance departments to support the integration of the commercial insurance innovative drug directory into retail pharmacies and monitor pricing [7][14] - The directory aims to provide a reference for various commercial insurance entities, allowing them to negotiate with innovative drug companies without the need for exclusive selections [11][14] Patient Impact - The drugs listed in the directory are characterized by a small patient base or specific indications, minimizing the risk of clinical misuse and aligning with commercial insurance risk management strategies [8][13] - The directory includes several drugs for rare diseases, which are expected to fill clinical gaps and provide essential treatments previously unavailable in China [12][13]
一图看懂首版商保创新药目录,含5款“天价抗癌药”
第一财经· 2025-12-07 15:53
Core Insights - The first version of the commercial health insurance innovative drug directory has been released, including 19 new drugs from 18 innovative pharmaceutical companies, with a roughly equal share of domestic and imported drugs [3][4] - Approximately 70% of the drugs included are oncology treatments, featuring five high-cost CAR-T products, indicating a significant focus on cancer therapies [3][4] - The inclusion of rare disease medications and Alzheimer's treatments in the directory is expected to enhance commercial insurance payment options and facilitate hospital access [3] Summary by Sections Inclusion Criteria - A total of 121 drug names passed the review for the commercial health insurance innovative drug directory, with only 19 ultimately included, resulting in an acceptance rate of about 16% [6] - The directory aims to balance the number of drugs included to ensure effective implementation and avoid overwhelming the system [8] Drug Characteristics - The drugs in the directory generally have a small patient base or clear indications, minimizing the risk of clinical misuse [10] - High innovation and the ability to fill clinical gaps are common traits among the selected drugs, particularly in rare diseases and pediatric treatments [11] - The directory includes a significant number of oncology drugs, with 14 out of 19 being cancer treatments, primarily targeting niche patient populations [11][12] Market Dynamics - The CAR-T products included represent over half of the CAR-T therapies available in China, highlighting their importance in the market [12] - The directory's structure allows for multiple similar drugs to coexist, enhancing patient choice and supporting real-world evidence accumulation [13][14] - The focus on rare disease treatments is evident, with at least five rare diseases represented in the directory, including neuroblastoma and Gaucher disease [14] Future Implications - The directory is expected to influence local health insurance products, prompting adjustments to existing special drug lists in various regions [16][17] - The commercial health insurance sector is encouraged to design new products and adjust reimbursement strategies based on the directory to better meet patient needs [17]
最新!“深圳惠民保” 全部纳入
Shen Zhen Shang Bao· 2025-12-07 15:39
Core Insights - The first national commercial insurance innovation drug directory for 2025 was released in Guangzhou, including 19 high-value innovative drugs targeting key treatment areas such as oncology, rare diseases, and neurodegenerative diseases [1][3] - Shenzhen's "Hui Min Bao" has incorporated all 19 innovative drugs into its coverage for the 2025 fiscal year, enhancing access to these medications for local residents [1][3] Group 1: Drug Coverage - The 19 drugs included in the directory cover significant therapeutic areas, including CAR-T therapies for cancer, treatments for Gaucher disease, and Alzheimer's disease medications [3] - Specific drugs listed include "Daratumumab injection," "Naxitamab injection," and "Aducanumab injection," among others, from various pharmaceutical companies [2] Group 2: Insurance Benefits - All insured residents of Shenzhen using the listed innovative drugs can claim reimbursements, effectively reducing out-of-pocket expenses and improving access to these medications [3][4] - "Hui Min Bao" provides a crucial supplement to basic medical insurance, focusing on high-innovation drugs that offer significant clinical value and patient benefits beyond standard coverage [3] Group 3: Claims and Impact - Real-life claims demonstrate the effectiveness of the coverage, such as a case where a 5-year-old patient with malignant tumor received over 730,000 yuan in compensation for drug costs [3][4] - The insurance plan also supports "one-stop settlement" services, alleviating the financial burden on patients, including those with pre-existing conditions [4] Group 4: Growth and Accessibility - Since its launch three years ago, "Hui Min Bao" has maintained a public welfare characteristic, with no restrictions on age, occupation, or health status, allowing for a low annual premium of 88 yuan for over 4 million yuan in coverage [4] - As of 2025, the number of insured individuals has surpassed 6.15 million, with a total of over 18 million insured instances in three years [4]
2025国谈结果公布:“药王”进医保 5款百万抗癌药进商保
经济观察报· 2025-12-07 12:13
Core Viewpoint - The recent adjustments to the national basic medical insurance directory and the introduction of the commercial insurance innovative drug directory mark significant steps towards enhancing access to innovative treatments in China, particularly for high-cost therapies like CAR-T drugs [2][6]. Summary by Sections National Basic Medical Insurance Directory Adjustments - A total of 114 new drugs were added to the basic medical insurance directory, including 50 first-class innovative drugs [2]. - The total number of drugs in the basic medical insurance directory has increased to 3,253, comprising 1,857 Western medicines and 1,396 traditional Chinese medicines [3]. - New inclusions cover various fields such as oncology, chronic diseases, mental health, and pediatric medications, with several rare disease treatments also added [3]. Commercial Insurance Innovative Drug Directory - The commercial insurance innovative drug directory aims to include high-innovation drugs that exceed the basic insurance scope but offer significant clinical value and patient benefits [6]. - A total of 121 drugs underwent formal review for the commercial insurance directory, with 24 entering price negotiation, ultimately resulting in 19 drugs from 18 companies being included [6]. - Notable inclusions are five CAR-T therapies, which previously cost over one million yuan per injection, making them unaffordable for many patients [6]. Performance of Pharmaceutical Companies - Several leading pharmaceutical companies have reported their successes in the 2025 national medical insurance negotiations, with Heng Rui Pharmaceutical having 20 drugs included, contributing 7.554 billion yuan to their total revenue [5]. - Innovent Biologics announced that 7 of its new drugs were included in the updated national medical insurance directory, with 12 of its 17 innovative drugs now covered [5]. Specific Drug Inclusions - The directory includes drugs for Alzheimer's disease, such as the monoclonal antibodies from Eisai and Eli Lilly, and several rare disease treatments [7]. - Some high-profile drugs, like Novo Nordisk's semaglutide and Bristol-Myers Squibb's nivolumab, were not included despite passing the formal review [8]. Implementation Timeline - The new directory is set to be officially implemented nationwide on January 1, 2026 [9].