Workflow
Nan Fang Du Shi Bao
icon
Search documents
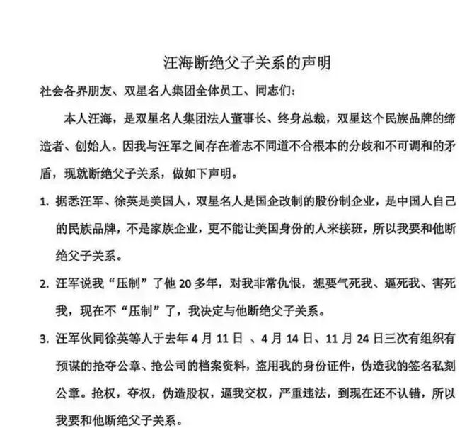
84岁双星创始人声明断绝父子关系,百年“鞋王”何去何从?
Nan Fang Du Shi Bao· 2026-01-05 03:37
百年国货品牌双星名人集团的家族内斗再度升级。 1月3日,84岁的集团创始人汪海发布亲笔签名并按有手印的公开声明,正式宣布与儿子汪军、儿媳徐英 断绝父子及姻亲关系。南都·湾财社记者注意到,这封声明列举11项核心争议,涵盖接班资格、公章争 夺、财产侵占等多重矛盾,将持续近一年的控制权之争推向高潮。据多家媒体报道,接近汪海的工作人 员已确认声明真实性,截至发稿,双星名人集团方面尚未对此作出回应。 而这场"豪门恩怨"的背后,不仅将公司的治理危机暴露于公众视野,也让这个曾经的"鞋王"品牌面临前 所未有的挑战。 一纸声明列11项指控 这份于1月3日发布的声明,通过列举11条理由,系统性地阐述了汪海做出"断绝关系"决定的背景。据声 明内容,汪海将接班人的国籍问题置于首位,称"据悉汪军、徐英是美国人",并强调双星名人作为国企 改制而来的民族品牌,"更不能让美国身份的人来接班",他将此视为必须断绝关系的首个原因。 声明详细列举了其在公司内部遭遇的"去创始人化"行为。汪海在声明中指控,汪军一方在实际控制公司 后,下令禁止在宣传中提及汪海,并拆除了门头上的汪海头像标识,甚至停用了以汪海名下登记的"红 蓝两颗星"商标。这些行为被汪海 ...
2025资本市场大件事:“慢牛”启幕,硬科技叙事迎来主场
Nan Fang Du Shi Bao· 2026-01-05 03:17
2025 年,中国资本市场迈入高质量发展的里程碑之年。这一年,上证指数时隔十年重返4000点整数关 口,A 股总市值首次突破百万亿元大关,全年420.21万亿元的累计成交金额,更彰显出市场活力与投资 者信心的持续提振。 市场迎来指数与市值的双重突破,资本市场关键制度迎来持续升级。从科创板 "1+6" 改革重启未盈利硬 科技企业上市通道,到并购重组新规以 "2+5+5" 框架激活产业整合动能,再到退市常态化与严打财务 造假,一系列制度创新精准发力,既提升了资本市场的包容性与效率,也夯实了市场化、法治化的发展 根基。 市场主线的切换同样引人瞩目。DeepSeek-R1 的发布引爆 AI 赛道,寒武纪超越贵州茅台成为新 "股 王",摩尔线程等国产 GPU 企业登陆科创板引发打新热潮,标志着资本估值逻辑从传统消费向硬科技的 深刻转变,"科技叙事" 已成为驱动市场 "慢牛" 的核心动力。 与此同时,A股总市值也首次突破百万亿大关。截至12月31日,总市值达到118.91万亿元。市场成交金 额同步放大,全年累计成交金额突破420.21万亿元,较2024年大幅上升62.64%。 | 市场类型 | 2025年成交额(万亿元) ...
97家小贷公司“体检”近半数获评C级以上
Nan Fang Du Shi Bao· 2026-01-04 23:15
南都讯 记者罗曼瑜 深圳市地方金融管理局日前发布《关于发布2025年深圳市小额贷款行业监管评级C 级(含)以上机构名单的公告》,对外披露了辖区内小额贷款公司的年度监管评级结果。 评级结果分为五档 据悉,此次参与评级的机构共97家,其中A级11家、B级18家、C级16家,D级和E级分别为21家和31 家。其名单已通过公告形式向社会公开。 评级结果从高到低依次为A、B、C、D、E五档。C级及以上机构被视为经营与风险状况相对稳健。 深圳市地方金融管理局在公告中提示,社会公众可参考评级结果审慎选择合作机构,增强风险防控意 识。如发现小额贷款公司存在提供虚假资料、涉嫌违法违规经营等行为,该局将依规调低其评级并严肃 处理。 聚焦 据了解,此次评级依据《国家金融监督管理总局小额贷款公司监督管理暂行办法》《深圳市小额贷款公 司试点管理暂行办法》等相关规定开展,是小额贷款行业实施分级分类监管的重要手段,旨在全面评估 机构经营管理与风险状况,合理配置监管资源,促进小额贷款行业健康持续发展。 根据公告,本次评为A、B、C级的机构合计45家,约占总参评机构的46.4%;D级和E级机构合计52家, 其中E级机构数量最多,达31家,显示 ...
未来3-5年 广深核心区房价或稳中有升
Nan Fang Du Shi Bao· 2026-01-04 23:09
看全国 上海易居房地产研究院副院长严跃进 58安居客研究院院长张波 未来北上广深房价内部分化将更明显 2025年,全国二手房市场规模持续提升。全国重点65城涉宅用地成交规划建面仅16439.8万平方米,同 比下降11%,新房供给端持续收缩趋势明确;与之形成鲜明对比的是,全国二手房成交规模预计接近 7.5亿平方米,基本和新房成交规模相当。包括北上广深的核心24城,二手房成交占比达64%,较2024 年提升4个百分点,二手房已成为绝对主力需求载体。 不过,市场信心还在复苏中,全国二手房交易周期普遍延长。从安居客线上数据看,全国百城房源平均 在架时长从78天增至84天,一线城市达105天。 在2025年底,北京出台新政,其信号意义大于实际效果,预计上海、深圳也将跟进限购政策优化。房地 产"触底"本身有两个重要直观的观测指标,分别是房价和成交量。从成交量来看,上海的二手房成交量 月均已经在1.8万套左右,一二手房成交总量已经连续两年保持稳定,市场"触底"信号已非常明显。 未来3-5年,四大一线城市内部分化将会表现愈加明显。核心城区例如北京五环内、上海外环内以及广 州天河、深圳南山等区域凭借各自的产业优势、配套优势带来 ...
航天独角兽新布局,助推广州空天产业格局演进
Nan Fang Du Shi Bao· 2026-01-04 16:58
在冲刺科创板上市的关键阶段,商业航天"独角兽"中科宇航技术股份有限公司(下称"中科宇航")做出 了重要战略调整:将公司总部从广州市南沙区北迁至广州开发区、黄埔区。南都N视频记者从"企查 查"平台查询到,截至2025年12月18日,其注册地址已从最初的"南沙区翠樱街1号1702室"变更为最新 的"黄埔区映日路117号701房"。一个多月前,黄埔区官方已发布消息,中科宇航总部及生产基地将落户 规划中的广州航天小镇。 中科宇航并非普通企业。它背靠中国科学院力学研究所和空天飞行科技中心,其"力箭一号"运载火箭已 成功完成多次发射,在2023年以来的民商火箭发射服务市场占有率居首,被视为填补广东运载火箭空白 的"链主"企业。此次总部迁移,因此不仅是简单的地址变更,更成为观察广州空天产业格局深层调整、 区域竞合关系以及企业基于发展要素进行区位选择的典型样本。 | | | | 中科宇航技术股份有限公司 #级 | | | | 企责分:1061分 /102 | LU 2070 | 科创分:88分优秀 图 报告 | 2笔记 4 关注 | | | --- | --- | --- | --- | --- | --- | --- | ...
夺冠奖车承诺空悬,永州足协为何愿意“以和为贵”
Nan Fang Du Shi Bao· 2026-01-04 15:27
回过头看,永州足协和球队的处理方式,展现了一种基于现实的智慧与深厚的乡土情怀。他们没有将赞 助商逼至舆论的墙角,而是选择了体谅与包容。他们或许不只是维护一家赞助商的关系,更是珍惜与呵 护所有支持家乡事业的那份善意。 我们当然理解商业世界的起伏与民营企业的艰辛:不少企业眼下也在负重前行,一时的豪言壮语可能源 于真挚的热爱,也可能出于鼓舞士气的好意。只是当冷峻的经营现实袭来,那份当初看来风光无限的承 诺,便可能成为难以承受之重。 去年12月27日,永州队爆冷拿下首届湘超联赛冠军。此前高调承诺"夺冠就给每位队员奖励一台车"的永 州新兰天集团董事长唐蕾,事后却清空社交账号视频、迟迟未兑现承诺,引发全网热议。1月3日,永州 市足协发布公开声明表示,涉事企业经营面临困难,企业主家庭也出了一些状况。经慎重考虑,永州足 协和永州队郑重决定,不再就其早期意愿性表示提出任何履行要求。 可以想见,随着永州足协一纸"不再要求履行"的声明,网上关于女老板"画饼"、言而无信等讨论,大概 率也会渐渐平息。毕竟,当事双方都已达成共识,旁人自然不好再多说什么。 或许有人会问:这难道不是公开支持说话不算话吗?这就要说到永州足协的高明之处了:他们 ...
连破纪录叠加消费爆发,实现元旦开门红的广州今年有了新目标
Nan Fang Du Shi Bao· 2026-01-04 15:22
2026年的元旦,挤满广州塔、北京路、番禺天河城的年轻人体验了一把凌晨1点半还在全市堵车的跨年 气氛。当晚广州各大商圈爆红的热力图不仅展示了年轻人旺盛的朝气,也顺带帮助广州打破了全国地铁 的客流纪录。 2025年的最后一天,广州地铁线网总客运量达1409.3万人次,不仅再度刷新2024年最后一天创造的全市 地铁单日客运量历史纪录,也成为国内唯一突破1400万人次大关的城市地铁系统。 同时,早在三周前,白云机场(600004)历史性实现了年旅客吞吐量突破8000万人次(国际旅客超1660 万人次),对比2024年创下当时新高的全年客流7636.9万人次,今年机场客流也毫无悬念地再创新纪 录。 来自美团旅行数据显示,2026年元旦假期广州跃居全国元旦跨年机票预订最热门目的地,另据去哪儿旅 行的数据,元旦假期广州酒店预订量登顶全国热门城市榜,同比增长近3倍。 新年新气象,一连串的破纪录数据不仅为2025年广州爬坡过坎、顶压前行的发展进程顺利画上句点,也 为2026年广州经济社会发展继续前进带来了"开门红"。 地铁城际机场客流连破纪录 2025年最后一天的跨年夜,广州地铁客流打破全国纪录。 随着2025年多条地铁城际 ...
东莞这五年很“拼”!直面挑战“拼”发展
Nan Fang Du Shi Bao· 2026-01-04 15:22
1 回顾这五年,东莞有多"拼"! 南都N视频记者 曾奕静 实习生 包薇琦 2025年12月29日下午,广东省人民政府新闻办公室在广州举行"'十四五'广东成就"东莞专场新闻发布 会,介绍"十四五"期间东莞市经济社会发展总体情况和成效亮点。这场发布会,不仅是对国际制造业名 城东莞这五年奋斗历程的集中检阅,更是观察广东乃至中国制造业转型升级成效的重要窗口。 全域文明|东莞长安明确"三年三步走"路线图,推进九大行动 南都N视频记者 莫晓东 文明的传播,不仅在于线下的深耕,还在于线上的浸润。日前,长安在东莞各镇街当中率先采用线上形 式,集中发布展播47部优秀宣讲微视频,并在"欢乐长安"微信公众号专栏展播,以"小屏幕"承载"大文 明",用"微宣讲"传递"大能量",为全域文明建设注入鲜活动能,彰显长安"以文化人、以文润城"的生 动实践。 以全域文明建设为重要抓手,东莞更多的镇街(园区)也正在发力,合力打造一座有广度、有厚度、有温 度,和美宜居、崇德向善的现代化文明城市。 3 正如会上所言,"十四五"时期是东莞发展历程极不寻常、极不平凡的五年,也是一千多万东莞人民凝心 聚力、团结奋进,书写高质量发展精彩篇章的五年。 面对复杂 ...
元旦消费趋势洞察:品质化、场景化、健康化成餐桌主流
Nan Fang Du Shi Bao· 2026-01-04 14:32
元旦假期,中国家庭聚餐需求激增,餐桌上的变化悄然揭示着消费新趋势。京东生鲜消费数据显示, 2026年元旦期间,消费者选择呈现显著的品质化、场景化和健康化特征。从产地直采智利车厘子到大连 海参,从内蒙古羊肉到进口牛肉,这些产品的热销不仅反映了节日餐桌的丰盛,更揭示了中国家庭饮食 消费的趋势变化。 品质化消费:高端水果与进口食材成餐桌标配 元旦期间,进口高端水果成为家庭团聚的"餐桌名片"。智利车厘子延续往年热度,3J级10斤装礼盒销售 额同比增长145%,显示出消费者对高品质水果的持续追捧。值得注意的是,混合水果礼盒成为新趋 势,包含产地直采的云南蓝莓、丹东草莓和智利车厘子组合套装销售同比激增超10倍,体现了消费者对 多样化、高品质水果的复合需求。 果,而是根据品质和口味多元选择。 高端海鲜和进口肉类成为消费升级的标杆。大连即食海参销售同比增长接近16倍,反映消费者对高营 养、便捷食用海产品的追捧。厄瓜多尔白虾销量增长接近100%,保持稳定上升态势。 进口牛肉消费呈现明显增长,南美进口原切带芯后腱增长238%,大庄园进口草饲原切牛腱子更是实现 了超10倍的增长,显示消费者对高品质、可溯源进口肉类的需求持续扩大。 ...
10秒做选品开款 1688产业带商家将有自己的AI智能体
Nan Fang Du Shi Bao· 2026-01-04 13:56
Core Insights - 1688 is transitioning from a trading platform to an AI-driven digital supply chain platform by 2026, aiming to enhance decision-making for businesses through an independent AI agent [1] - The year 2025 is identified as the year when small and medium enterprises (SMEs) fully embrace AI, with AI significantly improving product gross margins in a competitive B2B environment [1] - 1688's strategy "All in AI" involves launching and iterating various AI products tailored for both buyers and sellers, including an AI version of the 1688 app and specialized AI tools for cross-border entrepreneurs [1] Group 1 - As of December 30, 2025, over 290,000 out of more than 1 million merchants on the 1688 platform are using AI daily [1] - Merchants using the AI version of 1688's integrity service saw a 73% increase in transaction volume and a 31% increase in repurchase rates compared to those not using AI [1] Group 2 - In a recent speech, the CEO of 1688 highlighted the potential of a "digital twin market," where business ideas can be tested in a virtual environment using AI before implementation in the real world [5] - The AI version of 1688's integrity service offers four core capabilities: AI product selection, AI smart marketing, AI customer management, and AI business analysis [5] - 1688 aims to create a comprehensive AI agent that understands customer businesses and data, providing decision-making support and optimized workflows for SMEs in industrial clusters [5]