Feng Huang Wang Cai Jing
Search documents
安城财险汉中中心支公司被罚款12万元 因直销业务虚挂代理人套取佣金等2项违规
Feng Huang Wang Cai Jing· 2025-11-17 02:57
凤凰网财经讯 11月14日,据国家金融监督管理总局官网消息,安城财险汉中中心支公司因直销业务虚挂代理人套取佣金、利用开展保险业务为他人牟取不 正当利益2项违规被罚款12万元。 时任安诚财险汉中中心支公司业务一部业务员苏有全、时任安诚财险汉中中心支公司业务一部团队长吕宁受到警告并分别被罚款1万元。 | 居 | 当事人名称 | 行政处罚决 | 出来说的 | 行政处罚 | | --- | --- | --- | --- | --- | | 릉 | | 定书文号 | 违规行为 | 内容 | | 1 | 安诚财产保险 股份有限公司 汉中中心支公 | | | 罚款12万 元 | | | lo | | | | | 2 | 苏有全(时任 安诚财产保险 股份有限公司 | | 直销业务 慮挂代理 人套取佣 | 警告并罚 | | | 汉中中心支公 | 汉金罚决字 | 金、利用 | 款1万元 | | | 司业务一部业 | (2025) 7 | 开展保险 | | | | 务员) | 를 | 业务为他 | | | 3 | 吕宁(时任安 | | 人牟取不 正当利益 | | | | 诚财产保险股 | | | | | | 份有限公司汉 | | ...
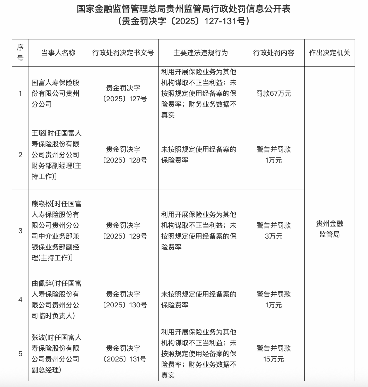
国富人寿贵州分公司被罚款67万元 因财务业务数据不真实等3项违规
Feng Huang Wang Cai Jing· 2025-11-17 02:57
凤凰网财经讯 11月14日,据国家金融监督管理总局官网消息,国富人寿贵州分公司因利用开展保险业务为其他机构谋取不正当利益、未按照规定使用经备 案的保险费率、财务业务数据不真实3项违规被罚款67万元。 时任国富人寿贵州分公司财务部副经理(主持工作)王璐、时任国富人寿贵州分公司临时负责人曲佩辞,因未按照规定使用经备案的保险费率受到警告并被分 别罚款1万元。 时任国富人寿贵州分公司中介业务部兼银保业务部副经理(主持工作)熊崧松,因利用开展保险业务为其他机构谋取不正当利益、未按照规定使用经备案的保 险费率2项违规受到警告并被罚款3万元。 | | 序 | 当事人名称 | 行政处罚决定书文号 | 主要违法违规行为 | 行政处罚 | | --- | --- | --- | --- | --- | --- | | | 름 | | | | | | | 1 | 国富人寿保险股 | 贵金罚决字 (2025) 127号 | 利用开展保险业务为其他 机构谋取不正当利益;未 | 罚款67万 | | | | 份有限公司贵州 | | 按照规定使用经备案的保 | | | | | 分公司 | | 险费率;财务业务数据不 | | | 直丞 | | ...
美股三大股指开盘下跌,美联储12月降息预期首度跌破50%
Feng Huang Wang Cai Jing· 2025-11-14 14:45
Market Overview - US stock indices opened significantly lower, with the Dow Jones down 0.78%, Nasdaq down 1.42%, and S&P 500 down 1.07% as concerns over persistent inflation led to a drop in the probability of a Federal Reserve rate cut in December falling below 50% for the first time [1] Company News - **Applied Materials**: Despite reporting Q4 earnings and Q1 guidance that exceeded expectations, the company's stock fell over 7% due to concerns that US export restrictions could lead to a $600 million revenue decrease by 2026 from its business in China [1][2] - **Google**: The company announced plans to appeal the European Commission's antitrust ruling, which included a €2.95 billion ($3.4 billion) fine. Google rejected the Commission's request to split parts of its business, stemming from a four-year investigation into its advertising practices [1][3] - **Cidara Therapeutics**: The company saw its stock surge over 105% in pre-market trading after Merck announced a cash acquisition offer of $221.50 per share, valuing the deal at approximately $9.2 billion [1][4]
“每天睁眼就是亏钱”,有白酒经销商一年亏3000万
Feng Huang Wang Cai Jing· 2025-11-14 14:23
Core Insights - The white liquor industry is facing significant challenges, with many distributors reporting severe profit declines and cash flow pressures, leading to a crisis in the distribution network [3][4][6] - Over 50% of white liquor distributors reported worsening price inversions, with more than 40% facing cash flow issues, and 38.7% experiencing reduced payment amounts [3] - The market is saturated, and the relationship between manufacturers and distributors is becoming increasingly strained, with many distributors questioning the viability of continuing their partnerships [4][5][19] Industry Performance - In Q3 2025, 18 out of 20 listed liquor companies reported declining performance, with some experiencing net profit drops exceeding 90% [3] - The industry is characterized by a "strong factory, weak distributor" dynamic, where market pressures are being transferred to distributors [3][4] - Distributors are experiencing a consistent decline in the value of their inventory, with some reporting that the value of goods decreases significantly with each new payment made to manufacturers [17][19] Distributor Challenges - Distributors are struggling with inventory management, with many unable to sell products at a profit due to market price drops [7][14] - The pressure to meet sales targets set by manufacturers is leading to unsustainable practices, with some distributors reducing their operational scale to cope with financial strain [9][14] - The shift in consumer behavior, particularly among younger generations, is causing concern among distributors about the long-term viability of the white liquor market [5][19] Market Dynamics - The rise of online sales and aggressive pricing strategies by competitors is complicating the market landscape for traditional distributors [11][12] - Many distributors are considering or have already begun to reduce their physical presence and operational costs in response to market conditions [9][10] - The perception of drinking culture is changing, with younger consumers viewing alcohol consumption differently, which may impact future demand [5][12][19]
理想汽车内部问责,宝马召回超14万辆汽车,李书福5个月浮亏超40%……一周重要新闻速览
Feng Huang Wang Cai Jing· 2025-11-14 13:13
Group 1: Automotive Industry Developments - Li Auto has initiated internal accountability measures regarding quality issues related to the MEGA coolant and L series lower arm problems, acknowledging insufficient verification of coolant and battery leak risks [1][2] - Polestar's stock has plummeted 94.4% over three and a half years, with Li Shufu facing a loss exceeding 40% in five months due to the company's poor sales performance, particularly in the Chinese market [3] - Neta Auto's factory shows no signs of resuming operations as the company undergoes bankruptcy restructuring, with reports indicating a lack of workforce and production activity [4][5] - BMW has announced a recall of over 140,000 vehicles due to potential electrical short circuits caused by design flaws in the starter relay, affecting multiple series [5] Group 2: Alcohol Industry Challenges - The white liquor industry is facing significant pressure, with many distributors reporting losses, including one stating a loss of 30 million yuan this year, as 18 out of 20 listed companies reported declining profits [6] - Over 50% of white liquor distributors reported increasing price inversions, and over 40% are experiencing cash flow pressures, indicating a challenging market environment [6] Group 3: Real Estate Market Trends - Recent data shows a narrowing decline in second-hand housing prices in first and second-tier cities, suggesting a potential stabilization in the real estate market [7] - Banks are increasingly engaging in direct property sales, with some properties being sold at significant discounts, indicating a shift in asset recovery strategies during the market adjustment period [8] Group 4: Cryptocurrency Market Movements - Bitcoin has fallen below $100,000, marking a significant decline of over 20% from its previous high, as market sentiment shifts towards bearishness amid external economic pressures [9][10]
孚日股份股价七连板:传统企业跨界成“卖点”
Feng Huang Wang Cai Jing· 2025-11-14 12:29
Core Viewpoint - Furi Group is experiencing a significant transformation, focusing on the lithium battery electrolyte market, which has led to a surge in its stock price and market capitalization, indicating investor confidence in its strategic shift towards new energy [1][2][4]. Company Overview - Founded in 1999, Furi Group is a diversified enterprise primarily engaged in home textiles, with operations in various sectors including trade, chemicals, and energy. The company was listed on the Shenzhen Stock Exchange in 2006 [2]. - The company has recently adopted a dual business strategy of "home textiles + new materials," with home textiles still contributing over 60% of its revenue [3][5]. Stock Performance - Furi Group's stock price has seen a remarkable increase, achieving a seven-day consecutive limit-up from November 6 to November 14, with a closing price of 11.56 yuan per share, marking a 9.99% increase on the last trading day [1][2]. - The surge in stock price is attributed to the rising demand and price increases for lithium battery materials, particularly lithium hexafluorophosphate and VC additives [2]. New Energy Strategy - The company has been actively exploring the new energy sector, particularly in lithium battery materials, with its subsidiary Furi New Energy producing 40,000 tons of chlorinated ethylene carbonate and 10,000 tons of refined vinyl carbonate [3][5]. - Furi Group's new materials business reported a revenue of 168.4 million yuan in the first three quarters of 2025, a 47.78% increase year-on-year, although it still faced a net loss of 3.03 million yuan [5]. Market Outlook - The global market for energy storage and lithium batteries is expected to grow, presenting opportunities for Furi Group to leverage its new energy initiatives for future growth [6].
鹏华基金权益业务陷怪圈:越发产品规模越小!“复制粘贴”式发行策略惹疑
Feng Huang Wang Cai Jing· 2025-11-14 10:31
Core Viewpoint - Recent rumors of a physical altercation between two fund managers at Penghua Fund have caused significant disruption in the public fund sector, with both parties denying the allegations and the company conducting an internal investigation [1] Fund Performance and Management - Yan Siqian, a prominent fund manager at Penghua Fund, manages six funds with a total management scale of 20.8 billion yuan, including the Penghua Carbon Neutrality Mixed Fund, which has seen a nearly 80% increase this year, ranking in the top five of its category [1][3] - Despite the impressive growth, the fund reported a loss of over 500 million yuan in the first half of 2025, indicating potential high-risk exposure for investors [3][6] - The Penghua Carbon Neutrality Mixed Fund reached a historical net value peak of approximately 2.17 yuan in September, but has since dropped to 1.78 yuan, reflecting an 18% decline from its high [4][6][7] Fund Issuance Strategy - The success of a single product has led to a "copy-paste" strategy in launching new funds, with the recent introduction of the Penghua Manufacturing Upgrade Mixed Fund, which also focuses on robotics and quickly raised 2 billion yuan in one day [7][9] - However, the new fund has not performed as well, showing a net loss of 0.57% since its launch, underperforming compared to the CSI 300 index [7][9] Industry Challenges - Penghua Fund's equity business has faced significant challenges, with mixed fund scales nearly halving over the past four years, despite an increase in the number of equity funds launched [11][13] - The firm has struggled to maintain growth, only recently crossing the 1 trillion yuan management threshold, while competitors have seen much faster growth rates [13] - The reliance on marketing rather than performance-driven growth raises concerns about long-term sustainability and investor trust, especially as market enthusiasm wanes [15]
A股市场全天震荡调整,创业板指跌近3%
Feng Huang Wang Cai Jing· 2025-11-14 07:16
Market Overview - The market experienced fluctuations with the Shanghai Composite Index dropping nearly 1% and the ChiNext Index falling close to 3% [1] - The total trading volume in the Shanghai and Shenzhen markets was 1.96 trillion, a decrease of 83.9 billion compared to the previous trading day [1] - At the close, the Shanghai Composite Index fell by 0.97%, the Shenzhen Component Index decreased by 1.93%, and the ChiNext Index declined by 2.82% [1] Sector Performance - Sectors that saw gains included Hainan, gas, pharmaceuticals, and Fujian, while sectors that faced declines included storage chips and CPO [1] - The lithium battery sector continued its strong performance, with companies like Furi Technology achieving a seven-day consecutive rise and Shida Shenghua seeing a three-day consecutive rise [1] - The Fujian sector showed significant growth, with Pingtan Development and Haixia Environmental Protection hitting the daily limit [1] - The gas sector also performed well, with Shouhua Gas reaching the daily limit [1] - Flu-related stocks were active, with Jindike achieving three rises in five days and Zhongsheng Pharmaceutical seeing two rises in three days [1] - The Hainan sector was notably active, with Hainan Mining hitting the daily limit [1] Declining Stocks - The computing hardware sector experienced a collective pullback, with storage chip concepts suffering significant losses, such as Baiwei Storage dropping over 10% [1] - The CPO concept faced fluctuations, with the three major players in optical modules showing weakness [1] Market Statistics - The limit-up performance rate was 71.00%, with 70 stocks hitting the limit and 29 stocks touching the limit [4] - The limit-up performance from the previous day was 1.85%, with a high opening rate of 58% [4]
三大指数集体低开,创业板指跌1.74%
Feng Huang Wang Cai Jing· 2025-11-14 01:44
Group 1 - The core viewpoint of the news indicates that the e-commerce sector is expected to see moderate growth during the "Double Eleven" shopping festival, with GMV projected to increase by mid to high single digits, up to 10% year-on-year, due to active subsidies and extended promotional timelines, although this is partially offset by a high sales base from the previous year [1] - Major e-commerce platforms are likely to continue showing differentiated performance, with competition around traffic entry and core user rights expected to remain intense through 2026 [1] - The stabilization of consumer goods prices is identified as a key driver for the performance of e-commerce platforms and upstream suppliers, with potential policy stimuli and changes in consumer sentiment warranting ongoing attention [1] Group 2 - The convertible bond market has seen a significant increase in overall prices and premium rates, necessitating a cautious approach to managing downside risks [2] - The previous cycle of convertible bonds performed exceptionally well, with a 1% increase in high-price indices and notable excess returns from high-value strategies [2] - Current market conditions indicate heightened volatility at high price levels, prompting the need for timely adjustments in response to market trends and sector rotations [2] Group 3 - The AI investment landscape is expanding, with a focus on the computing power supply chain and AI applications, particularly in the context of strong performance from tech stocks in the US and China since 2025 [3] - The computing power sector is leading market gains, with expectations for a sustained bullish trend similar to the US market's performance in 2023 [3] - There are anticipated opportunities for localized explosions in AI applications, with optimism surrounding internet tech giants and rapidly commercializing AI sectors such as AI advertising, AI agents, AI video generation, and autonomous driving [3]
新产品、新玩法涌现,山东前三季度共接待入境游客120.6万人次
Feng Huang Wang Cai Jing· 2025-11-14 00:55
Core Insights - Shandong province has effectively utilized national visa exemption policies to enhance its inbound tourism market, resulting in significant growth in visitor numbers and tourism revenue [1][2] Group 1: Inbound Tourism Performance - In the first three quarters of this year, Shandong received 1.206 million inbound tourists, representing a year-on-year increase of 41.0% [1] - The province achieved an inbound tourism revenue of $820 million, marking a 46.8% increase compared to the previous year [1] - Notably, the number of visitors from South Korea reached 489,000, up 101.5%, while visitors from Hong Kong totaled 108,000, an increase of 70.3% [1] Group 2: Impact of Visa Policies - Among the inbound tourists, 404,000 South Korean visitors chose Shandong as their first entry point into China, making it the second-largest destination for South Korean travelers [1] - Of these, 330,000 entered through the visa exemption policy, highlighting its significant impact on boosting inbound tourism [1] Group 3: Market Expansion and New Initiatives - Other markets such as Malaysia, Thailand, and Germany have also seen record numbers of inbound tourists, with 19,000 visitors entering through a 15-day visa exemption policy for cruise travelers [1] - Shandong is introducing new tourism products and experiences, including seasonal flower viewing tours and sports events like park walking and pickleball competitions [1][2] - The province plans to enhance its marketing strategies by establishing "Good Guest Shandong" promotion centers abroad and collaborating with airlines to launch charter flights targeting key inbound markets [2]