汇丰银行
Search documents
全球央行掀起资产革命:狂囤黄金、减持美元,欧元能否逆袭上位?
Sou Hu Cai Jing· 2025-06-24 11:55
欧元复兴之路 不少业内人士对欧元的未来信心满满。有知情人士预测,欧元有望在本十年末夺回因 2011 年债务危机 丢失的货币储备份额,重回 25% 的高位。瑞银的 Max Castelli 透露,"解放日" 后,储备管理机构对美 元的避险地位产生了前所未有的质疑。OMFIF 的调查也显示,到 2035 年,美元在全球外汇储备中的平 均份额虽仍居首,但会从 58% 降至 52%,而欧元十年后的份额预计达到 22%。 专家们指出,若欧洲能扩大债券储备规模、整合资本市场,欧元吸引外汇储备的能力将大大增强。目 前,欧洲债券市场规模远低于美国国债市场,这限制了欧元在国际储备中的吸引力。如果欧洲能够加强 各国之间的财政协调,发行更多高质量的欧洲债券,将有助于提升欧元的国际地位。此外,整合资本市 场可以提高欧洲金融市场的效率和稳定性,吸引更多国际资本流入。汇丰银行直言,欧元是当下替代美 元、改变外汇储备格局的最佳选择,若相关问题得以解决,2 - 3 年内欧元全球储备份额达到 25% 并非 天方夜谭。如今,欧洲减少对美依赖、推进资本市场整合等动作不断,也为欧元的崛起增添了助力。欧 盟正在加强内部防务合作,通过更多欧盟联合借款来 ...
跨境支付通正式上线 内地和香港居民可随时随地跨境转账
Ren Min Ri Bao Hai Wai Ban· 2025-06-24 06:47
人民日报海外版记者 徐佩玉 记者从中国人民银行获悉,跨境支付通于6月22日正式上线。在跨境支付通的支持下,内地和香港 居民可随时随地跨境转账,资金实时到账。 跨境支付通,是指将中国内地快速支付系统与其他货币当局的快速支付系统连接,制定配套政策安 排,为中国内地居民与境外居民间提供高效、便捷、安全的跨境支付服务。快速支付系统是为用户快速 支付进行清结算的零售类金融基础设施,与传统支付系统相比,其具有运行时间长以及收款人资金实时 到账的特点。 相比传统跨境汇款,与香港间的跨境支付通有哪些优势?记者了解到,与香港间的跨境支付通有效 缩短了跨境汇款链路,提高了跨境汇款效率,从技术上支持参与机构为用户提供体验更好的跨境汇款服 务。一是支持用户通过参与机构的手机银行、网上银行等渠道,依托手机号码、银行账户等,线上发起 内地与香港间人民币和港币的跨境汇款;二是支持经常项目项下一定金额内的便利化汇款实时到账;三 是相关支付基础设施直接对接,减少中间环节,降低跨境汇款成本。 中国人民银行有关负责人表示,近年来,内地和香港的经贸合作、人员往来更加紧密,内地与香港 金融管理部门顺应趋势,推出了沪港通、债券通、跨境理财通、互换通等金 ...
伊朗未封霍尔木兹海峡 油价暴跌逾 7% 创近三年来最大单日跌幅
贝塔投资智库· 2025-06-24 03:59
Group 1 - International oil prices experienced a significant drop, with Brent and WTI crude futures both falling over 7%, marking the largest single-day decline since August 2022 [1] - Brent crude futures closed at $71.48 per barrel, down $5.53, while WTI also fell by the same amount to $68.51 per barrel [1] - The market's initial fears of a disruption in oil supply due to Iranian military actions were alleviated as the attacks targeted a U.S. military base rather than oil infrastructure [2] Group 2 - Iran's missile strike on the Al Udeid Air Base in Qatar, the largest U.S. military facility in the Middle East, did not result in casualties, indicating a potential restraint in escalating conflict [2] - Energy market analysts suggest that Iran's choice to avoid attacking oil infrastructure may signal a desire to de-escalate tensions [2] - Despite the tensions, oil transportation remains unaffected, with reports indicating that Qatar's oil and LNG production and transport were not disrupted [2] Group 3 - Some vessels adjusted their routes in response to the geopolitical tensions, with at least two supertankers turning around near the Strait of Hormuz [3] - Major oil companies, including BP, TotalEnergies, and Eni, have withdrawn some staff from Iraqi oil fields due to the heightened risks [3] - The geopolitical risk premium in oil prices is being reassessed, with potential short-term spikes in Brent crude prices if the Strait of Hormuz were to close [3]
便利内地与香港的跨境支付通已上线,这些内容值得了解→
Sou Hu Cai Jing· 2025-06-24 00:05
跨境支付通的参与机构有哪些? 近年来,内地和香港的经贸合作、人员往来更加紧密,内地与香港金融管理部门顺应内地和香港加快融合发展的趋势,推出了 沪港通、债券通、跨境理财通、互换通等金融合作举措。在此基础上,跨境支付通6月22日正式上线,为内地与香港居民和机构 提供高效、便捷、安全的跨境支付服务。什么是跨境支付通?优势在哪里?汇款上限是多少?一起来看本期快问快答↓ Q 什么是跨境支付通? A: 跨境支付通是指通过内地网上支付跨行清算系统与香港快速支付系统"转数快"连接,在遵从两地相关法律法规的前提下,为 两地居民提供实时跨境支付服务。 Q A: 首批参与跨境支付通的内地机构包括工行、农行、中行、建行、交行、招行;香港机构包括中银香港、东亚银行、建银亚 洲、恒生银行、汇丰银行、工银亚洲,后续将逐步扩大参与范围。 Q 相比传统跨境汇款,与香港间的跨境支付通有哪些优势? A: 与传统跨境汇款相比,与香港间的跨境支付通有效缩短了跨境汇款链路,提高了跨境汇款效率,从技术上支持参与机构为用 户提供体验更好的跨境汇款服务。 ①支持用户通过参与机构的手机银行、网上银行等渠道,依托手机号码、银行账户等,线上发起内地与香港间人民币和 ...
“跨境支付通”上线调查:内地香港各有6家银行参与,有银行经理表示,刚拿到相关文件,内部还在学习
Hua Xia Shi Bao· 2025-06-23 13:24
本报(chinatimes.net.cn)记者付乐 北京报道 当前,跨境汇款、留学缴费等可实现"快速到账"。 在中国人民银行和香港金融管理局共同推动下,6月22日"跨境支付通"正式上线,标志着内地与香港快 速支付系统已实现互联互通,今后两地居民可实时办理跨境汇款。目前,两地各有6家银行开通该服 务。 博通分析金融行业资深分析师王蓬博对《华夏时报》记者表示,跨境支付通的上线标志着内地与香港在 支付基础设施互联互通方面迈出关键一步,也意味着我国跨境支付体系进入高效、便捷的新阶段。从发 展预期来看,跨境支付通打造了很好的跨境支付互联互通模板,如果模式成熟,有望逐步拓展至更多地 区和场景。 6月23日,记者以用户的身份走访了西城区多家银行网点,有银行经理表示,目前刚拿到关于跨境支付 通的相关文件,内部还在学习。记者在银行经理的指导下,打开某大行APP,选择"转账汇款"页面 的"跨境汇款",再选择"跨境支付通",填写收款账号、收款户名等相关信息,即可进行汇款。 居民跨境支付提速 快速支付系统是为用户快速支付进行清结算的零售类金融基础设施,与传统支付系统相比,其具有运行 时间长以及收款人资金实时到账的特点。2010年,中 ...
跨境支付通上线实测:深港汇款进入“读秒时代”,银行打响营销战
Di Yi Cai Jing· 2025-06-23 11:40
Core Viewpoint - The launch of the "Cross-Border Payment Link" on June 22 marks a significant advancement in cross-border remittance between mainland China and Hong Kong, enabling "zero fees and instant transfers" for users [1][2]. Group 1: Service Overview - The "Cross-Border Payment Link" allows users to complete remittances by simply entering the recipient's name and account information, significantly improving efficiency compared to traditional methods that require SWIFT codes and lengthy processing times [1][2]. - On the first day of operation, all participating banks implemented a "zero fee" policy, with some offering cash incentives to attract users, such as Bank of China (Hong Kong) and HSBC [1][10]. - The service utilizes the mainland's Interbank Payment System (IBPS) and Hong Kong's Faster Payment System (FPS) to facilitate real-time transactions [2][6]. Group 2: Market Competition - A competitive landscape has emerged among the 12 pilot banks, with aggressive marketing strategies being employed to attract customers [8][11]. - Banks are not only waiving fees but also launching promotional activities, such as cash rewards for users who complete transactions above certain thresholds [10][11]. - The current fee waiver policy is a result of banks' independent commercial decisions, with future charges dependent on market competition [9]. Group 3: Future Expansion and Opportunities - The "Cross-Border Payment Link" is expected to expand its services beyond individual remittances to include tuition payments and cross-border salary disbursements [1][11]. - The service is currently limited to personal transactions, with daily and annual limits set for cross-border transfers [7]. - The pilot program is set to expand from Guangdong to nationwide coverage, indicating a broader rollout of the service [12].
秒到账!跨境支付通上线:有什么优势?可用于哪些场景?
Xin Lang Cai Jing· 2025-06-23 07:31
智通财经记者 | 何柳颖 智通财经编辑 | 王姝 跨境支付通正式启动。 6月22日,在中国人民银行和香港金融管理局共同推动下,跨境支付通正式上线,标志着内地与香港快 速支付系统已实现互联互通,今后两地居民可实时办理跨境汇款。当日,全国首笔跨境支付通内地居民 南向、港人北向汇款业务落地深圳。 香港金融管理局数据显示,截至6月22日晚6时,北向汇款的交易量约6900笔,平均每笔交易金额约为人 民币800元。南向汇款的交易量约19000笔,平均每笔交易金额约为人民币3100元。 三大应用场景 6月22日,随着深圳的房女士通过招商银行App给在香港留学的女儿汇出的1万元人民币到账,"跨境支 付通"正式上线后的全国首笔南向便利化汇款业务成功办理完成。 房女士表示,以前给女儿汇钱都要先将人民币兑换成港币,汇出后至少要等半天才能到账。"现在使用 跨境支付通,不仅可以直接使用人民币汇款,还能实现资金实时到账,操作起来十分便捷。" 跨境支付通是什么?有什么优势?可用于哪些场景? 据介绍,跨境支付通是指将中国内地快速支付系统与其他货币当局的快速支付系统连接,制定配套政策 安排,为中国内地居民与境外居民间提供高效、便捷、安全的跨境 ...
跨境支付通正式上线,多只概念股封涨停板
Di Yi Cai Jing· 2025-06-23 01:58
Group 1 - The core viewpoint of the news is the significant rise in the cross-border payment sector, with several companies experiencing substantial stock price increases following the launch of the cross-border payment system between mainland China and Hong Kong [1][3]. - The cross-border payment system, known as "cross-border payment通," was officially launched on June 22, allowing real-time cross-border remittances for residents of both regions [3]. - The first batch of participating institutions includes major banks from both mainland China and Hong Kong, indicating a strong foundation for future growth in cross-border payment services [3]. Group 2 - Notable stock price increases include: 优博讯 (+19.98% to 21.14), 吉大正元 (+10.01% to 26.16), 神州信息 (+9.99% to 13.54), and 拉卡拉 (+46.34% to 30.00) [2]. - 中信证券 highlights the potential for business growth and increased revenue for the first batch of participating banks due to the new cross-border payment system [3]. - 中信建投 emphasizes the ongoing development of stablecoin policies and their positive impact on the internationalization of the RMB and cross-border payments, suggesting a focus on related investment opportunities [4].
股指周报:涨跌分化,中小盘品种承压-20250623
Hua Long Qi Huo· 2025-06-23 01:52
Group 1: Market Performance - On June 20, the three major A-share indices closed down. The Shanghai Composite Index fell 0.07% to 3359.90 points, the Shenzhen Component Index dropped 0.47% to 10005.03 points, and the ChiNext Index declined 0.84% to 2009.89 points. There were more falling sectors than rising ones [2]. - Last week, stock index futures closed down. The decline of small and medium - cap varieties was significantly greater than that of large - cap blue - chips. The CSI 300 futures (IF2506) fell 0.19%, the SSE 50 futures (IH2506) rose 0.38%, the CSI 500 futures (IC2506) dropped 1.42%, and the CSI 1000 futures (IM2506) declined 1.14% [2][3]. - Last week, treasury bond futures closed up across the board. The 30 - year treasury bond futures rose 0.71%, the 10 - year rose 0.21%, the 5 - year rose 0.12%, and the 2 - year rose 0.09% [4]. Group 2: Fundamental Analysis - From January to May, the national general public budget revenue was 9662.3 billion yuan, a year - on - year decrease of 0.3%. Tax revenue was 7915.6 billion yuan, down 1.6% year - on - year, and non - tax revenue was 1746.7 billion yuan, up 6.2% year - on - year. Central revenue decreased by 3%, while local revenue increased by 1.9%. The national general public budget expenditure was 11295.3 billion yuan, a year - on - year increase of 4.2% [10]. - The inter - connection of the fast payment systems between the Chinese mainland and Hong Kong was launched, and cross - border payment services were launched in Shenzhen on June 22. The initial participating institutions included major banks in the mainland and Hong Kong [10]. - Last week, the central bank conducted 960.3 billion yuan of reverse repurchase operations. This week, there are 858.2 billion yuan of reverse repurchase and 182 billion yuan of MLF maturing, resulting in a net withdrawal of 79.9 billion yuan. This week, 960.3 billion yuan of reverse repurchase and 100 billion yuan of treasury cash fixed - deposit will mature [11]. - On June 21, US President Trump claimed that the US had attacked three Iranian nuclear facilities. US B - 2 bombers were reported to be involved, and Iran had no response [15]. - On June 20, the 1 - year LPR was 3.0% and the 5 - year - plus LPR was 3.5%, remaining stable compared to the previous period [15]. - In the first five months of this year, the balance of household time deposits increased monthly, reaching 119.34 trillion yuan in May. The proportion of household time deposits reached a record high in May [15]. Group 3: Valuation Analysis - As of June 20, the PE of the CSI 300 Index was 12.83 times with a quantile of 60%, and the PB was 1.34 times; the PE of the SSE 50 Index was 11.08 times with a quantile of 78.04%, and the PB was 1.21 times; the PE of the CSI 1000 Index was 36.87 times with a quantile of 42.35%, and the PB was 2.04 times [16][17]. Group 4: Other Data - The equity - bond yield spread is the difference between the stock market yield and the treasury bond yield. There are two formulas for calculating it: one is based on the reciprocal of the price - earnings ratio, and the other is based on the dividend yield [23][24]. Group 5: Comprehensive Analysis - Last week, the A - share market continued its weak and volatile pattern. External pressure increased due to the Fed's hawkish stance and the escalation of the Middle East geopolitical conflict, while internal momentum was insufficient due to the policy vacuum and doubts about economic recovery [27]. - In the short term, the A - share index futures are difficult to break the oscillation pattern. The strategy should be "box threshold operation + strict stop - loss", and maintain a neutral position to wait for policy or geopolitical signals [27].
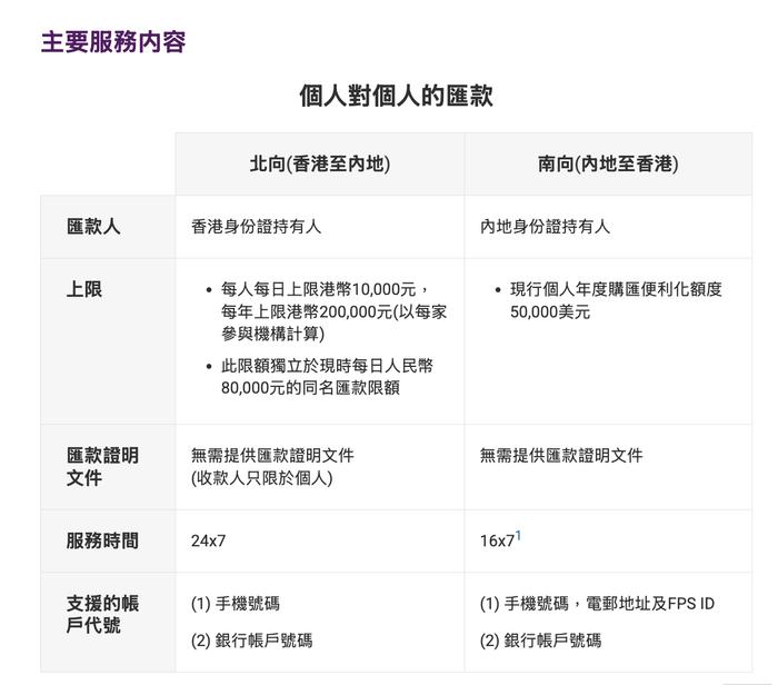
跨境支付通上线 内地香港汇款“秒级到账”
Di Yi Cai Jing· 2025-06-23 00:29
Core Viewpoint - The launch of the Cross-Border Payment Link marks a significant innovation in cross-border payment services between mainland China and Hong Kong, facilitating efficient and convenient transactions for residents of both regions [1][2]. Group 1: Cross-Border Payment Link Overview - The Cross-Border Payment Link officially launched on June 22, allowing for "second-level" cross-border remittances between mainland residents and Hong Kong residents [1]. - The service connects the mainland's online payment interbank clearing system with Hong Kong's Fast Payment System, ensuring compliance with local laws while providing secure cross-border payment services [1][2]. - Six banks from each region are currently offering the Cross-Border Payment Link service, enhancing the efficiency and service level of cross-border payments [2]. Group 2: Transaction Limits and Use Cases - For Hong Kong ID holders, the daily limit for personal remittances is set at 10,000 HKD, with an annual limit of 200,000 HKD per participating institution, independent of the existing 80,000 RMB limit for the same name remittances [2]. - Mainland ID holders have an annual foreign exchange purchase limit of 50,000 USD [2]. - The Cross-Border Payment Link is expected to serve various practical scenarios, including salary payments, tuition fees, and medical expenses, thereby enhancing the integration of livelihoods between the two regions [2]. Group 3: Financial Cooperation and Market Integration - Recent years have seen fruitful results in financial interconnectivity between mainland China and Hong Kong, with numerous cooperative projects such as Stock Connect, Bond Connect, and Cross-Border Wealth Management Connect [3]. - A series of policies have been implemented to promote deeper integration of stock, bond, and financial derivative markets between the two regions [3]. - Collaborative measures from the People's Bank of China and the Hong Kong Monetary Authority, along with initiatives from the China Securities Regulatory Commission, have strengthened the ties between the financial markets of both regions [3].