Workflow
华泰证券
icon
Search documents
春节以来人民币汇率延续升值 大类资产怎么配?
Xin Lang Cai Jing· 2026-02-19 07:37
Core Viewpoint - The recent appreciation of the Renminbi (RMB) against the US dollar is driven by factors such as a weakening dollar index, expectations of interest rate cuts by the Federal Reserve, steady recovery of the domestic economy, and sustained high trade surpluses [1] Group 1: RMB Appreciation and Market Impact - The RMB has appreciated approximately 1.3% since early February, breaking the 6.89 mark and reaching a three-year high [1] - Analysts from Huatai Securities and Galaxy Securities predict a prolonged appreciation cycle for the RMB, with the current phase marking the beginning of this trend [1][2] - The appreciation of the RMB is expected to enhance the attractiveness of RMB-denominated assets, particularly benefiting the A-share and H-share markets [2] Group 2: Equity Market Insights - The equity market is anticipated to perform well during the RMB appreciation cycle, with Hong Kong stocks being the primary beneficiaries due to higher foreign capital participation [2][4] - A-share market performance is expected to be more differentiated, with growth-oriented sectors likely to outperform [2][3] - Key sectors benefiting from RMB appreciation include real estate, advanced manufacturing, and non-bank financials, which are expected to see improved market risk preferences [2][3] Group 3: Sector-Specific Opportunities - Industries with high foreign debt exposure, such as motorcycles, automotive parts, and photovoltaic equipment, will benefit from reduced debt pressure and exchange rate gains [2][3] - Sectors with high import dependency, like electronic chemicals and steel raw materials, will see improved profit margins due to lower costs from RMB appreciation [2][3] - The technology sector, particularly in Hong Kong, is expected to experience a rebound as foreign capital flows increase [4] Group 4: Bond Market Dynamics - The bond market is experiencing mixed influences from RMB appreciation, with downward pressure on short-term yields and upward pressure on long-term yields due to increased risk appetite in the equity market [5] - Analysts predict that the 10-year government bond yield will fluctuate within a narrow range of 1.7% to 2.1% [5] Group 5: Commodity Market Trends - The commodity market is showing significant differentiation, with industrial metals like copper being highlighted as having strong upward potential [6] - Other commodities lack clear trends, and their future performance will depend on the recovery of domestic demand [6] Group 6: Strategic Asset Allocation - Analysts recommend focusing on high-probability sectors during the current weak appreciation phase of the RMB, emphasizing growth-oriented industries such as technology and communication [7][9] - Key investment themes include sectors benefiting from foreign capital inflows, cost improvements, and holding quality RMB-denominated assets like A-shares and government bonds [9]
港股IPO投资指南-华泰证券
Sou Hu Cai Jing· 2026-02-18 16:25
Group 1 - The Hong Kong IPO market saw a strong recovery in 2025, with 116 companies raising HKD 286.7 billion, regaining the top position globally, and an average first-day gain of nearly 40% [1][16][21] - The historical low of 28% for the IPO failure rate indicates a favorable environment for investors, driven by the dual forces of improved regulations and increased market liquidity [1][3][21] - The Hong Kong Stock Exchange (HKEX) has implemented reforms such as the "A+H" listing mechanism and a dedicated line for technology companies, which have lowered the barriers and costs for companies to go public [1][21][60] Group 2 - The IPO process in Hong Kong typically takes about six months to a year, with a success rate of approximately 38%, and involves critical stages such as material review and marketing [1][36][37] - The IPO system includes special mechanisms like the green shoe and red shoe mechanisms, which help stabilize the market and protect small investors' chances of winning shares [1][54][52] - The listing standards are designed to be multi-channel, accommodating various types of companies, including traditional industries and new economy sectors, with flexible requirements [1][54][59] Group 3 - There are three main ways to participate in Hong Kong IPOs: cornerstone investment, anchor investment, and public offering, each with different funding thresholds and flexibility [2][8][66] - Cornerstone investors have guaranteed allocations but face a six-month lock-up period, while anchor investors have no lock-up but uncertain allocations, making them suitable for flexible institutional and high-net-worth individuals [2][8] - Retail investors primarily participate through public offerings, which have lower thresholds and are supported by the red shoe mechanism to enhance their chances of winning shares [2][8][66] Group 4 - The report provides ten investment recommendations, emphasizing the importance of long-term cornerstone participation, diversified retail investment, and the use of scoring models for short-term investments [3][10] - It highlights that the quality of IPO projects and industry characteristics are more critical to secondary market performance than the quantity of IPOs [3][10] - The report also notes that technology and pharmaceutical sector IPOs have a positive catalytic effect on their respective sectors [3][10]
德邦基金最新公告:董事长离任
券商中国· 2026-02-14 12:43
Core Viewpoint - The adjustment in leadership at Debon Fund is a routine measure in the context of frequent changes in the public fund industry, ensuring stability in operations and safeguarding the interests of fund shareholders [1][8]. Group 1: Leadership Change - On February 14, Debon Fund announced that Zuo Chang is no longer the chairman, and Wu Xiaochun has taken over the role as of February 12 [1][3]. - Wu Xiaochun has over 30 years of experience in the financial industry, previously working at Huatai Securities and has held various leadership positions within Debon Securities since 2011 [6][7]. Group 2: Company Operations - Debon Fund assures that the core management team in research, sales, and operations remains stable, and all investment operations are normal, ensuring the safety of client funds and the interests of fund shareholders [1][8]. - The company emphasizes its commitment to market-oriented governance, compliance, and risk control, aiming to enhance its investment research capabilities and customer service systems [8]. Group 3: Industry Trends - The public fund industry has seen an acceleration in executive changes, with 30 executives from 15 fund companies changing roles since the beginning of 2026, including 5 chairpersons and 10 general managers [9][10]. - In 2025, a total of 371 executives changed positions across 129 fund companies, marking the highest level in five years, reflecting regulatory demands and internal development stages [10].
增资、发债、新设、担保......开年中金、广发、华泰等多家券商为出海筹措“弹药”
Xin Lang Cai Jing· 2026-02-14 10:35
Core Viewpoint - Chinese securities firms are increasingly expanding their overseas operations, with multiple major and mid-sized firms announcing initiatives for international capital operations at the beginning of the year [1][2]. Group 1: Recent Developments - On February 13, major firms including CITIC Securities, CICC, and Zhongtai Securities announced guarantees for their overseas subsidiaries [2]. - GF Securities reported a change in registered capital from 7.606 billion RMB to 7.825 billion RMB due to a completed H-share placement, with funds aimed at enhancing overseas subsidiary capital [2]. - GF Securities plans to list its zero-interest convertible bonds on the Vienna MTF [3]. Group 2: Industry Trends - GF Securities is not the first to pursue overseas financing; Huatai Securities recently issued 10 billion HKD in zero-interest convertible bonds for international business support [5]. - Since 2025, over ten securities firms have made significant strides in international business, with firms like Western Securities and Dongwu Securities establishing wholly-owned subsidiaries in Hong Kong [6]. - The push into overseas markets represents a shift for Chinese securities firms from local intermediaries to global traders, driven by the need for risk hedging and capital flow [6]. Group 3: Performance Metrics - As of mid-2025, 13 out of 16 comparable A-share listed securities firms reported over 10% year-on-year growth in overseas business revenue [7]. - Notable revenue figures include CITIC Securities at 6.912 billion RMB (up 13.57%), CICC at 4.024 billion RMB (up 75.66%), and Haitong Securities at 2.459 billion RMB (up 76.21%) [8]. Group 4: Future Outlook - Experts predict that a significant number of quality domestic enterprises will connect with global markets through Hong Kong, creating opportunities for IPOs and cross-border capital services [9]. - The competitive edge in overseas business will increasingly focus on cross-border derivatives and FICC (Fixed Income, Currency, and Commodity) operations [10]. - Chinese securities firms are expanding beyond Hong Kong to Southeast Asia and the Middle East, establishing a comprehensive international business landscape [10]. Group 5: Strategic Considerations - The future growth potential for Chinese securities firms lies in cross-border wealth management, offshore RMB-related businesses, and investment banking in emerging markets [11]. - Firms are advised to build a composite team that understands both international rules and Chinese industries, while also enhancing cross-cultural integration [12].
MSCI中国指数大调仓,37只股票新纳入,高盛测算14亿美元净流入居全球首位
Jin Rong Jie· 2026-02-14 08:49
Group 1 - MSCI announced the results of its quarterly index review on February 11, 2026, which included the addition of 37 stocks to the MSCI China Index and the removal of 16 stocks [1] - The adjustments will take effect after the market closes on February 27, 2026 [1] Group 2 - Goldman Sachs estimated that the MSCI core index adjustment will trigger over $17 billion and $14 billion in two-way passive trading in the Asia-Pacific and global emerging markets, with net inflows of approximately $1.6 billion and $450 million respectively [3] - Chinese stocks are expected to receive about $1.4 billion in net passive fund inflows, leading globally, while markets in France, the UK, and the US are projected to experience significant outflows [3] Group 3 - In the Asia-Pacific region, the main beneficiaries of passive fund inflows include technology hardware and semiconductors (+$2.2 billion), capital goods (+$930 million), and software and services (+$480 million), while sectors like consumer, transportation, and travel services are facing passive reductions [3] - In the Chinese market, the main paths for fund inflows are through semiconductors and related hardware, AI software and autonomous driving applications, and upstream resources and materials [4] Group 4 - Goldman Sachs predicts that newly added stocks such as SenseTime, Changfei Optical Fiber, Hesai Technology, and Pony.ai will each see at least $200 million in potential net passive fund inflows [4] - Historical data shows that stocks added to the MSCI index or with increased free float factors typically outperform those removed or with decreased factors between the announcement and effective dates [4]
建设银行遭监管处罚并调整业务,股价近期小幅下跌
Jing Ji Guan Cha Wang· 2026-02-14 07:38
Group 1 - Construction Bank's A-shares closed at 8.70 yuan on February 13, 2026, down 1.25% for the day and a cumulative decline of 1.58% over the past five days; Hong Kong shares closed at 7.96 HKD, down 1.49% for the day and a cumulative decline of 0.13% over the past five days [1] - On February 13, 2026, net inflow of main funds into A-shares was 70.07 million yuan, while net inflow into Hong Kong shares was 53.80 million HKD; short-term moving averages for Hong Kong shares show a bullish arrangement, but KDJ indicators are at a high level, indicating increased volatility [1] Group 2 - On February 14, 2026, Construction Bank's Shanghai branch was fined 4.2 million yuan for serious violations in internet loan risk management and working capital loan management; related responsible persons were warned and fined [2] - Construction Bank announced on February 11, 2026, an increase in the minimum amount for personal gold accumulation business to 1,500 yuan and implemented dynamic trading limit management for "Jianxing Gold" from February 14 to 23, 2026, while suspending physical repurchase business during the Spring Festival to enhance risk management [2] - Construction Bank's subsidiary participated in the Guangdong-Hong Kong-Macao Greater Bay Area fund investment and led the underwriting of Morgan Stanley Panda bonds, highlighting its cross-border service capabilities [2] Group 3 - Huatai Securities reported on February 10, 2026, that central bank policies focusing on personal credit recovery and green finance are favorable for structural opportunities in the banking sector, and noted that Construction Bank's H-shares have a high dividend yield [3] - CICC reported on February 14, 2026, indicating that net profit for large commercial banks is expected to grow by 2% year-on-year in 2025, with a narrowing decline in net interest margin, suggesting an improvement in the industry's profitability environment [3]
非银金融行业点评报告:西南证券拟定增60亿元,券商定增或全面放开
Soochow Securities· 2026-02-14 06:59
Investment Rating - The industry investment rating is "Accumulate" (Maintain) [1] Core Insights - Southwest Securities plans to raise 6 billion yuan through a private placement, which is expected to enhance its capital structure and accelerate business development, thereby improving its comprehensive financial service capabilities and market competitiveness [4] - The major shareholder, Yufu Holdings, is showing strong support by committing to subscribe for 1.5 billion yuan, which represents 25 billion yuan or 42% of the total issuance [4] - The funds raised will be allocated across various business areas, including wealth management (500 million yuan), investment banking (250 million yuan), asset management (900 million yuan), and securities investment (1.5 billion yuan) [4] - The financing is expected to dilute the Return on Equity (ROE) in the short term but is beneficial for the company's long-term strategic development [4] - The report indicates that the refinancing of securities firms may have been fully opened, with several firms completing or undergoing private placements since 2025 [4] Summary by Sections Industry Trends - Since 2025, there has been a significant increase in the number of securities firms engaging in refinancing, with four firms completing or in the process of private placements as of February 14, 2026 [4] - The report highlights that major shareholders are showing confidence in the future prospects of securities companies, as evidenced by their substantial subscription amounts [4] Financing Details - The planned private placement by Southwest Securities involves issuing up to 1.994 billion shares to no more than 35 specific investors, with a total fundraising target of 6 billion yuan [4] - The funds will be used for various purposes, including enhancing capital for wealth management, investment banking, asset management, and technology compliance [4][5]
德邦基金董事长左畅离任 德邦证券总经理武晓春代行董事长职务
Sou Hu Cai Jing· 2026-02-14 04:40
Core Viewpoint - Debon Fund announced a leadership change with Wu Xiaochun taking over as acting chairman from Zuo Chang due to work adjustments, ensuring stability in the company's management team and operations [9]. Group 1: Leadership Change - Zuo Chang has stepped down as chairman of Debon Fund effective February 12, 2026, with no indication of a new position within the company [6][9]. - Wu Xiaochun, who has over 30 years of experience in the financial industry, will serve as the acting chairman. He has held various key positions at Debon Securities, including general manager and chief financial officer [4][9]. Group 2: Company Growth - Under Zuo Chang's leadership since July 2018, Debon Fund experienced significant growth, with assets under management increasing from less than 8 billion yuan at the end of 2018 to approximately 69.7 billion yuan by the end of 2025, representing nearly an eightfold increase [9]. - Debon Fund was established in early 2012 with a registered capital of 590 million yuan and is the 70th fund company approved by the China Securities Regulatory Commission [10].
德邦基金董事长离任,武晓春将代行公司董事长职务
Sou Hu Cai Jing· 2026-02-14 03:29
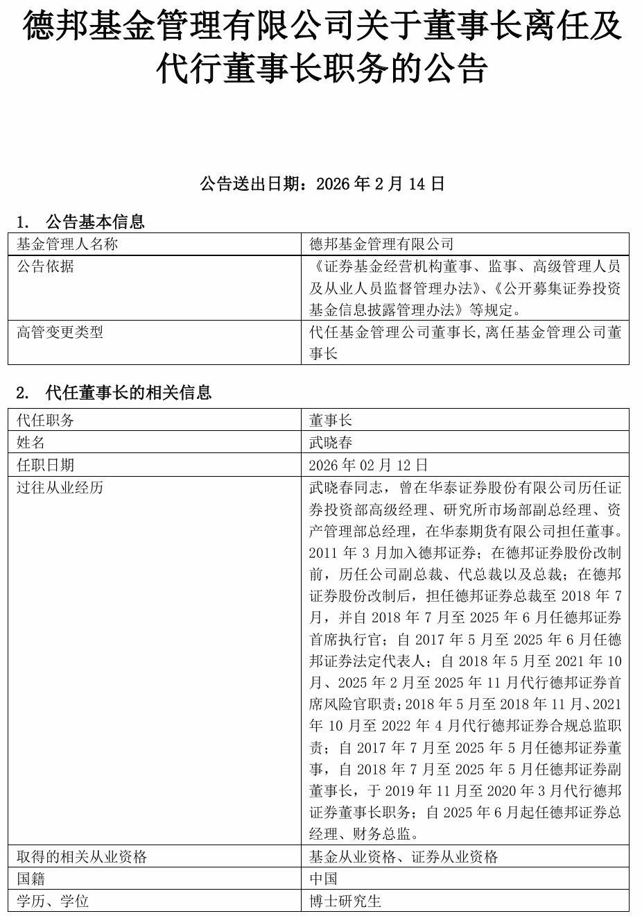
2月14日,德邦基金发布董事长离任及代行董事长职务的公告,左畅因工作调整不再担任公司董事长职务,武晓春将代行公司董事长 职务。 资料显示,武晓春现任德邦证券总经理、财务总监。 德邦基金管理有限公司关于董事长离任及 代行董事长职务的公告 公告送出日期:2026年2月14日 2. 代任董事长的相关信息 | 代任职务 | 直事长 | | --- | --- | | 姓名 | 武晓春 | | 任职目期 | 2026年02月12日 | | 过往从业经历 | 武晓春同志,曾在华泰证券股份有限公司历任证 | | | 券投资部高级经理、研究所市场部副总经理、资 | | | 产管理部总经理,在华泰期货有限公司担任董事。 | | | 2011年3月加入德邦证券;在德邦证券股份改制 | | | 前,历任公司副总裁、代总裁以及总裁;在德邦 | | | 证券股份改制后,担任德邦证券总裁至 2018年7 | | | 月,并自2018年7月至2025年6月任德邦证券 | | | 首席执行官:自 2017年5月至 2025年6月任德 | | | 邦证券法定代表人;自2018年5月至2021年10 | | | 月、2025年2月至2025年1 ...
市委市政府召开金融机构迎春座谈会
Nan Jing Ri Bao· 2026-02-14 02:33
2月13日,市委市政府召开2026年金融机构迎春座谈会,邀请部分在宁金融主管、监管部门和金融 机构负责人共迎新春、共话发展。市委书记周红波、市长李忠军出席。 周红波代表市委市政府对各金融主管监管部门和金融机构给予南京的大力支持表示感谢。他说,过 去一年,南京经济发展向新向好、成绩来之不易,离不开金融业的有力支撑,离不开上级金融管理部门 和在宁金融机构的鼎力支持。特别是各部门和机构聚焦重点领域优化金融供给,积极助力南京科创金融 改革,持续强化政策支持、机制协同,有力有效防范化解风险,全方位赋能实体经济,为南京发展大局 作出了重要贡献。 会上,省委金融办常务副主任、省地方金融管理局局长巩海滨,中国人民银行江苏省分行行长周诚 君,江苏金融监管局局长秦汉锋,江苏证监局副局长毕庆锋,以及华泰证券、省信用增进公司、交通银 行江苏省分行、南京银行、人保财险南京市分公司等金融机构负责人分别发言,介绍了去年与南京的合 作情况和在宁业务发展情况,展望和谋划了新一年政金合作重点,表示将发挥金融增量和存量政策集成 效应,全力支持南京建设重要金融中心,为高质量发展赋能增效。 市委常委、常务副市长霍慧萍,各在宁金融机构负责人参加。 周红 ...