Workflow
基金
icon
Search documents
博远增睿纯债债券增聘钟鸣远
Zhong Guo Jing Ji Wang· 2025-10-20 07:57
| 基金名称 | 博远增睿纯债债券型证券投资基金 | | --- | --- | | 基金简称 | 博远增容纯债债券 | | 基金主代码 | 016451 | | 基金管理人名称 | 博远基金管理有限公司 | | 公告依据 | 《公开募集证券投资基金信息披露管理办法》 | | | 《基金管理公司投资管理人员管理指导意见》、 | | | 《证券期货经营机构投资管理人员注册登记规 | | | 则》、《博远增睿纯债债券型证券投资基金基金 | | | 合同》 | | 基金经理变更类型 | 增聘基金经理 | | 新任基金经理姓名 | 钟鸣远 | | 共同管理本基金的其他基 | 黄婧丽 | | 金经理姓名 | | (责任编辑:康博) 中国经济网北京10月20日讯 近日,博远基金公告,博远增睿纯债债券增聘钟鸣远。 钟鸣远现任博远基金管理有限公司总经理。历任国家开发银行深圳分行资金计划部职员,联合证券 有限责任公司固定收益部投资经理,泰康人寿保险股份有限公司固定收益策略研究员,新华资产管理股 份有限公司固定收益部高级投资经理,易方达基金管理有限公司固定收益总部总经理兼固定收益投资部 总经理,大成基金管理有限公司副总经理。20 ...
达诚定海双月享60天达诚腾益债券增聘何盼盼
Zhong Guo Jing Ji Wang· 2025-10-20 07:56
达诚腾益债券A/C成立于2023年4月14日,截至2025年10月17日,其今年来收益率为2.97%、2.64%,成 立来收益率为14.90%、13.66%,累计净值为1.1490元、1.1366元。 中国经济网北京10月20日讯近日,达诚基金公告,达诚定海双月享60天滚动持有短债、达诚腾益债券增 聘何盼盼。 何盼盼曾任平安利顺货币经纪有限责任公司货币经纪人;嘉兴银行股份有限公司金融市场部资管中心投 资经理、资产管理部投资经理。现任达诚基金管理有限公司基金经理。 达诚定海双月享60天滚动持有短债A/C成立于2022年3月22日,截至2025年10月17日,其今年来收益率 为0.94%、0.78%,成立来收益率为11.82%、11.02%,累计净值为1.1174元、1.1095元。 | 基金名称 | 达诚定海双月享60天滚动持有短债债券型证券投资基金 | | --- | --- | | 基金简称 | 达诚定海双月享60天滚动持有短债 | | 基金主代码 | 013964 | | 基金管理人名称 | 达诚基金管理有限公司 | | 公告依据 | 《公开募集证券投资基金信息披露管理办法》、《基金管理公司投资 | | ...
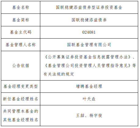
国联稳健添益债券增聘叶天垚
Zhong Guo Jing Ji Wang· 2025-10-20 07:52
中国经济网北京10月20日讯近日,国联基金公告,国联稳健添益债券增聘叶天垚。 叶天垚2021年6月至2022年3月任中邮创业基金管理股份有限公司研究部研究员;2022年3月至2023年9月 任中信建投(601066)基金管理有限公司多元资产配置部研究员。2023年9月加入公司,现任多策略投 资部基金经理。 国联稳健添益债券A/C成立于2025年9月29日。 | 基金名称 | 国联稳健添益债券型证券投资基金 | | --- | --- | | 基金简称 | 国联稳健添益债券 | | 基金主代码 | 024081 | | 基金管理人名称 | 国联基金管理有限公司 | | 公告依据 | 《公开募集证券投资基金信息披露管理办法》 | | | 《基金管理公司投资管理人员管理指导意见》等 | | | 有关法规的规定 | | 基金经理变更类型 | 增聘基金经理 | | 新任基金经理姓名 | 叶天壺 | | 共同管理本基金的 | 壬喆、杨宇俊 | | 其他基金经理姓名 | | ...
公募REITs周报(第38期):公募REITs再现千亿资金抢筹-20251020
Guoxin Securities· 2025-10-20 07:42
Report Industry Investment Rating No relevant content provided. Core Viewpoints - This week, the China Securities REITs Index declined by 1.5%. The average weekly price changes of property - type REITs and franchise - type REITs were - 1.6% and - 0.9% respectively. Most sectors ended in the red, with water conservancy facilities, affordable housing, and warehousing and logistics leading the decline. As of October 17, 2025, the dividend yield of property REITs was 76BP higher than the average dividend yield of China Securities Dividend stocks, and the spread between the average internal rate of return of franchise - type REITs and the ten - year Treasury bond yield was 216BP. Two public REITs, Huaxia Zhonghai Commercial REIT and CITIC Construction Shenyang International Software Park REIT, announced their issuance results, with a total subscription amount exceeding 200 billion yuan [1]. Summary by Related Catalogs Secondary Market Trends - **Index Performance**: As of October 17, 2025, the closing price of the China Securities REITs Index was 814.73 points, with a weekly decline of 1.5%. It performed worse than the China Securities All - Bond Index (+0.3%) but better than the China Securities Convertible Bond Index (-2.4%) and the CSI 300 Index (-2.2%). Year - to - date, the performance order of major indices was: CSI 300 (+14.7%) > China Securities Convertible Bond (+14.4%) > China Securities REITs (+3.2%) > China Securities All - Bond (+0.4%). In the past year, the return rate of the China Securities REITs Index was 4.4% with a volatility of 7.2%. Its return rate was lower than that of the CSI 300 Index and the China Securities Convertible Bond Index but higher than that of the China Securities All - Bond Index; its volatility was lower than that of the CSI 300 Index and the China Securities Convertible Bond Index but higher than that of the China Securities All - Bond Index [2][6][7]. - **Market Capitalization and Turnover**: On October 17, the total market capitalization of REITs decreased to 217.4 billion yuan, a decrease of 2.9 billion yuan from the previous week. The average daily turnover rate for the whole week was 0.39%, an increase of 0.08 percentage points from the previous week [2][7]. - **Sector Performance**: Most REIT sectors ended in the red, with water conservancy facilities, affordable housing, and warehousing and logistics leading the decline. The top three weekly gainers were China Merchants Expressway REIT (+1.65%), Huatai - PineBridge Jiuzhoutong Pharmaceutical REIT (+0.99%), and Harvest China Power Construction Clean Energy REIT (+0.71%) [1][3][14]. - **Trading Activity**: New infrastructure REITs had the highest average daily turnover rate of 2.3%. Transportation infrastructure REITs had the highest trading volume share this week, accounting for 18.8% of the total REIT trading volume. The top three REITs with the largest net inflows of main funds were Huaxia Kaide Commercial REIT (7.49 million yuan), CICC Yinli Consumption REIT (5.11 million yuan), and Huaxia Fund China Resources Youchao REIT (4.2 million yuan) [3][20][21]. Primary Market Issuance - As of October 19, 2025, there were 2 REIT products in the "accepted" stage, 1 in the "declared" stage, 1 in the "inquired" stage, 5 in the "feedback" stage, 7 in the "passed and awaiting listing" stage, and 12 first - issued products that had passed and been listed on the exchange [23]. - **Issuance Results**: On October 16, Huaxia Zhonghai Commercial REIT announced that the confirmation ratios of valid subscription applications for public investors and offline investors were 0.2763% and 0.3120% respectively, corresponding to effective subscription multiples of 361.9 times and 320.5 times. The total subscription amount before ratio allocation was approximately 159.33 billion yuan. On the same day, the subscription confirmation ratio results of CITIC Construction Shenyang International Software Park REIT were released. The total effective subscription amount before ratio allocation was approximately 44.434 billion yuan. The combined subscription amount of the two public REITs exceeded 200 billion yuan [4][34]. Valuation Tracking - **Valuation Metrics**: REITs have both bond - like and stock - like characteristics. As of October 17, the average annualized cash distribution rate of public REITs was 6.6%. From the stock - like perspective, valuation is judged by relative net value premium rate, IRR, and P/FFO. Different project types of REITs have different valuation levels and annualized dividend rates [25]. - **Comparison with Benchmarks**: As of October 17, 2025, the dividend yield of property REITs was 76BP higher than the average dividend yield of China Securities Dividend stocks, and the spread between the average internal rate of return of franchise - type REITs and the ten - year Treasury bond yield was 216BP [1][28]. Industry News - Huaxia Zhonghai Commercial REIT's issuance results showed strong investor interest, with a high subscription multiple. CITIC Construction Shenyang International Software Park REIT, as the first successful public REIT project in Northeast China, set a new benchmark for the region to revitalize existing assets and activate the digital economy [34].
浦银安盛蒋佳良“三连亏”:新发医药基金上市即亏
Sou Hu Cai Jing· 2025-10-20 07:35
Core Insights - The public fund industry in China has surpassed 33 trillion yuan, but浦银安盛基金 is facing a "performance dilemma" in equity investments, with all three core products managed by CIO 蒋佳良 showing negative returns exceeding 15% [1][2] - The flagship product, 浦银安盛品质优选混合A, has declined by 46.9% since its inception at the end of 2021, ranking near the bottom among similar funds [1][2] - Despite the poor performance of existing products, the company continues to launch new funds, with 10 new funds issued in 2025, including 4 active equity products, three of which have already reported losses [1][7] Performance Analysis - 蒋佳良 manages 8 products with a total scale of approximately 1.17 billion yuan, representing about one-fifth of the company's equity fund assets [2] - The three actively managed equity products have returns of -46.90%, -18.76%, and -6.78% as of October 17, 2025, all negative [2] - The flagship fund has seen its net value drop to 0.531 yuan, with an annualized return of -15.32%, significantly underperforming the benchmark [2][5] Investment Strategy Issues - The investment strategy has shown clear misalignment, with a focus on new energy and vehicle manufacturing in 2022 leading to losses, and a missed opportunity in the AI sector in 2023 [5] - The fund's turnover rate has remained high, exceeding 480% in 2024, indicating a lack of stability in investment style [5] - High management fees have drawn criticism, as the flagship fund has incurred over 690 million yuan in management fees while reporting significant losses [5][6] New Fund Launches - In 2025, the company launched 10 new funds, including 4 active equity funds, but three of these have already reported losses shortly after their inception [7] - The newly launched active equity products have underperformed significantly compared to the market, with losses of -7.21% and -11.74% for two of the funds [7] Company Growth and Challenges - Despite a high frequency of fund launches, the overall growth in fund size has been limited, with the company managing approximately 361.7 billion yuan in public fund assets as of mid-2025 [8] - The reliance on frequent product launches without a strong flagship fund has weakened investor confidence [8] - Regulatory changes are pushing for higher quality in fund management, emphasizing the need for clear performance benchmarks and investment positioning [8]
ETF收评 | 日股创历史新高,日经ETF溢价涨超6%
Ge Long Hui· 2025-10-20 07:32
Market Performance - The three major A-share indices collectively rose, with the Shanghai Composite Index increasing by 0.63%, the Shenzhen Component Index by 0.98%, and the ChiNext Index by 1.98%. The North Stock 50 Index, however, fell by 0.25% [1] - The total trading volume in the Shanghai and Shenzhen markets reached 17,513 billion yuan, a decrease of 2,031 billion yuan compared to the previous day, marking the lowest level since August [1] - Over 4,000 stocks in the market experienced gains [1] Sector Performance - The sectors that saw the highest gains included cultivated diamonds, coal mining and processing, gas, electric machines, brain-computer interfaces, and computing hardware [1] - Conversely, the sectors that faced the most significant declines were gold concepts, pork, rare earth permanent magnets, and energy metals [1] ETF Performance - Japanese stocks reached a historical high, with the Huaxia Fund Nikkei ETF and the ICBC Credit Suisse Fund Nikkei ETF rising by 6.57% and 4.62%, respectively, with latest premium/discount rates of 5.11% and 2.28% [1] - The AI computing sector rebounded strongly, with the Invesco Fund Communication Equipment ETF, Southern Fund ChiNext AI ETF, and Huaxia Fund ChiNext AI ETF increasing by 5.63%, 3.9%, and 3.89%, respectively, with the former having a premium/discount rate of 2.67% [1] - The coal sector saw a midday surge, with the Guotai Fund Coal ETF rising by 4.19% [1] Gold Sector - Gold stocks experienced notable declines, with the Gold Stock ETF and Gold Stocks ETF falling by 4.71% and 4.52%, respectively [1] - International gold prices also retreated, with the gold ETF AU dropping by 4.14% [1]
太火爆,涨幅已超黄金,突发公告:限购升级
Sou Hu Cai Jing· 2025-10-20 07:32
继三天前限购后,国投瑞银白银期货升级限购。自10月20日起,该基金A类和C类份额最新申购限额分 别低至100元和1000元,较之前大幅调降。 国投瑞银基金发布公告 这并非该基金近期第一次宣布限购。公告显示,该基金曾于10月15日起实施限制,其中A类基金份额单 日限购6000元,C类基金份额单日限购4万元。因此,此次限购是时隔仅三个交易日后的再度"升级", 且对A、C份额申购金额上限的调降幅度均不小。 Wind数据显示,国投瑞银白银期货成立于2015年8月6日,基金经理为赵建,是一只商品型基金,也是 公募全市场唯一的白银期货基金,截至今年二季度末的规模为30.14亿元。 今年以来国际现货银价涨幅超越黄金 近期贵金属价格持续上涨,金价飙升的同时,现货白银价格也迎来历史性突破。 国内投资市场也同步升温。面对蜂拥而至的资金,为保障组合稳健运作,相关基金管理人选择"闭门谢 客"。 另外,由于白银不像黄金那样受到各国央行需求的支持,因此分析提醒,预计白银的波动性以及价格下 行的风险,要大于黄金。 来源:中国基金报、央视财经 编辑:陶素宁 今年以来,白银价格一路飙升, 白银的涨幅已经超过了黄金。近期,国际现货银价更是突破了 ...
黄金基金ETF(518800)回调超3%,黄金长期上行逻辑未改,回调或可布局
Mei Ri Jing Ji Xin Wen· 2025-10-20 07:30
Group 1 - The core viewpoint is that while short-term uncertainties regarding tariffs exist, precious metals are expected to trend upwards in the long term due to factors such as the weakening of the dollar credit system and ongoing central bank gold purchases [1] - Short-term fluctuations in precious metal prices are influenced by rising risk aversion, but long-term demand for gold is supported by central banks, particularly as China's gold reserves are significantly below the global average [1] - The current environment of anticipated interest rate cuts, concerns about the U.S. economy, and the weakening dollar credit system are all favorable for precious metals [1] Group 2 - Investors are advised to avoid short-term high-risk investments and focus on the medium to long-term value of precious metals [1] - Recommended investment options include a gold ETF that directly invests in physical gold with a scale exceeding 26 billion and a gold stock ETF that covers the entire gold industry chain [1]
10月以来ETF吸金达991.61亿元,黄金ETF、恒生科技ETF、银行ETF、证券ETF备受资金青睐
Ge Long Hui· 2025-10-20 07:29
Group 1 - ETFs have seen strong inflows in October, with a total net inflow of 99.16 billion yuan as of October 17, 2023, primarily driven by equity ETFs which contributed 92.46 billion yuan, accounting for over 90% of the total [2] - Among the ETFs, 40 have net inflows exceeding 1 billion yuan, with significant interest in gold and Hang Seng Technology ETFs, reflecting a shift in investor sentiment towards these sectors [2] - Gold ETFs linked to SGE gold 9999 saw a combined net inflow of 19.99 billion yuan in October, driven by rising gold prices, while Hang Seng Technology ETFs attracted 11.48 billion yuan as investors sought to capitalize on market corrections [2] Group 2 - The number of newly established funds in 2023 has reached 1,163, surpassing the total for 2024, indicating a robust recovery in the fund market, with stock funds making up 661 of these, representing 37.45% of total issuance [3] - Short-term outlook for Hong Kong stocks suggests a volatile market, but potential positive factors such as advancements in AI and easing of US-China trade tensions could drive future growth [3] - UBS has upgraded its rating on global stock markets to "attractive," citing expected increases in productivity from AI spending and favorable policy environments, with a forecast for global earnings growth to rise from 6.5% to 8% [4] Group 3 - Bridgewater's perspective on gold suggests that without retail investor participation, gold prices above $4,000 may face demand challenges, despite strong inflows from Western high-net-worth investors [5] - The firm estimates that central bank demand could support gold prices between $3,000 and $3,500, but prices above $4,000 may not be sustainable without broader market participation [5] - Deutsche Bank analysts project that as gold prices rise, its share in global reserves has increased from 24% to 30%, indicating a shift in asset allocation among investors [5]
加仓,股票ETF过去一周吸金超490亿元
Zhong Guo Ji Jin Bao· 2025-10-20 07:22
Core Viewpoint - The A-share market experienced a significant correction last week, with major indices declining, particularly the CSI 300 index, which fell by 2.22%, marking the largest weekly drop since April 18 of this year. Despite this, the stock ETF market showed a contrary trend, with substantial inflows of capital, indicating a preference for buying during market dips [1][2]. Fund Flows - During the period from October 13 to October 17, stock ETFs (including cross-border ETFs) saw a net inflow of 491.73 billion yuan, with all trading days except October 16 showing net inflows [4]. - On October 17, commodity and Hong Kong stock ETFs led the inflows, with net inflows of 55.71 billion yuan and 47.91 billion yuan, respectively [4]. - ETFs tracking the SGE Gold 9999 index had the highest single-day net inflow of 49.26 billion yuan, while those tracking the CSI A500 index saw a net outflow of 21.24 billion yuan [4]. - Over the last five trading days, ETFs tracking the SGE Gold 9999 index attracted over 18.3 billion yuan, and those tracking the Hang Seng Technology index saw inflows exceeding 11.6 billion yuan [4]. Popular ETFs - Major fund companies reported continued net inflows for several ETFs, with E Fund's ETF reaching a scale of 794.72 billion yuan, an increase of 194.07 billion yuan since 2025 [4]. - Specific ETFs such as the Gold ETF, Hang Seng Technology ETF, and Hong Kong Securities ETF saw net inflows of 9.5 billion yuan, 4.1 billion yuan, and 3.4 billion yuan, respectively [4]. - The Huaxia Fund's Sci-Tech 50 ETF and Hang Seng Technology Index ETF had notable single-day net inflows of 10.76 billion yuan and 7.61 billion yuan, respectively [5]. Market Preferences - The recent market style shift has favored safe-haven assets, particularly Gold ETFs and Bank ETFs, which have seen significant inflows [6][8]. - The Huaxia Fund indicated that while gold may be overbought in the short term, its long-term outlook remains positive due to factors such as interest rate cuts and geopolitical conflicts [8]. - The Bank ETF also attracted over 5 billion yuan in net inflows, reflecting investor confidence in the banking sector's stability and performance [8]. Outflows - The ETFs that experienced the largest net outflows included those tracking the ChiNext index, CSI 300 index, and CSI A500 index, indicating a shift in investor sentiment away from these sectors [9].