Workflow
运载火箭
icon
Search documents
商业航天发展基石,“大运力+低成本”引领火箭技术发展
材料汇· 2026-03-07 15:12
Core Viewpoint - The article emphasizes that the commercial rocket industry is experiencing rapid growth driven by advancements in technology, increasing demand for satellite launches, and the development of reusable rocket systems [10][11][15]. Group 1: Rocket Types and Components - Rockets can be classified based on various criteria, including fuel type (solid vs. liquid), reusability (disposable vs. reusable), and payload capacity (small, medium, large, heavy) [7][9]. - The main components of a rocket include the structural system, propulsion system, and control system, with the propulsion system being critical for thrust generation and overall performance [8][44]. Group 2: Market Growth and Demand - The global rocket launch service market is projected to grow from approximately $18.68 billion in 2024 to $64.25 billion by 2034, with a compound annual growth rate (CAGR) of about 13.15% [20]. - The demand for rocket launches is diverse, with government and commercial applications, including satellite communications, deep space exploration, and national defense [22][34]. Group 3: Key Drivers of Demand - The deployment of satellite constellations is a major driver of rocket launch demand, as countries compete for limited orbital resources and communication frequencies [27][30]. - The increasing need for low Earth orbit (LEO) satellites for communication and data services is pushing the demand for rocket launches [26][30]. Group 4: Technological Advancements - Reusable rocket technology is becoming the mainstream approach to reduce launch costs, with significant cost savings achieved through the reuse of engines and structural components [45][55]. - Innovations in materials and manufacturing processes are enhancing rocket performance and reliability, contributing to lower costs and improved launch capabilities [15][37]. Group 5: Future Opportunities - The development of space-based computing infrastructure and solar power systems is expected to create new growth opportunities within the commercial space sector [39][40]. - The integration of advanced technologies in rocket design and operation is likely to further drive down costs and increase the frequency of launches [15][18].
火箭专题报告:商业航天发展基石,“大运力+低成本”引领火箭技术发展
ZHONGTAI SECURITIES· 2026-03-07 07:49
Investment Rating - The report provides a positive investment rating for the commercial rocket industry, highlighting its growth potential and technological advancements [2]. Core Insights - The commercial rocket industry is positioned for rapid growth driven by increasing demand for satellite launches and advancements in rocket technology [25][29]. - The market for rocket launch services is projected to grow from approximately $18.68 billion in 2024 to $64.25 billion by 2034, with a compound annual growth rate (CAGR) of about 13.15% [25][28]. - The development of large-scale satellite constellations, such as SpaceX's Starlink, is a significant driver of rocket launch demand, emphasizing the need for cost-effective and high-capacity launch solutions [42]. Summary by Sections 1. Rockets as the Foundation of the Aerospace Industry - Rockets are essential for launching satellites and other payloads into space, comprising structural, propulsion, and control systems [6][14]. - The Chinese commercial rocket industry is experiencing rapid development, with a record 92 launches in 2025, of which 50 were commercial, indicating a significant market shift [19][20]. 2. Global Rocket Launch Market Growth - The global rocket launch market is expected to see substantial growth, with increasing launch frequency and mission complexity driving demand [25][26]. - The demand for satellite launches is the highest, with government and commercial applications contributing significantly to market dynamics [29][32]. 3. Technological Advancements in Rocket Systems - Innovations in reusable rocket technology and materials are expected to lower launch costs and improve reliability and performance [21][88]. - Liquid rocket engines are becoming the mainstream choice for reusable rockets due to their higher efficiency and adaptability compared to solid rocket engines [79][81]. 4. Diverse Applications Driving Demand - Rockets serve multiple applications, including satellite deployment, space station construction, deep space exploration, and emerging sectors like space tourism and resource development [46][53]. - The establishment of space-based computing infrastructure is anticipated to create new growth opportunities within the commercial space sector [50][53]. 5. Future Opportunities in Space Photovoltaics - Space photovoltaics are emerging as a key energy solution for long-term space operations, offering advantages over traditional energy sources [54][57].
建议关注商业航天、液冷:机械行业周报(20260223-20260301)-20260301
Huachuang Securities· 2026-03-01 10:43
Investment Rating - The report maintains a "Recommended" rating for the mechanical industry, with a focus on commercial aerospace and liquid cooling technologies [1]. Core Insights - The mechanical industry is expected to enter a new recovery cycle driven by monetary and fiscal policies, with significant emphasis on domestic demand stimulation [6]. - The report highlights the acceleration of satellite networking construction, suggesting investment opportunities in the rocket supply chain [23][24]. - The report emphasizes the importance of the recovery of the commercial aerospace sector, particularly with upcoming launches of reusable rockets [25]. Summary by Sections Industry Overview - The mechanical industry comprises 633 listed companies with a total market capitalization of 63,677.25 billion and a circulating market value of 53,384.99 billion [3]. - The industry has shown strong performance with a 1-month absolute return of 4.3%, a 6-month return of 25.4%, and a 12-month return of 42.2% [4]. Company Earnings Forecasts and Valuations - Key companies such as 汇川技术 (Inovance Technology) and 法兰泰克 (Flantech) are rated as "Strong Buy" with projected EPS growth and favorable PE ratios [2]. - For instance, 汇川技术 is expected to achieve an EPS of 3.00 yuan by 2027, with a PE ratio of 24.32 [2]. Investment Recommendations - The report suggests focusing on various sectors within the mechanical industry, including industrial control, robotics, machine tools, and testing industries, with specific companies highlighted for their growth potential [6]. - Notable companies to watch include 汇川技术, 信捷电气, and 三一重工, which are positioned to benefit from the anticipated recovery in the industry [6]. Market Performance - The mechanical sector outperformed the broader market, with a weekly increase of 3.8%, driven by strong performances in sub-sectors like laser processing equipment [10][13]. - The report notes that the demand for excavators and other construction machinery is rebounding, indicating a structural recovery in the market [28]. Future Outlook - The report anticipates that the demand for rocket launches will increase significantly due to the acceleration of satellite internet projects, with a focus on the development of reusable rocket technologies [23][25]. - Companies involved in the rocket supply chain, such as 银邦股份 (Yinbang), are expected to benefit from this trend [26].
商业航天2025年总结与2026年展望:星辰赛道万象新
材料汇· 2026-02-11 15:23
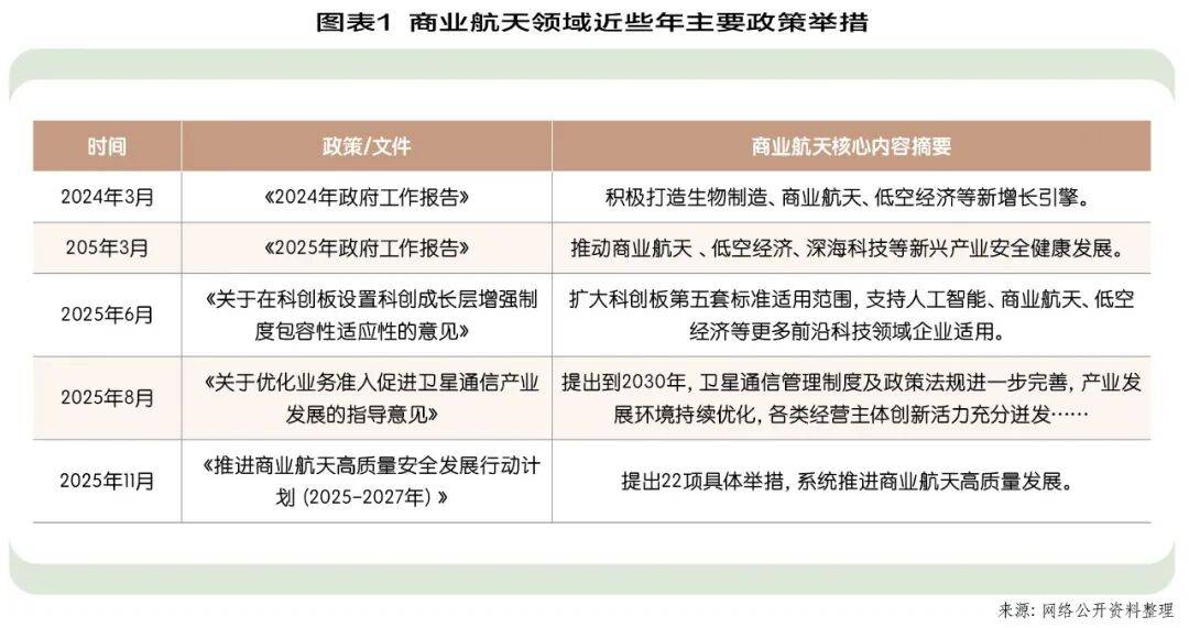
Core Viewpoint - The commercial aerospace industry is experiencing unprecedented growth and transformation, driven by strategic value, supportive policies, technological advancements, and robust capital markets [2][3][4]. Group 1: Strategic Value and Market Dynamics - The strategic value of commercial aerospace is increasingly recognized, positioning it as a new frontier in national industrial competition. China submitted an application for frequency and orbital resources for 203,000 new satellites to the International Telecommunication Union (ITU) [2]. - The rapid development of AI is driving demand for computational power, leading to a shift towards space-based data centers, with companies like SpaceX planning to deploy a constellation of up to 1 million satellites [2]. Group 2: Policy Support and Regulatory Framework - A comprehensive policy support system is being established, with the National Space Administration issuing the "Commercial Aerospace High-Quality Safety Development Action Plan (2025-2027)" and establishing a dedicated Commercial Aerospace Department [3][6]. - This combination of specialized policies and institutions provides clear guidance for enterprises and creates a stable investment environment, promoting sustainable industry growth [3][6]. Group 3: Technological Advancements - The development of reusable rockets is progressing, with two new models successfully launched by the end of 2025. This technology is expected to significantly reduce launch costs and facilitate the transition from single missions to regular operations [3][4][28]. - The focus on reusable rockets is crucial for establishing a closed-loop commercial aerospace industry chain, enhancing operational efficiency and cost-effectiveness [3][4]. Group 4: Capital Market Trends - The primary market is witnessing record financing levels, with significant investments flowing into core areas such as rocket recovery and satellite internet. The commercial aerospace index surged by 89.68% in 2025, outperforming other sectors [4][8]. - Numerous specialized companies are preparing for IPOs, indicating a strong market interest and potential for further capital inflow into the sector [4][8]. Group 5: Future Outlook for 2026 - Multiple new-generation rockets are expected to successfully launch in 2026, with the total number of launches projected to exceed 100 [5][19]. - The construction of low-orbit satellite constellations is accelerating, with over 200,000 new satellite applications submitted, indicating a robust growth trajectory for satellite internet [5][31][35]. - The regulatory framework will continue to evolve, supporting the healthy development of the commercial aerospace industry [6][36]. - The market for space-based computational power is anticipated to expand, with plans for large-scale data centers in orbit to support AI applications [6][39].
商业航天IPO竞速再添新军
Sou Hu Cai Jing· 2026-02-03 16:56
Core Viewpoint - The commercial aerospace sector is experiencing accelerated capitalization in 2026, driven by both policy and industry dynamics, with multiple companies, including Tianyi Space Technology Co., Ltd., initiating IPO processes to enter the capital market [1][10]. Group 1: Company Developments - Tianyi Space Technology, a leading SAR satellite operator, has launched 38 satellites and completed 21 successful space missions, aiming for an A-share IPO [3][4]. - The company was founded in May 2015 with a registered capital of 50 million yuan and is led by founder Yang Feng, who controls 30.15% of the company's shares [3][4]. - The latest satellite launched by Tianyi was the TY170, a 50kg scientific experimental satellite, which was successfully deployed in September 2025 [4][5]. Group 2: Industry Trends - Since July 2025, there has been a surge in capital activity within the commercial aerospace sector, with companies like Blue Arrow Aerospace and Yixin Aerospace also pursuing IPOs [6][10]. - Blue Arrow Aerospace is currently the fastest in its IPO process, having its application accepted in December 2025 and entering the inquiry stage in January 2026, with plans to raise 7.5 billion yuan [7][10]. - Other companies in the satellite manufacturing sector, such as Yixin Aerospace and Weina Starry Sky, have also initiated their IPO processes [9]. Group 3: Policy Support - The rapid capitalization of the commercial aerospace sector is supported by ongoing policy enhancements, including the implementation of the "1+6" reform measures by the China Securities Regulatory Commission in June 2025 [10]. - The Shanghai Stock Exchange has issued guidelines to support commercial rocket companies in meeting the fifth set of listing standards, which are designed to facilitate the growth of high-tech industries [10]. - The National Space Administration has also introduced measures to strengthen quality supervision and promote high-quality development in the commercial aerospace sector [10].
天仪研究院启动上市辅导 商业航天IPO再添新军
Bei Jing Shang Bao· 2026-02-03 15:49
Core Viewpoint - The commercialization of the aerospace industry is accelerating, with multiple companies, including Tianyi Space Technology Co., Ltd. (Tianyi Research Institute), initiating IPO processes driven by policy and industry support since 2025 [1][4]. Company Overview - Tianyi Research Institute has launched 38 satellites and successfully completed 21 space missions, focusing on SAR satellite constellation operations and integrated data services [2][3]. - The company was established on May 18, 2015, with a registered capital of 50 million yuan, and its founder, Yang Feng, controls 30.15% of the shares [2][3]. Industry Trends - The commercial aerospace sector has seen a surge in capital activity since July 2025, with companies like Blue Arrow Aerospace, Yixin Aerospace, and Micro Nano Star Space also pursuing IPOs [4][5]. - Blue Arrow Aerospace is currently the furthest along in the IPO process, having received acceptance for its application on December 31, 2025, and entering the inquiry phase on January 22, 2026, with plans to raise 7.5 billion yuan [4]. Policy Support - The China Securities Regulatory Commission (CSRC) has implemented reforms to support the listing of companies in cutting-edge sectors, including commercial aerospace, which has facilitated the IPO processes for these companies [5]. - The National Space Administration has issued guidelines to enhance quality supervision and promote high-quality development in the commercial aerospace sector [5]. Future Outlook - Experts believe that the commercial aerospace industry is at a critical juncture, transitioning from technology validation to large-scale commercial applications, with significant growth potential [6].
又一家!天仪研究院启动上市辅导,商业航天IPO竞速再添新军
Bei Jing Shang Bao· 2026-02-03 11:37
Core Viewpoint - The commercial aerospace sector is experiencing accelerated capitalization in 2026, driven by both policy and industry dynamics, with multiple companies, including Tianyi Space Technology Co., Ltd., initiating IPO preparations to enter the capital market [1][5][11]. Company Overview - Tianyi Space Technology Co., Ltd. (formerly known as Changsha Tianyi Space Technology Research Institute) was established on May 18, 2015, with a registered capital of 50 million yuan [2][3]. - The company has successfully launched 38 satellites and completed 21 space missions, focusing on SAR satellite constellation operations and integrated SAR satellite data services [3][4]. - The core team comprises members from aerospace institutions and international talent, having participated in nearly 100 aerospace projects [3]. Recent Developments - Tianyi Space has initiated the listing guidance process to pursue an A-share IPO, aiming to capitalize on the growing interest in commercial aerospace [1][3]. - The company completed a D+ round of financing in December 2025, receiving investment from Wuxi Liangxi Science and Technology Innovation Industry Investment Fund [4]. Industry Trends - The commercial aerospace sector, particularly in rocket manufacturing and satellite development, has seen a surge in companies seeking to go public, including Blue Arrow Aerospace and Yixin Aerospace [5][10]. - Blue Arrow Aerospace is currently the fastest in the IPO process, having its application accepted on December 31, 2025, and entering the inquiry phase in January 2026 [7][8]. - The sector is supported by favorable policies, including the implementation of the "1+6" reform measures by the China Securities Regulatory Commission, which expands the eligibility for companies in cutting-edge technology fields to access the Sci-Tech Innovation Board [11][12].
商业航天的奇点时刻:国家战略下的万亿新赛道,如何把握投资机遇?
Sou Hu Cai Jing· 2026-01-31 04:01
Core Insights - The commercial aerospace industry is entering a "capital year" in 2025, driven by both policy and market forces, with companies like Blue Arrow Aerospace, Tianbing Technology, and Xinghe Power rapidly advancing towards IPOs, indicating a vibrant commercial aerospace ecosystem is forming [1][9][21] - The industry is characterized by a shift from traditional state-led aerospace to market-driven commercial aerospace, focusing on profitability and commercial operations [3][4] Policy Developments - The commercial aerospace sector has been increasingly recognized in government reports, with mentions in the 2024 and 2025 Government Work Reports, highlighting its role as a new growth engine [4][5] - In June 2025, the inclusion of commercial aerospace in the fifth set of listing standards for the Sci-Tech Innovation Board expanded the pathways for unprofitable yet high-potential companies to go public [4][5] - The establishment of a dedicated Commercial Aerospace Department by the National Space Administration in November 2025 marks a significant step towards specialized regulatory oversight [4][9] Market Growth - According to the China Investment Industry Research Institute, the commercial aerospace market in China is expected to reach 2.3 trillion yuan in 2024, with a compound annual growth rate of 22.5% from 2015 to 2024 [6][9] - The market is projected to enter a golden development period from 2025 to 2030, with an estimated market size of 8 trillion yuan by 2030 [9][10] Industry Trends - There is a pressing demand for satellite constellation networking, driven by international competition for low-Earth orbit resources [10] - Cost optimization is crucial for the sustainable development of commercial aerospace, particularly in satellite manufacturing and launch costs [10][11] - The preference for large-capacity, reusable rockets is emerging as a necessity to meet the demands of satellite deployment [10][11] Company Highlights - Blue Arrow Aerospace aims to raise 7.5 billion yuan through its IPO, focusing on developing reusable liquid oxygen-methane rockets and has invested approximately 2.3 billion yuan in R&D from 2022 to mid-2025 [16][18] - Xinghe Power has successfully completed 21 commercial launches and raised 2.4 billion yuan in its D-round financing, focusing on developing reusable liquid rockets [19] - Tianbing Technology is preparing for the maiden flight of its "Tianlong-3" rocket, which boasts a payload capacity exceeding 20 tons, and has raised nearly 2.5 billion yuan in financing [20] Overall Industry Outlook - The commercial aerospace industry is experiencing explosive growth across multiple dimensions, including policy support, capital influx, and market expansion, marking 2025 as a milestone year in its development [21][26] - The industry's future hinges on sustainable market demand and the creation of new economic activities, such as space tourism and data services, which could redefine traditional economic models [23][24][25]
商业航天企业 IPO 加速,商业航天产业有望加速扩张
Changjiang Securities· 2026-01-30 05:08
Investment Rating - The industry investment rating is "Positive" and maintained [7] Core Insights - The commercial aerospace industry in China is at a critical stage of transitioning from technology incubation to industrial explosion, driven by policy support and technological breakthroughs. Major commercial aerospace companies are expected to undergo a series of IPOs, which will facilitate industry development through capital operations. Attention is recommended on core suppliers across the industry chain, particularly those related to satellite applications [2][11]. Summary by Sections Recent Developments - Recently, three companies, Xinghe Power, Interstellar Glory, and Tianbing Technology, updated their IPO guidance progress. Following the acceptance of Blue Arrow Aerospace's IPO on the Sci-Tech Innovation Board, five domestic commercial aerospace companies focusing on launch vehicles have initiated the IPO process [2][4]. Market Dynamics - The financing market is active, reflecting the high prosperity of China's commercial aerospace industry. In 2025, the total financing amount for the commercial aerospace industry reached 18.6 billion, a year-on-year increase of 32%. The most popular financing areas include satellite applications (8.7 billion), rocket manufacturing (6.17 billion), and satellite manufacturing (3 billion) [11]. Future Outlook - The commercial aerospace market in China is projected to reach 1.2 trillion by 2024 and is expected to exceed 3.5 trillion by 2030, with an average annual growth rate of approximately 18%. The active financing market indicates a positive outlook for the development of commercial aerospace, and with continuous breakthroughs in reusable technology, the market is likely to expand further [11].
十多家企业加速冲刺资本市场 商业航天或应IPO大年
Xin Hua Cai Jing· 2026-01-29 10:00
Core Insights - The report by Beijing Fourth Wave Technology Think Tank indicates that over a dozen companies are accelerating their efforts to enter the capital market, with a concentrated IPO boom expected in the commercial aerospace industry by 2026, potentially igniting a new wave of financing following the domestic GPU surge [1] - The commercial aerospace index saw a 13.8% increase in the first week of January 2026, with a cumulative rise of 23.4% over the first six trading days, driven by both policy and market factors [1] Policy and Market Drivers - The release of the "Action Plan for Promoting High-Quality and Safe Development of Commercial Aerospace (2025-2027)" by the National Space Administration in November 2025 outlines 22 key support measures [1] - The China Securities Regulatory Commission expanded the application scope of the fifth set of listing standards for the Sci-Tech Innovation Board to include commercial aerospace in June 2025, facilitating IPOs for quality commercial rocket companies [1] IPO Progress and Valuations - Companies such as Blue Arrow Aerospace and China Aerospace Science and Industry Corporation are making significant strides towards IPOs, with Blue Arrow Aerospace's valuation reaching 20 billion and Tianbing Technology's valuation between 18-22.5 billion [2][3] - The report lists several companies with their respective IPO progress, main products, and latest valuations, highlighting the competitive landscape in the commercial aerospace sector [3] Market Performance of Listed Companies - The report notes that listed companies like Tongyu Communication, China Satellite, and Aerospace Electronics have seen significant stock price increases of 187%, 148%, and 139% respectively, indicating strong market performance in the commercial aerospace sector [5] Financing Trends - In 2025, the total financing amount for commercial aerospace reached 18.6 billion, a 32% year-on-year increase, with 67 financing events primarily in rocket manufacturing and satellite applications [6] - The report predicts that the market will be dominated by 3-4 leading companies, with early entrants likely to establish stable supply chains with downstream satellite operators [6]