GUOSHENG SECURITIES(002670)
Search documents
国盛金控(002670) - 关于变更公司证券简称的公告
2025-10-27 13:13
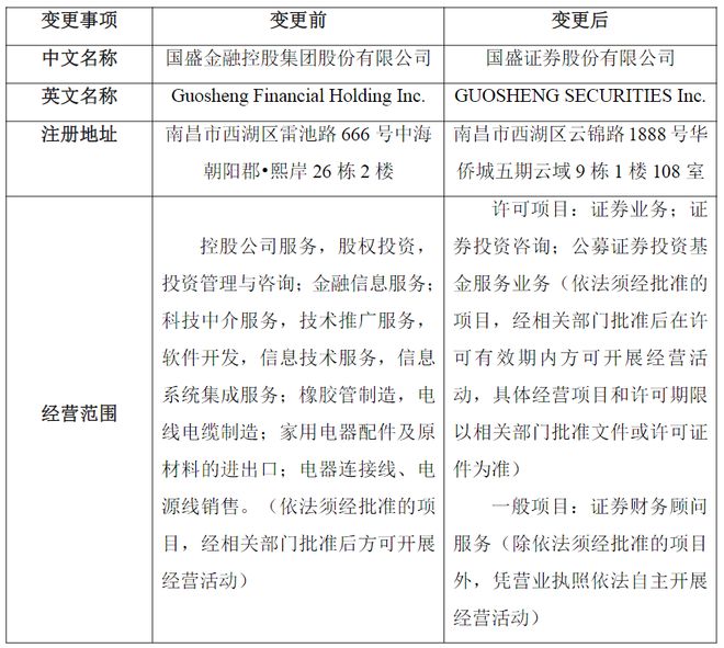
证券代码:002670 证券简称:国盛证券 公告编号:2025-053 国盛证券股份有限公司 关于变更公司证券简称的公告 本公司及董事会全体成员保证信息披露的内容真实、准确、完整,没有虚假 记载、误导性陈述或重大遗漏。 重要内容提示: 1.变更后的证券简称:国盛证券 成后,国盛证券解散,国盛金控名称变更为国盛证券股份有限公司,并依法承接 国盛证券各分支机构、业务以及江信基金管理有限公司 5400 万元人民币出资(占 注册资本比例 30%)"。具体内容详见公司于 2025 年 2 月 20 日披露的《关于公 司吸收合并全资子公司国盛证券有限责任公司获得中国证监会核准批复的公告》 (公告编号:2025-003)。 2025 年 10 月 24 日,公司完成变更公司名称的变更登记手续,并取得南昌 市市场监督管理局核准换发的《营业执照》。公司名称由"国盛金融控股集团股 份有限公司"变更为"国盛证券股份有限公司"。具体内容详见公司于 2025 年 10 月 27 日披露的《关于变更公司名称、注册地址、经营范围及修订〈公司章程〉 并完成工商变更登记的公告》(公告编号:2025-049)。 二、公司证券简称变更原因说明 变 ...
国盛金控:自2025年10月28日起 证券简称变更为“国盛证券”
Xin Lang Cai Jing· 2025-10-27 13:09
Group 1 - The company Guosheng Financial Holding Group Co., Ltd. is changing its name to Guosheng Securities Co., Ltd. [1] - The company's stock abbreviation will change from "Guosheng Financial" to "Guosheng Securities," while the stock code "002670" will remain unchanged [1] - The new stock abbreviation will take effect on October 28, 2025 [1] Group 2 - The name change aligns with the company's business development needs and aims to enhance brand image and market influence [1]
江西首家上市券商来了!国盛金控正式更名,新一届领导班子落定
2 1 Shi Ji Jing Ji Bao Dao· 2025-10-27 12:15
Core Viewpoint - Guosheng Financial Holding Co., Ltd. has officially transformed into Guosheng Securities Co., Ltd., marking the establishment of Jiangxi's first listed brokerage firm through a merger process [3][7]. Company Name and Structure Changes - The company has changed its name from "Guosheng Financial Holding Co., Ltd." to "Guosheng Securities Co., Ltd." and has also updated its English name accordingly [3][4]. - The business structure has been streamlined to focus on securities operations, with the removal of non-financial businesses such as rubber manufacturing and electrical cable production [4][6]. Leadership Changes - The board of directors has elected Liu Chaodong as the new chairman, with several new non-independent and independent directors appointed [5][10]. - Zhao Jingliang has been appointed as the new general manager, previously serving as the vice president of Caida Securities [8][10]. Financial Performance - For the first three quarters, the company reported revenue of 1.856 billion yuan, a year-on-year increase of 46.84%, and a net profit of 242 million yuan, up 191.21% [2][15]. - In the third quarter alone, revenue reached 720 million yuan, reflecting a growth of 78.17%, while net profit decreased by 15% to 33 million yuan [2][15]. Strategic Focus - The merger and name change signify a strategic shift towards focusing on the core securities business, enhancing the company's brand effect and operational efficiency [6][11]. - The company aims to leverage its status as Jiangxi's only fully licensed securities firm to deepen its market presence and resource integration [4][11]. Historical Context - The transformation process began in early 2024, with the approval of the merger by the China Securities Regulatory Commission in February 2025 [6][14]. - Guosheng Securities has a history dating back to 2002 and has undergone several ownership changes, culminating in its current structure under state control [14]. Market Position - As of October 27, the company's stock price was 22.16 yuan per share, with a total market capitalization of 42.88 billion yuan [17].
10月27日晚间重要公告一览
Xi Niu Cai Jing· 2025-10-27 10:15
Group 1 - Jinpan Technology reported a net profit of 486 million yuan for the first three quarters, a year-on-year increase of 20.27%, with total revenue of 5.194 billion yuan, up 8.25% [1] - Saisir announced the maximum price for its H-share issuance at 131.5 HKD per share, with the public offering starting on the same day and expected to end on October 31 [1] - Jinghua Laser plans to invest approximately 200 million yuan in a new project to produce 20,000 tons of UV laser platinum embossed anti-counterfeiting materials [2] Group 2 - Zhenyu Technology intends to invest 2.11 billion yuan in a project for robots and precision structural components, to be developed in three phases from 2025 to 2030 [3] - Qianyuan Power reported a net profit of 493 million yuan for the first three quarters, a year-on-year increase of 85.74%, with total revenue of 2.169 billion yuan, up 47.99% [4] - Haohua Energy's net profit decreased by 50.5% to 554 million yuan, with total revenue of 6.307 billion yuan, down 7.85% [7] Group 3 - Kangtai Biological's net profit fell by 86% to 49.16 million yuan, with total revenue of 2.063 billion yuan, up 2.24% [8] - Huafeng Aluminum reported a net profit of 896 million yuan for the first three quarters, a year-on-year increase of 3.24%, with total revenue of 9.109 billion yuan, up 18.63% [10] - Beiyuan Group's net profit decreased by 10.88% to 214 million yuan, with total revenue of 6.762 billion yuan, down 9.91% [12] Group 4 - Noying Co. reported a net profit of 450 million yuan for the first three quarters, a year-on-year decrease of 22.95%, with total revenue of 31.562 billion yuan, up 2.01% [14] - Chuanhua Zhili's net profit increased by 168.36% to 637 million yuan, despite a revenue decline of 2.74% to 18.84 billion yuan [16] - Jiangsu Sop's net profit decreased by 39.21% to 126 million yuan, with total revenue of 4.661 billion yuan, down 5.74% [18] Group 5 - Yiling Pharmaceutical's net profit increased by 80.33% to 1 billion yuan, with total revenue of 5.868 billion yuan, down 7.82% [20] - Hengwei Technology's net profit decreased by 50.16% to 39.01 million yuan, with total revenue of 739 million yuan, up 16.14% [22] - Gaode Infrared reported a net profit increase of 1058.95% to 582 million yuan, with total revenue of 3.068 billion yuan, up 69.27% [24] Group 6 - Sanxia Water reported a net profit decrease of 8.53% to 351 million yuan, with total revenue of 7.611 billion yuan, down 6.06% [26] - Junda Co. reported a net loss of 419 million yuan for the first three quarters, with total revenue of 5.682 billion yuan, down 30.72% [28] - Shanghai Energy's net profit decreased by 59.22% to 255 million yuan, with total revenue of 5.64 billion yuan, down 22.03% [30] Group 7 - Haizheng Biomaterials reported a net profit decrease of 85.34% to 490,570 yuan, with total revenue of 621 million yuan, down 5.74% [32] - Huisheng Lithium reported a net loss of 103 million yuan, with total revenue of 539 million yuan, up 62.29% [34] - Weicet Technology's net profit increased by 226.41% to 202 million yuan, with total revenue of 1.083 billion yuan, up 46.22% [36] Group 8 - Mengjie Co. reported a net profit increase of 28.69% to 26.52 million yuan, with total revenue of 1.099 billion yuan, down 7.97% [38] - Qingdao Beer terminated its acquisition of 100% equity in Jimo Yellow Wine due to unmet conditions [40] - Sifang Precision plans to issue H-shares and list on the Hong Kong Stock Exchange [42]
受益市场持续回暖,多家券商三季报经纪业务最为亮眼
Bei Jing Shang Bao· 2025-10-27 09:32
Core Viewpoint - The third-quarter reports from various securities firms, including Guosheng Securities, show significant revenue and profit growth, primarily driven by increased brokerage business income, indicating a robust performance across the industry [1][3][4]. Company Performance - Guosheng Securities reported a revenue of 1.856 billion yuan, a year-on-year increase of 46.84%, and a net profit of 242 million yuan, up 191.21% [3]. - CITIC Securities achieved a revenue of 55.815 billion yuan, a 32.7% increase, and a net profit of 23.159 billion yuan, up 37.86%, with total assets surpassing 2 trillion yuan [3]. - Dongfang Caifu reported total revenue of 4.733 billion yuan in Q3, a 100.65% increase, and a net profit of 3.53 billion yuan, up 77.74% for the first three quarters [4]. - Hato Co., Ltd. disclosed that its subsidiary Jianghai Securities generated revenue of 811 million yuan, a 28.13% increase, and a net profit of 488 million yuan, up 140.71% [5]. Industry Trends - The overall performance of the securities industry is attributed to active market trading and supportive policies, with expectations for continued inflow of incremental funds into the market [1][7]. - Analysts suggest that the strong performance of securities firms aligns with the bullish trend in the A-share market, which has seen increased trading activity [5][6]. - The brokerage business has emerged as the core growth engine for these firms, with significant increases in commission income reported [3][4][5]. - Future performance may depend on the continuation of favorable market conditions and policy environments, as well as the impact of potential interest rate changes by the Federal Reserve [6][7].
国盛金控跌2.59% 垫底证券板块
Zhong Guo Jing Ji Wang· 2025-10-27 09:22
(责任编辑:徐自立) 中国经济网北京10月27日讯 国盛金控(002670.SZ)今日股价下跌,截至收盘报22.16元,跌幅 2.59%。今日,证券板块涨1.16%,国盛金控为该板块跌幅最大的上市公司。 ...
新国盛证券,新班底,定了!
Zhong Guo Ji Jin Bao· 2025-10-27 03:11
登录新浪财经APP 搜索【信披】查看更多考评等级 炒股就看金麒麟分析师研报,权威,专业,及时,全面,助您挖掘潜力主题机会! 【导读】国盛证券新领导班底确定 中国基金报记者 莫琳 国盛金控更名为国盛证券之后,新领导班底也确定了! 根据国盛金控公告,国盛金控日前召开2025年第一次临时股东大会,选举刘朝东、李璞玉、罗新宇、廖志花、张璟、罗希为公司第五届董事会非独立董 事,程迈、周江昊、袁业虎、罗忠洲为第五届独立董事。 同日,董事会换届选举完成后,公司召开第五届董事会第一次会议,选举刘朝东为第五届董事会董事长,同时选举产生了各专门委员会委员,并聘任了高 级管理人员。 副总经理朱宇,此前任原国盛证券党委副书记、常务副总裁、纪委书记、董事会秘书、工会主席、行政管理总部部长等职务。 此外,刘公银曾为国盛金控董事会秘书,陆修然为原国盛证券首席信息官。 三季报增收不增利 同日,国盛金控还发布了三季报。报告显示,今年前三季度,公司实现营收18.56亿元,同比增长46.84%;实现净利润2.42亿元,同比增191.21%。对于营 收增长的原因,公司表示,主要系本期证券经纪业务收入同比增加。 新领导班底确定 在新的领导班底中,原国 ...
国盛金控正式更名,新领导班子确定;公募年内自购权益类基金35亿元 | 券商基金早参
Mei Ri Jing Ji Xin Wen· 2025-10-27 01:21
NO.2 近2000只公募基金第三季度合计实现利润1013亿元 随着公募基金三季报的陆续披露,部分产品投资情况逐步揭晓。Wind资讯数据显示,截至10月26日, 已有近2000只公募基金披露三季报,第三季度合计实现利润达1013亿元。从利润靠前产品的重仓情况来 看,科技创新资产仍是配置主力。多只公募基金在三季报中表示,当前中国宏观经济持续向好,且政策 持续加码科技创新领域,如人工智能、半导体和数字经济等产业政策陆续落地,直接推升相关产业链景 气度,后续仍会延续硬科技领域的投资,注重产业趋势和公司基本面研究。 点评:公募基金三季度盈利超千亿,彰显市场韧性。科技创新资产成配置主力,人工智能、半导体等硬 科技领域受政策扶持,景气度持续攀升。相关产业链公司基本面改善预期增强,或吸引资金关注。科技 板块有望延续结构性机会,市场整体或受益于政策红利与经济复苏双轮驱动,投资者可聚焦产业趋势与 优质标的。 |2025年10月27日 星期一| NO.3 公募年内自购权益类基金35亿元 NO.1 "75后"老将钱文海成两家券商掌门人 钱文海成为两家券商的董事长。近日,浙商证券公告,该公司召开的相关董事会,审议通过了选举钱文 海为 ...
【立方早知道】中美多项经贸议题形成初步共识/国内首家2万亿券商诞生/茅台集团换帅
Sou Hu Cai Jing· 2025-10-27 00:55
Group 1 - China and the US reached a preliminary consensus on several important economic and trade issues during talks held in Kuala Lumpur, focusing on maritime logistics, shipbuilding, tariff extensions, fentanyl cooperation, agricultural trade, and export controls [1] Group 2 - Kweichow Moutai Group announced a major personnel change, with Chen Hua appointed as the new chairman, marking the fourth leadership change in five years [2] Group 3 - The State Council emphasized the need for a moderately loose monetary policy to support the real economy and enhance financial services [4] - The State Council plans to develop strong policies, reforms, and projects to implement the strategic goals set by the 20th National Congress [6] Group 4 - The total assets of state-owned enterprises (excluding financial enterprises) reached 401.7 trillion yuan, with state-owned financial enterprises holding assets of 487.9 trillion yuan [12] Group 5 - In the semiconductor sector, a breakthrough was achieved in photoresist technology, with the market expected to grow to over 11.4 billion yuan in 2024 and 12.3 billion yuan in 2025 [13] Group 6 - Domestic oil prices are expected to decrease, with a potential reduction of 0.22-0.24 yuan per liter, leading to savings of approximately 11.5 yuan for a full tank in small cars [14] Group 7 - The pet industry is witnessing significant mergers, with Yiyi Co. planning to fully acquire Gao Ye Jia, marking a major move into the pet food sector [19] Group 8 - CITIC Securities became the first domestic brokerage to surpass 2 trillion yuan in total assets, reporting a net profit of 23.16 billion yuan for the first three quarters, a year-on-year increase of 37.86% [18] Group 9 - The third quarter financial reports showed significant growth for several companies, including Shengsheng Real Estate with a 331.66% increase in revenue and WuXi AppTec with an 84.84% increase in net profit [31][32] - Zhuhai Huajun reported a 189.72% increase in net profit for the third quarter, while Luoyang Molybdenum reported a 96.40% increase [33][34] - Wentech Technology achieved a record high in semiconductor revenue for a single quarter, with a 279% increase in net profit [35]
今日,开幕!潘功胜、李云泽、吴清将作主题演讲





Zheng Quan Shi Bao Wang· 2025-10-27 00:19
Group 1: Financial Events and Policies - The 2025 Financial Street Forum Annual Meeting is taking place from October 27 to 30 in Beijing, with key speeches from the Governor of the People's Bank of China, the head of the Financial Regulatory Administration, and the Chairman of the China Securities Regulatory Commission [2][3] - The People's Bank of China will conduct a 900 billion yuan Medium-term Lending Facility (MLF) operation on October 27, with a one-year term [3][5] - The State Council's report on financial work emphasizes the need for a moderately loose monetary policy to support the real economy and create a favorable financial environment [3] Group 2: Company Earnings Reports - WuXi AppTec reported a net profit of 12.076 billion yuan for the first three quarters, a year-on-year increase of 84.84% [4] - Cambridge Technology's net profit for the first three quarters increased by 70.88% year-on-year [5] - Weicai Technology achieved a net profit of 202 million yuan for the first three quarters, marking a 226.41% year-on-year growth [5] - Guosheng Financial Holdings reported a net profit of 242 million yuan for the first three quarters, up 191.21% year-on-year [6] - Shen Shen Fang A's net profit surged by 2791.57% year-on-year for the first three quarters, reaching 14.5 million yuan [6] - Several companies, including Morning Light Biotechnology and Wen Tai Technology, reported significant year-on-year profit increases of 385.3% and 265.09%, respectively [6][12] Group 3: Company Losses and Declines - Jing Sheng Machinery reported a net profit decline of 69.56% for the first three quarters [9] - China Shenhua's net profit decreased by 10% year-on-year, amounting to 39.052 billion yuan [8] - Health Yuan and Ping An Bank experienced net profit declines of 1.83% and 3.5%, respectively, for the first three quarters [8]