Anker Innovations(300866)
Search documents
大消费行业 2025 年 12 月金股推荐
Changjiang Securities· 2025-12-01 13:16
联合研究丨组合推荐 [Table_Title] 大消费行业 2025 年 12 月金股推荐 research.95579.com 1 丨证券研究报告丨 报告要点 [Table_Summary] 长江大消费九大优势行业(农业、零售、社服、汽车、纺服、轻工、食品、家电、医药)2025 年 12 月重点推荐金股。 分析师及联系人 [Table_Author] 陈佳 李锦 赵刚 SAC:S0490513080003 SAC:S0490514080004 SAC:S0490517020001 SFC:BQT624 SFC:BUV258 SFC:BUX176 高伊楠 于旭辉 蔡方羿 SAC:S0490517060001 SAC:S0490518020002 SAC:S0490516060001 SFC:BUW101 SFC:BUU942 SFC:BUV463 董思远 陈亮 彭英骐 SAC:S0490517070016 SAC:S0490517070017 SAC:S0490524030005 SFC:BQK487 SFC:BUW408 SFC:BUZ392 请阅读最后评级说明和重要声明 2 / 11 %% %% %% % ...
12月指数定期调样的影响估算





HTSC· 2025-12-01 12:34
证券研究报告 12 月指数定期调样的影响估算 2025 年 12 月 01 日│中国内地 专题研究 12 月指数定期调整即将生效,关注相关个股影响 12 月份对应半年度的第二次集中调仓,以中证指数为代表的一系列指数将 在 12 月 15 日完成 H2 定期调整。由于 2025 年 A 股市场的大幅回暖,被动 指数产品的规模呈现明显扩增。截至 11 月底,跟踪规模超过 100 亿元的指 数共计 72 只;其中,共计有 63 只跟踪产品规模超过百亿的 A 股市场指数 将在 12 月实行定期调整。我们基于相应的被动产品规模以及个股流动性, 对调整指数涉及个股的资金流以及影响程度进行测算,以评估调整相应带来 的市场影响。 指数调整资金流影响:预计 6 只股票净流入金额超 50 亿元 王晨宇 研究员 SAC No. S0570522010001 SFC No. BTM049 wangchenyu@htsc.com +(86) 21 3847 6179 12 月指数调样估算冲击系数分布 0 50 100 150 200 (-100, -20] (-20, -10] (-10, -5] (-5, -3] (-3, -2] ...
安克创新为何赴港上市
Sou Hu Cai Jing· 2025-12-01 12:14
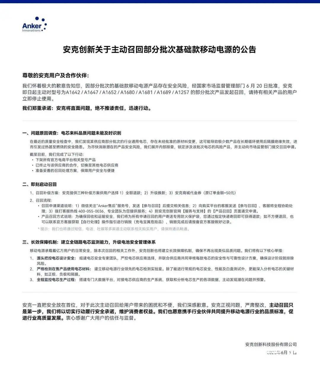
文 | 萧田 过去一年半,安克创新在全球主要市场掀起了一场罕见的"召回风暴":6月,安克在美国召回115万台移动电源,9月,安克在美国召回48万个移动电源, 时隔一个月,安克又在日本大规模召回产品。 | 安克创新 | | | --- | --- | | 2024-9-17 来自 微博网页版 已编辑 | | | 关于安克A1642/A1652/A1647型号充电宝的召回公告 | | | 一直以来,安克创新高度重视产品质量,以及用户的安全和体验。 | 00. 用于分析发展的技术的重要实验的重要发展的全面的。 参加发展的技术的管理的同学 2 / 4 1642 / A 1647 / A 1652 / A 1680 / A 1681 / A 1689 / A 1757 P 間 分散 交差 / 2 / 2 / 8 | | 近日我们发现,极少数型号为A1642/A1647/A1652(2023年12月至2024年4月出 | | | 厂)的部分批次的安克充电宝中,使用的部分锂离子电池存在缺陷;有极小概率 | | | 出现过热现象,极端情况下可能导致燃烧风险。 | | | 为最大化消除隐患,保障消费者的安全,即日起安克中国区启 ...
11月18家A股公司筹划赴港上市,中际旭创拟发行H股





Bei Ke Cai Jing· 2025-11-29 02:59
【#11月18家A股上市公司筹划赴港上市# 中际旭创拟发行H股并在香港联交所上市】 | | | 本月披露筹划赴港上市的A股上市公司 | | --- | --- | --- | | 证券简称 | 公告日期 | 具体内容 | | 润建股份 | 11月25日 | 筹划发行H股股票并在香港联合交易所上市 | | 宁波韵升 | 11月24日 | 授权管理层启动境外发行股份(H股)并在香港联交所上市相关 筹备工作 | | 伊戈尔 | 11月24日 | 筹划发行H股股票并在香港联合交易所有限公司上市 | | 米奥会展 | 11月24日 | 拟发行H股股票并在香港联交所上市 | | 卓易信息 | 11月20日 | 筹划发行H股股票并在香港联合交易所有限公司上市 | | 源杰科技 | 11月19日 | 拟境外发行股份(H股)并在香港联交所上市 | | 大商股份 | 11月18日 | 拟境外发行股份(H股)并在香港联交所上市 | | 四方精创 | 11月14日 | 拟发行H股股票并在香港联合交易所有限公司主板上市 | | 泽璟制药 | 11月14日 | 拟发行H股股票并在香港联交所上市 | | 炬芯科技 | 11月14日 | 筹 ...
狂揽210亿,安克创新,乘胜追击!
Xin Lang Cai Jing· 2025-11-28 10:21
Core Viewpoint - Anker Innovations has established itself as a leading player in the portable charger market, achieving significant growth in revenue and market share, while planning to go public on the Hong Kong Stock Exchange to enhance its global strategy and financial health [1][4][12]. Group 1: Market Position and Performance - In 2024, Anker Innovations holds a 28% market share in the overseas portable charger market and a 38% share on Amazon, marking four consecutive years as the sales champion [1]. - The company's revenue surged from 746 million yuan in 2014 to 24.71 billion yuan in 2024, representing a 33-fold increase over ten years [1]. - For the first three quarters of 2024, Anker reported revenue of 21.02 billion yuan, a year-on-year increase of 27.79%, and a net profit of 1.93 billion yuan, up 31.34% [1]. Group 2: Globalization Strategy - Anker Innovations has a strong global presence, with 96.5% of its revenue coming from overseas in the first half of 2025, and 98.24% of its main profit derived from international markets [5]. - The company’s globalization strategy is critical to its success, as it has been focused on international markets since its inception [7]. Group 3: Challenges and Risks - Anker faced challenges in its globalization efforts, including recalling over 2.38 million chargers due to product defects, which could cost between 432 million to 557 million yuan [8]. - Competitors like Ugreen and Baseus are expanding internationally, which has led to a slight decrease in Anker's market share from 28% in 2024 to 27.7% in 2025 [9]. Group 4: IPO and Financial Health - Anker's decision to list on the Hong Kong Stock Exchange is seen as a strategic move to enhance its international image and secure better supply chain resources [11][12]. - The company aims to address its financial challenges, including a debt of 9.91 billion yuan and a rising asset-liability ratio of 49.52% as of Q3 2025 [13][15]. - Anker's operating cash flow was negative at -865 million yuan for the first three quarters of 2025, indicating cash flow issues that need to be resolved [16][19]. - The planned IPO is expected to provide necessary capital to alleviate financial pressures and improve the company's overall financial structure [24].
商贸零售行业2026年投资策略:拥抱变局聚新势,重塑价值觅转机
Guoxin Securities· 2025-11-27 14:52
Core Insights - The report maintains an "outperform" rating for the retail sector, highlighting the potential for recovery in consumer demand and the importance of adapting to new market conditions [1][4][10] 2025 Industry Review - In the first three quarters of 2025, China's retail sales reached 365,877 billion yuan, growing by 4.5% year-on-year, with non-automotive retail sales increasing by 4.9% [2][10] - The cosmetics sector saw a stable growth of 3.9%, while gold and jewelry sales surged by 11.5% due to low base effects and rising gold prices [2][26] - Cross-border e-commerce imports and exports amounted to approximately 2.06 trillion yuan, reflecting a growth of 6.4% despite external pressures [2][33] 2026 Outlook - New markets will be explored, including offline channel adjustments and innovations in instant retail, alongside continued overseas expansion opportunities [3][61] - New consumer demands will focus on emotional and practical value, leveraging AI and IP for product innovation [3][66] - A platform-based approach is necessary to ensure sustainable growth amid intensifying competition and shorter product life cycles [3][66] Investment Recommendations - The report suggests focusing on leading companies in beauty care, gold and jewelry, cross-border e-commerce, and offline retail, with specific recommendations for companies like Up Beauty, Chow Tai Fook, and Yonghui Superstores [4][34] - The beauty care sector is expected to benefit from product innovation and platform capabilities, while gold and jewelry companies are advised to capitalize on differentiated designs [4][45] - Cross-border e-commerce firms are projected to thrive as external tariff impacts diminish, with recommendations for companies like Anker Innovations and Focus Technology [4][54] Consumer Behavior Trends - The report notes a structural shift in consumer preferences, with a growing emphasis on emotional value and product differentiation, particularly among younger demographics [3][78] - Instant retail is identified as a significant growth area, with the market expected to exceed 2 trillion yuan by 2030 [3][80] Cross-Border E-commerce Insights - Cross-border e-commerce continues to show resilience, with exports to the EU growing by 8.4% while exports to the US declined by 17% due to tariff impacts [33][87] - Successful brands in overseas markets are those that effectively combine global branding with localized operational strategies [87]
安克创新(300866) - 2025年第四次临时股东会决议公告
2025-11-27 12:12
| 证券代码:300866 | 证券简称:安克创新 | 公告编号:2025-118 | | --- | --- | --- | | 债券代码:123257 | 债券简称:安克转债 | | 安克创新科技股份有限公司 2025 年第四次临时股东会决议公告 本公司及董事会全体成员保证信息披露的内容真实、准确和完整,没有虚 假记载、误导性陈述或重大遗漏。 特别提示 1、 本次股东会不存在否决议案的情形。 2、 本次股东会不涉及变更以往股东会已通过的决议。 一、会议召开和出席情况 1、 召开时间:2025 年 11 月 27 日(星期四)15:30 2、 召开地点:深圳市宝安区雪花科创城润智研发中心 1 栋 1 楼会议室 3、 召开方式:现场结合网络 4、 召集人:董事会 5、 主持人:董事长阳萌先生 6、 本次会议的召集、召开符合《中华人民共和国公司法》《上市公司股 东会规则》《深圳证券交易所创业板股票上市规则》等有关法律、行政法规、部 门规章、规范性文件和《安克创新科技股份有限公司章程》的有关规定。 二、会议出席情况 (一)股东出席的总体情况 参加本次股东会现场会议和网络投票表决的股东及股东代理人共 352 人,代 ...
安克创新(300866) - 北京市海问律师事务所关于安克创新科技股份有限公司2025年第四次临时股东会的法律意见书
2025-11-27 12:12
北京市海问律师事务所 关于安克创新科技股份有限公司 2025 年第四次临时股东会的 法律意见书 致:安克创新科技股份有限公司 根据《中华人民共和国证券法》《中华人民共和国公司法》《上市公司股东 会规则》(以下统称"有关法律")及《安克创新科技股份有限公司章程》(以下 称"公司章程")的规定,北京市海问律师事务所(以下称"本所")作为安克创新 科技股份有限公司(以下称"公司")的特聘法律顾问,应公司的要求,指派钱珍 律师以及黄珏律师(以下合称"本所律师")出席公司于 2025 年 11 月 27 日召开 的安克创新科技股份有限公司 2025 年第四次临时股东会(以下称"本次会议"), 对本次会议召开的合法性进行见证,并依法出具本法律意见书。 在本法律意见书中,本所律师仅对本次会议召集和召开的程序、出席本次会 议人员的资格及表决程序是否符合有关法律和公司章程的规定以及本次会议审 议议案的表决结果发表意见,并不对本次会议所审议的议案内容以及该等议案所 表述的事实或数据的真实性和准确性发表意见。本所律师假定公司提交给本所律 师的资料(包括但不限于有关人员的居民身份证、股票账户卡、授权委托书、营 业执照等)真实、完整, ...
谷歌产业链含量21%!“纪连海”发力走高+消费电子迎政策利好,电子ETF(515260)最高上探3.5%
Xin Lang Ji Jin· 2025-11-27 11:49
Core Insights - The electronic sector has seen a significant inflow of over 10.7 billion in capital, driven by a new consumption promotion plan issued by six government departments [1][4] - The electronic ETF (515260) experienced a peak increase of 3.53% in early trading, ultimately closing with a slight gain of 0.16%, marking a three-day consecutive rise [1][4] Sector Performance - Leading companies in the consumer electronics segment, such as Anker Innovations, surged over 4%, while semiconductor leaders like Wentai Technology and Zhaoyi Innovation also saw gains exceeding 2% [3][4] - Notable stocks included Cambrian, which rose by 5%, and Industrial Fulian, which peaked at over 7% during trading [3][4] Policy Impact - The Ministry of Industry and Information Technology and other departments released a plan to enhance the adaptability of consumer goods supply and demand, encouraging the development of smart appliances and AI products [4][5] - This policy is expected to benefit the consumer electronics sector significantly [4] Industry Outlook - Global tech giant Google has garnered attention due to technological breakthroughs and performance growth, with its supply chain accounting for 21.91% of the electronic ETF's index as of the end of October [5] - The electronic industry is currently in an innovation phase, with expectations for rapid growth driven by breakthroughs in terminal innovation and performance release [5] Investment Tools - The electronic ETF (515260) and its linked funds are designed to passively track the electronic 50 index, focusing on sectors like semiconductors and consumer electronics [5]
超200万台充电宝召回之后,2.1亿台充电宝将被淘汰?
Tai Mei Ti A P P· 2025-11-27 09:15
国产充电宝经历全球超百万部召回之后,事件的余波还在持续。 此前,由于核心电芯供应商的原材料问题,包括安克创新、罗马仕、倍思等企业发起了面向全球用户的 充电宝召回行动。据笔者不完全统计,此次充电宝召回规模超过了200万部。同时,包括罗马仕、安 克、小米、倍思、绿联等在内的移动电源产品的多个3C认证证书也被暂停。 11月26日,有媒体报道称,工信部已于10月及11月多次组织召开《移动电源安全技术规范》征求意见稿 研讨会。"经过三四轮研讨会,目前标准已基本定稿,预计12月公示,2026年2月正式发布,同年6月起 实施。新规落地后,原有3C认证规定将全面失效。"参会企业负责人表示。 消息一出,随即引起市场震动。有市场参与者表示,新规将会淘汰70%充电宝。部分网友则担心:"刚 买的充电宝,是不是要闲置浪费了?还能携带登机吗?" 公开数据显示,2025年我国充电宝市场规模将突破1200亿元,累计认证产品数量将超过3亿台。如果以 此标准计算,市场上将有2.1亿台充电宝被淘汰。按照99元的平均价格计算,淘汰充电宝的价值将超过 200亿元。 不过,事实真是如此吗? 淘汰的是落后产能,已获认证充电宝不受影响 充电宝新规引发市场震 ...