亿航智能
Search documents
【热点掘金】全球首张OC证获批,低空产业迎来里程碑时刻,低空经济商业化运营有望提速
Zheng Quan Shi Bao Wang· 2025-03-31 01:04
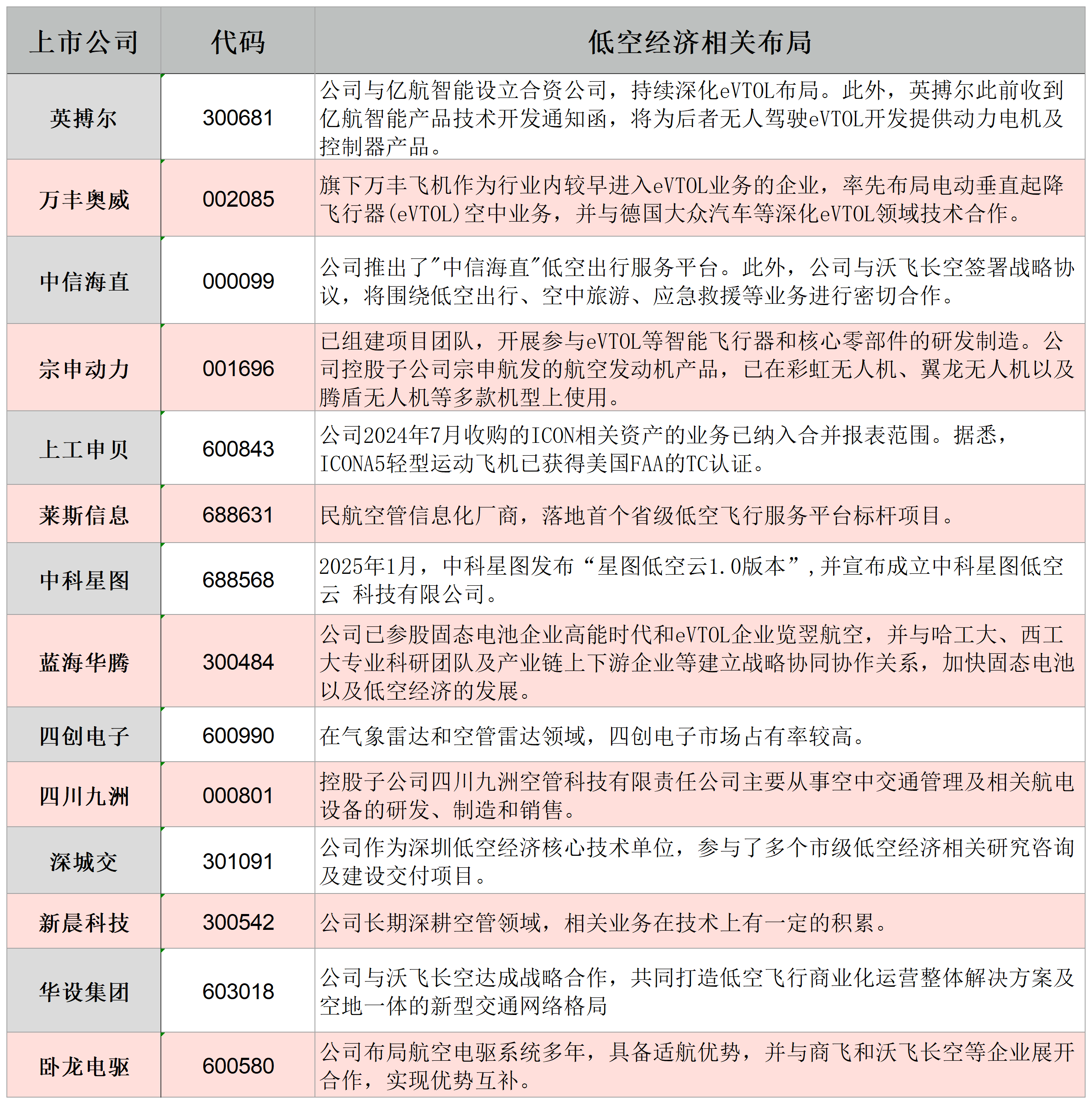
| 上市公司 | 代码 | | | --- | --- | --- | | 英搏尔 | 300681 | 公司与亿航智能 亿航智能产品技 | | | | 控制器产品。 | | 万丰奥威 | 002085 | 旗下万丰飞机作 | | | | 飞行器(eVTOL){ | | 中信海直 | 000099 | 公司推出了"中 | | | | 议,将围绕低空 | | 宗申动力 | 001696 | 已组建项目团队 | | | | 司控股子公司宗 | | | | 腾盾无人机等多 | | 上工申贝 | 600843 | 公司2024年7月 | | | | ICONA5轻型运动 | | 莱斯信息 | 688631 | 民航空管信息化 | | 中科星图 | 688568 | 2025年1月,中和 云 科技有限公i | | --- | --- | --- | | 蓝海华腾 | 300484 | 公司已参股固态 大专业科研团队 | | | | 以及低空经济的 | | 四创电子 | 600990 | 在气象雷达和空 | | 四川九洲 | 000801 | 控股子公司四川 设备的研发、制 | | 深城交 | 301091 | 公司作为 ...
新华财经早报:3月31日
Xin Hua Cai Jing· 2025-03-30 23:26
Group 1 - The 13th China-Japan-South Korea Economic and Trade Ministers' Meeting was held in Seoul, focusing on enhancing trade and investment cooperation and achieving broad consensus on regional and multilateral cooperation [2] - The Ministry of Finance plans to invest 500 billion yuan in four major banks (China Construction Bank, Bank of China, Bank of Communications, and Postal Savings Bank) to supplement their core tier one capital [2] - The Civil Aviation Administration of China issued the first operational certificates for manned civil unmanned aerial vehicles to two companies, marking the beginning of the "manned era" in China's low-altitude economy [2] Group 2 - Starting in April, several banks will raise the annual interest rate on credit consumer loans to no less than 3%, prompting banks to notify customers to withdraw funds before the increase [4] - The domestic automobile sales growth is projected to be around 3%-4% this year, with a slight decline expected next year, according to the Deputy Director of the Market Economy Research Institute [4] - Great Wall Motors has signed a strategic agreement with Yushu Technology for collaboration in motion control and application development in factories and automotive scenarios [4] Group 3 - China National Offshore Oil Corporation announced the discovery of a large oil field in the eastern South China Sea, showcasing the potential for oil and gas exploration in deep-water areas [4] - A successful launch of the communication technology test satellite was conducted using the Long March 7 rocket, marking the 566th flight of the Long March series [5] - Sichuan Province aims to cultivate over 10 leading enterprises in the low-altitude economy by 2026, with an industry scale exceeding 50 billion yuan [5]
国家市场监督管理总局:依法对长和港口交易进行审查……周末重要消息还有这些
Zheng Quan Shi Bao· 2025-03-30 12:59
Group 1 - The State Council emphasizes the need to accelerate the clearance of overdue corporate payments, ensuring effective results and preventing new debts from arising [1] - The National Market Supervision Administration will conduct an antitrust review of the proposed sale of the Panama port by Cheung Kong, ensuring fair market competition [2] - Major Chinese banks, including Bank of China and China Construction Bank, plan to raise a total of 500 billion yuan through private placements to strengthen their core capital [4] Group 2 - The China Securities Regulatory Commission has prohibited investors participating in IPO strategic placements from lending shares during the lock-up period [5] - The People's Bank of China emphasizes the importance of risk prevention in financial work, focusing on enhancing risk monitoring and establishing a robust financial stability framework [6] - The National Financial Regulatory Administration encourages banks and insurance institutions to actively develop personal pension services to promote sustainable growth in the pension system [7] Group 3 - Several banks are set to raise the annual interest rates on credit consumer loans to no less than 3%, following a competitive pricing strategy in the market [8] - The State-owned Assets Supervision and Administration Commission is pushing for strategic restructuring of central enterprises in the automotive sector to enhance competitiveness and resource efficiency [10] - The National Development and Reform Commission plans to address chaotic competition in the automotive industry to maintain fair competition and improve product quality [11] Group 4 - The issuance of the first operational qualification certificate for civil unmanned aerial vehicles in China marks the beginning of the commercial era for the low-altitude economy [12] - CITIC Securities reports that the domestic semiconductor industry is gradually completing its domestic substitution, with mergers and acquisitions expected to accelerate [15] - Following the upcoming tariff changes, CITIC Securities anticipates a recovery in A-shares, a correction in Hong Kong stocks, and a recovery in U.S. stocks, with a focus on technology and supply-side initiatives [16]
利好突袭!财政部,斥资5000亿!明日,重磅预告!国资委大动作!影响一周市场的十大消息
券商中国· 2025-03-30 10:06
Group 1: Banking Sector Developments - Four major state-owned banks in China announced plans to raise capital through A-share issuance, with total fundraising amounts reaching up to RMB 105 billion, 165 billion, 120 billion, and 130 billion respectively [2] - The Ministry of Finance will subscribe to all newly issued shares of China Bank and Construction Bank, and over 90% of the new shares of Postal Savings Bank and Transportation Bank, totaling an investment of RMB 500 billion [2] - The banks will hold an investor briefing on March 31, 2025, to discuss the A-share issuance [2] Group 2: Regulatory Changes - The China Securities Regulatory Commission (CSRC) has amended the Securities Issuance and Underwriting Management Measures to include bank wealth management products and insurance asset management products as priority allocation objects for IPOs [3][4] - This change aims to provide equal treatment for bank wealth management and insurance asset management products in new stock subscription standards [3] Group 3: Automotive Industry Initiatives - The State-owned Assets Supervision and Administration Commission (SASAC) plans to strategically restructure central automotive enterprises to enhance industry concentration and resource allocation efficiency [5] - The focus will be on innovation, optimizing layouts, and deepening reforms, particularly in the development of smart connected new energy vehicles [5] Group 4: Consumer Lending Trends - Several banks are set to increase the annual interest rates on credit consumer loans to no less than 3% starting in April, following a competitive pricing environment earlier this year [6] - The consumer loan market has seen rates drop below 3% as banks competed for market share, with some rates as low as 2.4% [6] Group 5: Fundraising and Investment Opportunities - Multiple public funds have launched offerings for index-enhanced funds focused on the Science and Technology Innovation Board, indicating a strong interest in equity fund investments [7][8] - The Science and Technology Innovation Index is seen as a key investment tool for capitalizing on China's technological advancements [8] Group 6: Real Estate Policy Changes - Anhui Province has announced the cancellation of housing restrictions and the opening of inter-city loans to stimulate housing consumption and stabilize the real estate market [10] - The policy includes measures such as promoting housing sales, implementing tax incentives, and expanding the scope of housing provident fund withdrawals [10] Group 7: IPO Activity - The Shanghai Stock Exchange has accepted its first IPO application for a loss-making company this year, indicating a shift towards encouraging high-quality, unprofitable tech firms to go public [11] - The CSRC has approved two IPO registrations, with new stock subscriptions scheduled for the upcoming week [13]
化工新材料周报:低空经济首个OC证落地,溴素价格大涨-2025-03-30
Tai Ping Yang Zheng Quan· 2025-03-30 07:40
Investment Rating - The report does not explicitly provide an investment rating for the industry Core Insights - The low-altitude economy in China is transitioning from pilot projects to commercialization, which may increase the demand for related new energy materials and lightweight materials such as carbon fiber and ultra-high molecular weight polyethylene (UHMWPE) [5][27] - The bromine price has surged by 20.83% this week, reaching 29,000 RMB/ton, with a year-on-year increase of 61.11% [4][11] - Refrigerant prices are maintaining a strong trend, with R134a averaging 46,500 RMB/ton and R32 at 47,000 RMB/ton, reflecting increases of 1.09% and 3.3% respectively [4][10] Summary by Sections 1. Key Industry and Product Tracking - The first operational certificate for civil unmanned aerial vehicles has been issued in China, marking a significant step for the low-altitude economy [3] - Bromine demand is increasing as the downstream market enters a peak season, leading to a tight supply situation and rising prices [4][10] 2. Core Views - The low-altitude economy's development is expected to boost demand for carbon fiber and UHMWPE, with companies like Zhongyi Zhongdeng being noteworthy [5][29] - The fluorochemical sector is experiencing a demand peak for refrigerants, with price and profit margins rising for major products [5] 3. Detailed Sector Tracking - The refrigerant sector continues to show strength, with significant price increases noted for various refrigerants [10] - Carbon fiber prices have stabilized after a decline, with potential demand growth anticipated from new technologies [27][30] 4. Market Performance - The chemical industry index has shown a slight decline, with the basic chemical index down by 0.44% [63] - Specific sub-sectors such as polyester and other chemical raw materials have seen notable gains, while synthetic resins and carbon fiber have experienced declines [68]
深夜突发!暴跌1100点
21世纪经济报道· 2025-03-28 15:49
作 者丨吴斌,钱伯彦 编 辑丨包芳鸣,张铭心,江佩佩 美股再遭猛烈抛售! 3月2 8日晚间,美股三大指数集体低开,截至发稿跌幅还在扩大。热门中概股普跌,纳斯达克 中国金龙指数一度跌超3%,纳斯达克指数跌2%,万得美国科技七巨头指数暴跌超11 0 0点,跌 幅2 . 3%,年初至今该指数跌幅已超1 4%。 | 代码 | 名称 | 现价 | 涨跌 | 涨跌幅 | 年初至今 | | --- | --- | --- | --- | --- | --- | | DJI | 道琼斯工业指数 | 41761.35 | -538.35 | -1.27% | -1.84% | | IXIC | 纳斯达克指数 | 17445.34 | -358.69 | -2.01% | -9.66% | | града | 标普500 | 5609.50 | -83.81 | -1.47% | -4.63% | | NDX | 纳斯达克100 | 19426.67 | -371.95 | -1.88% | -7.55% | | MAGS | 万得美国科技七巨头指数 | 47309.67 | -1112.78 | -2.30% | -14.34 ...
培育下一个宁德时代,冠宇等三家企业获珠海新政点名
2 1 Shi Ji Jing Ji Bao Dao· 2025-03-28 02:29
Core Viewpoint - The development of solid-state batteries in Zhuhai is gaining momentum, with a strategic action plan aimed at establishing a competitive industry cluster by 2030, focusing on key materials, technologies, and significant innovation projects [1][2]. Group 1: Action Plan and Goals - Zhuhai's action plan aims to tackle key materials and technologies for solid-state batteries by 2027, establishing industry standards and fostering a competitive industry cluster [1]. - By 2030, the plan envisions significant breakthroughs in the solid-state battery industry, including improved technology levels and mass product delivery [1]. - The plan emphasizes the cultivation of high-energy-density semi-solid (over 350Wh/kg) and all-solid-state batteries (over 400Wh/kg) for large-scale production [1]. Group 2: Industry Landscape and Key Players - Zhuhai has 47 large-scale enterprises in the lithium battery sector, projected to achieve a production value of 28.525 billion yuan in 2024, covering the entire supply chain [3]. - The action plan identifies three key local companies: Zhuhai Guanyu, Zhuhai Xinjie Energy Technology, and Zhuhai High Energy Times, each focusing on different aspects of solid-state battery technology [3][4]. - Zhuhai Guanyu has made significant advancements in solid-state battery technology, achieving an energy density of 350Wh/kg [3]. - Zhuhai Xinjie has established the first 200MWh lithium metal solid-state battery production line in China, with an energy density of 480Wh/kg [4]. - Zhuhai High Energy Times has built a mass production trial line, focusing on ultra-high energy density and extreme temperature operation [4]. Group 3: Market Potential and Trends - The market for solid-state batteries is expected to grow significantly, with solid-state lithium-ion batteries anticipated to be commercialized by 2027 and mass-produced by 2030, potentially reshaping the industry landscape [2][5]. - The demand for solid-state batteries in the electric vehicle sector is currently five times that of energy storage batteries, with future growth potential in both sectors [5]. - The solid-state battery technology is at different maturity levels, with hybrid solid-state batteries at 7-8, semi-solid batteries approaching 8, and all-solid-state batteries at 4 [5][6]. Group 4: Strategic Initiatives and Collaborations - Zhuhai is leveraging its lithium battery industry foundation to develop a comprehensive solid-state battery ecosystem, integrating upstream production equipment and materials [7]. - The city is also focusing on creating application scenarios for solid-state batteries, particularly in energy storage and AI data centers [9]. - AI is being utilized to enhance the research and development of solid-state battery materials, with expectations for significant advancements in the next 2-3 years [8].
国信证券:晨会纪要-20250325
Guoxin Securities· 2025-03-25 08:24
Group 1: Market Overview - The Shanghai Composite Index closed at 3370.02 points with a slight increase of 0.15% [2] - The Shenzhen Component Index closed at 10695.48 points, up by 0.07% [2] - The total trading volume across the markets reached approximately 5867.45 billion yuan [2] Group 2: Industry Insights - The social service industry is seeing a positive outlook with Huazhu Group's 2025 guidance indicating stable or recovering RevPAR, planning to open 2300 new hotels [11] - The public utility and environmental protection sector reported a 1.3% year-on-year increase in total electricity consumption, amounting to 1.56 trillion kWh [14] - The household appliance sector experienced a 10% growth in retail and export in January-February, with air conditioning production expected to rise over 10% in April [25][27] Group 3: Company Performance - E-Hang Intelligent reported a 190% year-on-year revenue growth in the fourth quarter, indicating promising commercial operations [5] - Tencent Holdings is highlighted for its deep dive into AI applications and IP development, maintaining a positive long-term outlook [5] - The financial performance of Mingchuang Youpin showed a 22.8% increase in annual revenue for 2024, with improving profitability in overseas markets [5] Group 4: Investment Strategies - The public utility sector is recommended for investment, particularly in large thermal power companies and renewable energy leaders [16] - The automotive industry is advised to focus on companies like Li Auto, which is advancing its next-generation autonomous driving architecture [29] - The media and internet sector is encouraged to explore opportunities in AI applications and high-demand IP sectors, with specific recommendations for companies like Pop Mart [20]
亿航智能系列四-年报点评:单四季度收入同比增长190%,商业化落地运营可期【国信汽车】
车中旭霞· 2025-03-24 11:34
| 亿航智能系列 车中旭霞 | | --- | | 行业深度 | | 《 eVTOL行业专题:低空经济的先导产业,飞行汽车商业化渐近》——20240516 | | 公司深度 | | 《亿航智能(EH.O)-低空经济领先企业,集齐适航三证,商业化落地有望加速》 ——2024-08-11 | | 公司点评 | | 《亿航智能(EH.O)- 单四季度收入同比增长190%,商业化落地运营可期》 ——20250324 | | 《亿航智能(EH.O)-单三季度收入同比增长348%,在手订单充裕》 ——20241123 | 核心观点 2024Q4亿航智能实现营业收入1.64亿元,同比增长190%。 2024年,亿航智能总收入为4.56亿元,同比增长288.5%;净利润为-2.30亿元,去年同期为-3.02亿元,非美国通用会计 准则下调整后净利润(即加回股权激励费用后的净利润)为人民币4,310万,较2023年调整后净亏损人民币1.39亿元大 幅改善。拆单季度看,2024Q4,亿航智能总收入为1.64亿元,同比增长190.2%,环比增长28.2%;归母净利润 为-4685.8万元,去年同期为-7226.4万元,24年单三季度 ...
孚能科技获小鹏汇天电池定点
鑫椤锂电· 2025-03-24 07:51
Core Viewpoint - The article highlights the significant progress made by Funeng Technology in the low-altitude economy sector, particularly through its recent partnership with Xiaopeng Huitian for the supply of high-pressure power batteries and connectors, marking a key milestone in the company's strategic development [1][2]. Group 1: Company Developments - Funeng Technology received a development notification from Xiaopeng Huitian, indicating its selection as a supplier for next-generation eVTOL battery systems [1]. - The company has been actively engaging with domestic clients such as Shanghai Shidi and Zero Gravity, and has formed strategic partnerships with companies like Geely WoFei to accelerate mass production and delivery [2]. - Funeng Technology has been involved in the eVTOL battery technology development since 2017, with sample deliveries to clients starting in 2020 and mass production deliveries to a leading US low-altitude aircraft client in 2023 [1]. Group 2: Industry Context - Xiaopeng Huitian, part of the Xiaopeng ecosystem, is developing flying cars that can operate both on the ground and in the air, differentiating itself from traditional eVTOLs [2]. - The construction of Xiaopeng Huitian's "land aircraft carrier" manufacturing base in Guangzhou is set to begin in October 2024, with completion expected by the third quarter of 2025, aiming to be the first factory to achieve large-scale production of flying cars using modern assembly lines [2].