NCI(01336)

Search documents
新华保险(601336.SH)发预增,预计前三季度归母净利润299.86亿元至341.22亿元 增长45%至65%
智通财经网· 2025-10-13 11:16
智通财经APP讯, 新华保险(601336.SH)发布前三季度业绩预增公告,经公司初步测算,公司2025年前 三季度实现归属于母公司股东的净利润预计为299.86亿元至341.22亿元,与2024年同期相比,预计增加 93.06亿元至134.42亿元,同比增长45%至65%。 ...
新华保险:预计前三季度归母净利润同比增长45%至65%
Ge Long Hui· 2025-10-13 10:13
格隆汇10月13日丨新华保险(01336.HK)发布公告,经公司初步测算,公司2025年前三季度实现归属于母 公司股东的净利润预计为299.86亿元至341.22亿元(人民币,下同),与2024年同期相比,预计增加93.06 亿元至134.42亿元,同比增长45%至65%;公司2025年前三季度实现归属于母公司股东的扣除非经常性 损益的净利润预计为289.98亿元至331.41亿元,与2024年同期相比,预计增加82.85亿元至124.28亿元, 同比增长40%至60%。 本文作者可以追加内容哦 ! 公司2025年前三季度业绩预计增长的主要原因是:公司深入践行金融国企使命担当,聚焦主责主业,强 化"以客户为中心"的战略导向,紧密围绕提升市场竞争力的核心目标,巩固并全面深化专业化、市场 化、系统化改革,扎实做好金融"五篇大文章"。公司聚焦保险业务价值增长和品质提升,升级强基工 程,强化制度经营和队伍自主经营能力提升,在产品、服务、队伍、生态、科技、运营等领域全面做好 保险负债端的经营管理,加快推进分红险转型,坚定走高质量、内涵式发展道路;同时坚定看好中国经 济未来前景,充分发挥保险资金"长期资本、耐心资本、战略 ...
新华保险:前三季度净利润预计同比增长45%至65%
Bei Jing Shang Bao· 2025-10-13 10:00
Core Viewpoint - Xinhua Life Insurance Co., Ltd. expects a significant increase in net profit for the first three quarters of 2025, projecting a rise of 45% to 65% compared to the same period in 2024, driven by strategic reforms and a positive outlook on the Chinese economy [1][2][4]. Financial Performance Summary - The estimated net profit attributable to shareholders for the first three quarters of 2025 is projected to be between 29.986 billion and 34.122 billion RMB, an increase of 9.306 billion to 13.442 billion RMB compared to 2024 [4][5]. - The estimated net profit excluding non-recurring gains and losses is expected to be between 28.998 billion and 33.141 billion RMB, reflecting an increase of 8.285 billion to 12.428 billion RMB year-on-year [5]. Previous Year Comparison - In the same period of 2024, the net profit attributable to shareholders was 20.680 billion RMB, and the net profit excluding non-recurring items was 20.713 billion RMB [6]. - The total profit for 2024 was reported at 23.281 billion RMB, with a basic and diluted earnings per share of 6.63 RMB [6]. Strategic Initiatives - The company emphasizes a customer-centric strategy, focusing on enhancing market competitiveness and deepening professional, market-oriented, and systematic reforms [2]. - Xinhua Life is committed to high-quality, sustainable development, optimizing asset allocation, and increasing investments in quality assets to withstand low-interest-rate challenges [2].
新华保险预计前三季度归母净利润同比增长45%至65%
Zhi Tong Cai Jing· 2025-10-13 09:41
新华保险(601336)(01336)发布公告,经公司初步测算,公司2025年前三季度实现归属于母公司股东 的净利润预计为299.86亿元至341.22亿元(人民币,下同),与2024年同期相比,预计增加93.06亿元至 134.42亿元,同比增长45%至65%;公司2025年前三季度实现归属于母公司股东的扣除非经常性损益的净 利润预计为289.98亿元至331.41亿元,与2024年同期相比,预计增加82.85亿元至124.28亿元,同比增长 40%至60%。 公司2025年前三季度业绩预计增长的主要原因是:公司深入践行金融国企使命担当,聚焦主责主业,强 化"以客户为中心"的战略导向,紧密围绕提升市场竞争力的核心目标,巩固并全面深化专业化、市场 化、系统化改革,扎实做好金融"五篇大文章"。公司聚焦保险业务价值增长和品质提升,升级强基工 程,强化制度经营和队伍自主经营能力提升,在产品、服务、队伍、生态、科技、运营等领域全面做好 保险负债端的经营管理,加快推进分红险转型,坚定走高质量、内涵式发展道路;同时坚定看好中国经 济未来前景,充分发挥保险资金"长期资本、耐心资本、战略资本"优势,积极响应保险资金入市的号 ...
新华保险(601336) - 2025 Q3 - 季度业绩预告

2025-10-13 09:35
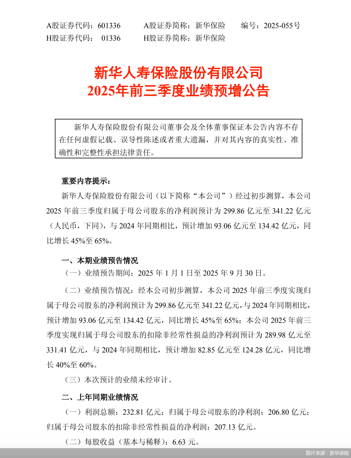
A股证券代码:601336 A股证券简称:新华保险 编号:2025-055号 H股证券代码: 01336 H股证券简称:新华保险 二、上年同期业绩情况 (一)利润总额:232.81 亿元;归属于母公司股东的净利润:206.80 亿元; 归属于母公司股东的扣除非经常性损益的净利润:207.13 亿元。 新华人寿保险股份有限公司 2025年前三季度业绩预增公告 新华人寿保险股份有限公司董事会及全体董事保证本公告内容不存 在任何虚假记载、误导性陈述或者重大遗漏,并对其内容的真实性、准 确性和完整性承担法律责任。 重要内容提示: 新华人寿保险股份有限公司(以下简称"本公司")经过初步测算,本公司 2025 年前三季度归属于母公司股东的净利润预计为 299.86 亿元至 341.22 亿元 (人民币,下同),与 2024 年同期相比,预计增加 93.06 亿元至 134.42 亿元,同 比增长 45%至 65%。 一、本期业绩预告情况 (一)业绩预告期间:2025 年 1 月 1 日至 2025 年 9 月 30 日。 (二)业绩预告情况:经本公司初步测算,本公司 2025 年前三季度实现归 属于母公司股东的净利润预计 ...


新华保险:前三季度净利同比预增45%~65%
Mei Ri Jing Ji Xin Wen· 2025-10-13 09:29
每经AI快讯,10月13日,新华保险(601336)(601336.SH)公告称,预计2025年前三季度归属于母公司 股东的净利润为299.86亿元至341.22亿元,同比增长45%至65%。业绩增长主要因公司深化改革发展, 提升保险业务价值与经营质量,推进分红险转型,同时优化资产配置,投资收益在去年同期高基数上继 续大幅增长。 ...
新华保险:前三季度净利润同比预增45%至65%
Zheng Quan Shi Bao Wang· 2025-10-13 09:29
人民财讯10月13日电,新华保险(601336)10月13日发布前三季度业绩预增公告,预计前三季度归母净 利润299.86亿元至341.22亿元,同比增长45%至65%。公司业绩预计增长的主要原因是前三季度中国资 本市场回稳向好,使得公司2025年前三季度投资收益,在去年同期高增长基础上继续同比大幅增长,进 而实现了2025年前三季度净利润同比较大增长。 ...
新华保险(01336)预计前三季度归母净利润同比增长45%至65%
智通财经网· 2025-10-13 09:05
智通财经APP讯,新华保险(01336)发布公告,经公司初步测算,公司2025年前三季度实现归属于母公司 股东的净利润预计为299.86亿元至341.22亿元(人民币,下同),与2024年同期相比,预计增加93.06亿元 至134.42亿元,同比增长45%至65%;公司2025年前三季度实现归属于母公司股东的扣除非经常性损益的 净利润预计为289.98亿元至331.41亿元,与2024年同期相比,预计增加82.85亿元至124.28亿元,同比增 长40%至60%。 公司2025年前三季度业绩预计增长的主要原因是:公司深入践行金融国企使命担当,聚焦主责主业,强 化"以客户为中心"的战略导向,紧密围绕提升市场竞争力的核心目标,巩固并全面深化专业化、市场 化、系统化改革,扎实做好金融"五篇大文章"。公司聚焦保险业务价值增长和品质提升,升级强基工 程,强化制度经营和队伍自主经营能力提升,在产品、服务、队伍、生态、科技、运营等领域全面做好 保险负债端的经营管理,加快推进分红险转型,坚定走高质量、内涵式发展道路;同时坚定看好中国经 济未来前景,充分发挥保险资金"长期资本、耐心资本、战略资本"优势,积极响应保险资金入市的号 ...
新华保险:预计前三季度净利润同比增长
Xin Lang Cai Jing· 2025-10-13 09:02
新华保险公告,预计前三季度净利润较上年同期大幅增长。公司深入践行金融国企使命担当,聚焦主责 主业,强化"以客户为中心"的战略导向,聚焦保险业务价值增长和品质提升。前三季度中国资本市场回 稳向好,使得公司2025年前三季度投资收益在去年同期高增长基础上继续同比大幅增长,进而实现了 2025年前三季度净利润同比较大增长。 ...
新华保险(01336) - 2025年前三季度业绩预增公告

2025-10-13 08:57
香港交易及結算所有限公司及香港聯合交易所有限公司對本公告的內容概不負責,對其 準確性或完整性亦不發表任何聲明,並明確表示,概不對因本公告全部或任何部份內容 而產生或因倚賴該等內容而引致之任何損失承擔任何責任。 NEW CHINA LIFE INSURANCE COMPANY LTD. 01336 2025年前三季度業績預增公告 新華人壽保險股份有限公司(「本公司」)根據《證券及期貨條例》(香港法例第571章)第 XIVA部項下的內幕消息條文及《香港聯合交易所有限公司證券上市規則》第13.09條及 13.10B條,做出本公告。 一、本期業績預告情況 (一)業績預告期間:2025年1月1日至2025年9月30日。 (二)業績預告情況:經本公司初步測算,本公司2025年前三季度實現歸屬於母公司 股東的淨利潤預計為299.86億元至341.22億元(人民幣,下同),與2024年同期 相比,預計增加93.06億元至134.42億元,同比增長45%至65%;本公司2025年 前三季度實現歸屬於母公司股東的扣除非經常性損益的淨利潤預計為289.98億 元至331.41億元,與2024年同期相比,預計增加82.85億元至12 ...