互联网宽带接入服务
Search documents
中国电信增值税税率上调,AI业务获战略投资
Jing Ji Guan Cha Wang· 2026-02-14 02:54
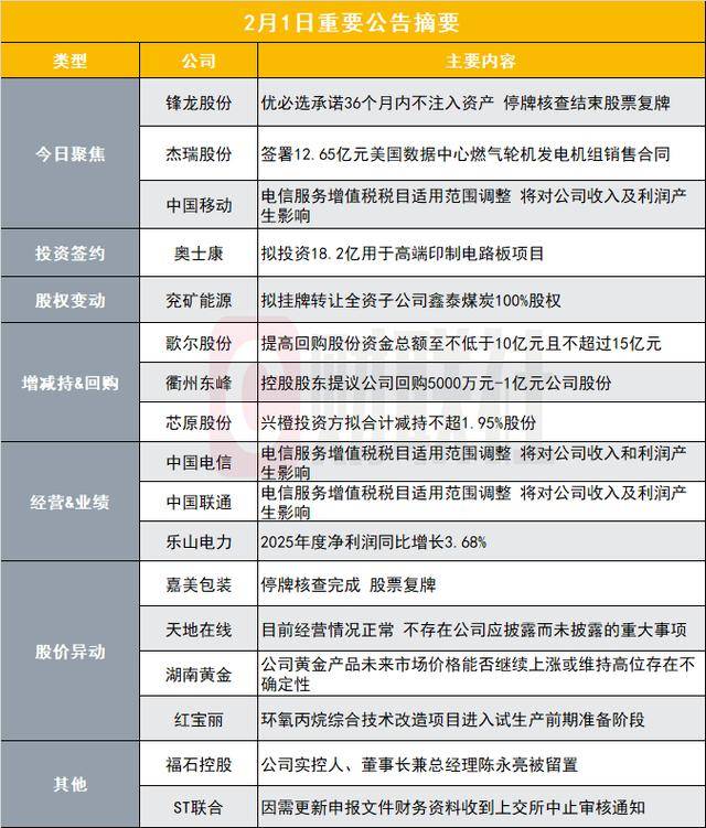
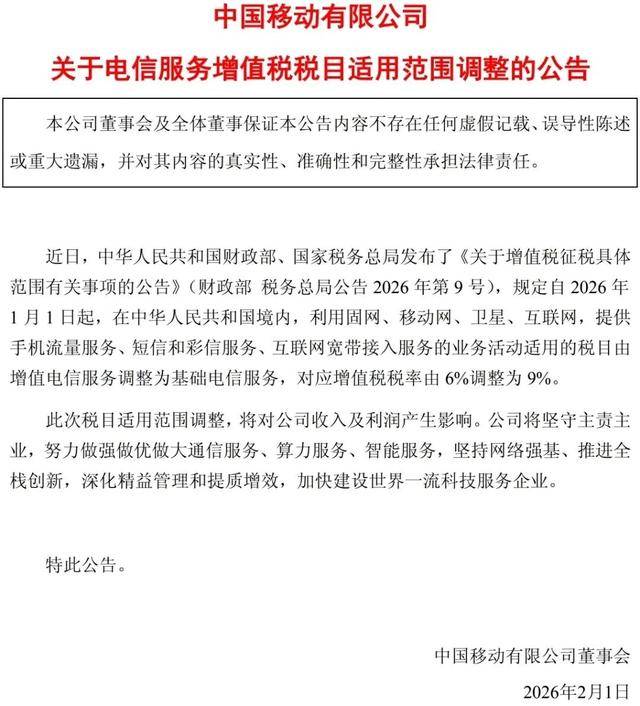
Industry Policy Status - On February 1, 2026, China Telecom and other major operators announced a tax adjustment where the VAT rate for mobile data, SMS, MMS, and internet broadband services increased from 6% to 9%, effective January 1, 2026. This change may have a short-term impact on the company's revenue and profits [1] - An industry analysis on February 10, 2026, indicated that traditional voice and mobile data service revenues are under pressure, but emerging businesses such as intelligent computing, security, video networking, and quantum revenue are experiencing high growth, supported by the "AI+" policy [4] Business and Technical Development - On February 12, 2026, China Telecom's AI company completed its first round of financing, attracting strategic investors including the National Artificial Intelligence Fund. The company's strategy has been upgraded to "cloud transformation, data-driven intelligence," focusing on AI-driven growth. Intelligent revenue is projected to reach 8.9 billion yuan in 2024, with a year-on-year growth of 62.3% in the first three quarters of 2025 [2] Financial and Technical Aspects - As of February 11, 2026, China Telecom experienced continuous net outflows of main funds, with a net outflow of 31.9 million yuan on February 10, and a financing balance of 1.387 billion yuan, reflecting cautious short-term market sentiment. Technically, the stock price is positioned between support and resistance levels, necessitating attention to the breakout direction [3]
每周回顾 马斯克团队走访中国多家光伏企业;1月港股IPO集资额同比增长555%
Sou Hu Cai Jing· 2026-02-06 10:41
Macro & Industry - China has banned the use of hidden door handles in vehicles, requiring mechanical door handles for all car doors except the tailgate, effective from January 1, 2027 [1] - NAND flash prices are expected to rise by over 40% in Q1 2026 due to reduced consumer-grade production and increased demand from AI servers [1] - The VAT rate for basic telecom services will increase from 6% to 9% starting January 1, 2026, impacting the revenue and profits of major telecom operators [2] Company News - Meituan announced the acquisition of Dingdong Maicai's China business for approximately 7.17 billion USD (about 49.75 billion RMB), enhancing its service offerings [4] - NIO is projected to achieve its first quarterly adjusted operating profit between 700 million RMB and 1.2 billion RMB in Q4 2025, marking a significant milestone in its 11-year history [4] - SpaceX has confirmed the acquisition of xAI, aiming to integrate AI with its existing technologies to create a highly ambitious innovation engine [8]
三大电信运营商的税率调整,究竟是怎么回事?
Sou Hu Cai Jing· 2026-02-05 05:02
Core Viewpoint - The recent announcement by the three major telecom companies regarding the adjustment of the VAT rate from 6% to 9% raises concerns about potential price increases for consumers, although it is suggested that the impact may not be as direct as anticipated [1][3]. Group 1: Tax Rate Adjustment - The Ministry of Finance and the State Taxation Administration issued a notice that redefines the scope of VAT applicable to telecom services, categorizing them into "basic telecom services" and "value-added telecom services," with the former subject to a 9% VAT rate [3][5]. - The new definition of "basic telecom services" includes mobile data services, SMS, and internet broadband access, expanding the scope compared to the previous definition [8]. - The adjustment in tax rates is not expected to lead to a direct 3% increase in costs for telecom companies, with estimates suggesting an impact closer to 1% to 2% [8]. Group 2: Impact on Other Industries - Other industries, such as virtual operators, express delivery, construction, and leasing, may also experience some effects from the tax rate changes, although these are generally less significant than those in the telecom sector [10]. - The overall economic context suggests that there may be pressure to lower VAT rates in the future, as high rates could negatively impact business sustainability and tax revenue [10].
每日投行/机构观点梳理(2026-02-04)
Jin Shi Shu Ju· 2026-02-04 12:31
Group 1: Precious Metals and Currency Predictions - Goldman Sachs maintains a significant upward risk for its 2026 gold price forecast of $5,400 per ounce, attributing January's price fluctuations primarily to Western capital flows rather than speculative behavior, with silver experiencing larger adjustments due to tight liquidity in the London market [1] - Danske Bank indicates that the nomination of Waller as Fed Chair has shifted short-term risks favorably for the US dollar, alleviating concerns about the Fed's independence and allowing for a tactical window for dollar rebound [2] - RHB Retail Research suggests that unless gold closes above $5,090 per ounce, the bearish technical outlook remains intact, with strong selling pressure expected at this resistance level [3] Group 2: Interest Rate Expectations and Currency Risks - ING notes that the Australian dollar faces a risk of weakening due to overly aggressive market expectations for further interest rate hikes, despite the RBA's projected inflation rate of 3.7% for June [4] - Eastern Wealth Management anticipates that the European Central Bank may lower interest rates later this year due to lower-than-expected inflation, with current deposit rates at 2.00% [5] Group 3: Domestic Economic Insights - CICC asserts that the choice of Fed Chair is unlikely to significantly impact the normalization of the balance sheet expansion, as current liquidity conditions remain tight, contributing to market panic selling [6] - CITIC Securities predicts a high probability of a reserve requirement ratio cut in Q2 2026, driven by the need to support banks amid narrowing net interest margins and significant government debt issuance [7] - CITIC Securities highlights a continuing price increase in the electronic components industry, driven by supply-demand tightness and rising upstream metal prices, recommending focus on sectors benefiting from this trend [8] Group 4: Technology and Market Trends - CITIC Securities reports that OpenAI will launch its first ads in early February 2026, indicating a shift towards monetization strategies for large models, balancing user experience with revenue generation [9] - CITIC Securities expresses optimism about the solid-state battery sector, anticipating significant developments in 2026 as multiple manufacturers prepare for testing and small-scale production [10] - CITIC Securities notes that the global commercial space industry is entering a new phase focused on large-scale deployment and ecosystem building, with significant advancements driven by both US and Chinese companies [11] Group 5: Consumer and Market Behavior - Galaxy Securities highlights the strong demand for travel during the 2026 Spring Festival, benefiting OTA platforms and the duty-free sector, with significant revenue growth expected [12] - Tianfeng Securities suggests that the "Spring Rally" may be more sustained this year due to solid foundations, including policy expectations and increased consumer spending [13] - Huatai Securities indicates that the recent VAT adjustment for telecom operators may have a lower-than-expected impact on profits, as companies adapt through technological upgrades [14]
A股指数集体低开:创业板指跌0.8%,存储器、游戏等板块跌幅居前
Feng Huang Wang Cai Jing· 2026-02-04 01:36
Market Overview - Major indices opened lower with the Shanghai Composite Index down 0.08%, Shenzhen Component Index down 0.39%, and ChiNext Index down 0.80% [1] - The storage, gaming, and fiberglass sectors experienced significant declines [1] Index Performance - Shanghai Composite Index: 4064.68, down 0.08%, with 692 gainers and 1277 losers [2] - Shenzhen Component Index: 14072.41, down 0.39%, with 840 gainers and 1695 losers [2] - ChiNext Index: 3298.32, down 0.80%, with 346 gainers and 911 losers [2] - Northbound 50 Index: 1537.85, down 0.75%, with 118 gainers and 129 losers [2] External Market Impact - U.S. markets saw declines with the S&P 500 down 0.84%, Nasdaq down 1.43%, and Dow Jones down 0.34% [3] - Chinese concept stocks mostly weakened, with Alibaba down 2.81%, JD.com down 1.72%, and Baidu down 2.5% [3] Industry Insights - CITIC Securities forecasts a continued price increase in the electronic components industry, driven by rising demand and upstream metal prices [5] - China Galaxy Securities highlights the potential for value reassessment in adjustable power sources due to improvements in capacity pricing mechanisms [6] - Huatai Securities notes that the adjustment of VAT for the three major telecom operators may have a lower impact on profits than initially calculated, as operators are transitioning to technology-driven services [8] Battery Technology - CITIC Jiantou expresses optimism about the solid-state battery sector, anticipating significant developments in 2026 as multiple manufacturers prepare for small-scale production and testing [4]
申万宏源证券晨会报告-20260204
Shenwan Hongyuan Securities· 2026-02-04 00:43
Core Insights - The report discusses the implementation of the "Tax Law Principle" and its implications for service industries such as internet and finance, indicating that current tax arrangements are unlikely to change significantly in the short term [2][3][12] - The real estate sector is experiencing a favorable shift in financing policies, with REITs and private placements opening new equity financing channels to alleviate financial pressures on real estate companies [3][13] Tax Law Implementation - The State Council approved the "Implementation Regulations of the Value-Added Tax Law of the People's Republic of China" on December 19, 2025, and subsequent announcements have clarified tax details, suggesting stability in tax arrangements for service industries [2][3][12] - The definition of "basic services" in telecommunications is evolving, with mobile data and internet broadband still classified as "value-added services" subject to a 6% VAT rate, while traditional voice services are recognized as "basic services" with a 9% VAT rate [2][3][12] Real Estate Sector Analysis - The financing environment for the real estate industry is improving, with a shift from debt financing to equity financing, including the introduction of REITs and private placements [3][13] - Recent regulatory changes, such as the gradual retreat from the "three red lines" policy, indicate a more supportive financing environment for real estate companies [13] - The report maintains a "positive" rating for the real estate sector, highlighting the potential for recovery in the industry as financing policies become more favorable [3][13] Investment Recommendations - The report recommends several quality real estate companies for investment, including China Jinmao, Poly Developments, and China Resources Land, among others, due to their potential for recovery and attractive valuations [13] - The report emphasizes the importance of monitoring the evolving financing landscape and the impact of government policies on the real estate market [3][13]
游戏等行业增值税税率要提高?腾讯等一度大跌,专家称没有可信度
Sou Hu Cai Jing· 2026-02-03 13:28
Core Viewpoint - Recent rumors regarding an increase in value-added tax (VAT) for internet value-added services have caused significant stock price fluctuations for companies like Tencent Holdings, although these rumors have been debunked [1][3]. Group 1: Tax Policy Changes - The Ministry of Finance and the State Taxation Administration have announced that the VAT rate for internet broadband access services provided by operators like China Mobile and China Unicom will increase from 6% to 9% starting this year [3]. - Despite the rumors, the VAT rate applicable to core businesses of internet companies, including Tencent, remains unchanged at 6% according to the current regulations [3]. - Experts have confirmed that the recent announcements regarding VAT policies are aimed at ensuring legislative consistency and do not indicate any changes to the VAT rates for the gaming and financial sectors [3]. Group 2: Debunking the Rumors - Industry insiders have stated that claims of the gaming industry's VAT rate increasing from 6% to 32% are unfounded, as the maximum VAT rate in China is legally set at 13% [3]. - The spread of misinformation regarding tax rates has been addressed by experts, emphasizing that the recent policy announcements have clarified the tax rates for various industries, reinforcing the stability and certainty of the tax system [3].
就近期部分行业涉税相关问题的探讨:\税收法定原则\的落地
Shenwan Hongyuan Securities· 2026-02-03 13:17
Core Insights - The implementation of the "Tax Law Principle" is confirmed with the enactment of the "People's Republic of China Value-Added Tax Law" starting January 1, 2026, replacing the previous interim regulations [3] - The tax arrangements for service industries, particularly in internet and finance sectors, are expected to remain stable in the short term due to the clarity provided by recent regulations [3] Tax Rate Changes - The historical context of tax rates for communication services shows that the definition and tax rates for "basic telecommunications services" and "value-added telecommunications services" have evolved, with the current VAT rate for basic telecommunications services set at 9% [3] - The VAT rate for value-added telecommunications services, which includes services like mobile data and internet access, has been clarified to be 6% under the new regulations [3] Regulatory Clarity - The recent announcement by the Ministry of Finance and the State Taxation Administration on January 30, 2026, specifies that financial and information technology services will be subject to a 6% VAT rate, while only basic telecommunications services are subject to the 9% rate [3] - The definitions and tax classifications have been updated to reflect the current economic environment, indicating a low probability of significant changes in tax arrangements for the service sectors in the near future [3]
中国银河证券:增值税调整盈利弱扰动 三大运营商高股息属性有望加强
智通财经网· 2026-02-03 08:59
Core Viewpoint - The adjustment of the VAT tax category for telecommunications services will impact the revenue and profit of the three major telecom operators in China, with an estimated net profit reduction of approximately 6%-8% [1][2][4]. Group 1: VAT Adjustment Details - The Ministry of Finance and the State Administration of Taxation announced that from January 1, 2026, the VAT rate for basic telecommunications services will increase from 6% to 9% [2]. - The three major telecom operators have acknowledged that this adjustment will affect their financial performance [2]. Group 2: Business Impact Analysis - The telecom operators have diversified business segments, including voice calls, internet services, cloud computing, and hardware sales, which complicates the precise measurement of the VAT adjustment's impact [3]. - The adjustment's effect on net profit is estimated based on various assumptions, including a 50% pass-through of VAT to downstream customers and a 2% initial revenue reduction, with a gradual recovery expected [4]. Group 3: Future Outlook and Investment Recommendations - Despite the VAT adjustment, the high dividend yield of the telecom operators remains stable, with projected dividend payout ratios of 75% for China Mobile and China Telecom, and 58% for China Unicom, leading to dividend yields of 5.2%, 4.9%, and 3.6% respectively [5]. - The operators are expected to focus on enhancing network construction, technology research, and service quality, with significant investments in emerging fields such as 6G and AI anticipated to increase by approximately 10 percentage points [5][6]. - The operators are well-positioned to benefit from the growth of AI applications and the expansion of their computing capabilities, which may lead to a valuation uplift [7].
增值税上调对运营商利润冲击几何?摩根大通:移动
Hua Er Jie Jian Wen· 2026-02-03 07:06
Core Viewpoint - The adjustment of the value-added tax (VAT) rate from 6% to 9% will impact the revenue and profits of China's three major telecom operators: China Mobile, China Unicom, and China Telecom [1][4][7]. Group 1: Impact of VAT Adjustment - The VAT adjustment is expected to affect the net profits of the three telecom operators differently, with China Mobile facing the least impact due to its higher profit margins [1][7]. - Morgan Stanley estimates that the net profit impact for China Mobile, China Telecom, and China Unicom in 2026 will be 7.1%, 12.6%, and 11.9% respectively, although actual impacts may be lower [1][7]. - The revenue impact from the VAT adjustment is estimated to be between 1.1% and 1.4% for the three operators [7]. Group 2: Response Strategies - The operators are expected to implement several measures to mitigate the negative effects of the VAT increase, including optimizing operational expenditures, increasing prices for traditional telecom services, investing in AI to boost cloud business growth, and adopting more prudent capital expenditure strategies [8]. - The emphasis on financial performance metrics such as profit growth and return on equity by the State-owned Assets Supervision and Administration Commission (SASAC) will drive these operators to take proactive measures [8]. Group 3: Market Performance and Dividend Yield - Despite the anticipated decline in earnings per share due to the VAT adjustment, the stock prices of the three operators have significantly retraced since Q4 2025, with declines of 12%, 15%, and 24% for China Mobile, China Telecom, and China Unicom respectively [2]. - The expected dividend yields for 2026, based on current stock prices, are 7.0% for China Mobile, 5.7% for China Telecom, and 6.8% for China Unicom, all of which are substantially higher than the Hang Seng Index's yield of 2.9% [2][8]. Group 4: Future Outlook - The upcoming Q4 2025 earnings call for the three telecom operators will be a critical event for assessing the actual impact of the VAT adjustment on profits and dividends [9].