Workflow
Hua Er Jie Jian Wen
icon
Search documents
SK会长崔泰源警告:AI正在吞噬一切,今年千亿美元利润或瞬间变巨亏
Hua Er Jie Jian Wen· 2026-02-22 04:08
SK集团会长崔泰源警告称,市场对SK海力士今年营业利润可能超过1000亿美元的乐观预期,同样可能 转化为1000亿美元的损失。他强调,人工智能正在转型期吞噬一切,技术变革带来的波动性已达到前所 未有的水平。 这种预期飙升建立在SK海力士去年的强劲表现之上。该公司2024年实现销售额约79万亿韩元、营业利 润47万亿韩元,创下历史最高纪录。高带宽内存需求增长和通用DRAM销售强劲是主要驱动因素,公司 市值与三星电子共同推动韩国KOSPI指数迈入5000点时代。 但崔泰源对这一看似利好的预期保持高度警惕。他表示,"新技术可能是一种解决方案,但也可能使一 切化为乌有",强调在AI引发的产业剧变中,即便是最先进的技术优势也可能迅速丧失。 市场出现"扭曲"现象 崔泰源指出,AI基础设施建设正在引发半导体市场的结构性扭曲。他表示,公司需要制造使用最先进 技术的"怪物芯片"如HBM,这类产品能带来真正的巨额利润。 崔泰源20日在华盛顿特区出席"跨太平洋对话"活动时表示,AI时代的不确定性已使传统规划周期失去意 义,"1年的计划都没有意义,年初和年末的变化太大"。他指出,拥有资金和资源的企业将在AI竞争中 占据主导地位,但即 ...
大摩评价MiniMax“全球顶尖基座模型稀缺资产”,高估值核心逻辑在于“技术决定天花板、全球化决定估值”
Hua Er Jie Jian Wen· 2026-02-22 03:25
Core Viewpoint - Morgan Stanley initiates coverage of MiniMax with an "Overweight" rating and a target price of 930 HKD, positioning it as a "global leader in AI foundational models" [1] Group 1: Model Capabilities - MiniMax is considered to have entered the global SOTA model tier, with comprehensive multimodal capabilities and a highly scalable commercialization path [1] - In independent benchmark tests, MiniMax-M2 ranked fifth globally among LLMs, while the latest flagship model MiniMax-M2.5 ranked sixth and fourth among open-source models [2] - The company employs MoE architecture and Linear Attention mechanisms, achieving a Model Flop Utilization exceeding 75%, significantly higher than the industry average of 40%-50% [8] Group 2: Revenue Growth and Structure - Revenue is projected to grow from 75 million USD in 2025 to 700 million USD in 2027, representing a 9-10x increase over two years [1] - MiniMax's business model is driven by three parallel lines, with MAU expected to grow from 3.1 million in 2023 to 27.6 million by the first nine months of 2025 [10] - The Open Platform revenue share is anticipated to rise from 29% in 2024 to 40% in 2027, with a compound annual growth rate (CAGR) exceeding 200% [10] Group 3: Globalization and Valuation - MiniMax's overseas revenue share increased from 19% in 2023 to 73% in the first nine months of 2025, with a regional distribution of 61% in Asia-Pacific, 24% in the Americas, and 15% in EMEA [11] - The global foundational model market is expected to grow from 10.7 billion USD in 2024 to 206.5 billion USD by 2029, with a CAGR of 80.7% [12] - The valuation logic is closely tied to international comparables, with a projected 54x P/S ratio for 2027 based on revenue primarily from overseas markets [12] Group 4: Future Scenarios and Risks - The valuation differences hinge on whether the next-generation model, set to launch in mid-2026, achieves or surpasses global SOTA levels [14] - The report emphasizes that the competition in the foundational model industry is driven by technological breakthroughs rather than marketing [15] - Current cash burn is projected at approximately 279 million USD monthly in 2025, indicating limited visibility on profitability [15]
下周重磅日程:英伟达财报、特朗普国情咨文、美伊博弈、德总理访华
Hua Er Jie Jian Wen· 2026-02-22 03:17
02月23日 - 03月01日当周重磅财经事件一览,以下均为北京时间: 首先,宏观层面迎来"特朗普时刻"。 美国总统特朗普将于2月24日发表国情咨文,阐述未来一年的政策重点。同日,其援引《贸易法》第122条签 署的10%全球临时进口关税正式生效,尽管此前最高法院裁定其最初依据的法案违宪,但白宫迅速启用备用法律,维护其关税议程。与此同时, 美国1月PPI、耐用品订单等数据将发布,中国2月LPR预计维持不变,香港新一份财政预算案也将出炉。 其次,聚焦英伟达财报。 英伟达将于2月25日盘后发布财报,其业绩与指引不仅关乎自身股价,更将直接影响整个AI产业链的投资情绪。此外, 中国AI代表百度也将于次日公布财报。同时,苹果年度股东大会于2月24日召开,iOS 26.4测试版计划当周推送,市场关注其AI战略的最新进展。 伯克希尔哈撒韦、Salesforce等知名企业的财报也将为市场提供更多元的行业视角。 最后,地缘政治暗流涌动。 伊朗局势骤然紧张,特朗普透露正考虑对伊朗进行"有限军事打击",美国国务卿也将于2月28日前往以色列讨论伊核 问题,地缘风险或将对油价产生显著影响。另一方面,德国新任总理默茨将于2月24日至26日 ...
表面风光之下,OpenAI的“四大困境”
Hua Er Jie Jian Wen· 2026-02-22 03:12
a16z前合伙人、著名科技分析师Benedict Evans近日发表深度分析文章,直指OpenAI在表面繁荣背后面临四大根本性战略困境。他认为,尽管OpenAI拥有庞 大用户基础和充足资本,但缺乏技术护城河、用户粘性不足、竞争对手快速追赶,以及产品战略受制于实验室研发方向等问题,正威胁其长期竞争力。 Evans指出,OpenAI当前的商业模式并不具备明确的竞争优势。该公司既没有独特技术,也没有形成网络效应,其9亿周活跃用户中仅5%付费,且80%用户 在2025年发送的消息少于1000条——相当于每天平均不到三次提示。这种"一英里宽、一英寸深"的使用模式表明,ChatGPT尚未成为用户的日常习惯。 与此同时,谷歌和Meta等科技巨头已在技术上追平OpenAI,并正利用其分销优势抢占市场份额。Evans认为,AI领域的真正价值将来自尚未被发明的新体验 和应用场景,而OpenAI无法独自创造所有这些创新。这使得该公司必须在多个战线同时作战,从基础设施到应用层全面布局。 Evans的分析揭示了一个核心矛盾:OpenAI试图通过大规模资本投入和全栈平台战略建立竞争壁垒,但在缺乏网络效应和用户锁定机制的情况下,这种策略 ...
数字黄金、未来支付、投机之选?比特币的“叙事”在“信仰巅峰”逐个崩塌
Hua Er Jie Jian Wen· 2026-02-22 01:45
比特币正陷入一场前所未有的身份危机。这个全球最大的加密货币已从峰值暴跌超40%,但真正的问题不在价格本身,而在于支撑其价值的核心叙事正在同 时瓦解。当"数字黄金"输给真黄金、支付功能输给稳定币、投机热度输给预测市场时,比特币被迫面对一个从未需要回答的问题:它究竟为何存在? 讽刺的是,这场危机发生在比特币获得一切想要的东西之后。华盛顿的监管态度从未如此友好,机构采用从未如此深入,华尔街从未如此认可。但这些胜利 并未阻止市值蒸发超1万亿美元。常规的反弹剧本已经失效——抄底买家消失了,通常会推动反弹的力量如今正在反向运作。 据彭博社周六报道,与股票或大宗商品不同,比特币缺乏基本面支撑,其价值几乎完全依赖信念——依赖那些说服新买家入场的叙事。而这些叙事正在动 摇。在特朗普引发的涨势中买入的散户投资者如今深度套牢。更关键的是,比特币现在必须与更多替代品竞争,而这些替代品"更容易理解,也更容易向受 托人、客户和董事会解释"。 Acadian Asset Management投资组合经理Owen Lamont表示: 比特币的核心故事是"价格上涨",但我们现在没有这个了,现在有的是"价格下跌",这不是一个好故事。 支付战场的 ...
过去30年来未见之局面!美股指数波动之小创1960年来之最,而个股波动率却高达指数7倍
Hua Er Jie Jian Wen· 2026-02-22 01:34
策略师警告称,这种环境可能持续全年,并面临多重近期催化剂考验,包括美国可能对伊朗采取军事行 动,以及AI风向标英伟达下周公布的财报。历史数据显示,类似的市场结构曾出现在2008年金融危机 和去年特朗普大规模关税政策推出之前等重大市场转折点。 AI从利好转为不确定性之源 人工智能技术的突破曾是市场看涨的动力,如今却频繁引发不确定性。这一转变正在重塑投资逻辑, 使"选股"从寻找机会变为"避免崩盘"。 巴克莱美国股票衍生品研究主管Stefano Pascale将这种分化的波动性归因于投资者试图判断哪些板块可 能成为AI颠覆的下一个目标,以及高估值和高利率环境的共同作用。 美国股市正呈现出一种罕见的分裂格局:标普500指数在表面上波澜不惊,但指数平静的背后,个股剧 烈波动正困扰着投资者并预示着更多动荡。这种指数与个股波动率的极端背离,正在重塑市场格局并考 验投资者的风险管理能力。 据彭博社周六报道,巴克莱数据显示,标普500指数今年以来的交易区间创下1960年代以来最窄纪录, 但个股波动率却达到大盘指数的约7倍,这一差距为至少30年来最大。人工智能带来的颠覆性担忧正在 引发各板块间的剧烈轮动,投资者试图判断哪些行业将 ...
比净值低20-35%!对冲基金报价收购Blue Owl旗下基金份额,加剧市场对PE的质疑
Hua Er Jie Jian Wen· 2026-02-21 11:53
知名对冲基金经理Boaz Weinstein旗下的Saba Capital周五宣布,将以低于净资产价值20%至35%的折价收购Blue Owl旗下三只基金的份额。这一报价直接挑战了这家管理规模达3070亿美元的私募信贷巨头对其资产估值的可 信度,并加剧了市场对2万亿美元私募信贷行业资产标记准确性的质疑。 此举正值Blue Owl面临严峻考验之际。本周早些时候,该公司旗下零售债务工具Blue Owl Capital Corporation II (OBDC II)永久性暂停赎回,转而通过资产出售等方式定期向投资者返还资本。为缓解流动性压力,Blue Owl本周宣布以面值99.7%的价格出售三只基金中价值14亿美元的贷款资产,试图证明其投资组合质量稳健。 | FIGURE 1. Details of OWL BDC Portfolio Being Sold | | --- | | | OBDCII | OTIC | OBDC | | --- | --- | --- | --- | | | Blue Owl Capital | Blue Owl | Blue Owl Capital | | | Corp II | ...
如果OpenAI估值8300亿美元,那谷歌该值多少?
Hua Er Jie Jian Wen· 2026-02-21 09:55
OpenAI被私募市场抬到8300亿美元之际,一个尖锐问题浮出:同在AI赛道,谷歌为何在二级市场只拿到不到一半的营收 估值倍数? 本周四,纳斯达克指数下跌0.4%,科技股抛压持续。这看似是2026年2月平淡的一天,但市场深处正涌动着一种剧烈的割 裂感:投资者对AI颠覆现有巨头的焦虑挥之不去,持续压制着谷歌等领军企业的股价;与此同时,OpenAI等未上市的AI 龙头却在以不断刷新认知的估值融资。 科技媒体The Information分析师Martin Peers剖析道,如果投资者认可OpenAI 8300亿美元的估值,那么从逻辑上讲,这对 谷歌应当是利好。 根据标普全球市场财智(S&P Global Market Intelligence)的数据,以8300亿美元计算,ChatGPT的缔造者OpenAI的估值达 到了其2027年预计营收的14倍。相比之下,谷歌目前的交易价格仅为其2027年预计营收的6.7倍。 从倍数算术看,这意味着若用同样的"2027年收入倍数"去衡量,谷歌对应的估值倍数需要接近当前的约2.1倍才可对齐 (14/6.7≈2.1)。需要注意的是,这只是对"定价尺度"的类比。 尽管谷歌近期的表现 ...
美国贸易代表办公室:新301条款调查将覆盖大多数主要贸易伙伴
Hua Er Jie Jian Wen· 2026-02-21 09:19
据央视新闻,美国最高法院否决了白宫依据《国际紧急经济权力法》征收的关税。 而后,美国贸易代表办公室(USTR)迅速反击,宣布启动覆盖大多数主要贸易伙伴的新一轮"301条 款"调查,重点剑指医药与科技行业。 美国贸易代表Jamieson Greer在接受媒体采访时明确表示,新的调查范围将极其广泛,"覆盖大多数主要 贸易伙伴"。其依据是《1974年贸易法》第301条。 这或标志着美国贸易政策的执行重心并未因司法挫折而减弱,反而通过法律工具的切换,维持了高压态 势。 对于市场关注的具体打击方向,Greer给出了详细的清单。除了传统的工业产能过剩和强迫劳动外,医 药和科技行业成为此次调查的焦点。 "新的调查可能涵盖从工业产能过剩和强迫劳动,到药品定价以及针对美国科技公司和数字 商品的歧视等各个领域。" 此外,数字服务税(Digital Services Taxes)、海洋污染以及与海鲜、大米等商品相关的贸易行为也在重 点关注之列。这对于全球向美国出口相关产品的企业而言,意味着政策风险的显著上升。 加速推进:关税仍是核心工具 政策逻辑:应对最高法裁决的"组合拳" 此次密集启动301调查的直接诱因,是美国最高法院周五早些 ...
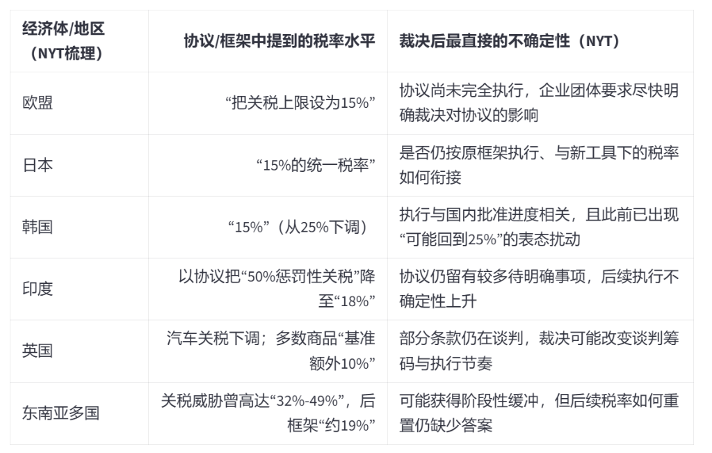
高院否决、特朗普再加!美国关税税率现在变成什么样了?
Hua Er Jie Jian Wen· 2026-02-21 08:59
当地时间2月20日,美国最高法院就特朗普政府关税权力作出裁决。 据央视新闻,美国最高法院裁定,特朗普政府依据《国际紧急经济权力法》(IEEPA)实施的相关大规模关税措施缺乏明确法律授权。 而这一裁决把美国近期与多方达成的一系列贸易协议推进了"不确定区间",市场接下来更关心的是:哪些关税层级被撤、哪些仍有效、协议税率 是否还站得住。 关税"千层饼":原来的协议现在什么状态? 据媒体梳理与分析,过去数月美国达成的不少协议,把关税"定在15%或20%左右",以换取对方在贸易条件、投资等方面的承诺;而最高法院裁 决使这些安排的法律基础和执行路径都需要被重新厘清。 报道称,裁决"让一系列贸易协议的命运受到质疑"。特朗普在发布会被问及协议状态时表示"有些协议将继续有效",但未进一步说明。 从各地区看,报道给出的"可能受影响/影响有限"线索主要包括: 欧盟:协议执行存疑 欧盟去年与美国达成了一项将关税上限控制在15%的协议,作为交换,欧盟承诺购买7500亿美元的美国能源并增加6000亿美元投资。 然而,该协议尚未完全落实。德国工业联合会(BDI)周五紧急呼吁,欧盟需尽快与特朗普政府澄清裁决对贸易协定的影响,企业界急需"可靠 ...