Workflow
TF Securities(601162)
icon
Search documents
天风证券(601162) - 天风证券股份有限公司第四届董事会第六十次会议决议公告
2026-03-24 10:15
证券代码:601162 证券简称:天风证券 公告编号:2026-013号 天风证券股份有限公司 一、审议通过《关于非公开发行公司债券的议案》 会议同意非公开发行公司债券。公司已于2024年6月26日召开2023年年度股 东大会,审议通过《关于发行境内外债务融资工具一般性授权的议案》,本次非 公开发行公司债券无需股东会审议。 本次非公开发行公司债券的具体情况如下: (一)公司符合非公开发行公司债券条件 根据《中华人民共和国公司法》《中华人民共和国证券法》《国务院办公厅 关于贯彻实施修订后的证券法有关工作的通知》以及《公司债券发行与交易管理 办法》(证监会令第222号)等法律、法规和规范性文件,公司已将公司的实际 情况与上述有关法律、法规和规范性文件的规定逐项对照,公司认为本公司符合 现行公司债券监管政策和非公开发行公司债券发行条件,不存在不得实施非公开 发行公司债券的相关情况。 表决结果:赞成【11】人;反对【0】人;弃权【0】人。 (二)发行债券的数量 本次债券发行总额不超过(含)人民币94亿元。具体发行规模由董事会在股 东会的授权范围内,授权公司总裁办公会根据公司资金需求情况和发行时的市场 第四届董事会第六 ...
罕见!知名券商1天连吃两张罚单,原董事长被市场禁入
21世纪经济报道· 2026-03-15 05:17
Core Viewpoint - Tianfeng Securities has faced significant regulatory penalties due to compliance and internal control issues, including a 5.5 billion yuan violation involving improper financing and delayed disclosures related to its shareholder, which has led to investor compensation opportunities [1][4][10]. Group 1: Regulatory Actions - Tianfeng Securities received multiple regulatory documents from the China Securities Regulatory Commission (CSRC), including an administrative penalty decision and an administrative regulatory measures decision [1][4]. - The CSRC's Hubei bureau found that from 2020 to 2022, the company provided illegal financing totaling 5.502 billion yuan to its former major shareholder, Contemporary Group, without proper disclosure of related party transactions [4]. - The company was fined 15 million yuan, and several executives, including the chairman and vice president, received lifetime bans from the market [4][3]. Group 2: Internal Control Issues - The company has been ordered to rectify various internal control problems, including improper promotion of non-company products and inadequate risk management [9]. - Specific issues included inaccurate disclosures in the 2022 performance forecast and non-compliance in investment banking projects [9]. Group 3: Investor Compensation - Following the regulatory penalties, affected investors are eligible for compensation due to losses incurred from the company's violations [10]. - Investors who purchased shares before November 28, 2025, and sold or held them after November 29, 2025, or those who bought before February 13, 2026, and sold or held them after February 14, 2026, may qualify for claims [10].
4000万罚单落地!知名券商董事长遭终身禁入
21世纪经济报道· 2026-03-14 15:08
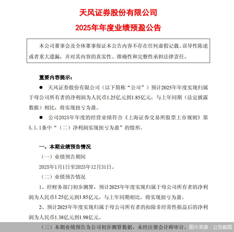
Core Viewpoint - Tianfeng Securities has received multiple administrative penalties exceeding 400 million yuan due to violations related to information disclosure and illegal financing, marking a significant regulatory action against the company [1][4][11]. Group 1: Penalties and Violations - Tianfeng Securities was fined a total of over 40 million yuan, with specific penalties including a 15 million yuan fine for illegal financing to its former major shareholder, Contemporary Group, and warnings issued to several executives, including lifetime bans for the former chairman and CFO [1][4][5]. - The company is also subject to a two-year suspension from conducting private financial product sales due to historical violations linked to the "Contemporary Group" period, which included improper risk management and non-compliance in financial product promotion [4][5][11]. - Additional penalties from the Fujian Securities Regulatory Bureau included a 4 million yuan fine for failing to disclose stockholding changes in Yong'an Forestry, with the company’s president fined 1.4 million yuan [6][9][11]. Group 2: Company Response and Future Outlook - Tianfeng Securities has stated that it accepts the penalties and views them as a means to clear historical risks, indicating a commitment to compliance and operational stability moving forward [2][11]. - The company has undertaken significant governance restructuring since the entry of state-owned capital, focusing on compliance and risk management improvements, which are expected to enhance operational performance [11][12]. - Looking ahead, Tianfeng Securities aims to leverage its strengthened capital position and compliance framework to support economic development, projecting a net profit of 125 million to 185 million yuan for 2025, marking a turnaround from previous losses [12].
天风证券总裁被罚款140万!此前刚被公布罚款300万
梧桐树下V· 2026-03-14 06:28
文/梧桐小编 3月13日,福建证监局公布一份对天风证券股份有限公司总裁王琳晶先生的行政处罚决定书。经查明,天风证券及王琳晶存在以下违法事实:2021年12月31日,福 建省泉州市中级人民法院作出《执行裁定书》,裁定将被执行人苏某旭、福建南安雄创投资中心(有限合伙)合计持有的41,372,005股永安林业股票及红利交付天 风证券抵偿相关债务,并载明"上述财产权自本裁定送达申请执行人时起转移"。当日,天风证券作为申请执行人签收了上述《执行裁定书》,其持有的永安林业 股票占永安林业总股本的12.29%。根据《上市公司收购管理办法》第十四条第一款、第十五条的规定,天风证券应当及时披露上述持股变动情况,但天风证券迟 至2022年2月23日、2022年3月7日才分别向永安林业发出《告知函》《简式权益变动报告书》,永安林业在2022年2月24日、2022年3月9日分别披露《关于持股5% 以上股东所持公司部分股份被司法裁定过户的公告》《简式权益变动报告书》。王琳晶作为天风证券总裁,主持天风证券经营管理工作,于2021年12月31日知悉 天风证券收到上述《执行裁定书》后,未及时组织天风证券履行永安林业持股变动信息披露义务,是天 ...
罚款1500万元!天风证券罚单正式落地,公司最新回应!
券商中国· 2026-03-13 14:42
Core Viewpoint - Tianfeng Securities has received administrative penalties from regulatory authorities for violations related to information disclosure and illegal financing for shareholders, marking the end of relevant regulatory procedures [1][2][3]. Summary by Sections Administrative Penalties - Tianfeng Securities was fined a total of 15 million yuan and received warnings for violations, with key executives, including Chairman Yu Lei and CFO Xu Xin, facing lifetime bans from the securities market [2][3]. - The company also received a separate penalty of 4 million yuan from the Fujian Securities Regulatory Bureau for information disclosure violations related to Yong'an Forestry [3]. Company Response - Tianfeng Securities accepted the penalties sincerely and emphasized that these actions signify the complete resolution of historical risks, allowing the company to embark on a new phase of stable development [2][5]. Risk Clearance and Industry Implications - Analysts view this incident as a critical point for risk clearance at Tianfeng Securities, highlighting the regulatory intent to strengthen oversight and compliance within the industry [4]. - The company’s restructuring under state control is seen as a practical reference for similar institutions to resolve historical burdens and improve governance [4]. Future Outlook - Tianfeng Securities aims to achieve a net profit of 125 million to 185 million yuan in 2025, indicating a successful turnaround [6]. - The company plans to focus on compliance and risk management while contributing to the financial development of Hubei province [6].
天风证券连吃罚单:合计罚款超4000万
第一财经· 2026-03-13 13:17
2026.03. 13 本文字数:1782,阅读时长大约3分钟 作者 | 第一财经 周楠 连吃2张罚单,并被暂停开展代销私募金融产品业务2年,天风证券遭遇监管处罚。 该公司3月13日晚间披露,针对天风证券为武汉当代科技产业集团股份有限公司(下称"当代集团")涉嫌违法提供融资及信息披露违法违规等行为,湖 北证监局对天风证券罚款1500万,5名相关责任人被罚款合计超2000万元,时任公司董事长余磊、时任公司副总裁许欣被采取终身市场禁入措施。 同时,湖北证监局查明,天风证券存在部分员工推介非公司代销的金融产品等情形,故对其采取暂停开展代销私募金融产品业务2年的处罚。 被立案两个多月后,今年2月中旬,天风证券收到罚单。该公司当时披露称,针对天风证券为当代集团涉嫌违法提供融资及信息披露违法违规的行为, 湖北证监局拟对天风证券和当代集团合计处以2500万元的顶格罚款,9名相关责任人被罚款合计3480万元。 同时,当代集团实际控制人艾路明,天风证券时任董事长余磊、时任副总裁兼财务总监许欣被采取终身证券市场禁入措施。 时隔一个月后,处罚最终落地,天风证券吃下千万元罚单。 根据披露,湖北证监局调查发现,天风证券以自有资金为当代 ...
天风证券:行政处罚决定书落地,全面整改扎实有效,稳健发展开启新程
市值风云· 2026-03-13 12:25
Core Viewpoint - Tianfeng Securities has completed the regulatory process regarding historical issues from the private shareholder era, marking a new phase of stable development and risk clearance [2][3]. Group 1: Regulatory Actions and Company Response - The company received an administrative penalty from the China Securities Regulatory Commission, which aligns with previous notifications, indicating the end of related regulatory procedures [2]. - Tianfeng Securities has actively cooperated with investigations and accepted responsibility, leading to a complete clearing of historical burdens that have constrained its development [2][3]. - The company has restructured its compliance and risk management systems under state ownership, enhancing governance and operational compliance [3]. Group 2: Market Implications and Industry Significance - The event is seen as a significant milestone for Tianfeng Securities and serves as a model for the industry, emphasizing the regulatory authority's commitment to enforcing compliance and punishing violations [3]. - Analysts suggest that the risk clearance opens a new cycle for valuation recovery, potentially restoring the company's investment value in the market [3]. Group 3: Financial Performance and Future Outlook - Tianfeng Securities expects to achieve a net profit of 125 million to 185 million yuan in 2025, marking its best performance in two years [4]. - The company successfully completed a 4 billion yuan capital increase, significantly enhancing its capital strength [4]. - Moving forward, Tianfeng Securities aims to focus on compliance and stable development while contributing to the economic growth of Hubei province [4].
天风证券(601162) - 天风证券股份有限公司关于收到中国证券监督管理委员会福建监管局《行政处罚决定书》的公告
2026-03-13 11:45
证券代码:601162 证券简称:天风证券 公告编号:2026-012号 天风证券股份有限公司 关于收到中国证券监督管理委员会福建监管局《行政 处罚决定书》的公告 本公司董事会及全体董事保证本公告内容不存在任何虚假记载、误导性陈述 或者重大遗漏,并对其内容的真实性、准确性和完整性承担法律责任。 天风证券股份有限公司(以下简称"公司")于近期收到中国证券监督管理委 员会(以下简称"中国证监会")下发的《立案告知书》(编号:证监立案字[0262026001] 号)。因公司涉嫌福建省永安林业(集团)股份有限公司持股变动信息披露违法违 规,根据《中华人民共和国证券法》《中华人民共和国行政处罚法》等法律法规, 中国证监会决定对公司立案。具体情况详见公司于2026年2月14日披露的《天风证 券股份有限公司关于收到中国证券监督管理委员会立案告知书的公告》(公告编号: 2026-007号)。 2026年3月12日,公司收到中国证监会福建监管局下发的《行政处罚事先告知 书》(闽证监函[2026]131号、闽证监函[2026]132号),具体情况详见公司于同日 披露的《天风证券股份有限公司关于收到中国证券监督管理委员会福建监管局 ...
天风证券(601162) - 天风证券股份有限公司关于收到中国证券监督管理委员会湖北监管局行政监管措施决定书的公告
2026-03-13 10:45
证券代码:601162 证券简称:天风证券 公告编号:2026-010号 "天风证券股份有限公司: 经查,你公司存在以下问题:公司部分员工存在推介非公司代销的金融产品 的情形;公司违规与武汉当代天信财富投资管理有限公司协同开展业务;公司违 规销售福升安心稳健1号固定收益类私募投资基金;公司经营决策不审慎,对子公 司及分支机构管控不力,未有效控制风险。此外,公司还存在2022年业绩预告信 息披露不准确、个别研究报告制作和发布不规范、个别投资银行类项目执业不规 范、组织架构与私募基金业务整改不到位、人员管理及备案工作不规范、物业子 公司经营范围事项违反承诺等问题。以上事项反映出公司经营管理、内部控制与 合规风控存在缺陷。 天风证券股份有限公司 关于收到中国证券监督管理委员会湖北监管局行政监 管措施决定书的公告 本公司董事会及全体董事保证本公告内容不存在任何虚假记载、误导性陈述 或者重大遗漏,并对其内容的真实性、准确性和完整性承担法律责任。 天风证券股份有限公司(以下简称"公司")于2026年2月13日收到中国证券 监督管理委员会湖北监管局(以下简称"湖北证监局")下发的《湖北证监局关 于采取暂停相关业务及出具警示 ...
天风证券(601162) - 天风证券股份有限公司关于收到中国证券监督管理委员会福建监管局《行政处罚决定书》的公告
2026-03-13 10:45
关于收到中国证券监督管理委员会福建监管局《行政处 罚决定书》的公告 本公司董事会及全体董事保证本公告内容不存在任何虚假记载、误导性陈述 或者重大遗漏,并对其内容的真实性、准确性和完整性承担法律责任。 证券代码:601162 证券简称:天风证券 公告编号:2026-012号 天风证券股份有限公司 天风证券股份有限公司(以下简称"公司")于近期收到中国证券监督管理 委员会(以下简称"中国证监会")下发的《立案告知书》(编号:证监立案字 [0262026001]号)。因公司涉嫌福建省永安林业(集团)股份有限公司持股变动信 息披露违法违规,根据《中华人民共和国证券法》《中华人民共和国行政处罚法》 等法律法规,中国证监会决定对公司立案。具体情况详见公司于2026年2月14日披 露的《天风证券股份有限公司关于收到中国证券监督管理委员会立案告知书的公 告》(公告编号:2026-007号)。 2026年3月12日,公司收到中国证监会福建监管局下发的《行政处罚事先告知 书》(闽证监函[2026]131号、闽证监函[2026]132号),具体情况详见公司于同日 披露的《天风证券股份有限公司关于收到中国证券监督管理委员会福建监管局 ...