TRINA(688599)
Search documents
400亿光伏龙头,急推千人股权激励
2 1 Shi Ji Jing Ji Bao Dao· 2026-01-26 08:55
Core Viewpoint - Trina Solar has launched a restricted stock incentive plan for 2026, aiming to grant 28.00761 million shares, representing approximately 1.2% of the company's total equity, to 1,299 incentive recipients, including directors, senior management, and key technical personnel [2][3]. Group 1: Performance Targets - The performance assessment targets for the incentive plan include a cumulative net profit of no less than 9.6 billion yuan from 2026 to 2028, with specific annual targets of 200 million yuan for 2026, 3.2 billion yuan for 2027, and 6.2 billion yuan for 2028 [3][4]. - The company aims to reverse losses in 2026, as the previous incentive plan's performance targets were not met, resulting in no unlocking of stock incentives [4][5]. Group 2: Financial Outlook - Trina Solar has projected a significant loss for the fiscal year 2025, estimating losses between 6.5 billion yuan and 7.5 billion yuan, which is an increase compared to the previous year's losses [6][8]. - The company attributes its financial challenges to a supply-demand imbalance in the photovoltaic industry, increased competition, and rising costs of key raw materials, which have negatively impacted profitability [8]. Group 3: Strategic Initiatives - Trina Solar is focusing on diversifying its business, particularly in the energy storage sector, with a target of shipping 8 to 10 GWh in 2025 and aiming to double that in 2026 [8]. - The company is also exploring opportunities in space photovoltaic products, collaborating with leading aerospace companies in Europe and the U.S. [9].
400亿光伏龙头,急推千人股权激励
21世纪经济报道· 2026-01-26 08:50
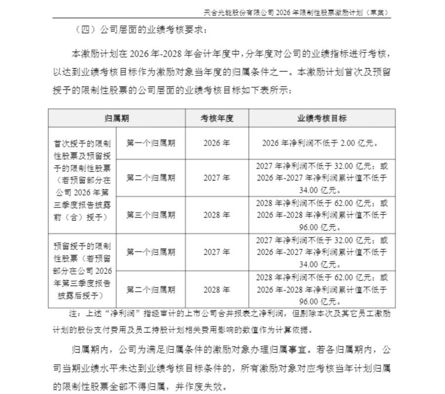
记者丨 曹恩惠 编辑丨巫燕玲 时隔三年,光伏龙头天合光能(688599.SH)再次抛出涉及千人规模的股权激励。 | 归属期 | | 考核年度 | 业绩考核目标 | | --- | --- | --- | --- | | 首次授予的限制 | 第一个归属期 | 2026 年 | 2026年净利润不低于 2.00 亿元。 | | 性股票及预留授 | | | | | 予的限制性股票 (若预留部分在 | 第二个归属期 | 2027 年 | 2027年净利润不低于 32.00 亿元:或 2026年-2027年净利润累计值不低于 | | 公司 2026 年第 | | | 34.00 亿元。 | | 三季度报告披露 前(含)授予) | 第三个归属期 | 2028 年 | 2028 年净利润不低于 62.00 亿元:或 2026年-2028年净利润累计值不低于 | | | | | 96.00 亿元。 | | 预留授予的限制 | 第一个归属期 | 2027 年 | 2027年净利润不低于 32.00 亿元:或 2026年-2027年净利润累计值不低于 | | 性股票(若预留 | | | | | 部分在公司 2026 | | | ...
天合光能提示风险:“三年累计盈利不低于96亿元”不构成业绩承诺
Zhong Guo Jing Ying Bao· 2026-01-26 08:41
天合光能方面指出,此举是基于对公司长期发展潜力与内在价值的信心,推出本次激励计划,希望吸引和留住优秀人才,助力公司可持续发 展。同时,综合考量光伏和储能业务制定了该业绩考核指标。 此前,天合光能发布的2025 年年度业绩预告显示,公司预计年度实现归母净利润为-75亿元至-65亿元。在光伏行业连续普遍亏损背景下,天合 光能的上述业绩考核目标让外界看到了行业扭亏为盈的曙光与希望。 天合光能相关负责人向《中国经营报》记者表示,随着光伏行业逐渐回暖,并且公司储能、系统解决方案等业务快速发展,公司有信心先于行 业实现自身业绩复苏。 | 归属期 | 业绩考核目标 | | --- | --- | | 第一个归属期 | 2026年净利润不低于 2.00 亿元。 | | 第二个归属期 | 2027年净利润不低于 32.00 亿元;或 2026年-2027 年净利润累计值 | | | 不低于 34.00 亿元。 | | 第三个归属期 | 2028年净利润不低于 62.00 亿元;或 2026年-2028年净利润累计值 | | | 不低于 96.00 亿元。 | 具体目标为:2026年净利润不低于2亿元,2027年不低于32亿元或 ...
400亿光伏龙头再抛千人股权激励 三年业绩考核净利近百亿元
2 1 Shi Ji Jing Ji Bao Dao· 2026-01-26 08:16
21世纪经济报道记者曹恩惠 时隔三年,光伏龙头天合光能(688599.SH)再次抛出涉及千人规模的股权激励。 这意味着,2026年,天合光能管理层希望能够扭转亏损。 事实上,针对上一周期的股权激励计划,天合光能并未解锁股权激励限制条件,因其业绩考核目标尚未达成——2023年至2025 年,该公司设定的目标净利润考核值分别为65亿元、100亿元、130亿元。 | 业绩考核目标 | 归属期 | | 考核年度 | | | --- | --- | --- | --- | --- | | 2026年净利润不低于 2.00 亿元。 | 首次授予的限制 | 第一个归属期 | 2026 年 | | | | 性股票及预留授 | | | | | 2027年净利润不低于 32.00 亿元:或 | 予的限制性股票 (若预留部分在 | 第二个归属期 | 2027 年 | 2026年-2027年净利润累计值不低于 | | 34.00 亿元。 | 公司 2026 年第 | | | | | 2028 年净利润不低于 62.00 亿元:或 | 三季度报告披露 前(含)授予) | 第三个归属期 | 2028 年 | 2026年-2028年净利润 ...
光伏设备行业深度报告:太空光伏深度报告:光伏向空,志在星海
KAIYUAN SECURITIES· 2026-01-26 05:43
Investment Rating - The investment rating for the photovoltaic equipment industry is optimistic (maintained) [1] Core Insights - The photovoltaic sector is entering a silicon era in space applications, driven by the need for cost reduction and efficiency improvement in photovoltaic technology [5][18] - Photovoltaic systems are the most reliable and sustainable power source for spacecraft, providing stable energy supply without the need for fuel resupply [18] - The transition to silicon-based photovoltaic technology in space is being accelerated by the high costs and limitations of III-V multi-junction solar cells, which are currently the most efficient but expensive [64][67] Summary by Sections 1. From Parallel to Convergence: Space Enters the Silicon Era - Photovoltaics are the most important energy supply for spacecraft, providing stable energy without atmospheric interference [18] - Cost reduction and efficiency improvement are the main drivers for the evolution of photovoltaic technology [19] - P-type HJT (Heterojunction Technology) cells show significant advantages in space applications due to their superior radiation resistance [6][69] - Silicon-perovskite tandem cells are expected to become the ultimate solution, breaking the efficiency-cost-radiation resistance triangle [6][68] 2. The Space Race Begins: Photovoltaics Open New Blue Oceans - Low Earth orbit communication satellites are driving the demand for large-scale satellite deployment [7] - The space computing market is expected to release significant potential, with a focus on reliable power supply rather than cost competition [7] 3. Pre-Volume Layout: Equipment Manufacturers Seize Opportunities - Key equipment manufacturers benefiting from the space photovoltaic technology include Maiwei, Jiejia Weichuang, Laplace, and others [8] 4. Competition Among Giants: Leading Manufacturers Tap into Blue Oceans - Major battery manufacturers deeply involved in space photovoltaic technology include Dongfang Risheng, Junda, Trina Solar, and JinkoSolar [8]
商业航天产业化提速引爆太空光伏概念,明阳智能等多股涨停!多家上市公司披露最新进展
Jin Rong Jie· 2026-01-26 05:01
消息面上,1月22日,达沃斯世界经济论坛年会期间,特斯拉CEO埃隆·马斯克在与贝莱德CEO拉里·芬克的对谈中明确力挺太空 光伏,并披露关键产能规划。他表示,SpaceX与特斯拉正同步推进太阳能产能提升,目标在未来三年内实现每年100GW的太阳 能制造能力。 商业航天崛起打开太空光伏新空间 太空光伏走红的背后是我国商业航天产业的快速崛起。当前,我国商业航天已迈入规模化、商业化新阶段,产业红利逐步释 放,驱动太空光伏从技术探索逐步迈向产业探索阶段。 近年来,低轨卫星星座建设明显提速,通信、遥感、导航等下游应用需求持续释放,而商业火箭发射成本的下降与发射能力的 提升,也让航天器在轨运行时间更长、载荷更复杂成为常态。在此背景下,可靠的能源支撑系统成为保障航天器稳定运行的关 键,太空光伏凭借其独特优势成为业内关注的焦点。 《证券日报》援引商业航天业内人士观点称,太空极端环境对能源供应提出极为严苛的要求,太空任务的特殊性也决定了能源 系统须具备长期稳定性与可靠性。而光伏技术可将太阳能直接转化为电能,兼具持续性、稳定性和轻量化等优势,目前已成为 航天器最成熟、应用最广泛的能源形式,有效适配太空场景需求。 据中信证券预测,2 ...
关于“未来三年百亿盈利”,688599提示风险
Shang Hai Zheng Quan Bao· 2026-01-26 04:40
1月26日盘前,天合光能发布风险提示公告。天合光能就《2026年限制性股票激励计划(草案)》《2026年员工持股计划(草案)》(合并简称"激励计 划")中提出的"2026年至2028年净利润累计值不少于96亿元"等业绩考核指标作出说明。公司称这些考核指标不构成对经营业绩的任何承诺。 本业绩考核指标仅为本次激励计划的考核依据,不构成公司对未来盈利能力及经营业绩的任何承诺。公司未来的经营业绩将受宏观经济周期、行业政策调 整、市场竞争格局等多种因素的综合影响,存在一定的不确定性,可能导致实际经营成果与业绩考核指标存在差异。请广大投资者关注公司后续的业绩实 现情况,并注意投资风险。 公司还就本次激励计划的股票归属条件进行说明。本次激励计划设置了以经审计的公司合并报表之净利润为核心的业绩考核指标,激励对象的股票归属与 公司业绩考核指标完成情况直接挂钩。若公司未能达成本次激励计划约定的净利润业绩考核指标,激励对象对应考核期的股票将无法归属,相应考核期内 的本次激励计划部分将自动作废失效。 1月26日上午,天合光能开盘后涨幅回落。截至午间,公司股价下跌0.67%,报20.75元/股,公司总市值达486亿元。 | 天合光能 ...
天合光能(688599) - 天合光能股份有限公司关于2026年限制性股票激励计划及员工持股计划的风险提示性公告
2026-01-26 00:30
| 证券代码:688599 | 证券简称:天合光能 | | | 公告编号:2026-012 | | --- | --- | --- | --- | --- | | 转债代码:118031 | 转债简称:天 | 23 | 转债 | | 1 特此公告。 天合光能股份有限公司(以下简称"公司")于 2026 年 1 月 24 日披露了 《2026 年限制性股票激励计划(草案)》《2026 年员工持股计划(草案)》等相关 公告,针对本次股票激励计划及员工持股计划(以下简称"激励计划")作出以 下说明: 一、本次激励计划相关风险提示 基于对公司长期发展潜力与内在价值的信心,公司推出本次激励计划,希望 吸引和留住优秀人才,助力公司可持续发展。同时随着光伏行业逐步回暖,加之 公司储能业务与系统解决方案业务呈现快速发展态势,公司综合考量下制定了该 业绩考核指标。本业绩考核指标仅为本次激励计划的考核依据,不构成公司对未 来盈利能力及经营业绩的任何承诺。公司未来经营业绩的实现受到宏观经济周 期、行业政策调整、市场竞争格局等多种因素的综合影响,存在一定的不确定性, 可能导致实际经营成果与业绩考核指标存在差异。敬请广大投资者关注公司 ...
碳中和领域动态追踪(一百六十九):商业航天赋能,太空光伏开启成长新篇
EBSCN· 2026-01-25 14:08
Investment Rating - The industry is rated as "Buy" with an expectation of leading market benchmark returns by over 15% in the next 6-12 months [6]. Core Insights - The commercial aerospace sector has emerged as one of the strongest market themes recently, with space photovoltaics being a core beneficiary [2]. - Recent catalysts in the commercial aerospace sector include the establishment of the Commercial Space Administration and the issuance of the "Action Plan for Promoting High-Quality and Safe Development of Commercial Aerospace (2025-2027)" [2]. - Elon Musk's announcement at the 2026 Davos World Economic Forum regarding Tesla and SpaceX's plan to build a total of 200GW photovoltaic capacity in the U.S. over the next three years is a key driver for stock price increases in the sector [3]. - The transition from ground-based photovoltaic applications to space photovoltaics represents a significant shift in usage scenarios, driving technological evolution and capacity expansion [4]. Summary by Sections Industry Overview - The commercial aerospace sector is experiencing rapid development due to policy support, increasing demand for low-orbit satellite constellations, and capital market activity [2]. - The demand for space photovoltaics is expected to grow significantly as commercial aerospace scales up [2]. Technological Development - The technology path for space photovoltaics has evolved through several iterations, leading to advancements in gallium arsenide technology and the development of ultra-thin P-type HJT and perovskite tandem technologies [4]. Investment Recommendations - Companies that have strategically positioned themselves in the space photovoltaics sector, such as Junda Co., Dongfang Risheng, JinkoSolar, and Trina Solar, are expected to gain first-mover advantages and valuation premiums [5]. - Continuous growth in demand for new technology production equipment related to space photovoltaics suggests investment opportunities in companies like Maiwei Co., Jiejia Weichuang, Aotwei, and Shuangliang Energy [5].
1月25周末公告汇总 | 先导智能25年净利润增长4-5倍;锋龙股份、嘉美包装停牌核查
Xuan Gu Bao· 2026-01-25 12:19
Group 1: Stock Suspension and Resumption - Fenglong Co., Ltd. has suspended trading for stock price fluctuation investigation [1] - Jiamei Packaging has also suspended trading for stock price fluctuation investigation [1] - Hunan Gold expects a net profit of 1.27 billion to 1.61 billion yuan in 2025, representing a year-on-year increase of 50% to 90%, driven by rising sales prices of gold, antimony, and tungsten products. The company plans to acquire 100% equity of Golden Tianyue and Zhongnan Smelting, and will resume trading [1] - Longyun Co., Ltd. is planning to acquire 58% equity of Yuheng Film and has suspended trading [1] Group 2: Share Buybacks - Jinkai New Energy plans to repurchase company shares worth 500 million to 600 million yuan [2] - Zhongchong Co., Ltd. intends to repurchase company shares worth 100 million to 200 million yuan [2] Group 3: Mergers and Acquisitions - Yongjie New Materials plans to acquire 100% equity of Aokening Qinhuangdao and 95% equity of Aokening Kunshan, focusing on the production and sales of aluminum plates and strips [3] - Jingsheng Co., Ltd. intends to purchase 100% equity of Weizhun Intelligent for 857 million yuan [4] - Weixing New Materials plans to acquire 88.2557% equity of Songtian Cheng for 111 million yuan, specializing in the R&D, manufacturing, and sales of polyethylene valves for municipal pipelines [4] Group 4: External Investments and Daily Operations - China Tianying plans to achieve a production capacity of 200,000 tons of EU-standard methanol by 2026 [5] - Delijia intends to invest 5 billion yuan in a research and manufacturing project for wind turbine gearboxes over 10 megawatts [6] - Trina Solar will allocate the remaining 1.7 billion yuan of raised funds for a new project focused on distributed smart photovoltaic power station construction [7] - Jingzhida has signed a sales contract for semiconductor testing equipment worth 1.311 billion yuan [8] - Lens Technology has achieved bulk supply in the commercial aerospace sector and has developed ultra-thin photovoltaic glass modules for extreme space environments [9] - BAIC Blue Valley's subsidiary plans to invest 1.991 billion yuan in the construction of a high-end platform model industrialization and digital upgrade project for the Xiangjie Super Factory [9] Group 5: Performance Changes - XianDao Intelligent expects a net profit of 1.5 billion to 1.8 billion yuan in 2025, a year-on-year increase of 424.29% to 529.15%, driven by increased operating rates and order volumes from leading domestic battery companies [10] - Zhongwei Company anticipates a net profit of 2.08 billion to 2.18 billion yuan in 2025, a year-on-year increase of approximately 28.74% to 34.93% [11] - Xiangnong Chip expects a net profit of 480 million to 620 million yuan in 2025, representing a year-on-year increase of 81.77% to 134.78% [11] - China Merchants Bank anticipates a net profit of 150.181 billion yuan in 2025, a year-on-year increase of 1.21% [12] - Juchip Technology expects a net profit of 204 million yuan, a year-on-year increase of 91.40% [12] - Lianchuang Optoelectronics expects a net profit of 435 million to 532 million yuan in 2025, a year-on-year increase of 80.36% to 120.57% [12] - Zhaojin Gold expects a net profit of 122 million to 182 million yuan in 2025, turning from loss to profit [12] - Zhongwei Semiconductor anticipates a net profit of approximately 284 million yuan in 2025, a year-on-year increase of about 107.55% [12] - Guocheng Mining expects a net profit of 1 billion to 1.12 billion yuan in 2025, compared to a profit of 453 million yuan in the previous year [12] - Shengkong Co., Ltd. expects a net profit of 90 million to 110 million yuan in 2025, a year-on-year increase of 118.71% to 167.31% [13] - Daoshi Technology anticipates a net profit of 480 million to 580 million yuan in 2025, a year-on-year increase of 206.01% to 269.76% [13]