FYG,FUYAO GLASS(600660)
Search documents
三季报汇总|这家公司第三季度净利润同比增长169.75%





Di Yi Cai Jing· 2025-10-16 13:46
Growth - Kanghua Biotech reported a net profit of 74.59 million yuan in Q3, a year-on-year decrease of 24.92% [1] - Huadong CNC achieved a net profit of 9.54 million yuan in Q3, marking a year-on-year increase of 169.75% [1] - Shijia Photon recorded a net profit of 83.07 million yuan in Q3, reflecting a year-on-year growth of 242.52% [1] - Cangge Mining reported a net profit of 951 million yuan in Q3, with a year-on-year increase of 66.49% [1] - Furun Energy posted a net profit of 181 million yuan in Q3, showing a year-on-year growth of 4.07% [1] - Fuyao Glass achieved a net profit of 2.26 billion yuan in Q3, representing a year-on-year increase of 14.09% [1] - Chunfeng Power reported a net profit of 413 million yuan in Q3, with a year-on-year growth of 11% [1] - Guobang Pharmaceutical achieved a net profit of 215 million yuan in Q3, reflecting a year-on-year increase of 23.17% [1] - Tianan New Materials reported a net profit of 35.37 million yuan in Q3, marking a year-on-year growth of 31.12% [1] Decline and Loss - No specific details provided regarding companies experiencing declines or losses in the report [1]
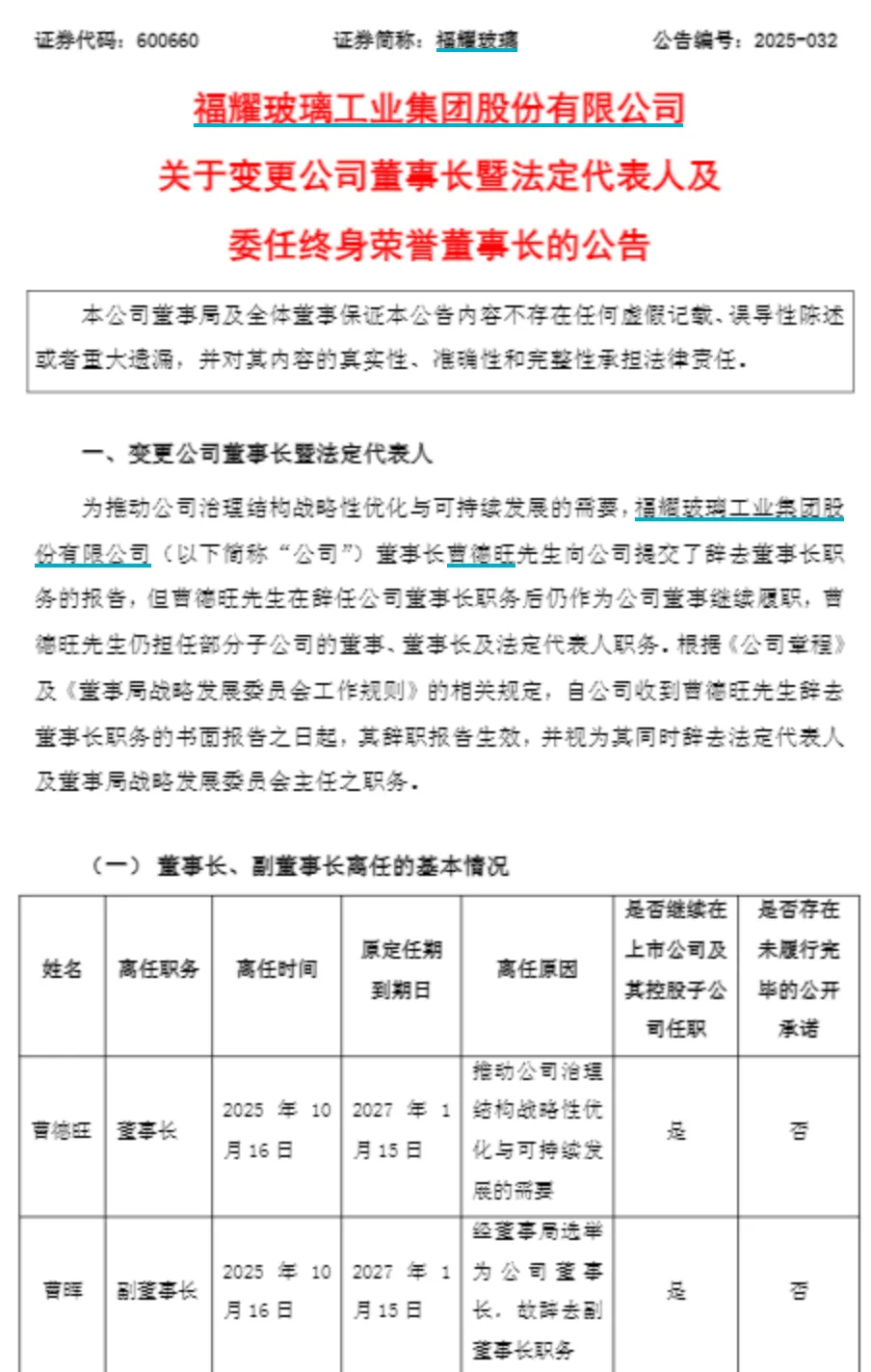
曹德旺回应辞去董事长职务:八十岁了身体没问题,想开启退休生活,我退下来对福耀更有好处;儿子曹晖将接任
Sou Hu Cai Jing· 2025-10-16 13:38
新闻荐读 公开资料显示,曹德旺和曹晖为父子关系。 据媒体2017年报道,就福耀玻璃接班人而言,曹德旺最初的中意人选就是大儿子曹晖。 2006年起,曹晖便担任公司总经理一职,被外界视为将接班福耀玻璃。 福耀玻璃年报显示,曹晖于1989年11月加入本公司,自1998年8月至今任本公司董事,自2015年8月起任本公司副董事长,于2006年9月至2015年7月任本公 司总经理。 曹德旺 10月16日晚间,曹德旺在接受记者采访时表示:"我八十岁了,(该)退休了。" "我是想,退下来对福耀更有好处,让新一代人(去接手)。"曹德旺说。 此外,曹德旺告诉记者,目前身体没有问题,也不会把精力放在福耀科技大学,而是想开启退休生活。 "不会把精力放在(福耀科技)大学上面,大学由王树国接手去管了。"曹德旺表示。 来源:红星资本局、每日经济新闻 编辑:余敏 审定:黄青核发:周立 点亮 ...
10月16日重要资讯一览
Sou Hu Cai Jing· 2025-10-16 13:36
Group 1: Policy and Economic Outlook - The Ministry of Commerce plans to strengthen policy reserves and introduce new measures to stabilize foreign trade, highlighting that China's foreign trade has faced challenges but is showing signs of improvement in the first three quarters of the year [3] - The Ministry of Commerce expressed an open attitude towards equal consultations based on mutual respect in response to questions about potential new economic talks between China and the U.S. [3] - The China Securities Regulatory Commission (CSRC) will guide stock exchanges to enhance sustainability reporting and improve disclosure systems based on the needs of enterprises [4] Group 2: Industry Developments - The Shanghai Stock Exchange aims to support green investments and encourage financing for qualified green enterprises, while also enhancing sustainable disclosure practices [4] - The Ministry of Industry and Information Technology announced a special action plan to improve computing power access networks, aiming for 70% coverage of millisecond latency in urban areas by 2027 [4] - The photovoltaic industry is closely monitoring the progress of a multi-crystalline silicon storage plan, although recent rumors about the establishment of a storage platform were confirmed to be untrue [5] Group 3: Company News - Fuyao Glass's chairman, Cao Dewang, has resigned, with his son, Cao Hui, taking over the position [8] - Guosheng Technology's investment target, Tieling Global, has not commenced actual operations, posing a risk of not achieving expected returns [8] - Huajian Group's rolling P/E ratio is significantly higher than the industry average, indicating potential investment risks [8] - Zhongtian Technology's subsidiary has won or pre-won marine projects worth approximately 1.788 billion yuan [8] - Dayou Energy's stock price has seen a significant short-term increase, raising concerns about irrational speculation [8] - Guangsheng Nonferrous's rare earth market is experiencing an overall price increase, with expectations of turning a profit in the first three quarters [8] - Dingsheng Technology plans to establish a joint venture for the green recycling of used lithium-ion batteries [8] - Shijia Photon reported a year-on-year net profit increase of 727.74% for the first three quarters [8] - Huadong CNC's net profit for the first three quarters increased by 151.78% year-on-year [8] - Rongzhi Rixin anticipates a year-on-year net profit increase of 871.3% to 908.09% for the first three quarters [8] - Zhiguang Electric plans to acquire shares from minority shareholders of Zhiguang Energy and will resume trading on October 17 [8] - Kailong High-Tech intends to establish a subsidiary to expand its market in robot production and applications [8]
曹德旺之子接棒董事长,福耀玻璃迈向曹晖时代
Bei Jing Shang Bao· 2025-10-16 13:34
Core Points - The resignation of Cao Dewang as chairman of Fuyao Glass and the succession by his son, Cao Hui, marks a significant transition for the company, which is the largest automotive glass supplier globally, with one-third of the market share [1][4][10] - The company has experienced rapid growth under Cao Dewang's leadership, increasing its revenue from zero to 40 billion yuan, and investors are keen to see if Cao Hui can continue this upward trajectory [2][10] Group 1: Leadership Transition - Cao Dewang submitted his resignation ahead of the originally scheduled term, which was set to end in January 2027, citing his age and the readiness of his son to take over [4][10] - Cao Hui, aged 55, has been involved in the company for decades, serving as vice chairman since 2015, indicating a planned succession [1][9] - The market reaction to Cao Dewang's resignation was largely unsurprised, as the transition had been anticipated due to his advancing age [4][10] Group 2: Company Performance - Fuyao Glass reported a revenue of approximately 333.02 billion yuan for the third quarter of 2025, reflecting a year-on-year growth of 17.62%, with a net profit of about 70.64 billion yuan, up 28.93% [10] - The company has shown consistent financial growth, with revenues increasing from approximately 281 billion yuan in 2022 to 392.5 billion yuan in 2024 [10] - Fuyao Glass has a balanced revenue stream, with about half coming from domestic operations and the other half from international markets [11] Group 3: Market Position - Fuyao Glass is recognized as the largest automotive glass supplier globally, with a market share of nearly 34%, and has established production bases in multiple countries [6][10] - The company serves a wide range of prestigious automotive brands, including Bentley, Rolls-Royce, and BMW, highlighting its strong market presence [6][10] - The stock price of Fuyao Glass has been on the rise, closing at 66.88 yuan per share with a total market capitalization of 174.5 billion yuan as of October 16 [12]
曹德旺辞去福耀玻璃董事长职务,儿子曹晖“接棒”
2 1 Shi Ji Jing Ji Bao Dao· 2025-10-16 13:27
Core Viewpoint - Fuyao Glass, under the leadership of "Glass King" Cao Dewang, has transitioned to a new era with the appointment of his son, Cao Hui, as the new chairman, marking a significant generational change in the company's leadership [2][3]. Company Leadership Transition - Cao Dewang has officially resigned as chairman to promote strategic optimization and sustainable development within the company, while remaining a board member and holding various positions in subsidiaries [2][3]. - Cao Hui has been elected as the new chairman and appointed as the legal representative and head of the board's strategic development committee [3]. - Cao Dewang will hold the title of lifetime honorary chairman, and the leadership change is not expected to adversely affect the company's operations [3]. Financial Performance - Fuyao Glass reported a third-quarter revenue of 11.855 billion yuan, a year-on-year increase of 18.86%, and a total revenue of 33.302 billion yuan for the first three quarters, up 17.62% [4]. - The net profit attributable to shareholders for the third quarter was 2.259 billion yuan, reflecting a year-on-year growth of 14.09%, with a total net profit of 7.064 billion yuan for the first three quarters, up 28.93% [4]. - The basic earnings per share for the third quarter stood at 0.87 yuan [4]. Market Position and Stock Performance - Fuyao Glass is recognized as one of the largest automotive glass manufacturers globally, with a stable operating profit margin exceeding 15%, significantly outperforming competitors [6]. - The company's strong financial performance has supported a continuous rise in stock prices, with the stock reaching a historical high on September 18 and closing at 66.88 yuan on October 16, resulting in a total market capitalization of 174.5 billion yuan [6].
曹德旺辞去董事长一职,自曝原因,大儿子履历被扒,女婿能力也强
Sou Hu Cai Jing· 2025-10-16 13:26
10月16日,知名企业福耀玻璃发布一则重磅公告,公告中写明董事长曹德旺现已辞去现有职务,由大儿子曹晖正式接棒。 不仅于此,刚刚坐上最高位的曹晖已经身兼数职,同时还被任命为法定代表人和董事局战略发展委员会主任。 不过曹德旺并非完全在公司卸任,虽然不再坐镇董事长的位子,但他会继续担任公司董事和部分子公司的董事和法定代表人,继续为公司的发展发挥余热。 不少网友猜疑,曹德旺从福耀退休,大概率不会抛舍下福耀科技大学 ,对此曹德旺表示自己不会继续在大学上面费心,现已经将福耀科技委派给王树国接 受管理 。 曹德旺今年已经79岁高龄,福耀玻璃一直以来都发展势头迅猛,尤其是近两年,曹德旺更是为一手创办的福耀科技大学劳心费力。为了能培养更多稀缺人 才,年事已高的他甚至亲自上阵管理。 不过曹德旺正式宣告"退休",还是引发外界不少猜测,有网友猜疑曹老之所以在这个节点"急流勇退",是否是因为身体原因。 对于外界舆论,曹德旺接受了记者采访,他透露自己的身体没有问题,之所以选择退休是因为年纪大了,而且放眼公司的发展前景,他认为自己让位给年轻 人无疑更有利于企业发展。 在曹德旺官宣退休的同时,福耀玻璃还发布了今年第三季度的业绩报告。 从相关 ...
曹德旺交棒,曹晖接棒!
Sou Hu Cai Jing· 2025-10-16 13:26
全球汽车玻璃巨头福耀玻璃迎来历史性时刻,创始人曹德旺将权杖正式移交给了儿子曹晖。 "公司董事长曹德旺因推动公司治理结构战略性优化与可持续发展的需要,辞去董事长职务。"10月16日,福耀玻璃的一纸 公告,标志着一个时代的落幕。 这位即将80岁的玻璃大王,原定任期到期日为2027年1月15日,如今提前近一年半选择了交棒。不过,曹德旺并未完全退 隐,他仍作为公司董事继续履职,并担任部分子公司的董事、董事长及法定代表人职务。 曹德旺被委任为公司终身荣誉董事长。 交棒时刻 曹德旺的辞职报告于10月16日正式生效,福耀玻璃同时选举其子曹晖为公司第十一届董事局董事长,同时担任公司法定代 表人及董事局战略发展委员会主任。 这份稳健增长的业绩单,为曹德旺的交棒提供了最佳背景。 玻璃大王之路 曹德旺的创业故事堪称传奇。1984年的武夷山之旅,成为他人生的转折点。 那一刻,他在心底立下誓言:"我要为中国做一片自己的玻璃!" 曹德旺在辞去福耀玻璃董事长职务后,仍作为公司董事继续履职。 此次交接早有铺垫。曹晖曾长期在福耀玻璃体系内工作,熟悉公司业务运营,被视为接班人选。 公司公告强调,"此次职务变动不会对公司正常经营活动产生不利影响。 ...
曹德旺:会在幕后指导儿子,“直到我眼睛闭上”
Xin Jing Bao· 2025-10-16 13:23
曹德旺:你觉得我这个决定对不对? 贝壳财经:您自己是怎么考虑的? 炒股就看金麒麟分析师研报,权威,专业,及时,全面,助您挖掘潜力主题机会! 10月16日晚间,福耀玻璃(600660.SH)发布公告称,董事长曹德旺因推动公司治理结构战略性优化与 可持续发展的需要,辞去董事长职务,但将继续担任公司董事及部分子公司的董事、董事长和法定代表 人职务,并被委任为公司终身荣誉董事长。同时,公司选举曹晖为新任董事长,并任命其为法定代表人 及董事局战略发展委员会主任。 16日晚,曹德旺在接受贝壳财经记者采访时称,自己退休得到了包括董事会和集团管理层的一致支持, 退休后自己会以终身荣誉董事长的身份继续在幕后指导儿子曹晖,"早交(权)一天,我就能多指导他 一天"。 贝壳财经:曹总,恭喜您迎来退休生活。 曹德旺:他后来自己出去做一些事情,发现并不是那么容易,再加上不少人也劝他,事实上从他开始愿 意担任副董事长的时候,就等于已经接受了当董事长(接班),他已经担任两届副董事长了。 贝壳财经:如果让您给曹晖打分,您会给他打几分? 曹德旺:七八十分吧。 贝壳财经:挑起大梁担任董事长,他自己有信心吗? 曹德旺:他当然有信心了,我们的管理团队 ...
福耀玻璃前三季净利同比增逾28% 曹德旺卸任董事长
Zhong Guo Xin Wen Wang· 2025-10-16 13:15
福耀玻璃前三季净利同比增逾28% 曹德旺卸任董事长 中新社北京10月16日电 (记者 陈康亮)中国A股上市公司福耀玻璃工业集团股份有限公司(下称福耀玻 璃)16日发布公告称,今年前三季度,公司实现归属于上市公司股东的净利润约70.64亿元(人民币,下 同),同比增长28.93% 编辑:王永乐 广告等商务合作,请点击这里 本文为转载内容,授权事宜请联系原著作权人 中新经纬版权所有,未经书面授权,任何单位及个人不得转载、摘编或以其它方式使用。 关注中新经纬微信公众号(微信搜索"中新经纬"或"jwview"),看更多精彩财经资讯。 当天,福耀玻璃还公告称,曹德旺向公司提交了辞去董事长职务的报告,但曹德旺在辞任公司董事长职 务后仍作为公司董事继续履职,曹德旺仍担任部分子公司的董事、董事长及法定代表人职务。根据相关 规定,自公司收到曹德旺辞去董事长职务的书面报告之日起,其辞职报告生效,并视为其同时辞去法定 代表人及董事局战略发展委员会主任之职务。 福耀玻璃第十一届董事局第十次会议已审议通过委任曹德旺为公司终身荣誉董事长;同时审议通过选举 曹晖为公司第十一届董事局董事长,同时担任公司法定代表人及董事局战略发展委员会主任。 ...
福耀玻璃:曹德旺先生辞去董事长职务


Zheng Quan Ri Bao· 2025-10-16 13:11
证券日报网讯 10月16日晚间,福耀玻璃发布公告称,为推动公司治理结构战略性优化与可持续发展的 需要,公司董事长曹德旺先生向公司提交了辞去董事长职务的报告,但曹德旺先生在辞任公司董事长职 务后仍作为公司董事继续履职,曹德旺先生仍担任部分子公司的董事、董事长及法定代表人职务。 (文章来源:证券日报) ...